Munsell Soil Colour Prediction from the Soil and Soil Colour Book Using Patching Method and Deep Learning Techniques
Abstract
1. Introduction
- Finding the most suitable deep learning model for MSC prediction by deploying several state-of-the-art methods;
- Analysing patching method for data preparation;
- Comparing and analysing page-level and chip-level soil colour prediction accuracy;
- Demonstrating the patching method in real soil condition.
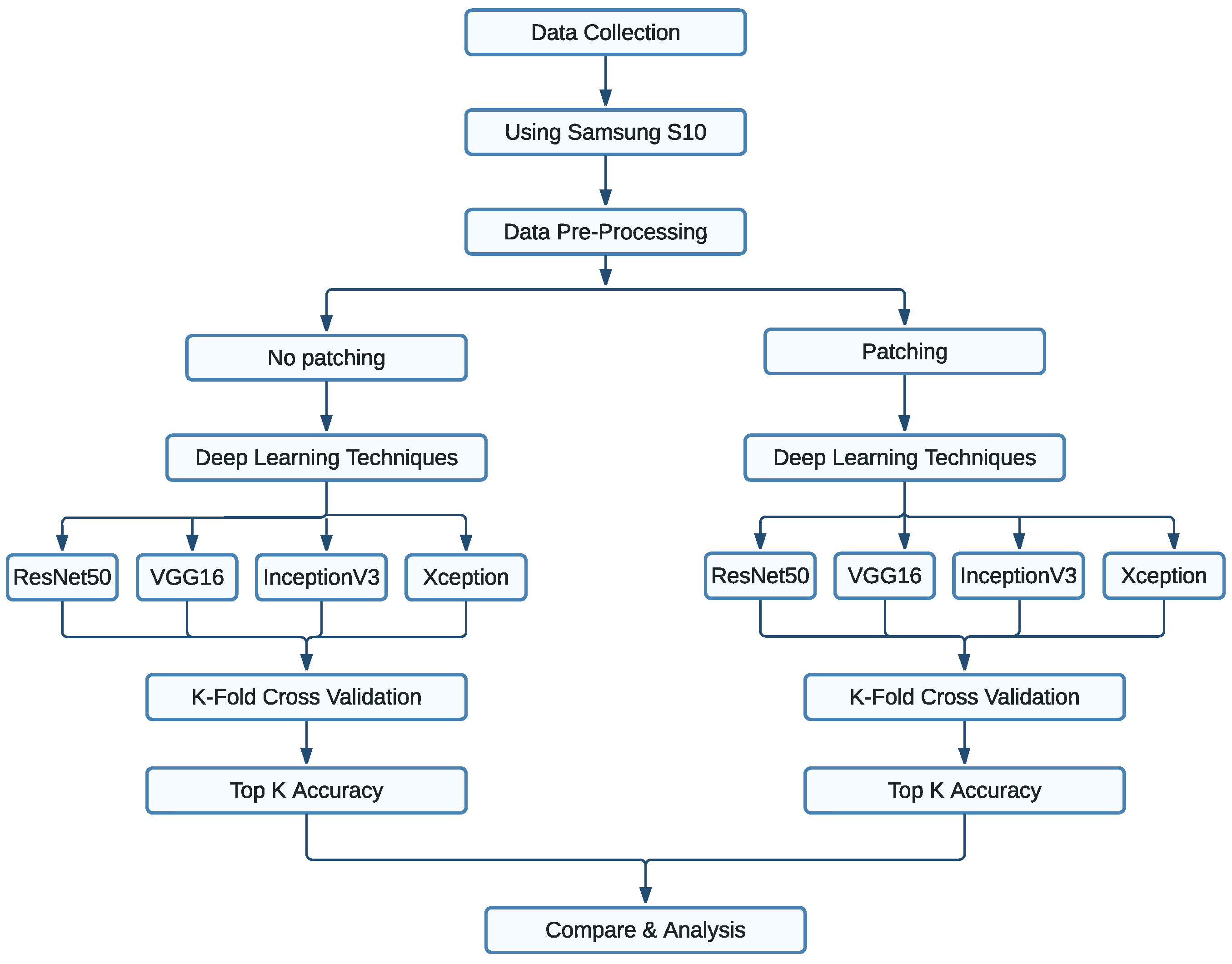
2. Methodology
2.1. Data Collection and Pre-Processing
2.2. Patching
2.3. Applying Deep Learning Techniques for Image Classification
- (1)
- Base model: first, the base model was set with include_top = False argument, ensuring only the convolutional base was used.
- (2)
- Global average pooling 2D: reduces output to a vector.
- (3)
- Dense layer: connected layer with 1024 units and Relu activation for nonlinearity.
- (4)
- Output layer: final dense layer with softmax activation
- (5)
- Freezing layers: keeping the pre-trained weights intact, it keeps the layers frozen.
- (6)
- Image processing: the image data are pre-processed using ImageDataGnerator.
2.4. K-Fold Cross Validation and Top K Accuracy
3. Results and Discussion
3.1. MSC Prediction on Primary Data
3.1.1. Page/Hue Level Prediction
3.1.2. Chip-Level Prediction
3.2. MSC Prediction on Patched Data
3.2.1. Page/Hue-Level Prediction
3.2.2. Chip-Level Prediction
3.2.3. Prediction on Real Soil Samples
- According to the analysis and data, between all four deep learning algorithms, ResNet50 outperformed all other models across all combinations of page-by-page and chip-by-chip with primary data and patched data. Inception V3 performed lower than others.
- ResNet50 and VGG16 performed similarly when the dataset is bigger.
- The patching method as a data augmentation technique for deep learning achieved significant results for MSC prediction. The accuracy increases from 65% to 95% for page-level prediction and from 40% to 95% for chip-level prediction.
- The most accurate prediction was achieved when the Top 5 predictions were calculated. With patching and ResNet50, the proposed method achieved a 99% prediction rate.
- The proposed method is effective on real soil samples, and more soil samples with variations in colours will achieve better prediction.
4. Conclusions
Author Contributions
Funding
Institutional Review Board Statement
Informed Consent Statement
Data Availability Statement
Conflicts of Interest
References
- Owens, P.; Rutledge, E. Morphology. Encyclopedia of Soils in the Environment; Elsevier: Amsterdam, The Netherlands, 2005. [Google Scholar]
- Pendleton, R.L.; Nickerson, D. Soil colors and special Munsell soil color charts. Soil Sci. 1951, 71, 35–44. [Google Scholar] [CrossRef]
- Thompson, J.A.; Pollio, A.R.; Turk, P.J. Comparison of Munsell soil color charts and the GLOBE soil color book. Soil Sci. Soc. Am. J. 2013, 77, 2089–2093. [Google Scholar] [CrossRef]
- National Committee for Soil and Terr and National Committee on Soil and Terrain (Australia) and CSIRO Publishing. Australian Soil and Land Survey Field Handbook; Number 1; CSIRO Publishing: Melbourne, Australia, 2009. [Google Scholar]
- Mancini, M.; Weindorf, D.C.; Monteiro, M.E.C.; de Faria, Á.J.G.; dos Santos Teixeira, A.F.; de Lima, W.; de Lima, F.R.D.; Dijair, T.S.B.; Marques, F.D.; Ribeiro, D.; et al. From sensor data to Munsell color system: Machine learning algorithm applied to tropical soil color classification via Nix™ Pro sensor. Geoderma 2020, 375, 114471. [Google Scholar] [CrossRef]
- Conway, B.R.; Livingstone, M.S. A different point of hue. Proc. Natl. Acad. Sci. USA 2005, 102, 10761–10762. [Google Scholar] [CrossRef] [PubMed]
- Kirillova, N.P.; Grauer-Gray, J.; Hartemink, A.E.; Sileova, T.; Artemyeva, Z.S.; Burova, E. New perspectives to use Munsell color charts with electronic devices. Comput. Electron. Agric. 2018, 155, 378–385. [Google Scholar] [CrossRef]
- Kirillova, N.; Sileva, T.; Ul’yanova, T.Y.; Smirnova, I.; Ul’yanova, A.; Burova, E. Color diagnostics of soil horizons (by the example of soils from Moscow region). Eurasian Soil Sci. 2018, 51, 1348–1356. [Google Scholar] [CrossRef]
- Marqués-Mateu, Á.; Moreno-Ramón, H.; Balasch, S.; Ibáñez-Asensio, S. Quantifying the uncertainty of soil colour measurements with Munsell charts using a modified attribute agreement analysis. Catena 2018, 171, 44–53. [Google Scholar] [CrossRef]
- Pegalajar, M.C.; Sánchez-Marañón, M.; Baca Ruíz, L.G.; Mansilla, L.; Delgado, M. Artificial neural networks and fuzzy logic for specifying the color of an image using munsell soil-color charts. In Proceedings of the International Conference on Information Processing and Management of Uncertainty in Knowledge-Based Systems, Cádiz, Spain, 11–15 June 2018; Springer: Berlin/Heidelberg, Germany, 2018; pp. 699–709. [Google Scholar]
- Sánchez-Marañón, M.; Huertas, R.; Melgosa, M. Colour variation in standard soil-colour charts. Soil Res. 2005, 43, 827–837. [Google Scholar] [CrossRef]
- Datta, D.; Paul, M.; Murshed, M.; Teng, S.W.; Schmidtke, L.M. Novel Dry Soil and Vegetation Indices to Predict Soil Contents from Landsat 8 Satellite Data. In Proceedings of the 2023 International Conference on Digital Image Computing: Techniques and Applications (DICTA), Port Macquarie, Australia, 28 November–1 December 2023; IEEE: Port Macquarie, Australia, 2023; pp. 152–159. [Google Scholar]
- Datta, D.; Paul, M.; Murshed, M.; Teng, S.W.; Schmidtke, L.M. Unveiling Soil-Vegetation Interactions: Reflection Relationships and an Attention-Based Deep Learning Approach for Carbon Estimation. In Proceedings of the 2024 IEEE International Conference on Multimedia and Expo Workshops (ICMEW), Niagara Falls, ON, Canada, 15–19 July 2024; IEEE: Niagara Falls, ON, Canada, 2024; pp. 1–6. [Google Scholar]
- Gómez-Robledo, L.; López-Ruiz, N.; Melgosa, M.; Palma, A.J.; Capitán-Vallvey, L.F.; Sánchez-Marañón, M. Using the mobile phone as Munsell soil-colour sensor: An experiment under controlled illumination conditions. Comput. Electron. Agric. 2013, 99, 200–208. [Google Scholar] [CrossRef]
- Stiglitz, R.; Mikhailova, E.; Post, C.; Schlautman, M.; Sharp, J. Evaluation of an inexpensive sensor to measure soil color. Comput. Electron. Agric. 2016, 121, 141–148. [Google Scholar] [CrossRef]
- Han, P.; Dong, D.; Zhao, X.; Jiao, L.; Lang, Y. A smartphone-based soil color sensor: For soil type classification. Comput. Electron. Agric. 2016, 123, 232–241. [Google Scholar] [CrossRef]
- Milotta, F.L.; Stanco, F.; Tanasi, D.; Gueli, A.M. Munsell color specification using arca (automatic recognition of color for archaeology). J. Comput. Cult. Herit. (JOCCH) 2018, 11, 1–15. [Google Scholar] [CrossRef]
- Milotta, F.L.M.; Quattrocchi, C.; Stanco, F.; Tanasi, D.; Pasquale, S.; Gueli, A.M. ARCA 2.0: Automatic Recognition of Color for Archaeology through a Web-Application. In Proceedings of the 2018 Metrology for Archaeology and Cultural Heritage (MetroArchaeo), Cassino, Italy, 22–24 October 2018; IEEE: Cassino, Italy, 2018; pp. 466–470. [Google Scholar]
- Wu, C.; Yang, Y.; Xia, J. A simple digital imaging method for estimating black-soil organic matter under visible spectrum. Arch. Agron. Soil Sci. 2017, 63, 1346–1354. [Google Scholar] [CrossRef]
- Wu, C.; Xia, J.; Yang, H.; Yang, Y.; Zhang, Y.; Cheng, F. Rapid determination of soil organic matter content based on soil colour obtained by a digital camera. Int. J. Remote Sens. 2018, 39, 6557–6571. [Google Scholar] [CrossRef]
- Hogarty, D.T.; Hogarty, J.P.; Hewitt, A.W. Smartphone use in ophthalmology: What is their place in clinical practice? Surv. Ophthalmol. 2020, 65, 250–262. [Google Scholar] [CrossRef]
- Wang, N.; Deng, Z.; Wen, L.M.; Ding, Y.; He, G. Understanding the use of smartphone apps for health information among pregnant Chinese women: Mixed methods study. JMIR MHealth UHealth 2019, 7, e12631. [Google Scholar] [CrossRef] [PubMed]
- Sinclair, R.; Nodi, S.; Kabir, M.A. Evaluating mobile applications for estimating soil properties: Quality of current apps, limitations and future directions. Comput. Electron. Agric. 2024, 216, 108527. [Google Scholar] [CrossRef]
- Taneja, P.; Vasava, H.K.; Daggupati, P.; Biswas, A. Multi-algorithm comparison to predict soil organic matter and soil moisture content from cell phone images. Geoderma 2021, 385, 114863. [Google Scholar] [CrossRef]
- Turk, J.K.; Young, R.A. Field conditions and the accuracy of visually determined Munsell soil color. Soil Sci. Soc. Am. J. 2020, 84, 163–169. [Google Scholar] [CrossRef]
- Kwon, O.; Park, T. Applications of smartphone cameras in agriculture, environment, and food: A review. J. Biosyst. Eng. 2017, 42, 330–338. [Google Scholar]
- Nodi, S.S.; Paul, M.; Robinson, N.; Wang, L.; Rehman, S.u. Determination of munsell soil colour using smartphones. Sensors 2023, 23, 3181. [Google Scholar] [CrossRef] [PubMed]
- Prosdocimi, M.; Burguet, M.; Di Prima, S.; Sofia, G.; Terol, E.; Comino, J.R.; Cerdà, A.; Tarolli, P. Rainfall simulation and Structure-from-Motion photogrammetry for the analysis of soil water erosion in Mediterranean vineyards. Sci. Total Environ. 2017, 574, 204–215. [Google Scholar] [CrossRef] [PubMed]
- Ma, Z.; Mao, Y.; Gong, L.; Liu, C. Smartphone-based visual measurement and portable instrumentation for crop seed phenotyping. IFAC-PapersOnLine 2016, 49, 259–264. [Google Scholar] [CrossRef]
- Liang, P.S.; Park, T.S.; Yoon, J.Y. Rapid and reagentless detection of microbial contamination within meat utilizing a smartphone-based biosensor. Sci. Rep. 2014, 4, 1–8. [Google Scholar] [CrossRef]
- de Oliveira Krambeck Franco, M.; Suarez, W.T.; Maia, M.V.; dos Santos, V.B. Smartphone application for methanol determination in sugar cane spirits employing digital image-based method. Food Anal. Methods 2017, 10, 2102–2109. [Google Scholar] [CrossRef]
- Rahman, M.; Blackwell, B.; Banerjee, N.; Saraswat, D. Smartphone-based hierarchical crowdsourcing for weed identification. Comput. Electron. Agric. 2015, 113, 14–23. [Google Scholar] [CrossRef]
- Aitkenhead, M.; Coull, M.; Gwatkin, R.; Donnelly, D. Automated soil physical parameter assessment using Smartphone and digital camera imagery. J. Imaging 2016, 2, 35. [Google Scholar] [CrossRef]
- Aitkenhead, M.; Cameron, C.; Gaskin, G.; Choisy, B.; Coull, M.; Black, H. Digital RGB photography and visible-range spectroscopy for soil composition analysis. Geoderma 2018, 313, 265–275. [Google Scholar] [CrossRef]
- Bengio, Y. Deep learning of representations for unsupervised and transfer learning. In Proceedings of the ICML Workshop on Unsupervised and Transfer Learning, JMLR Workshop and Conference Proceedings, Edinburgh, UK, 26 June–1 July 2012; pp. 17–36. [Google Scholar]
- LeCun, Y.; Bengio, Y.; Hinton, G. Deep learning. Nature 2015, 521, 436–444. [Google Scholar] [CrossRef]
- Srivastava, P.; Shukla, A.; Bansal, A. A comprehensive review on soil classification using deep learning and computer vision techniques. Multimed. Tools Appl. 2021, 80, 14887–14914. [Google Scholar] [CrossRef]
- Datta, D.; Paul, M.; Murshed, M.; Teng, S.W.; Schmidtke, L. Comparative analysis of machine and deep learning models for soil properties prediction from hyperspectral visual band. Environments 2023, 10, 77. [Google Scholar] [CrossRef]
- Datta, D.; Paul, M.; Murshed, M.; Teng, S.W.; Schmidtke, L. Soil moisture, organic carbon, and nitrogen content prediction with hyperspectral data using regression models. Sensors 2022, 22, 7998. [Google Scholar] [CrossRef]
- Azadnia, R.; Jahanbakhshi, A.; Rashidi, S.; Bazyar, P.; Khajehzadeh, M. Developing an automated monitoring system for fast and accurate prediction of soil texture using an image-based deep learning network and machine vision system. Measurement 2022, 190, 110669. [Google Scholar] [CrossRef]
- Padarian, J.; Minasny, B.; McBratney, A. Using deep learning to predict soil properties from regional spectral data. Geoderma Reg. 2019, 16, e00198. [Google Scholar] [CrossRef]
- Cai, Y.; Zheng, W.; Zhang, X.; Zhangzhong, L.; Xue, X. Research on soil moisture prediction model based on deep learning. PLoS ONE 2019, 14, e0214508. [Google Scholar] [CrossRef] [PubMed]
- Shorten, C.; Khoshgoftaar, T.M. A survey on image data augmentation for deep learning. J. Big Data 2019, 6, 60. [Google Scholar] [CrossRef]
- Khullar, V.; Ahuja, S.; Tiwari, R.G.; Agarwal, A.K. Investigating efficacy of deep trained soil classification system with augmented data. In Proceedings of the 2021 9th International Conference on Reliability, Infocom Technologies and Optimization (Trends and Future Directions) (ICRITO), Noida, India, 3–4 September 2021; IEEE: Noida, India, 2021; pp. 1–5. [Google Scholar]
- Mikołajczyk, A.; Grochowski, M. Data augmentation for improving deep learning in image classification problem. In Proceedings of the 2018 International Interdisciplinary PhD Workshop (IIPhDW), Swinoujscie, Poland, 9–12 May 2018; IEEE: Swinoujscie, Poland, 2018; pp. 117–122. [Google Scholar]
- Pandian, J.A.; Geetharamani, G.; Annette, B. Data augmentation on plant leaf disease image dataset using image manipulation and deep learning techniques. In Proceedings of the 2019 IEEE 9th International Conference on Advanced Computing (IACC), Tiruchirappalli, India, 13–14 December 2019; IEEE: Tiruchirappalli, India, 2019; pp. 199–204. [Google Scholar]
- Bloch, L.C.; Hosen, J.D.; Kracht, E.C.; LeFebvre, M.J.; Lopez, C.J.; Woodcock, R.; Keegan, W.F. Is it better to be objectively wrong or subjectively right?: Testing the accuracy and consistency of the Munsell capsure spectrocolorimeter for archaeological applications. Adv. Archaeol. Pract. 2021, 9, 132–144. [Google Scholar] [CrossRef]
- Updated: Samsung Galaxy S10 5G (Exynos) Camera Test. 2019. Available online: https://www.dxomark.com/samsung-galaxy-s10-5g-camera-review/ (accessed on 3 March 2023).
- Camera Specifications on the Samsung Galaxy S10. 2022. Available online: https://www.samsung.com/sg/support/mobile-devices/camera-specifications-on-the-galaxy-s10/ (accessed on 3 March 2023).
- Soil Science Australia. Soil Judging Competition. 2023. Available online: https://www.soilscienceaustralia.org.au/soiljudging2023 (accessed on 14 November 2024).
- Searle, R. The Australian site data collation to support the GlobalSoilMap. In GlobalSoilMap: Basis of the Global Spatial Soil Information System; CRC Press: London, UK, 2014; p. 127. [Google Scholar]
- Alexey, D. An image is worth 16x16 words: Transformers for image recognition at scale. arXiv 2020, arXiv:2010.11929. [Google Scholar]
- PyPI. Patchify: A Python Library for Patch Extraction and Assembly. Available online: https://pypi.org/project/patchify/ (accessed on 26 June 2024).
- Chollet, F. ResNet50 Function. 2015. Available online: https://keras.io/api/applications/resnet/#resnet50-function (accessed on 26 June 2024).
- Chollet, F. VGG16 and VGG19. 2015. Available online: https://keras.io/api/applications/vgg/ (accessed on 26 June 2024).
- Chollet, F. InceptionV3. 2015. Available online: https://keras.io/api/applications/inceptionv3/ (accessed on 26 June 2024).
- Chollet, F. Xception. 2017. Available online: https://keras.io/api/applications/xception/ (accessed on 26 June 2024).
- Mascarenhas, S.; Agarwal, M. A comparison between VGG16, VGG19 and ResNet50 architecture frameworks for Image Classification. In Proceedings of the 2021 International Conference on Disruptive Technologies for Multi-Disciplinary Research and Applications (CENTCON), Bengaluru, India, 19–21 November 2021; IEEE: Bengaluru, India, 2021; Volume 1, pp. 96–99. [Google Scholar]
- Azizi, A.; Gilandeh, Y.A.; Mesri-Gundoshmian, T.; Saleh-Bigdeli, A.A.; Moghaddam, H.A. Classification of soil aggregates: A novel approach based on deep learning. Soil Tillage Res. 2020, 199, 104586. [Google Scholar] [CrossRef]
- Wu, X.; Liu, R.; Yang, H.; Chen, Z. An xception based convolutional neural network for scene image classification with transfer learning. In Proceedings of the 2020 2nd International Conference on Information Technology and Computer Application (ITCA), Guangzhou, China, 18–20 December 2020; IEEE: Guangzhou, China, 2020; pp. 262–267. [Google Scholar]
- Lanjewar, M.G.; Gurav, O. Convolutional Neural Networks based classifications of soil images. Multimed. Tools Appl. 2022, 81, 10313–10336. [Google Scholar] [CrossRef]
- He, K.; Zhang, X.; Ren, S.; Sun, J. Deep residual learning for image recognition. In Proceedings of the IEEE Conference on Computer Vision and Pattern Recognition, Las Vegas, NV, USA, 27–30 June 2016; pp. 770–778. [Google Scholar]
- Simonyan, K.; Zisserman, A. Very deep convolutional networks for large-scale image recognition. arXiv 2014, arXiv:1409.1556. [Google Scholar]
- Szegedy, C.; Vanhoucke, V.; Ioffe, S.; Shlens, J.; Wojna, Z. Rethinking the inception architecture for computer vision. In Proceedings of the IEEE Conference on Computer Vision and Pattern Recognition, Las Vegas, NV, USA, 27–30 June 2016; pp. 2818–2826. [Google Scholar]
- Chollet, F. Xception: Deep learning with depthwise separable convolutions. In Proceedings of the IEEE Conference on Computer Vision and Pattern Recognition, Honolulu, HI, USA, 21–26 July 2017; pp. 1251–1258. [Google Scholar]
- Sanjay, M. Why and How to Cross-Validate a Model? 2020. Available online: https://towardsdatascience.com/why-and-how-to-cross-validate-a-model-d6424b45261f (accessed on 26 June 2024).
- James, G.; Witten, D.; Hastie, T.; Tibshirani, R. An Introduction to Statistical Learning; Springer: New York, NY, USA, 2013. [Google Scholar]
- National Library of Medicine. Finding and Using Health Statistics. 2024. Available online: https://www.nlm.nih.gov/oet/ed/stats/02-900.html (accessed on 3 July 2024).








| Primary—Page-by-Page | ||||
|---|---|---|---|---|
| Model | Standard Deviation | Precision | Recall | f1_Score |
| ResNet50 | 3.21 | 0.65 | 0.65 | 0.65 |
| VGG16 | 1.84 | 0.63 | 0.63 | 0.62 |
| inceptionV3 | 3.59 | 0.44 | 0.44 | 0.42 |
| Xception | 3.02 | 0.51 | 0.50 | 0.49 |
| Primary—Chip-by-Chip | ||||
|---|---|---|---|---|
| Model | Standard Deviation | Precision | Recall | f1_Score |
| ResNet50 | 2.47 | 0.44 | 0.39 | 0.39 |
| VGG16 | 2.54 | 0.42 | 0.38 | 0.37 |
| inceptionV3 | 1.79 | 0.67 | 0.22 | 0.21 |
| Xception | 2.3 | 0.21 | 0.20 | 0.19 |
| Patched—Page-by-Page | ||||
|---|---|---|---|---|
| Model | Standard Deviation | Precision | Recall | f1_Score |
| ResNet50 | 0.96 | 0.95 | 0.95 | 0.95 |
| VGG16 | 1.13 | 0.91 | 0.90 | 0.90 |
| InceptionV3 | 1.72 | 0.63 | 0.63 | 0.63 |
| Xception | 1.92 | 0.70 | 0.70 | 0.70 |
| Patched—Chip-by-Chip | ||||
|---|---|---|---|---|
| Model | Standard Deviation | Precision | Recall | f1_Score |
| ResNet50 | 0.69 | 0.97 | 0.95 | 0.95 |
| VGG16 | 0.94 | 0.95 | 0.93 | 0.93 |
| InceptionV3 | 1.91 | 0.63 | 0.56 | 0.56 |
| Xception | 1.4 | 0.70 | 0.66 | 0.65 |
| Model | Primary Page-by-Page Test Accuracy | Primary Chip-by-Chip Test Accuracy | Patched Page-by-Page Test Accuracy | Patched Chip by Chip Test Accuracy |
|---|---|---|---|---|
| ResNet50 | 64.81% | 39.48% | 94.53% | 95.23% |
| VGG16 | 62.55% | 37.95% | 90.44% | 92.82% |
| InceptionV3 | 43.88% | 21.81% | 63.02% | 56.38% |
| Xception | 49.59% | 19.53% | 69.73% | 65.73% |
| Model | Primary Page-by-Page Top 5 Test Accuracy | Primary Chip-by-Chip Top 5 Test Accuracy | Patched Page-by-Page Top 5 Test Accuracy | Patched Chip-by-Chip Top 5 Test Accuracy |
|---|---|---|---|---|
| ResNet50 | 98.19% | 73.81% | 99.87% | 98.73% |
| VGG16 | 96.25% | 70.09% | 99.68% | 98.34% |
| InceptionV3 | 90.43% | 55.62% | 96.88% | 87.37% |
| Xception | 93.34% | 49.62% | 98.10% | 90.07% |
| Model | Average Test Accuracy | Average Top 5 Test Accuracy |
|---|---|---|
| ResNet50 | 19.58% | 62.81% |
| VGG16 | 8.65% | 53.02% |
| Inception V3 | 9.06% | 47.81% |
| Xception | 11.67% | 48.02% |
Disclaimer/Publisher’s Note: The statements, opinions and data contained in all publications are solely those of the individual author(s) and contributor(s) and not of MDPI and/or the editor(s). MDPI and/or the editor(s) disclaim responsibility for any injury to people or property resulting from any ideas, methods, instructions or products referred to in the content. |
© 2025 by the authors. Licensee MDPI, Basel, Switzerland. This article is an open access article distributed under the terms and conditions of the Creative Commons Attribution (CC BY) license (https://creativecommons.org/licenses/by/4.0/).
Share and Cite
Nodi, S.S.; Paul, M.; Robinson, N.; Wang, L.; Rehman, S.u.; Kabir, M.A. Munsell Soil Colour Prediction from the Soil and Soil Colour Book Using Patching Method and Deep Learning Techniques. Sensors 2025, 25, 287. https://doi.org/10.3390/s25010287
Nodi SS, Paul M, Robinson N, Wang L, Rehman Su, Kabir MA. Munsell Soil Colour Prediction from the Soil and Soil Colour Book Using Patching Method and Deep Learning Techniques. Sensors. 2025; 25(1):287. https://doi.org/10.3390/s25010287
Chicago/Turabian StyleNodi, Sadia Sabrin, Manoranjan Paul, Nathan Robinson, Liang Wang, Sabih ur Rehman, and Muhammad Ashad Kabir. 2025. "Munsell Soil Colour Prediction from the Soil and Soil Colour Book Using Patching Method and Deep Learning Techniques" Sensors 25, no. 1: 287. https://doi.org/10.3390/s25010287
APA StyleNodi, S. S., Paul, M., Robinson, N., Wang, L., Rehman, S. u., & Kabir, M. A. (2025). Munsell Soil Colour Prediction from the Soil and Soil Colour Book Using Patching Method and Deep Learning Techniques. Sensors, 25(1), 287. https://doi.org/10.3390/s25010287

