Arduino-Based Readout Electronics for Nuclear and Particle Physics
Abstract
1. Introduction
2. Materials and Methods
- Simplicity and ease of use: It was developed with the aim of making it easy for beginners to get started with microcontroller programming. The development environment (IDE) (see Figure 1) is comparably easy to use and offers a wide range of examples that allow beginners to start developments quickly.
- Open-source code: The Arduino platform is based on open-source software and hardware. This means that the entire hardware specification is freely available, and the libraries and drivers are supported by an active developer community. Researchers can easily customize and extend solutions to suit their needs.
- Large ecosystem of add-ons: Arduino microcontrollers have a broad range of available expansion boards, so-called shields, sensors, actuators and other extensions. This allows researchers to quickly develop prototypes and add functions without having to develop each component individually. Built-in hardware support for common interfaces allow researchers either to directly add a considerable set of professional components or to address interface adapter chips to bridge a larger range of protocols.
- Cost-effectiveness: Most solutions for Arduino boards, including plug-in hardware, are more cost effective than advanced devices and simpler compared to many other microcontroller platforms. This allows researchers with limited budgets to conduct extensive experiments and develop prototypes without large investments upfront.
- Flexibility: Arduino-based solutions can be used for a wide range of applications, from simple teaching solutions to table-top experiments or complex automation and control systems. The platform supports a variety of programming languages and can be used with different operating systems or integrated into professional IDEs.
- Collective expertise: With a crowd-sourced knowledge pool, the key expertise for a setup is not bound to one or a few persons. Projects can be transmitted comparably easy between different students or groups with a high fluctuation of members.
3. System Design
3.1. Board Design
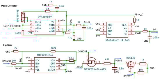
3.2. Proportional Counter Readout nCatcher
3.3. Photon Counter Readout
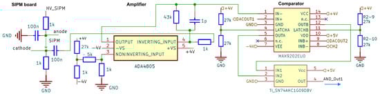
3.4. SiPM Single-Board SiPMTrigger v1
3.5. SiPM Split-Board SiPMTrigger v2
3.6. Data Logger
- Energy-efficient voltage regulators: Choosing the most suitable powering scheme minimizes the energy consumption of the data logger, which is particularly important when the system is operated autonomously for long periods of time or used in applications with limited energy sources. We implemented switching regulators with a low quiescent current consumption and optimized the circuit topology for lower power loss. From an input of 12 V DC, adapted to the output voltage of most batteries and necessary for some sensors, the logger generates 5 V (C, SPI), 3.3 V (C, DUE) and 3.8 V (Modem). A step-up converter allows to generate 12 V for powering the system through a 5 V USB line.
- Real-time clock and GPS: Our Arduino-based data logger has integrated temperature-compensated real-time clock (RTC) [66] and GPS [67] functionalities to provide accurate time stamps and geographical coordinates for the collected data. The RTC ensures a precise time synchronization of the data collection. With an integrated GPS, the data logger can automatically determine its geographical position, which is particularly important in applications with mobile or distributed sensor networks. The GPS also further improves the data accuracy by automatically readjusting the logger for small drifts in the RTC by synchronizing with the global GPS clock.
- Storage: Data are saved on an SD card in the ASCII format in predefined intervals. The use of (industrial-grade, single-level-cell) SD cards as a storage medium enhances the flexibility of our data logger by allowing users to easily transfer to and analyze data on their computers without the need for special software or interfaces. In addition, continuous data recording, even in the event of an interrupted power supply or other faults, ensures the integrity of the collected data. The SD card also keeps the configuration file for the logger, which is loaded at startup for setting up the system without the need of reflashing the microcontroller.
- Sensors: Our data logger is equipped with an integrated BME280 sensor [68] that measures temperature, humidity and air pressure. This sensor provides the precise detection of environmental conditions and enables the comprehensive monitoring of the environment, which is particularly important in weather applications. In addition, the data logger supports connection to SDI-12 sensors. The one-wire SDI-12 protocol [69] is translated to a UART port. SDI-12 is a widely used standard protocol for communication with environmental sensors like soil moisture and meteorological sensors.
- Display: The one-inch LED display allows users to view important information, such as the system initialization at the bootup stage, measured values, status messages and configuration options, directly on the instrument without having to rely on external devices. This is particularly useful when commissioning and troubleshooting the system.
- Telemetry: The data logger can be equipped with various communication modules, including the NB-IoT (Narrowband Internet of Things) [70] modem BC95-G [71], the 2G/4G modem Simcom SIM7600 [72] and the MKRWAN1310 [73] LoRa [74] modem. These modules enable wireless connectivity over various networks for remote data transmission. The BC95-G modem provides a connection for UDP (User Datagram Protocol) data through the NB-IoT network, which is specially optimized for transmitting small amounts of data over long distances with a low power consumption (LPWAN [75]). This functionality is ideal for sensors for which data integrity is not paramount and where tailored backends can be set up to receive the data. The SIM7600 module enables connectivity over 2G/4G networks, providing a fast internet connection for real-time data transfer, particularly via MQTT (Message queue telemetry transport) [76]. Besides HTTP (Hypertext Transfer Protocol) transport solutions, the transfer of data and log files using the FTP (File Transfer Protocol) is particularly useful for simpler and direct access. The MKRWAN 1310 provides LoRa communication, which enables low-power wireless communication over long distances, specifically in arrays of sensors distributed over large areas. Using this modem platform, the user can access an already established and widespread network of LoRaWAN gateways, facilitating the implementation of IoT applications. In the countryside, the connection range can be up to a few kilometers, whereas in urban areas, a few hundred meters can be achieved [77].

4. Results
4.1. Proportional Counter Readout
4.2. Photon Counter Readout
4.3. Data Logger
5. Conclusions
Author Contributions
Funding
Institutional Review Board Statement
Informed Consent Statement
Data Availability Statement
Acknowledgments
Conflicts of Interest
Appendix A
| Hamamatsu | AdvanSiD | |||
|---|---|---|---|---|
| S12571-050P | S13360-1375PE | ASD-RGB1S-P | ASD-NUV1S-P | |
| 450 | 450 nm | 550 nm | 420 nm | |
| PDE | 35 | 50% | 32.5% | 43% |
| 100 kHz | 90 kHz | <100 kHz | <50 kHz | |
| G | 1.25 | 4 | 2.7 | 3.6 |
| (65 ± 10) V | (53 ± 5) V | (27 ± 2) V | (26 ± 2) V | |
| V | V | V | V | |
| 60 mV/°C | 54 mV/°C | 27 mV/°C | 26 mV/°C | |
| 1 × 1 mm | 1.3 × 1.3 mm | 1 × 1 mm | 1 × 1 mm | |
| PP | µm | µm | µm | µm |
References
- Cressey, D. The DIY electronics transforming research. Nature 2017, 544, 125–126. [Google Scholar] [CrossRef] [PubMed]
- Peter, M.; Nies, L.; Dort, K.; Glennemeier-Marke, S.; Dippel, L.; Treffenstädt, D.; Zaunick, H.G. Muon Pi. 2023. Available online: http://muonpi.org (accessed on 10 April 2023).
- Asfandiyarov, R.; Cantini, C.; Day, H.; Devine, J.; Haegel, L.; Noah, E.; Salmon, J. Cosmic Pi. 2023. Available online: http://cosmicpi.org (accessed on 1 April 2024).
- Arduino Developer Community. Arduino-Open-Source Electronics Platform. 2023. Available online: https://www.arduino.cc (accessed on 1 April 2024).
- Kondaveeti, H.; Kumaravelu, N.; Vanambathina, S.; Mathe, S.; Vappangi, S. A systematic literature review on prototyping with Arduino: Applications, challenges, advantages and limitations. Comput. Sci. Rev. 2021, 40, 100364. [Google Scholar] [CrossRef]
- Oxer, J.; Blemings, H. Practical Arduino: Cool Projects for Open Source Hardware; Apress Berkeley: New York, NY, USA; Springer + Business Media, LLC: New York, NY, USA, 2010. [Google Scholar] [CrossRef]
- Qutieshat, A.; Aouididi, R.; Arfaoui, R. Design and Construction of a Low-Cost Arduino-Based pH Sensor for the Visually Impaired Using Universal pH Paper. J. Chem. Educ. 2019, 96, 2333–2338. [Google Scholar] [CrossRef]
- Papadimitropoulos, N.; Dalacosta, K.; Pavlatou, E. Teaching Chemistry with Arduino Experiments in a Mixed Virtual-Physical Learning Environment. J. Sci. Educ. Technol. 2021, 30, 550–566. [Google Scholar] [CrossRef]
- D’Ausilio, A. Arduino: A low-cost multipurpose lab equipment. Behav. Res. Methods 2011, 44, 305–313. [Google Scholar] [CrossRef] [PubMed]
- Angelini, E.; Corbellini, S.; Parvis, M.; Ferraris, F.; Grassini, S. An Arduino-based EIS with a logarithmic amplifier for corrosion monitoring. In Proceedings of the 2014 IEEE International Instrumentation and Measurement Technology Conference (I2MTC) Proceedings, Montevideo, Uruguay, 12–15 May 2014; IEEE: Piscataway, NJ, USA, 2014. [Google Scholar] [CrossRef]
- Genicot, J. The Use of Microcontrollers by Scientists in Experimental Research Applications. World J. Nucl. Sci. Technol. 2015, 5, 18–26. [Google Scholar] [CrossRef][Green Version]
- Hercog, D.; Gergič, B. A Flexible Microcontroller-Based Data Acquisition Device. Sensors 2014, 14, 9755–9775. [Google Scholar] [CrossRef]
- Pratama, S.; Rahmadhani, A.; Bramana, A.; Oktivasari, P.; Handayani, N.; Haryanto, F.; Suprijadi, S.; Khotimah, S. The development of Arduino-based low-cost wireless modular device for brainwave acquisition. J. Phys. Conf. Ser. 2019, 1248, 012035. [Google Scholar] [CrossRef]
- Azizahwati, A.; Rahmad, M.; Hidayat, F. Development of a Circular Motion Experimental Device Using an Arduino Uno Microcontroller. J. Phys. Conf. Ser. 2020, 1655, 012154. [Google Scholar] [CrossRef]
- Dean, J.; Rieland, J.; Love, B. Development of a Microcontroller-Based, Small-Scale Rotational Fiber Collection Device. J. Chem. Educ. 2021, 98, 4061–4066. [Google Scholar] [CrossRef]
- Adi, P.; Prasetya, D.; Setiawan, A.; Nachrowie, N.; Arifuddin, R. Design of Tsunami Detector Based Sort Message Service Using Arduino and SIM900A to GSM/GPRS Module. In Proceedings of the 2nd International Conference on Advance and Scientific Innovation, ICASI 2019, Banda Aceh, Indonesia, 18 July 2019; EAI: Gent, Belgium, 2019. [Google Scholar] [CrossRef][Green Version]
- Huang, L.; Shu, Y. Design and research of microcontroller I/O control technology. In Proceedings of the 2022 IEEE 4th International Conference on Power, Intelligent Computing and Systems (ICPICS), Shenyang, China, 29–31 July 2022; IEEE: Piscataway, NJ, USA, 2022. [Google Scholar] [CrossRef]
- Yusro, M.; Guntoro, N.; Rikawarastuti, R. Utilization of microcontroller technology using Arduino board for internet of things (A systematic review). In Proceedings of the 2nd Science and Mathematics International Conference (SMIC 2020): Transforming Research and Education of Science and Mathematics in the Digital Age, Jakarta, Indonesia, 8–9 August 2020; AIP Publishing: New York, NY, USA, 2021. [Google Scholar] [CrossRef]
- Khalifeh, A.; Mazunga, F.; Nechibvute, A.; Munyaradzi-Nyambo, B. Microcontroller Unit-Based Wireless Sensor Network Nodes: A Review. Sensors 2022, 22, 8937. [Google Scholar] [CrossRef] [PubMed]
- Koenka, I.; Sáiz, J.; Hauser, P. Instrumentino: An open-source modular Python framework for controlling Arduino based experimental instruments. Comput. Phys. Commun. 2014, 185, 2724–2729. [Google Scholar] [CrossRef]
- Yang, S.; Liu, Y.; Wu, N.; Zhang, Y.; Svoronos, S.; Pullammanappallil, P. Low-cost, Arduino-based, portable device for measurement of methane composition in biogas. Renew. Energy 2019, 138, 224–229. [Google Scholar] [CrossRef]
- Lapshina, P.; Kurilova, S.; Belitsky, A. Development of an arduino-based CO2 monitoring device. In Proceedings of the 2019 IEEE Conference of Russian Young Researchers in Electrical and Electronic Engineering (EIConRus), Saint Petersburg and Moscow, Russia, 28–31 January 2019; IEEE: Piscataway, NJ, USA, 2019. [Google Scholar] [CrossRef]
- Lee, S.; Jo, J.; Kim, Y.; Stephen, H. A framework for environmental monitoring with arduino-based sensors using restful web service. In Proceedings of the 2014 IEEE International Conference on Services Computing, Anchorage, AK, USA, 27 June–2 July 2014; IEEE: Piscataway, NJ, USA, 2014. [Google Scholar] [CrossRef]
- Blackstock, J.; Covington, M.; Perne, M.; Myre, J. Monitoring Atmospheric, Soil and Dissolved CO2 Using a Low-Cost, Arduino Monitoring Platform (CO2-LAMP): Theory, Fabrication and Operation. Front. Earth Sci. 2019, 7, 313. [Google Scholar] [CrossRef]
- Hong, W.; Shamsuddin, N.; Abas, E.; Apong, R.; Masri, Z.; Suhaimi, H.; Gödeke, S.; Noh, M. Water Quality Monitoring with Arduino Based Sensors. Environments 2021, 8, 6. [Google Scholar] [CrossRef]
- Hernández-Gutiérrez, C.A.; Delgado-del Carpio, M.; Zebadúa-Chavarría, L.A.; Hernández-de León, H.R.; Escobar-Gómez, E.N.; Quevedo-López, M. IoT-Enabled System for Detection, Monitoring, and Tracking of Nuclear Materials. Electronics 2023, 12, 3042. [Google Scholar] [CrossRef]
- Bocci, V.; Ali, B.; Badoni, D.; Casolino, M.; Chiodi, G.; Iacoangeli, F.; Kubler, D.; Marcelli, L.; Rebustini, G.; Reali, E.; et al. ArduSiPM technology: Compact and light All-in-one detectors for space application. Nucl. Instrum. Methods Phys. Res. Sect. A Accel. Spectrometers Detect. Assoc. Equip. 2023, 1053, 168333. [Google Scholar] [CrossRef]
- Minga, J.; Brogi, P.; Collazuol, G.; Dalla Betta, G.F.; Marrocchesi, P.S.; Morsani, F.; Pancheri, L.; Ratti, L.; Torilla, G.; Vacchi, C. A Wireless, Battery-Powered Probe Based on a Dual-Tier CMOS SPAD Array for Charged Particle Sensing. Electronics 2023, 12, 2549. [Google Scholar] [CrossRef]
- Weimar, J.; Köhli, M.; Budach, C.; Schmidt, U. Large-Scale Boron-Lined Neutron Detection Systems as a 3He Alternative for Cosmic Ray Neutron Sensing. Front. Water 2020, 2, 16. [Google Scholar] [CrossRef]
- Köhli, M.; Desch, K.; Gruber, M.; Kaminski, J.; Schmidt, F.; Wagner, T. Novel neutron detectors based on the time projection method. Phys. B Condens. Matter 2018, 551, 517–522, The 11th International Conference on Neutron Scattering (ICNS 2017). [Google Scholar] [CrossRef]
- Cameron, N. Arduino Applied: Comprehensive Projects for Everyday Electronics; Apress: New York, NY, USA, 2019. [Google Scholar] [CrossRef]
- Atmel Developers Team. ATmega328P 8-bit AVR Microcontroller with 32 K Bytes In-System Programmable Flash; Atmel Corporation: San José, CA, USA, 2015. [Google Scholar]
- Bill Westfield. Optiboot Bootloader for Arduino and Atmel AVR. 2018. Available online: https://github.com/Optiboot/optiboot (accessed on 1 April 2024).
- Tarui, Y.; Hayashi, Y.; Nagai, K. Electrically reprogrammable nonvolatile semiconductor memory. IEEE J.-Solid-State Circuits 1972, 7, 369–375. [Google Scholar] [CrossRef]
- Yogesh. Programming and Interfacing with Arduino; CRC Press: Boca Raton, FL, USA, 2021. [Google Scholar] [CrossRef]
- Niemirowski, G. Serial Port and Microcontrollers: Principles, Circuits, and Source Codes, 1st ed.; CreateSpace Independent Publishing Platform: Scotts Valley, CA, USA, 2013. [Google Scholar]
- NXP. UM10204 I2C-Bus Specification and User Manual; NXP B.V.: Eindhoven, The Netherlands, 2021. [Google Scholar]
- Dhaker, P. Introduction to SPI interface. Analog. Dialogue 2018, 52, 49–53. [Google Scholar]
- Atmel Developers Team. SAM3X/SAM3A Series Atmel|SMART ARM-Based MCU; Atmel Corporation: San José, CA, USA, 2015. [Google Scholar]
- STMicroelectronics. STM32L412xx; STMicroelectronics N.V.: Geneva, Swizerland, 2022. [Google Scholar]
- STMicroelectronics. STM32F765xx, STM32F767xx, STM32F768Ax, STM32F769xx; STMicroelectronics N.V.: Geneva, Swizerland, 2022. [Google Scholar]
- Curran, S.C.; Craggs, J.D. Counting Tubes: Theory And Applications; Academic Press: New York, NY, USA, 1949. [Google Scholar]
- Blasse, G. Scintillator materials. Chem. Mater. 1994, 6, 1465–1475. [Google Scholar] [CrossRef]
- Kleinknecht, K. Particle detectors. Phys. Rep. 1982, 84, 85–161. [Google Scholar] [CrossRef][Green Version]
- Andronic, A.; Biagi, S.; Braun-Munzinger, P.; Garabatos, C.; Tsiledakis, G. Drift velocity and gain in argon- and xenon-based mixtures. Nucl. Instrum. Methods Phys. Res. Sect. A Accel. Spectrometers Detect. Assoc. Equip. 2004, 523, 302–308. [Google Scholar] [CrossRef][Green Version]
- Kowalski, T. Analytical approach and calculation of gas gain in Ar-CO2 mixture. J. Instrum. 2020, 15, P07008. [Google Scholar] [CrossRef]
- Langford, T.; Bass, C.; Beise, E.; Breuer, H.; Erwin, D.; Heimbach, C.; Nico, J. Event identification in 3He proportional counters using risetime discrimination. Nucl. Instrum. Methods Phys. Res. Sect. A Accel. Spectrometers Detect. Assoc. Equip. 2013, 717, 51–57. [Google Scholar] [CrossRef]
- Bichsel, H. Theory of Particle Identification; The University of Washington: Seattle, WA, USA, 2005. [Google Scholar]
- Köhli, M.; Allmendinger, F.; Häußler, W.; Schröder, T.; Klein, M.; Meven, M.; Schmidt, U. Efficiency and spatial resolution of the CASCADE thermal neutron detector. Nucl. Instrum. Methods Phys. Res. Sect. A Accel. Spectrometers Detect. Assoc. Equip. 2016, 828, 242–249. [Google Scholar] [CrossRef]
- Piscitelli, F. Novel boron-10-based detectors for neutron scattering science. Eur. Phys. J. Plus 2015, 130, 27. [Google Scholar] [CrossRef]
- McPheeters, M.; McKinny, K.; Yokie, E. Position and gain non-uniformities in Helium-3 filled position sensitive proportional counters. Nucl. Instrum. Methods Phys. Res. Sect. A Accel. Spectrometers Detect. Assoc. Equip. 2022, 1024, 167156. [Google Scholar] [CrossRef]
- Heusser, G.; Weber, M.; Hakenmüller, J.; Laubenstein, M.; Lindner, M.; Maneschg, W.; Simgen, H.; Stolzenburg, D.; Strecker, H. GIOVE: A new detector setup for high sensitivity germanium spectroscopy at shallow depth. Eur. Phys. J. C 2015, 75, 5731. [Google Scholar] [CrossRef]
- Karmalitsyn, N.; Sazonova, T.; Zanevsky, A.; Sepman, S. Standardization and half-life measurement of 55Fe. Appl. Radiat. Isot. 1998, 49, 1363–1366. [Google Scholar] [CrossRef]
- CAEN. A7502-1 Ch 2100 V/100 μA High Efficiency HV Power Supply Module (5V in); CAEN S.p.A.: Viareggio, Italy, 2024. [Google Scholar]
- Horowitz, P.; Hill, W. The Art of Electronics, 3rd ed.; Cambridge University Press: New York, NY, USA, 2015. [Google Scholar]
- Moser, S.; Harder, W.; Hurlbut, C.; Kusner, M. Principles and practice of plastic scintillator design. Radiat. Phys. Chem. 1993, 41, 31–36. [Google Scholar] [CrossRef]
- Luxium Solutions. BC-400, BC-404, BC-408, BC-412, BC-416. 2023. Available online: https://www.luxiumsolutions.com/files/1691/download (accessed on 1 April 2024).
- Yanagida, T. Inorganic scintillating materials and scintillation detectors. Proc. Jpn. Acad. Ser. 2018, 94, 75–97. [Google Scholar] [CrossRef] [PubMed]
- Piemonte, C.; Gola, A. Overview on the main parameters and technology of modern Silicon Photomultipliers. Nucl. Instrum. Methods Phys. Res. Sect. A Accel. Spectrometers Detect. Assoc. Equip. 2019, 926, 2–15. [Google Scholar] [CrossRef]
- Ruchti, R.C. The Use of Scintillating Fibers for Charged-Particle Tracking. Annu. Rev. Nucl. Part. Sci. 1996, 46, 281–319. [Google Scholar] [CrossRef]
- Cervi, T.; Bonesini, M.; Falcone, A.; Menegolli, A.; Raselli, G.L.; Rossella, M.; Torti, M. Performances of some SiPM models for cryogenic applications. Nucl. Instrum. Methods Phys. Res. Sect. A Accel. Spectrometers Detect. Assoc. Equip. 2018, 912, 326–328. [Google Scholar] [CrossRef]
- Georgel, R.; Grygoryev, K.; Sorensen, S.; Lu, H.; Andersson-Engels, S.; Burke, R.; O’Hare, D. Silicon Photomultiplier—A High Dynamic Range, High Sensitivity Sensor for Bio-Photonics Applications. Biosensors 2022, 12, 793. [Google Scholar] [CrossRef]
- CAEN. A7585D/DU-1 Ch. 85 V/10 mA Digital Controlled SiPM Power Supply (with USB)-PCB Mount; CAEN S.p.A.: Viareggio, Italy, 2024. [Google Scholar]
- Hamamatsu, Solid State Division. C11204-01-Power Supply for MPPC; Hamamatsu Photonics K.K.: Hamamatsu, Japan, 2023. [Google Scholar]
- Díaz, A.F.; Prieto, B.; Escobar, J.J.; Lampert, T. Vampire: A smart energy meter for synchronous monitoring in a distributed computer system. J. Parallel Distrib. Comput. 2024, 184, 104794. [Google Scholar] [CrossRef]
- Maxim Integrated Products. DS3231-Extremely Accurate I2C-Integrated RTC/TCXO/Crystal; Maxim Integrated Products, Inc.: San José, CA, USA, 2015. [Google Scholar]
- u-blox. NEO-M9N-Standard Precision GNSS Module Professional Grade; u-blox AG: Thalwil, Swizerland, 2023. [Google Scholar]
- Bosch Sensortek. BME280-Combined Humidity and Pressure Sensor; Bosch Sensortek GmbH: Reutlingen, Germany, 2024. [Google Scholar]
- SDI-12 Support Group. SDI-12 Specification 1.4; SDI-12 Support Group: River Heights, UT, USA, 2024. [Google Scholar]
- Routray, S.K.; Mohanty, S. Narrowband IoT: Principles, Potentials, and Applications. Int. J. Hyperconnect. Internet Things 2024, 8, 1–13. [Google Scholar] [CrossRef]
- Quectel Wireless Solutions. Quectel BC95-GV-Multi-band LTE Cat NB2 Module with Ultra-Low Power Consumption; Quectel Wireless Solutions Co., Ltd.: Shanghai, China, 2021. [Google Scholar]
- SIMCom Wireless Solutions. SIM7600 Series Hardware Design; SIMCom Wireless Solutions, Ltd.: Shanghai, China, 2021. [Google Scholar]
- Arduino. Arduino MKR WAN 1310. 2020. Available online: https://docs.arduino.cc/hardware/mkr-wan-1310/ (accessed on 1 April 2024).
- Seller, O.B.; Sornin, N. Low Power Long Range Transmitter. U.S. Patent 9,252,834, 2 February 2016. [Google Scholar]
- Internet Engineering Task Force. RFC 8376-Low-Power Wide Area Network (LPWAN) Overview. 2018. Available online: https://datatracker.ietf.org/doc/html/rfc8376 (accessed on 1 April 2024).
- Stanford-Clark, A.; Nipper, A. MQTT: The Standard for IoT Messaging. 1999. Available online: https://mqtt.org/ (accessed on 1 April 2024).
- Lee, H.C.; Ke, K.H. Monitoring of Large-Area IoT Sensors Using a LoRa Wireless Mesh Network System: Design and Evaluation. IEEE Trans. Instrum. Meas. 2018, 67, 2177–2187. [Google Scholar] [CrossRef]
- Zreda, M.; Desilets, D.; Ferré, T.; Scott, R. Measuring soil moisture content non-invasively at intermediate spatial scale using cosmic-ray neutrons. Geophys. Res. Lett. 2008, 35, L21402. [Google Scholar] [CrossRef]
- The ADAPTER Team. ADAPTER Projekt. 2021. Available online: https://www.adapter-projekt.de (accessed on 1 April 2024).
- Ney, P.; Köhli, M.; Bogena, H.; Goergen, K. CRNS-based monitoring technologies for a weather and climate-resilient agriculture: Realization by the ADAPTER project. In Proceedings of the 2021 IEEE International Workshop on Metrology for Agriculture and Forestry (MetroAgriFor), Trento-Bolzano, Italy, 3–5 November 2021; IEEE: Piscataway, NJ, USA, 2021; pp. 203–208. [Google Scholar] [CrossRef]

















| Type | Size | CPU | I/O | Volt- | Memory Size |
|---|---|---|---|---|---|
| (mm) | age | ||||
| Arduino Nano | 18 × 45 | 16 MHz | 14 | 5 V | 32 KB + 1 KB EEPROM |
| ATmega328 | + 2 KB RAM | ||||
| Arduino DUE | 102 × 53 | 84 MHz | 54 | 3.3 V | 512 KB ROM |
| AT91SAM3X8E | + 96 KB RAM | ||||
| Nucleo | 18 × 45 | 80 MHz | (52) | 3.3 V | 128 KB ROM |
| STM32L412KBU [40] | + 40 KB RAM | ||||
| Nucleo | 135 × 70 | 216 MHz | (168) | 3.3 V | 2 MB ROM |
| STM32F767ZIT6 [41] | + 512 KB RAM |
Disclaimer/Publisher’s Note: The statements, opinions and data contained in all publications are solely those of the individual author(s) and contributor(s) and not of MDPI and/or the editor(s). MDPI and/or the editor(s) disclaim responsibility for any injury to people or property resulting from any ideas, methods, instructions or products referred to in the content. |
© 2024 by the authors. Licensee MDPI, Basel, Switzerland. This article is an open access article distributed under the terms and conditions of the Creative Commons Attribution (CC BY) license (https://creativecommons.org/licenses/by/4.0/).
Share and Cite
Köhli, M.; Weimar, J.; Schmidt, S.; Schmidt, F.P.; Lambertz, A.; Weber, L.; Kaminski, J.; Schmidt, U. Arduino-Based Readout Electronics for Nuclear and Particle Physics. Sensors 2024, 24, 2935. https://doi.org/10.3390/s24092935
Köhli M, Weimar J, Schmidt S, Schmidt FP, Lambertz A, Weber L, Kaminski J, Schmidt U. Arduino-Based Readout Electronics for Nuclear and Particle Physics. Sensors. 2024; 24(9):2935. https://doi.org/10.3390/s24092935
Chicago/Turabian StyleKöhli, Markus, Jannis Weimar, Simon Schmidt, Fabian P. Schmidt, Alexander Lambertz, Laura Weber, Jochen Kaminski, and Ulrich Schmidt. 2024. "Arduino-Based Readout Electronics for Nuclear and Particle Physics" Sensors 24, no. 9: 2935. https://doi.org/10.3390/s24092935
APA StyleKöhli, M., Weimar, J., Schmidt, S., Schmidt, F. P., Lambertz, A., Weber, L., Kaminski, J., & Schmidt, U. (2024). Arduino-Based Readout Electronics for Nuclear and Particle Physics. Sensors, 24(9), 2935. https://doi.org/10.3390/s24092935

