A Novel Method for Remaining Useful Life Prediction of RF Circuits Based on the Gated Recurrent Unit–Convolutional Neural Network Model
Abstract
1. Introduction
2. Data Acquisition and Pre-Processing
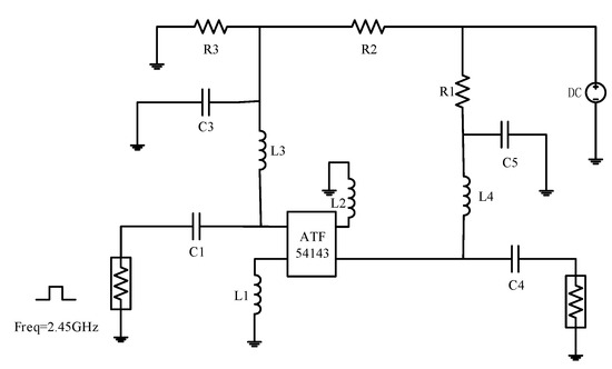
2.1. Obtaining Simulation Data
2.2. Data Normalization
2.3. Hybrid Health Score
3. Methodology
3.1. CNN
3.2. GRU
3.3. GRU-CNN
3.4. Evaluation Metrics
4. Results and Discussion
4.1. Health Score
4.2. RF Circuit Life Cycle Segmentation
4.3. The Prediction Result of the Normal Working Stage
4.4. The Prediction Result of the Slow Degradation Stage
4.5. Discussion
5. Conclusions
Author Contributions
Funding
Institutional Review Board Statement
Informed Consent Statement
Data Availability Statement
Conflicts of Interest
References
- Chang, D.; Kitchen, J.N.; Kiaei, S.; Ozev, S. In-Field Recovery of RF Circuits from Wearout Based Performance Degradation. IEEE Trans. Emerg. Top. Comput. 2020, 8, 442–452. [Google Scholar] [CrossRef]
- Dermentzoglou, L.E.; Arapoyanni, A.; Tsiatouhas, Y. A Built-In-Test Circuit for RF Differential Low Noise Amplifiers. IEEE Trans. Circuits Syst. I Regul. Pap. 2010, 57, 1549–1558. [Google Scholar] [CrossRef]
- Girard, M.; Dubois, T.; Hoffmann, P.; Duchamp, G. Effects of HPEM stress on GaAs low-noise amplifier from circuit to component scale. Microelectron. Reliab. 2018, 88–90, 914–919. [Google Scholar] [CrossRef]
- Huang, K.; Stratigopoulos, H.-G.; Mir, S. Bayesian Fault Diagnosis of RF Circuits Using Nonparametric Density Estimation. In Proceedings of the 2010 19th IEEE Asian Test Symposium, Shanghai, China, 1–4 December 2010. [Google Scholar]
- Nel, H.P.; Dualibe, F.C.; Stander, T. Influence of PVT Variation and Threshold Selection on OBT and OBIST Fault Detection in RFCMOS Amplifiers. IEEE Open J. Circuits Syst. 2023, 4, 70–84. [Google Scholar] [CrossRef]
- Tang, X.; Liu, Z.; Liang, J.; Wu, K.; Bu, Z.; Chen, L. A Fast Fault Diagnosis Method for RF Front-End Modules Based on Adaptive Signal Decomposition and Deep Neural Network. In Proceedings of the 2023 IEEE Autotestcon 2023, National Harbor, MD, USA, 28–31 August 2023; pp. 1–5. [Google Scholar]
- Meng, L.; Chen, Y.; Zhou, Z. Segmental Degradation RUL Prediction of IGBT Based on Combinatorial Prediction Algorithms. IEEE Access 2022, 10, 127845–127852. [Google Scholar] [CrossRef]
- Chen, X.; Liu, Z. A long short-term memory neural network based Wiener process model for remaining useful life prediction. Reliab. Eng. Syst. Saf. 2022, 226, 108651. [Google Scholar] [CrossRef]
- Kong, Z.; Jin, X.; Xu, Z.; Zhang, B. Spatio-Temporal Fusion Attention: A Novel Approach for Remaining Useful Life Prediction Based on Graph Neural Network. IEEE Trans. Instrum. Meas. 2022, 71, 1–12. [Google Scholar] [CrossRef]
- Yao, B.; Zhang, Y.; Correia, P.; Wu, R.; Wang, H. Accelerated degradation testing and failure phenomenon of metalized film capacitors for AC filtering. In Proceedings of the 2023 IEEE Applied Power Electronics Conference and Exposition (APEC), Orlando, FL, USA, 19–23 March 2023. [Google Scholar]
- Xu, Y.; Huang, L.; Chen, G.; Wu, F.; Xia, W.; Liu, H. Electromigration—Induced failure mechanism and lifetime prediction in NiCu thin film. In Proceedings of the 2014 15th International Conference on Electronic Packaging Technology, Chengdu, China, 12–15 August 2014. [Google Scholar]
- Cao, Y.; Gui, L. Multi-Step wind power forecasting model Using LSTM networks, Similar Time Series and LightGBM. In Proceedings of the 2018 5th International Conference on Systems and Informatics (ICSAI), Nanjing, China, 10–12 November 2018. [Google Scholar]
- Long, B.; Wu, K.; Li, P.; Li, M. A Novel Remaining Useful Life Prediction Method for Hydrogen Fuel Cells Based on the Gated Recurrent Unit Neural Network. Appl. Sci. 2022, 12, 432. [Google Scholar] [CrossRef]
- Li, B.; Tang, B.; Deng, L.; Zhao, M. Self-Attention ConvLSTM and Its Application in RUL Prediction of Rolling Bearings. IEEE Trans. Instrum. Meas. 2021, 70, 1–11. [Google Scholar] [CrossRef]
- Office, J.E.; Gebraeel, N.; Lei, Y.; Li, N.; Si, X.; Zio, E. Prognostics and Remaining Useful Life Prediction of Machinery: Advances, Opportunities and Challenges. J. Dyn. Monit. Diagn. 2023, 2, 1–12. [Google Scholar]
- Jouin, M.; Gouriveau, R.; Hissel, D.; Péra, M.-C.; Zerhouni, N. Prognostics of PEM fuel cell in a particle filtering framework. Int. J. Hydrogen Energy 2014, 39, 481–494. [Google Scholar] [CrossRef]
- Zang, Y.; Shangguan, W.; Cai, B.; Wang, H.; Pecht, M.G. Hybrid remaining useful life prediction method. A case study on railway D-cables. Reliab. Eng. Syst. Saf. 2021, 213, 107746. [Google Scholar] [CrossRef]
- Khalil, K.; Eldash, O.; Kumar, A.; Bayoumi, M. Machine Learning-Based Approach for Hardware Faults Prediction. IEEE Trans. Circuits Syst. Regul. Pap. 2020, 67, 3880–3892. [Google Scholar] [CrossRef]
- Gao, J.; Guo, J.; Yuan, F.; Yi, T.; Zhang, F.; Shi, Y.; Li, Z.; Ke, Y.; Meng, Y. An Exploration into the Fault Diagnosis of Analog Circuits Using Enhanced Golden Eagle Optimized 1D-Convolutional Neural Network (CNN) with a Time-Frequency Domain Input and Attention Mechanism. Sensors 2024, 24, 390. [Google Scholar] [CrossRef] [PubMed]
- Yuan, X.; Sheng, Y.; Zhuang, X.; Yin, J.; Yang, S. A novel fault diagnosis method for second-order bandpass filter circuit based on TQWT-CNN: PLoS ONE. PLoS ONE 2024, 19, 0291660. [Google Scholar] [CrossRef]
- Cheney, D.J.; Douglas, E.A.; Liu, L.; Lo, C.F.; Gila, B.P.; Ren, F.; Pearton, S.J. Degradation Mechanisms for GaN and GaAs High Speed Transistors. Materials 2012, 5, 2498–2520. [Google Scholar] [CrossRef]
- Long, B.; Li, X.; Gao, X.; Liu, Z. Prognostics Comparison of Lithium-Ion Battery Based on the Shallow and Deep Neural Networks Model. Energies 2019, 12, 3271. [Google Scholar] [CrossRef]
- Lakshminarayanan, B.; Pritzel, A.; Blundell, C. Simple and scalable predictive uncertainty estimation using deep ensembles. In Proceedings of the 31st International Conference on Neural Information Processing Systems, Long Beach, CA, USA, 4–9 December 2017. [Google Scholar]









| Feature Parameters | Definition | Formulas |
|---|---|---|
| S-parameter | Used to describe the transmission and reflection characteristics of radio frequency energy in multi-port networks. | |
| VSWR | Used to indicate the matching of input and output circuits. | |
| Stability | Reflects the ability of a circuit to maintain normal operation in the face of environmental changes. | |
| Noise figure | Indicates the signal-to-noise ratio reduction factor. |
| S11 | S12 | S21 | S22 | VSWR1 | VSWR2 | K | NF | |
|---|---|---|---|---|---|---|---|---|
| 2.40 GHz | −14.172 | −13.422 | 12.419 | −14.988 | 1.486 | 1.433 | 1.003 | 0.192 |
| 2.41 GHz | −14.247 | −13.386 | 12.387 | −15.066 | 1.481 | 1.429 | 1.003 | 0.193 |
| 2.42 GHz | −14.322 | −13.351 | 12.356 | −15.146 | 1.476 | 1.424 | 1.003 | 0.193 |
| 2.43 GHz | −14.398 | −13.316 | 12.324 | −15.226 | 1.471 | 1.419 | 1.003 | 0.194 |
| 2.44 GHz | −14.475 | −13.281 | 12.293 | −15.306 | 1.466 | 1.414 | 1.003 | 0.194 |
| 2.45 GHz | −14.552 | −13.246 | 12.262 | −15.388 | 1.461 | 1.41 | 1.003 | 0.194 |
| 2.46 GHz | −14.63 | −13.212 | 12.231 | −15.47 | 1.456 | 1.405 | 1.003 | 0.195 |
| 2.47 GHz | −14.709 | −13.178 | 12.2 | −15.553 | 1.451 | 1.401 | 1.003 | 0.195 |
| 2.48 GHz | −14.788 | −13.143 | 12.169 | −15.637 | 1.446 | 1.396 | 1.003 | 0.196 |
| 2.49 GHz | −14.869 | −13.109 | 12.138 | −15.722 | 1.441 | 1.391 | 1.003 | 0.196 |
| 2.50 GHz | −14.949 | −13.076 | 12.108 | −15.808 | 1.436 | 1.387 | 1.003 | 0.197 |
| S11 | S12 | S21 | S22 | VSWR1 | VSWR2 | K | NF | |
|---|---|---|---|---|---|---|---|---|
| 2.40 GHz | 0.1130 | 0.9640 | 0.9478 | 0.0967 | 0.0280 | 0.0146 | 0.0139 | 0.0103 |
| 2.41 GHz | 0.1063 | 0.9673 | 0.9442 | 0.0909 | 0.0262 | 0.0138 | 0.0139 | 0.0108 |
| 2.42 GHz | 0.0997 | 0.9705 | 0.9408 | 0.0849 | 0.0244 | 0.0128 | 0.0139 | 0.0108 |
| 2.43 GHz | 0.0929 | 0.9737 | 0.9373 | 0.0790 | 0.0227 | 0.0118 | 0.0139 | 0.0114 |
| 2.44 GHz | 0.0861 | 0.9770 | 0.9338 | 0.0731 | 0.0209 | 0.0107 | 0.0139 | 0.0114 |
| 2.45 GHz | 0.0792 | 0.9802 | 0.9304 | 0.0670 | 0.0191 | 0.0099 | 0.0139 | 0.0114 |
| 2.46 GHz | 0.0723 | 0.9833 | 0.9270 | 0.0609 | 0.0174 | 0.0089 | 0.0139 | 0.0120 |
| 2.47 GHz | 0.0653 | 0.9864 | 0.9235 | 0.0547 | 0.0156 | 0.0080 | 0.0139 | 0.0120 |
| 2.48 GHz | 0.0583 | 0.9896 | 0.9201 | 0.0485 | 0.0138 | 0.0070 | 0.0139 | 0.0125 |
| 2.49 GHz | 0.0511 | 0.9927 | 0.9167 | 0.0422 | 0.0120 | 0.0060 | 0.0139 | 0.0125 |
| 2.50 GHz | 0.0440 | 0.9958 | 0.9133 | 0.0358 | 0.0103 | 0.0052 | 0.0139 | 0.0131 |
| S11 | S12 | S21 | S22 | VSWR1 | VSWR2 | K | NF | |
|---|---|---|---|---|---|---|---|---|
| Hybrid | 0.954 | −0.975 | −0.949 | 0.949 | 0.901 | 0.988 | 0.990 | 0.991 |
| Manhattan | 0.956 | −0.973 | −0.951 | 0.947 | 0.903 | 0.989 | 0.989 | 0.991 |
| Euclidean | 0.934 | −0.986 | −0.928 | 0.967 | 0.874 | 0.978 | 0.994 | 0.987 |
| RMSE | MAPE | R2 | Predict Time | Predictive Uncertainty | |
|---|---|---|---|---|---|
| GRU-CNN | 0.1165 | 0.0093 | 0.9775 | 10.1734 | 0.4119 |
| GRU | 0.1948 | 0.0248 | 0.9225 | 9.6104 | 1.0747 |
| CNN | 0.1870 | 0.0195 | 0.9661 | 4.7357 | 4.6596 |
| RMSE | MAPE | R2 | Predict Time | Predictive Uncertainty | |
|---|---|---|---|---|---|
| GRU-CNN | 0.1283 | 0.0026 | 0.9994 | 5.4227 | 0.7499 |
| GRU | 0.3143 | 0.0065 | 0.9965 | 6.0814 | 1.0151 |
| CNN | 0.5111 | 0.0107 | 0.9911 | 3.7190 | 32.6022 |
Disclaimer/Publisher’s Note: The statements, opinions and data contained in all publications are solely those of the individual author(s) and contributor(s) and not of MDPI and/or the editor(s). MDPI and/or the editor(s) disclaim responsibility for any injury to people or property resulting from any ideas, methods, instructions or products referred to in the content. |
© 2024 by the authors. Licensee MDPI, Basel, Switzerland. This article is an open access article distributed under the terms and conditions of the Creative Commons Attribution (CC BY) license (https://creativecommons.org/licenses/by/4.0/).
Share and Cite
Yang, W.; Wu, K.; Long, B.; Tian, S. A Novel Method for Remaining Useful Life Prediction of RF Circuits Based on the Gated Recurrent Unit–Convolutional Neural Network Model. Sensors 2024, 24, 2841. https://doi.org/10.3390/s24092841
Yang W, Wu K, Long B, Tian S. A Novel Method for Remaining Useful Life Prediction of RF Circuits Based on the Gated Recurrent Unit–Convolutional Neural Network Model. Sensors. 2024; 24(9):2841. https://doi.org/10.3390/s24092841
Chicago/Turabian StyleYang, Wanyu, Kunping Wu, Bing Long, and Shulin Tian. 2024. "A Novel Method for Remaining Useful Life Prediction of RF Circuits Based on the Gated Recurrent Unit–Convolutional Neural Network Model" Sensors 24, no. 9: 2841. https://doi.org/10.3390/s24092841
APA StyleYang, W., Wu, K., Long, B., & Tian, S. (2024). A Novel Method for Remaining Useful Life Prediction of RF Circuits Based on the Gated Recurrent Unit–Convolutional Neural Network Model. Sensors, 24(9), 2841. https://doi.org/10.3390/s24092841

