How Approaching Angle, Bottleneck Width and Walking Speed Affect the Use of a Bottleneck by Individuals
Abstract
1. Introduction
2. Experimental Setup and Procedures
3. Variables and Methods
3.1. Trajectories
3.2. Distance to Crossing
3.3. Calculation of Speed
3.4. Deceleration Point and Categorization of Deceleration
- ‘long & strong’: deceleration lasts longer than 1 s, with at least one data point of the group larger than the amplitude threshold;
- ‘short & strong’: deceleration lasts less than 1 s, with at least one data point of the group larger than the amplitude threshold;
- ‘long & weak’: deceleration lasts longer than 1 s, with no data point of the group larger than the amplitude threshold;
- ‘none’: deceleration lasts less than 1 s, and no data point of the group is larger than the amplitude threshold;
- ‘none at all’: no data point exists with negative acceleration before crossing the bottleneck.
3.5. Shoulder Rotation
3.6. Determination of Onset and Maximum of Shoulder Rotation
3.7. Shoulder Rotation and Corresponding Foot on the Floor
4. Results and Discussion
4.1. Speed and Start of Deceleration
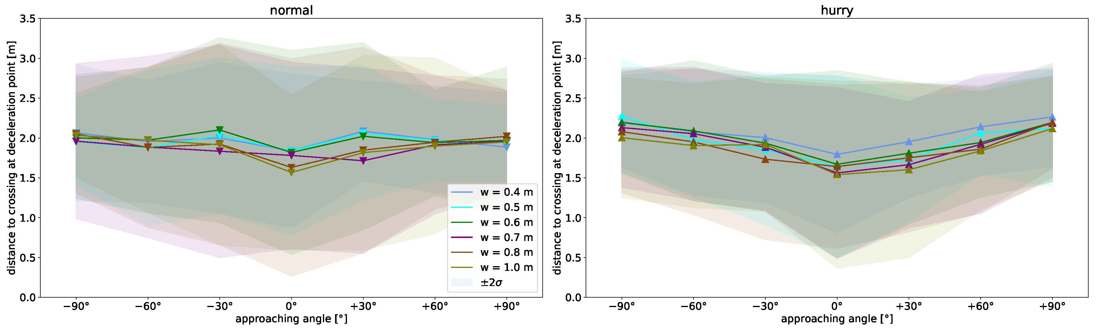
4.2. Walking Path and Crossing Point
4.3. When and How Are Shoulders Rotated?
4.4. Connection between Shoulder Rotation and Feet
5. Conclusions and Outlook
Author Contributions
Funding
Institutional Review Board Statement
Informed Consent Statement
Data Availability Statement
Acknowledgments
Conflicts of Interest
Appendix A
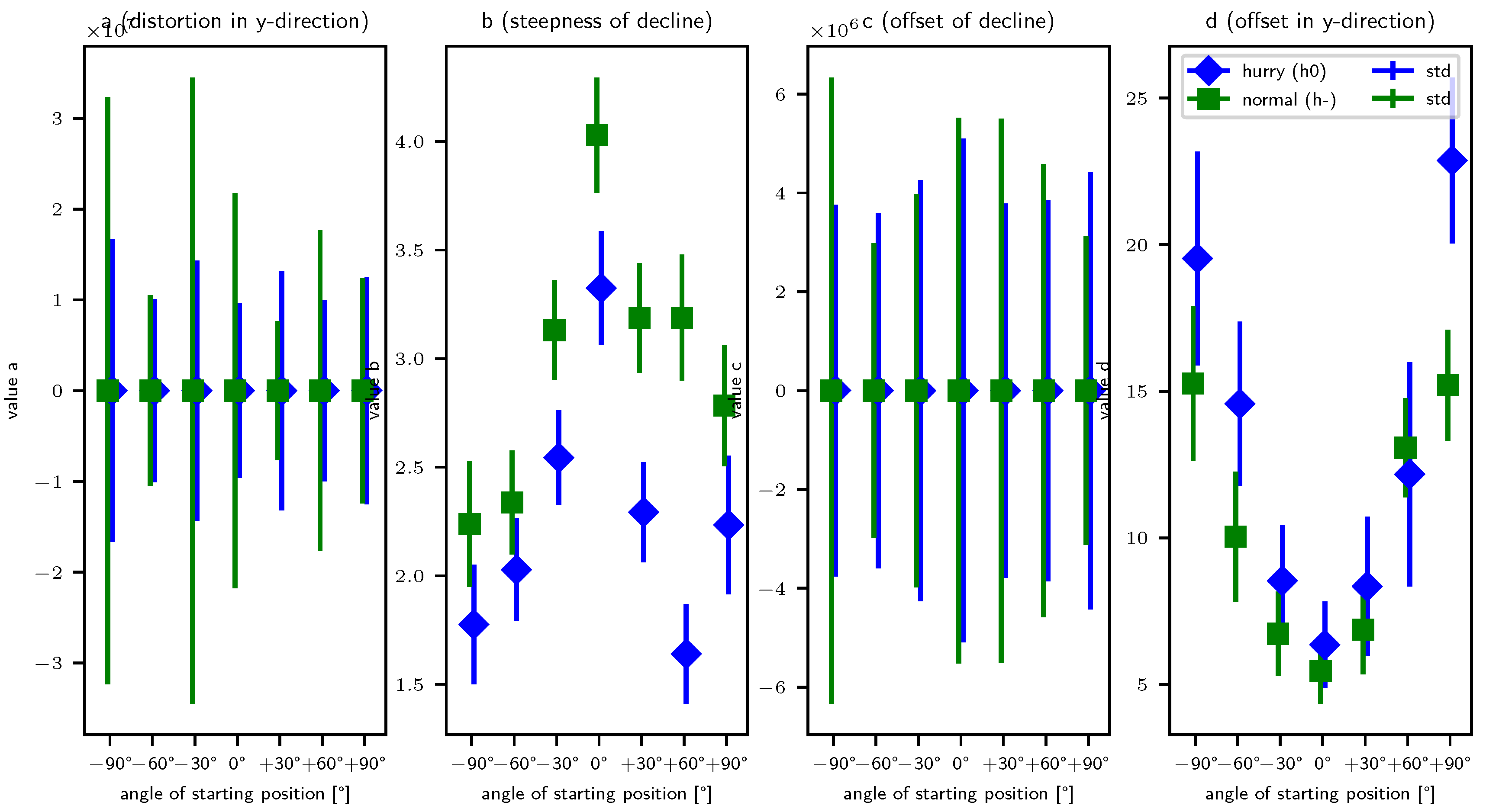
Appendix A.1. Additional Material for Speed Considerations

Appendix A.2. Additional Material for Shoulder Rotation

| a | b | c | d | |
|---|---|---|---|---|
| h + 90° | 0.00668696 | −0.07988463 | 0.24201051 | 1.80331215 |
| h + 60° | 0.00642178 | −0.06637546 | 0.09262251 | 2.02087564 |
| h + 30° | −0.00934236 | 0.14740765 | −0.83550713 | 2.92320077 |
| h + 0° | −0.01960144 | 0.28470059 | −1.33211802 | 2.99259806 |
| h − 30° | 0.01024136 | −0.08627944 | −0.0882005 | 2.39037012 |
| h − 60° | −0.00490639 | 0.06462839 | −0.34151718 | 2.44439803 |
| h − 90° | −6.09631951 × | 1.48160548 × | −1.40612429 × | 2.33404726 |
| h0 + 90° | −0.00534329 | 0.06027801 | −0.2044605 | 2.5090688 |
| h0 + 60° | −0.00406905 | 0.05005988 | −0.26035428 | 2.45298494 |
| h0 + 30° | −0.01116662 | 0.14499333 | −0.72207756 | 2.73009221 |
| h0 + 0° | −0.01090344 | 0.19848113 | −1.11460665 | 2.84074908 |
| h0 − 30° | −0.00279493 | 0.05477439 | −0.44655222 | 2.57362941 |
| h0 − 60° | 1.75176559 × | −2.62980560 × | 3.95093048 × | 2.21138498 |
| h0 − 90° | 0.00351195 | −0.04646964 | 0.13940715 | 2.19156437 |
| h + 90° | −0.00069317 | 0.01591055 | −0.1295903 | 0.53734671 |
| h + 60° | −0.0011692 | 0.02418756 | −0.17024772 | 0.48156084 |
| h + 30° | −0.00353316 | 0.05126638 | −0.23427057 | 0.4004375 |
| h + 0° | −0.00312153 | 0.04378574 | −0.19050351 | 0.31678929 |
| h − 30° | −0.00299053 | 0.04510905 | −0.21988483 | 0.40853455 |
| h − 60° | 6.34530468 × | −2.47684664 × | −7.36817531 × | 4.08661745 × |
| h − 90° | 4.30221584 × | −1.50664587 × | −5.35025696 × | 4.79013964 × |
| h0 + 90° | −7.86952067 × | 5.80993692 × | −8.32584043 × | 5.97788653 × |
| h0 + 60° | 1.65880374 × | 8.04219200 × | −1.27093673 × | 5.78284074 × |
| h0 + 30° | −0.00316142 | 0.05043629 | −0.25765869 | 0.52087808 |
| h0 + 0° | −0.0035431 | 0.04853971 | −0.20521354 | 0.36073896 |
| h0 − 30° | −0.00276978 | 0.04506278 | −0.2364581 | 0.48876656 |
| h0 − 60° | −0.0020037 | 0.03290115 | −0.20292201 | 0.62379791 |
| h0 − 90° | −0.00139271 | 0.02355754 | −0.1547143 | 0.69154799 |
Appendix A.3. Additional Material for Deceleration Cases




References
- Liddle, J.; Seyfried, A.; Steffen, B.; Klingsch, W.; Rupprecht, T.; Winkens, A.; Boltes, M. Microscopic insights into pedestrian motion through a bottleneck, resolving spatial and temporal variations. Collect. Dyn. 2022, 7, 1–23. [Google Scholar] [CrossRef]
- Boltes, M.; Seyfried, A. Collecting Pedestrian Trajectories. Neurocomputing Spec. Issue Behav. Video 2013, 100, 127–133. [Google Scholar] [CrossRef]
- Kretz, T.; Grünebohm, A.; Schreckenberg, M. Experimental study of pedestrian flow through a bottleneck. J. Stat. Mech. Theory Exp. 2006, 2006, P10014. [Google Scholar] [CrossRef]
- Shi, X.; Ye, Z.; Shiwakoti, N.; Tang, D.; Lin, J. Examining effect of architectural adjustment on pedestrian crowd flow at bottleneck. Phys. A Stat. Mech. Appl. 2019, 522, 350–364. [Google Scholar] [CrossRef]
- Yanagisawa, D.; Feliciani, C.; Nishinari, K. Unidirectional and Bidirectional Flow in a Narrow Corridor with Body Rotation. Coll. Dyn. 2020, 5, A37. [Google Scholar] [CrossRef]
- Yamamoto, H.; Yanagisawa, D.; Feliciani, C.; Nishinari, K. Body-Rotation Behavior of Pedestrians for Collision Avoidance in Passing and Cross Flow. Transp. Res. Part B Methodol. 2019, 122, 486–510. [Google Scholar] [CrossRef]
- Fu, Z.; Xiong, X.; Luo, L.; Yang, Y.; Feng, Y.; Chen, H. Influence of Rotation on Pedestrian Flow Considering Bipedal Features: Modeling Using a Fine Discrete Floor Field Cellular Automaton. Phys. A Stat. Mech. Appl. 2022, 605, 128027. [Google Scholar] [CrossRef]
- Feliciani, C.; Nishinari, K. Empirical Analysis of the Lane Formation Process in Bidirectional Pedestrian Flow. Phys. Rev. E 2016, 94, 032304. [Google Scholar] [CrossRef]
- Imanishi, M.; Sano, T.; Omiya, Y. Relationship between Specific Flow and Opening Width Considering Pedestrian Shoulder Twist. In Proceedings of the Interflam 2016, Windsor, UK, 4–6 July 2016. [Google Scholar]
- Inman, V.T. Human Locomotion. Canad. Med. Ass. J. 1966, 94, 1047–1054. [Google Scholar]
- Romkes, J.; Bracht-Schweizer, K. The Effects of Walking Speed on Upper Body Kinematics during Gait in Healthy Subjects. Gait Posture 2017, 54, 304–310. [Google Scholar] [CrossRef]
- Frigo, C.; Carabalona, R.; Dalla Mura, M.; Negrini, S. The Upper Body Segmental Movements during Walking by Young Females. Clin. Biomech. 2003, 18, 419–425. [Google Scholar] [CrossRef] [PubMed]
- Kubo, M.; Holt, K.G.; Saltzman, E.; Wagenaar, R.C. Changes in Axial Stiffness of the Trunk as a Function of Walking Speed. J. Biomech. 2006, 39, 750–757. [Google Scholar] [CrossRef]
- Sreenivasa, M.N.; Frissen, I.; Souman, J.L.; Ernst, M.O. Walking along Curved Paths of Different Angles: The Relationship between Head and Trunk Turning. Exp. Brain Res. 2008, 191, 313–320. [Google Scholar] [CrossRef] [PubMed]
- da Rosa, R.G.; Gomeñuka, N.A.; de Oliveira, H.B.; Peyré-Tartaruga, L.A. Inclined Weight-Loaded Walking at Different Speeds: Pelvis-Shoulder Coordination, Trunk Movements and Cost of Transport. J. Mot. Behav. 2018, 50, 73–79. [Google Scholar] [CrossRef] [PubMed]
- Liew, B.X.; Morris, S.; Netto, K. Trunk-Pelvis Coordination during Load Carriage Running. J. Biomech. 2020, 109, 109949. [Google Scholar] [CrossRef] [PubMed]
- Fino, P.C.; Lockhart, T.E.; Fino, N.F. Corner Height Influences Center of Mass Kinematics and Path Trajectory during Turning. J. Biomech. 2015, 48, 104–112. [Google Scholar] [CrossRef]
- Warren, W.H.; Whang, S. Visual Guidance of Walking through Apertures: Body-scaled Information for Affordances. J. Exp. Psychol. Hum. Percept. Perform. 1987, 13, 371–383. [Google Scholar] [CrossRef]
- Higuchi, T.; Murai, G.; Kijima, A.; Seya, Y.; Wagman, J.B.; Imanaka, K. Athletic Experience Influences Shoulder Rotations When Running through Apertures. Hum. Mov. Sci. 2011, 30, 534–549. [Google Scholar] [CrossRef]
- Higuchi, T.; Seya, Y.; Imanaka, K. Rule for Scaling Shoulder Rotation Angles While Walking through Apertures. PLoS ONE 2012, 7, e48123. [Google Scholar] [CrossRef] [PubMed]
- Fujikake, H.; Higuchi, T.; Imanaka, K.; Maloney, L.T. Directional Bias in the Body While Walking through a Doorway: Its Association with Attentional and Motor Factors. Exp. Brain Res. 2011, 210, 195–206. [Google Scholar] [CrossRef] [PubMed]
- Hackney, A.L.; Cinelli, M.E. Action Strategies of Older Adults Walking through Apertures. Gait Posture 2011, 33, 733–736. [Google Scholar] [CrossRef] [PubMed]
- Hackney, A.L.; Cinelli, M.E.; Frank, J.S. Does the Passability of Apertures Change When Walking through Human versus Pole Obstacles? Acta Psychol. 2015, 162, 62–68. [Google Scholar] [CrossRef] [PubMed]
- Muroi, D.; Hiroi, Y.; Koshiba, T.; Suzuki, Y.; Kawaki, M.; Higuchi, T. Walking through Apertures in Individuals with Stroke. PLoS ONE 2017, 12, e0170119. [Google Scholar] [CrossRef] [PubMed]
- Lucaites, K.M.; Venkatakrishnan, R.; Bhargava, A.; Venkatakrishnan, R.; Pagano, C.C. Predicting Aperture Crossing Behavior from Within-Trial Metrics of Motor Control Reliability. Hum. Mov. Sci. 2020, 74, 102713. [Google Scholar] [CrossRef] [PubMed]
- Grasso, R.; Glasauer, S.; Takei, Y.; Berthoz, A. The Predictive Brain: Anticipatory Control of Head Direction for the Steering of Locomotion. NeuroReport 1996, 7, 1170–1174. [Google Scholar] [CrossRef]
- Novak, D.; Goršič, M.; Podobnik, J.; Munih, M. Toward Real-Time Automated Detection of Turns during Gait Using Wearable Inertial Measurement Units. Sensors 2014, 14, 18800–18822. [Google Scholar] [CrossRef] [PubMed]
- Farkhatdinov, I.; Roehri, N.; Burdet, E. Anticipatory Detection of Turning in Humans for Intuitive Control of Robotic Mobility Assistance. Bioinspir. Biomim. 2017, 12, 055004. [Google Scholar] [CrossRef]
- López, A.M.; Alvarez, J.C.; Álvarez, D. Walking Turn Prediction from Upper Body Kinematics: A Systematic Review with Implications for Human-Robot Interaction. Appl. Sci. 2019, 9, 361. [Google Scholar] [CrossRef]
- Bilhaut, A.; Ménard, M.; Roze, O.; Crétual, A.; Olivier, A.H. Locomotion behavior of chronic Non-Specific Low Back Pain (cNSLBP) participants while walking through apertures. Gait Posture 2023, 104, 140–146. [Google Scholar] [CrossRef]
- Boomers, A.K.; Adrian, J.; Boltes, M. Movement of Individuals in a Bottleneck. Pedestrian Dynamics Data Archive. 2020. Available online: http://ped.fz-juelich.de/da/2020bottleneck_individuals (accessed on 9 January 2024).
- Boltes, M.; Adrian, J.; Boomers, A.K.; Brualla, R.M.; Graf, A.; Häger, P.; Hillebrand, D.; Kilic, D.; Lieberenz, P.; Salden, D.; et al. PeTrack. Zenodo. 2022. Available online: https://zenodo.org/records/6320753 (accessed on 1 July 2020).
- Garrido-Jurado, S.; Muñoz-Salinas, R.; Madrid-Cuevas, F.; Medina-Carnicer, R. Generation of Fiducial Marker Dictionaries Using Mixed Integer Linear Programming. Pattern Recognit. 2016, 51, 481–491. [Google Scholar] [CrossRef]
- Romero-Ramirez, F.J.; Muñoz-Salinas, R.; Medina-Carnicer, R. Speeded up Detection of Squared Fiducial Markers. Image Vis. Comput. 2018, 76, 38–47. [Google Scholar] [CrossRef]
- Xsens. MVN User Manual, Revision Z, 20 04 2022; Xsens: Enschede, The Netherlands, 2022. [Google Scholar]
- Schepers, M.; Giuberti, M.; Bellusci, G. Xsens MVN: Consistent Tracking of Human Motion Using Inertial Sensing. Xsens Technol. 2018, 1, 8. [Google Scholar]
- Boltes, M.; Adrian, J.; Raytarowski, A.K. A Hybrid Tracking System of Full-Body Motion Inside Crowds. Sensors 2021, 21, 2108. [Google Scholar] [CrossRef] [PubMed]














| Median | Standard Deviation | ||
|---|---|---|---|
| age | [years] | 31.0 | 8.6 |
| body height | [m] | 177.0 | 9.4 |
| gender | [no. of female/male] | 7/6 | |
| shoulder width | [cm] | 43.0 | 3.3 |
| footedness | [no. of right/left] | 7/6 |
Disclaimer/Publisher’s Note: The statements, opinions and data contained in all publications are solely those of the individual author(s) and contributor(s) and not of MDPI and/or the editor(s). MDPI and/or the editor(s) disclaim responsibility for any injury to people or property resulting from any ideas, methods, instructions or products referred to in the content. |
© 2024 by the authors. Licensee MDPI, Basel, Switzerland. This article is an open access article distributed under the terms and conditions of the Creative Commons Attribution (CC BY) license (https://creativecommons.org/licenses/by/4.0/).
Share and Cite
Boomers, A.K.; Boltes, M.; Kersting, U.G. How Approaching Angle, Bottleneck Width and Walking Speed Affect the Use of a Bottleneck by Individuals. Sensors 2024, 24, 1720. https://doi.org/10.3390/s24061720
Boomers AK, Boltes M, Kersting UG. How Approaching Angle, Bottleneck Width and Walking Speed Affect the Use of a Bottleneck by Individuals. Sensors. 2024; 24(6):1720. https://doi.org/10.3390/s24061720
Chicago/Turabian StyleBoomers, Ann Katrin, Maik Boltes, and Uwe G. Kersting. 2024. "How Approaching Angle, Bottleneck Width and Walking Speed Affect the Use of a Bottleneck by Individuals" Sensors 24, no. 6: 1720. https://doi.org/10.3390/s24061720
APA StyleBoomers, A. K., Boltes, M., & Kersting, U. G. (2024). How Approaching Angle, Bottleneck Width and Walking Speed Affect the Use of a Bottleneck by Individuals. Sensors, 24(6), 1720. https://doi.org/10.3390/s24061720

