A 90.9 dB SNDR 95.3 dB DR Audio Delta–Sigma Modulator with FIA-Assisted OTA
Abstract
:1. Introduction
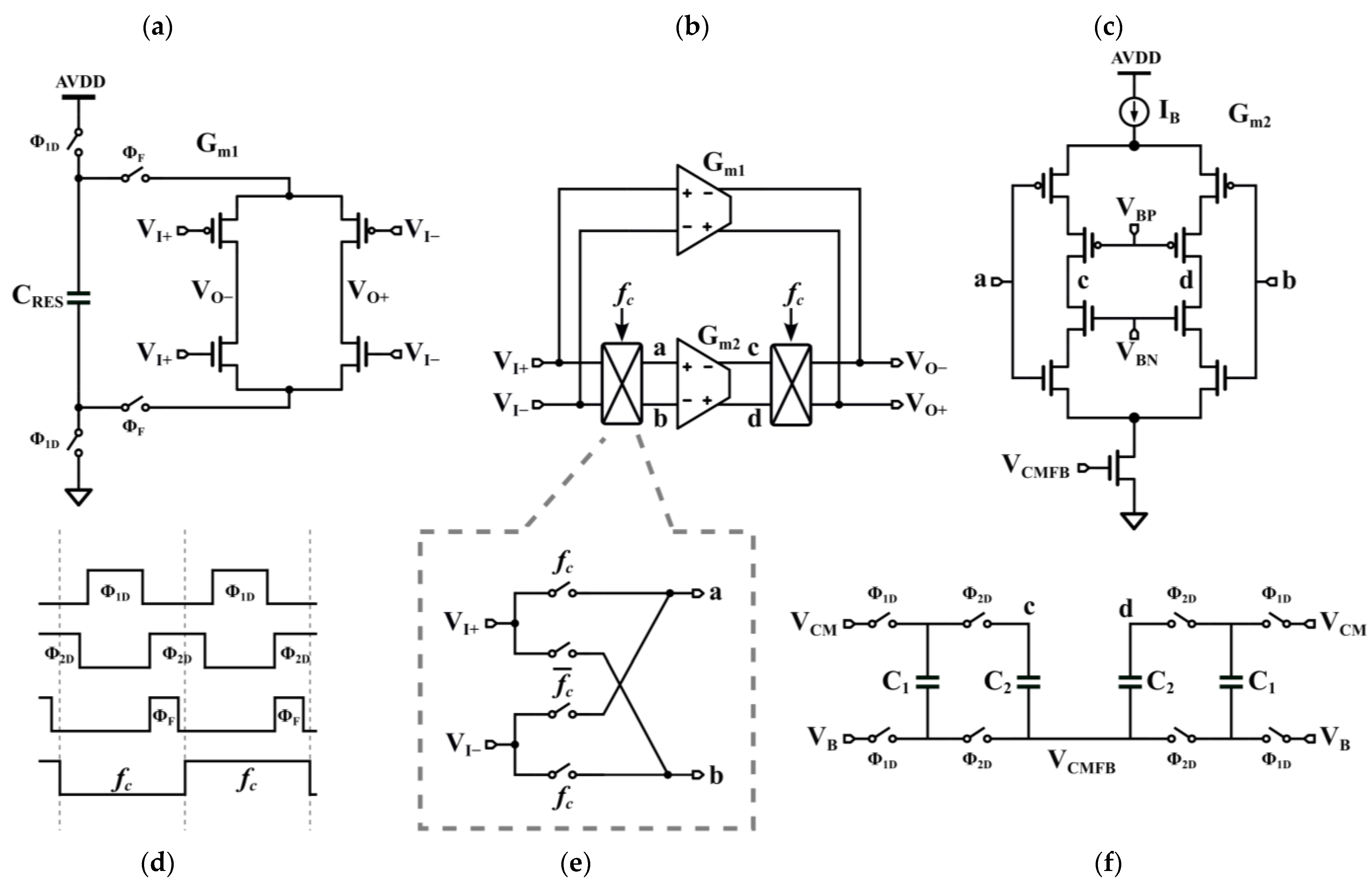
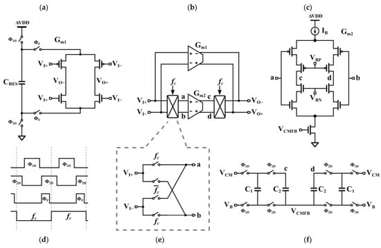
2. FIA-Assisted OTA
2.1. SR of SC Circuit
2.2. Proposed FIA-Assisted OTA
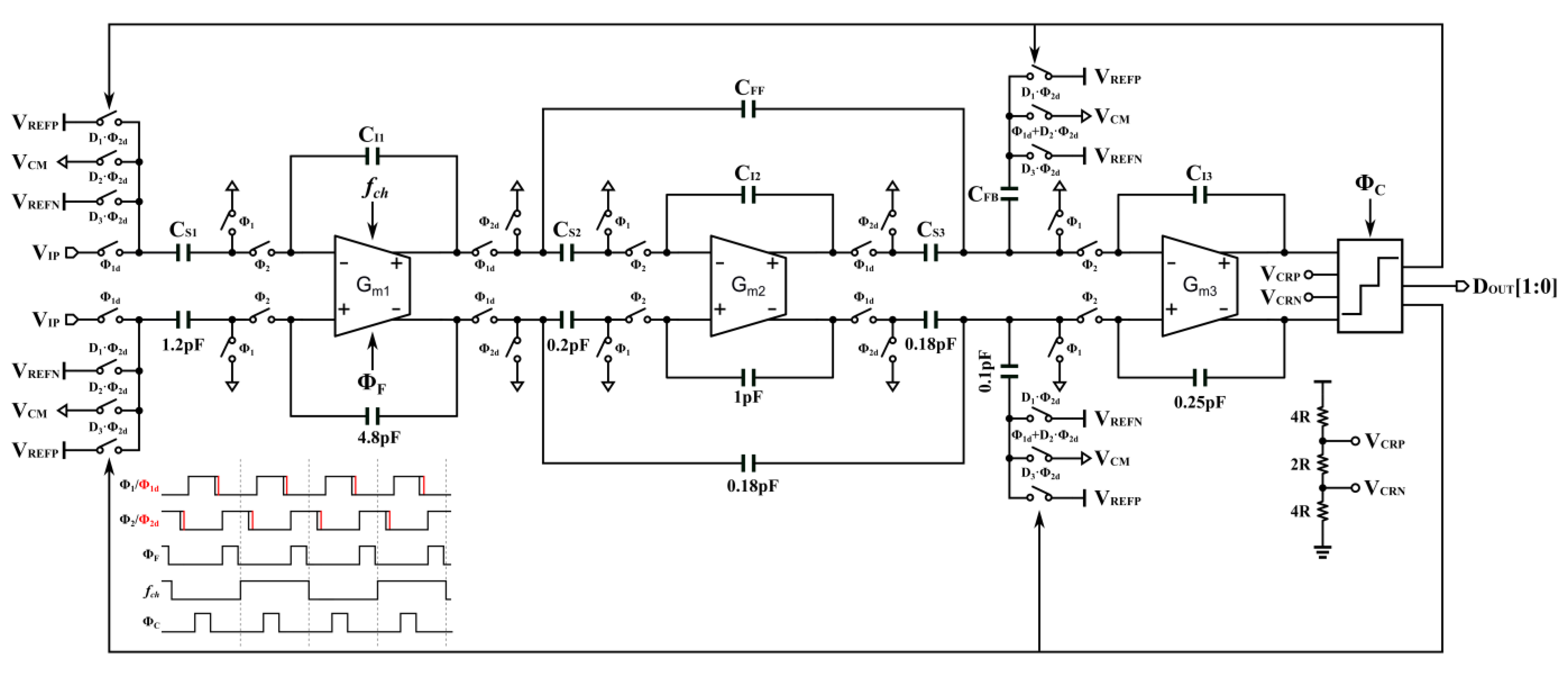
3. Third-Order CIFF-B Loop Filter
3.1. CIFF-B Structure
3.2. First-Stage Integrator
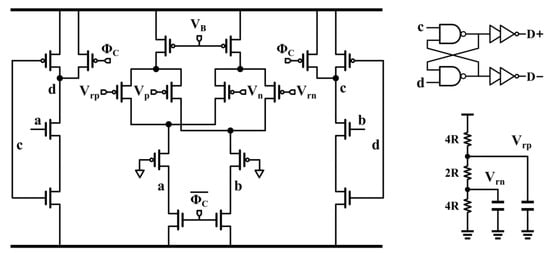
3.3. Tri-Level Quantizer
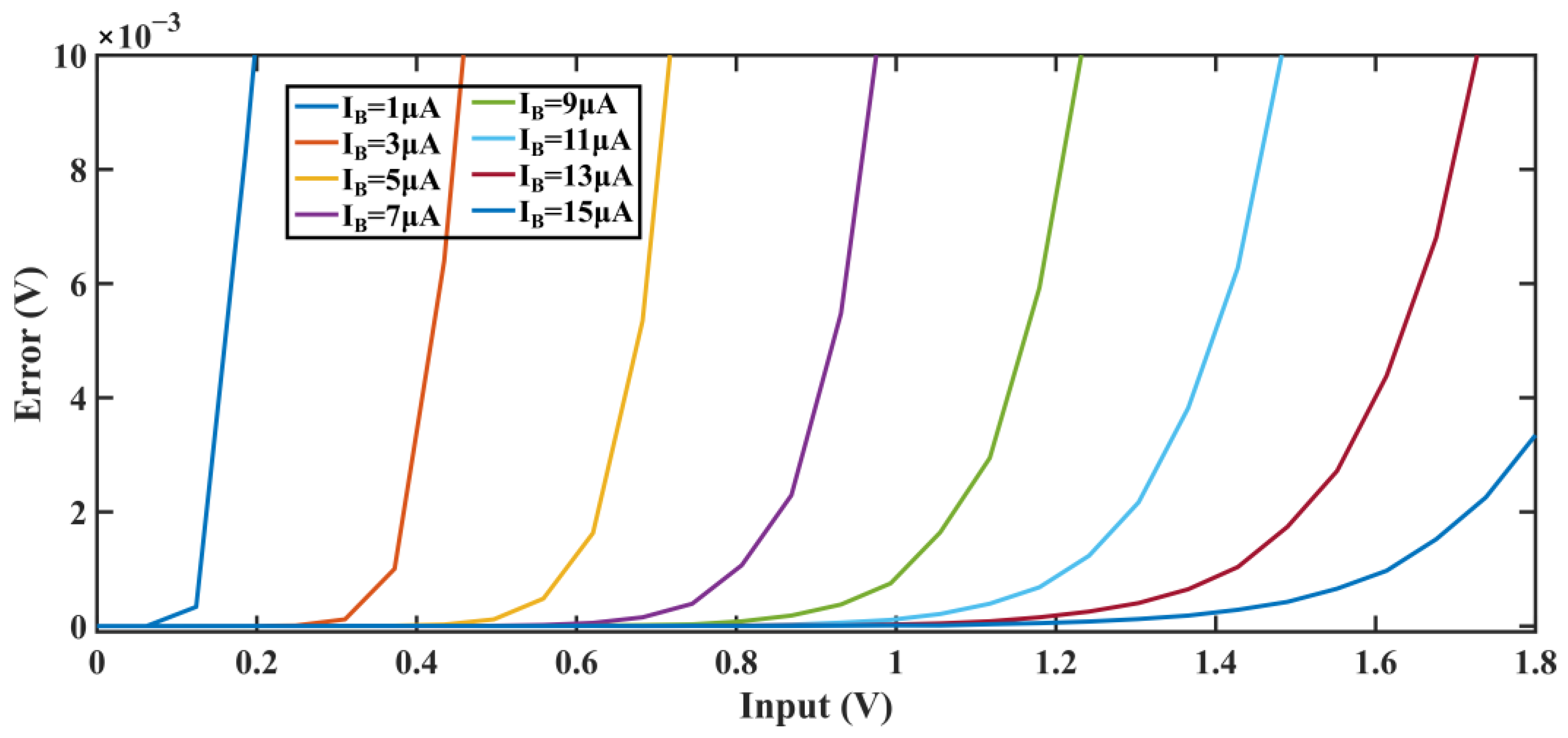
4. Measurement Results
5. Conclusions
Author Contributions
Funding
Institutional Review Board Statement
Informed Consent Statement
Data Availability Statement
Conflicts of Interest
References
- Berti, C.D.; Malcovati, P.; Crespi, L.; Baschirotto, A. A 106.7-dB DR, 390-μW CT 3rd-order ΣΔ modulator for MEMS microphones. In Proceedings of the ESSCIRC Conference 2015—41st European Solid-State Circuits Conference (ESSCIRC), Graz, Austria, 14–18 September 2015; pp. 209–212.
- Jain, A.; Venkatesan, M.; Pavan, S. Analysis and Design of a High Speed Continuous-time ΔΣ Modulator Using the Assisted Opamp Technique. EEE J. Solid-State Circuits 2012, 47, 1615–1625. [Google Scholar] [CrossRef]
- Tan, Z.; Chen, C.H.; Chae, Y.; Temes, G.C. Incremental Delta-Sigma ADCs: A Tutorial Review. IEEE Trans. Circuits Syst. I Regul. Pap. 2020, 67, 4161–4173. [Google Scholar] [CrossRef]
- Zhang, H.; Tan, Z.; Zhang, Y.; Chen, B.; Maurino, R.; Adams, R.; Nguyen, K. A 6 μ W 95 dB SNDR Inverter Based ΣΔ Modulator with Subtractive Dithering and SAR Quantizer. IEEE Trans. Circuits Syst. II Express Briefs 2019, 66, 552–556. [Google Scholar]
- Kareppagoudr, M.; Shakya, J.; Caceres, E.; Kuo, Y.W.; Temes, G.C. Slewing Mitigation Technique for Switched Capacitor Circuits. IEEE Trans. Circuits Syst. I Regul. Pap. 2020, 67, 3251–3261. [Google Scholar] [CrossRef]
- ElShater, A.; Lee, C.Y.; Venkatachala, P.K.; Dessouky, M.; Moon, U.K. Gm-Free Assisted Opamp Technique for Continuous Time Delta-Sigma Modulators. In Proceedings of the 2019 IEEE International Symposium on Circuits and Systems (ISCAS), Sapporo, Japan, 26–29 May 2019; pp. 1–4. [Google Scholar]
- Norsworthy, S.R.; Schreier, R. Delta-Sigma Data Converters: Theory, Design, and Simulation; IEEE: Piscataway, NJ, USA, 1996. [Google Scholar]
- Chae, Y.; Han, G. Low Voltage, Low Power, Inverter-Based Switched-Capacitor Delta-Sigma Modulator. IEEE J. Solid-State Circuits 2009, 44, 458–472. [Google Scholar] [CrossRef]
- Wang, J.; Matsuoka, T.; Taniguchi, K. A 0.5 V feedforward delta-sigma modulator with inverter-based integrator. In Proceedings of the 2009 Proceedings of ESSCIRC, Athens, Greece, 14–18 September 2009; pp. 328–331. [Google Scholar]
- Lv, L.; Zhou, X.; Qiao, Z.; Li, Q. Inverter-Based Subthreshold Amplifier Techniques and Their Application in 0.3-V ΔΣ-Modulators. IEEE J. Solid-State Circuits 2019, 54, 1436–1445. [Google Scholar] [CrossRef]
- Lee, S.; Jo, W.; Song, S.; Chae, Y. A 300-μW Audio ΔΣ Modulator with 100.5-dB DR Using Dynamic Bias Inverter. IEEE Trans. Circuits Syst. I Regul. Pap. 2016, 63, 1866–1875. [Google Scholar] [CrossRef]
- Luo, H.; Han, Y.; Cheung, R.C.C.; Liu, X.; Cao, T. A 0.8-V 230-μW 98-dB DR Inverter-Based ΣΔ Modulator for Audio Applications. IEEE J. Solid-State Circuits 2013, 48, 2430–2441. [Google Scholar] [CrossRef]
- Chae, Y.; Souri, K.; Makinwa, K.A.A. A 6.3 µW 20 bit Incremental Zoom-ADC with 6 ppm INL and 1 µV Offset. IEEE J. Solid-State Circuits 2013, 48, 3019–3027. [Google Scholar] [CrossRef]
- Tang, X.; Shen, L.; Kasap, B.; Yang, X.; Shi, W.; Mukherjee, A.; Pan, D.Z.; Sun, N. An Energy-Efficient Comparator with Dynamic Floating Inverter Amplifier. IEEE J. Solid-State Circuits 2020, 55, 1011–1022. [Google Scholar] [CrossRef]
- Matsuoka, A.; Kumano, Y.; Nezuka, T.; Furuta, Y.; Iizuka, T. A 79.2-μW 19.5-kHz-BW 94.8-dB-SNDR Fully Dynamic DT ΔΣ ADC Using CLS-Assisted FIA With Sampling Noise Cancellation. IEEE Trans. Circuits Syst. II Express Briefs 2023, 70, 2759–2763. [Google Scholar]
- Hao, X.; Chen, J.; Meng, L.; Zhao, M.; Tan, Z. A 94.6 dB-SNDR 50 kHz-BW 1–1-1 MASH ADC Using OTA-FIA Based Integrators. In Proceedings of the 2023 IEEE International Symposium on Circuits and Systems (ISCAS), Monterey, CA, USA, 21–25 May 2023; pp. 1–4. [Google Scholar]
- Kumar, R.S.A.; Krishnapura, N.; Banerjee, P. Analysis and Design of a Discrete-Time Delta-Sigma Modulator Using a Cascoded Floating-Inverter-Based Dynamic Amplifier. IEEE J. Solid-State Circuits 2022, 57, 3384–3395. [Google Scholar] [CrossRef]
- Tang, X.; Yang, X.; Zhao, W.; Hsu, C.K.; Liu, J.; Shen, L.; Mukherjee, A.; Shi, W.; Pan, D.Z.; Sun, N. 9.5 A 13.5b-ENOB Second-Order Noise-Shaping SAR with PVT-Robust Closed-Loop Dynamic Amplifier. In Proceedings of the 2020 IEEE International Solid-State Circuits Conference—(ISSCC), San Francisco, CA, USA, 16–20 February 2020; pp. 162–164. [Google Scholar]
- Temes, G.C. Finite amplifier gain and bandwidth effects in switched-capacitor filters. IEEE J. Solid-State Circuits 1980, 15, 358–361. [Google Scholar] [CrossRef]
- Saeed, M.A.; Kumar, M.; Umapathi, B.; Das, D.M. Optimization of Slew Mitigation Capacitor in Passive Charge Compensation-Based Delta–Sigma Modulator. IEEE Trans. Circuits Syst. II Express Briefs 2023, 70, 1821–1825. [Google Scholar] [CrossRef]
- Kareppagoudr, M.; Caceres, E.; Kuo, Y.W.; Shakya, J.; Wang, Y.; Temes, G.C. Passive slew rate enhancement technique for Switched-Capacitor Circuits. In Proceedings of the 2019 IEEE 62nd International Midwest Symposium on Circuits and Systems (MWSCAS), Dallas, TX, USA, 4–7 August 2019; pp. 913–916. [Google Scholar]
- Baltolu, A.; Begueret, J.B.; Dallet, D.; Baltolu, A.; Chalet, F. A design-oriented approach for modeling integrators non-idealities in discrete-time sigma-delta modulators. In Proceedings of the 2017 IEEE International Symposium on Circuits and Systems (ISCAS), Baltimore, MD, USA, 28–31 May 2017; pp. 1–4. [Google Scholar]
- Choksi, O.; Carley, L.R. Analysis of switched-capacitor common-mode feedback circuit. IEEE Trans. Circuits Syst. II Analog. Digit. Signal Process. 2003, 50, 906–917. [Google Scholar] [CrossRef]
- Liao, S.H.; Wu, J.T. A 1-V 175-μ W 94.6-dB SNDR25-kHz Bandwidth Delta-Sigma Modulator Using Segmented Integration Techniques. IEEE J. Solid-State Circuits 2019, 54, 2523–2531. [Google Scholar] [CrossRef]
- Honarparvar, M.; de la Rosa, J.M.; Sawan, M. A 0.9-V 100-μ W Feedforward Adder-Less Inverter-Based MASH ΔΣ Modulator With 91-dB Dynamic Range and 20-kHz Bandwidth. IEEE Trans. Circuits Syst. I Regul. Pap. 2018, 65, 3675–3687. [Google Scholar] [CrossRef]
- Hwang, Y.H.; Park, J.E.; Jeong, D.K. A compact 87.1-dB DR bandwidth-scalable delta-sigma modulator based on dynamic gain-bandwidth-boosting inverter for audio applications. In Proceedings of the 2017 IEEE Asian Solid-State Circuits Conference (A-SSCC), Seoul, Republic of Korea, 6–8 November 2017; pp. 293–296. [Google Scholar]
- Leow, Y.H.; Tang, H.; Sun, Z.C.; Siek, L. A 1 V 103 dB 3rd-Order Audio Continuous-Time ΔΣ ADC with Enhanced Noise Shaping in 65 nm CMOS. IEEE J. Solid-State Circuits 2016, 51, 2625–2638. [Google Scholar] [CrossRef]
- Zhang, B.; Dou, R.; Liu, L.; Wu, N. A 91.2 dB SNDR 66.2fJ/conv. dynamic amplifier based 24 kHz ΔΣ modulator. In Proceedings of the 2016 IEEE Asian Solid-State Circuits Conference (A-SSCC), Toyama, Japan, 7–9 November 2016; pp. 317–320. [Google Scholar]











| This Work | [24] | [25] | [26] | [27] | [28] | |
|---|---|---|---|---|---|---|
| Technology [nm] | 180 | 65 | 180 | 180 | 65 | 65 |
| Supply [V] | 1.8 | 1 | 1.8 | 1.8 | 1 | 1 |
| BW [kHz] | 24 | 25 | 20 | 25 | 25 | 24 |
| Power [μW] | 220 | 175 | 103.4 | 68 | 800 | 94 |
| Area [mm2] | 0.19 | 0.38 | 1.8 | 0.1 | 0.265 | 0.11 |
| SNR [dB] | 92 | 96.1 | 88.7 | 85.1 | 100.1 | 91.9 |
| SNDR [dB] | 90.9 | 94.6 | 86.4 | 84 | 95.2 | 91.2 |
| SFDR [dB] | 98.8 | 98 | 91 | 95 | - | - |
| DR [dB] | 96.7 | 98.5 | 100 | 87.1 | 103 | 93 |
| 1 FoMSNDR [dB] | 171.3 | 176.2 | 169.3 | 169.7 | 170.1 | 175.2 |
| 2 FoMDR [dB] | 175.7 | 179.6 | 182.9 | 172.8 | 177.9 | 177 |
Disclaimer/Publisher’s Note: The statements, opinions and data contained in all publications are solely those of the individual author(s) and contributor(s) and not of MDPI and/or the editor(s). MDPI and/or the editor(s) disclaim responsibility for any injury to people or property resulting from any ideas, methods, instructions or products referred to in the content. |
© 2024 by the authors. Licensee MDPI, Basel, Switzerland. This article is an open access article distributed under the terms and conditions of the Creative Commons Attribution (CC BY) license (https://creativecommons.org/licenses/by/4.0/).
Share and Cite
Huang, G.; Wei, C.; Wei, R. A 90.9 dB SNDR 95.3 dB DR Audio Delta–Sigma Modulator with FIA-Assisted OTA. Sensors 2024, 24, 1449. https://doi.org/10.3390/s24051449
Huang G, Wei C, Wei R. A 90.9 dB SNDR 95.3 dB DR Audio Delta–Sigma Modulator with FIA-Assisted OTA. Sensors. 2024; 24(5):1449. https://doi.org/10.3390/s24051449
Chicago/Turabian StyleHuang, Gongxing, Cong Wei, and Rongshan Wei. 2024. "A 90.9 dB SNDR 95.3 dB DR Audio Delta–Sigma Modulator with FIA-Assisted OTA" Sensors 24, no. 5: 1449. https://doi.org/10.3390/s24051449
APA StyleHuang, G., Wei, C., & Wei, R. (2024). A 90.9 dB SNDR 95.3 dB DR Audio Delta–Sigma Modulator with FIA-Assisted OTA. Sensors, 24(5), 1449. https://doi.org/10.3390/s24051449

