A XGBoost-Based Prediction Method for Meat Sheep Transport Stress Using Wearable Photoelectric Sensors and Infrared Thermometry
Abstract
1. Introduction
- We developed a systematic method for detecting, processing, and modeling biosignals to accurately achieve sense and acquire key transportation parameters.
- We established a qualitative stress assessment method based on external performance, along with a graded prediction model utilizing various machine learning algorithms, to create a structured management mechanism for sheep transportation stress.
- We compared the prediction accuracies of several algorithms and identified the three with the highest accuracy: Support Vector Machine (SVM), Gradient Boosting Decision Tree (GBDT), and eXtreme Gradient Boosting (XGB) models.
- This approach enhances the reliability of transportation, reduces the associated risk, addresses inefficiencies in meat sheep transportation supervision and quality control, and provides essential technical and management support for establishing China’s food safety assurance system.
2. Materials and Methods
2.1. Data
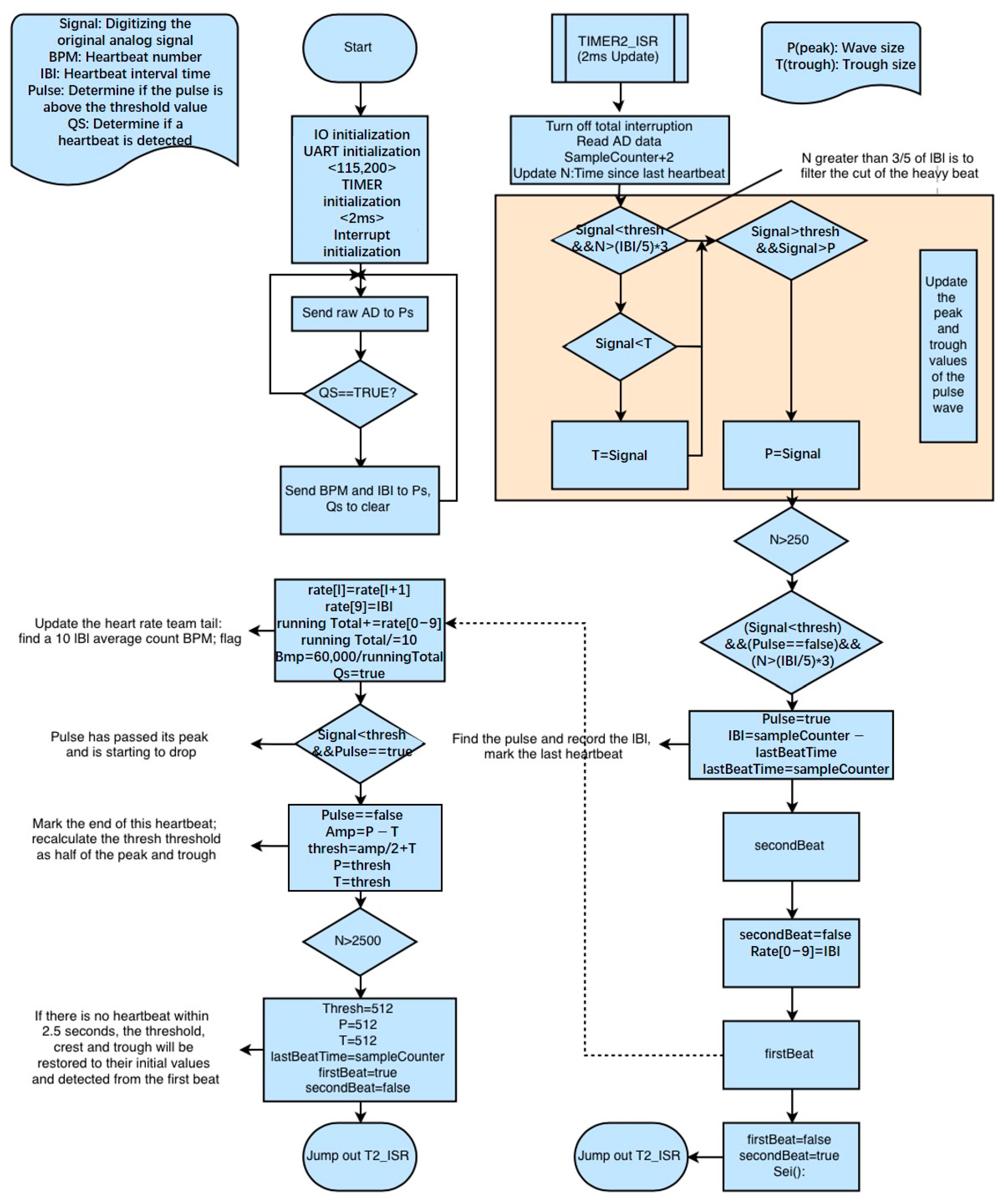
2.1.1. Data Acquisition
- (1)
- PPG ECG signal acquisition
- (2)
- Far-infrared thermal perception model
2.1.2. Data Preprocessing
- (1)
- Filter out all waveforms within 200 ms before and after the larger waveform;
- (2)
- If the detected waveform has no more double peaks than the original signal, this suggests that the original signal may have baseline drift, necessitating artifact denoising;
- (3)
- If the peak of the extracted waveform occurs within 360 ms of the former QRS wave and the peak value is less than half of the amplitude of this QRS waveform, then this extracted waveform is identified as a T-wave, not a QRS wave;
- (4)
- If the peak value of the extracted waveform exceeds the threshold , it is classified as a QRS waveform; otherwise, it is considered interference noise;
- (5)
- If no QRS waveform greater than 1.5 times the previous right posterior interval of , is detected, the peak of the previous QRS waveform, occurring 360 ms after the detection threshold , is considered as a QRS waveform.
- (1)
- Wavelet threshold noise elimination method
- (1)
- Decomposition: Choose a suitable wavelet basis function and decomposition scale to decompose the noisy signal into target scale layers;
- (2)
- Threshold denoising process: Select a threshold for the sub-band coefficients at each scale obtained from the decomposition, apply a threshold operation to eliminate the target noise, and derive new wavelet coefficients;
- (3)
- Reconstruction: Sequentially reconstruct the new wavelet coefficients processed at each scale to obtain the denoised signal.
- (2)
- Modern spectral estimation methods for characteristic parameters.
2.1.3. Construction of Evaluation Indicators
2.2. Methods
2.2.1. Construction of SVM Model
2.2.2. Construction of GBDT Model
- (1)
- Initialization into the weak learner
- (2)
- Form = , there are:
- (1)
- Calculate the residuals for each sampleThe residual obtained in the previous step is used as the new true value of the sample, and the data (), , serve as the training data for the next tree, resulting in a new regression tree , whose corresponding leaf node region is . Here, and J represents the number of leaf nodes in the regression tree.
- (2)
- For the leaf region calculate the best-fit value
- (3)
- Update the learner
- (4)
- Obtain the final learnerThe primary advantage of GBDT is the flexibility to handle various types of data, including continuous and discrete values. Additionally, GBDT often achieves a higher level of predictive accuracy with comparatively less tuning time than Support Vector Machines (SVMs). Furthermore, by employing robust loss functions, GBDT demonstrates strong resilience to outliers.
2.2.3. Construction of XGB Model
3. Results
3.1. Model Parameter Input
3.2. Model Training
- (1)
- SVM model implementation
- (2)
- GBDT model implementation
- (3)
- XGB Model Implementation
3.3. Model Parameter Design and Training
3.4. Evaluation of Classification Results
4. Conclusions
Author Contributions
Funding
Institutional Review Board Statement
Informed Consent Statement
Data Availability Statement
Conflicts of Interest
References
- Mentis, A.-F.A.; Lee, D.; Roussos, P. Applications of Artificial Intelligence−machine Learning for Detection of Stress: A Critical Overview. Mol. Psychiatry 2024, 29, 1882–1894. [Google Scholar] [CrossRef] [PubMed]
- Wang, W.; Chen, J.; Hu, Y.; Liu, H.; Chen, J.; Gadekallu, T.R.; Garg, L.; Guizani, M.; Hu, X. Integration of Artificial Intelligence and Wearable Internet of Things for Mental Health Detection. Int. J. Cogn. Comput. Eng. 2024, 5, 307–315. [Google Scholar] [CrossRef]
- Simić, M.; Stojanović, G.M. Wearable Device for Personalized EMG Feedback-Based Treatments. Results Eng. 2024, 23, 102472. [Google Scholar] [CrossRef]
- Jiang, W.; Han, H.; He, M.; Gu, W. ML-Based Pre-Deployment SDN Performance Prediction with Neural Network Boosting Regression. Expert. Syst. Appl. 2024, 241, 122774. [Google Scholar] [CrossRef]
- Liang, B.; Li, X.; Yang, M.; Zhang, Z.; Ren, J. Stacking Ensemble Learning for Gas Sensor-based Detection of Salmon Freshness and Shelf Life. J. Food Process Eng. 2024, 47, e14593. [Google Scholar] [CrossRef]
- Ma, R.; Li, S.; Li, X.; Liang, B.; Cui, Y. A Prediction Method for Transport Stress in Meat Sheep Based on GA-BPNN. Comput. Electron. Agric. 2022, 203, 107476. [Google Scholar] [CrossRef]
- Burchfield, S.R. The Stress Response: A New Perspective. Psychosom. Med. 1979, 41, 661. [Google Scholar] [CrossRef]
- Hall, S.J.G.; Bradshaw, R.H. Welfare Aspects of the Transport by Road of Sheep and Pigs. J. Appl. Anim. Welf. Sci. 1998, 1, 235–254. [Google Scholar] [CrossRef]
- Comparison of Heart Rate Variability from PPG with That from ECG|SpringerLink. Available online: https://link.springer.com/chapter/10.1007/978-3-319-03005-0_54 (accessed on 28 November 2024).
- Zhihui, W.; Chaochen, M.; Nian, J. Temperature Measurement at Turbine Outlet Achieved by a Sensing Net and Infrared Thermometry Method. Int. J. Therm. Sci. 2024, 196, 108706. [Google Scholar] [CrossRef]
- Liang, B.; Wei, C.; Li, X.; Zhang, Z.; Huang, X. Incorporating Bioimpedance Technique with Ensemble Learning Algorithm for Mutton Tenderness Detection. Food Bioprocess Technol. 2023, 16, 2761–2771. [Google Scholar] [CrossRef]
- do Vale Madeiro, J.P.; Lobo Marques, J.A.; Han, T.; Pedrosa, R.C. Evaluation of Mathematical Models for QRS Feature Extraction and QRS Morphology Classification in ECG Signals. Measurement 2020, 156, 107580. [Google Scholar] [CrossRef]
- Lipponen, J.A.; Tarvainen, M.P. Principal Component Model for Maternal ECG Extraction in Fetal QRS Detection. Physiol. Meas. 2014, 35, 1637–1648. [Google Scholar] [CrossRef] [PubMed]
- Lei, W.; Wang, G.; Wan, B.; Min, Y.; Wu, J.; Li, B. High Voltage Shunt Reactor Acoustic Signal Denoising Based on the Combination of VMD Parameters Optimized by Coati Optimization Algorithm and Wavelet Threshold. Measurement 2024, 224, 113854. [Google Scholar] [CrossRef]
- Yu, K.; Feng, L.; Chen, Y.; Wu, M.; Zhang, Y.; Zhu, P.; Chen, W.; Wu, Q.; Hao, J. Accurate Wavelet Thresholding Method for ECG Signals. Comput. Biol. Med. 2024, 169, 107835. [Google Scholar] [CrossRef] [PubMed]
- Li, G.; Han, Y.; Yang, H. A New Underwater Acoustic Signal Denoising Method Based on Modified Uniform Phase Empirical Mode Decomposition, Hierarchical Amplitude-Aware Permutation Entropy, and Optimized Improved Wavelet Threshold Denoising. Ocean. Eng. 2024, 293, 116629. [Google Scholar] [CrossRef]
- Xu, L.; Ding, F.; Zhang, X.; Zhu, Q. Novel Parameter Estimation Method for the Systems with Colored Noises by Using the Filtering Identification Idea. Syst. Control Lett. 2024, 186, 105774. [Google Scholar] [CrossRef]
- Lee, P.H. ARIMA and SVM Forecasting in the US Paper Waste. In Proceedings of the 2nd International Conference on Applied Mathematics, Modelling, and in℡Ligent Computing (CAMMIC 2022), Kunming, China, 25–27 March 2022; Srivastava, H., Chen, C., Eds.; Fed Univ Rio Grande, AEIC Acad Exchange Informat Ctr: Rio Grande, Brazil, 2022; Volume 12259. [Google Scholar]
- Bergmann, M.; Riedinger, S.; Stefani, A.; Mitterling, T.; Holzknecht, E.; Grassmayr, P.; Hoegl, B. Effects of Singing Bowl Exposure on Karolinska Sleepiness Scale and Pupillographic Sleepiness Test: A Randomised Crossover Study. PLoS ONE 2020, 15, e0233982. [Google Scholar] [CrossRef]
- Karthika, K.; Nithya, A.; M, S.; Kovarasan, R.K.; A, M.; Murugan, S. Advancing Bike Sharing Security with SVM and IoT-Enabled Tracking and Anti-Theft Measures. In Proceedings of the 2024 2nd International Conference on Sustainable Computing and Smart Systems (ICSCSS), Coimbatore, India, 10–12 July 2024; pp. 351–356. [Google Scholar]
- Bai, J.; Xue, H.; Jiang, X.; Zhou, Y. Recognition of Bovine Milk Somatic Cells Based on Multi-Feature Extraction and a GBDT-AdaBoost Fusion Model. Math. Biosci. Eng. 2022, 19, 5850–5866. [Google Scholar] [CrossRef]
- Qiu, X.; Zhang, R.; Xu, H.; Li, X. Local Interpretable Explanations for GBDT. In Proceedings of the 2021 International Joint Conference on Neural Networks (IJCNN), Shenzhen, China, 18–22 July 2021. Int Neural Network Soc; IEEE Computat Intelligence Soc. [Google Scholar]
- Vinta, S.R.; Peeriga, R. Rainfall Prediction Using XGB Model with the Australian Dataset. EAI Endorsed Trans. Energy Web 2024, 11. [Google Scholar] [CrossRef]
- Le, L.; Xie, Y.; Raghavan, V.V. KNN Loss and Deep KNN. Fundam. Informaticae 2021, 182, 95–110. [Google Scholar] [CrossRef]
- Xing, W.; Bei, Y. Medical Health Big Data Classification Based on KNN Classification Algorithm. IEEE Access 2020, 8, 28808–28819. [Google Scholar] [CrossRef]
- Singh, A.; Thakur, N.; Sharma, A. A Review of Supervised Machine Learning Algorithms. In Proceedings of the 2016 3rd International Conference on Computing for Sustainable Global Development (INDIACom), New Delhi, India, 16–18 March 2016; pp. 1310–1315. [Google Scholar]
- Cruz, J.A.; Wishart, D.S. Applications of Machine Learning in Cancer Prediction and Prognosis. Cancer Inf. 2006, 2, 117693510600200030. [Google Scholar] [CrossRef]
- Zantalis, F.; Koulouras, G.; Karabetsos, S.; Kandris, D. A Review of Machine Learning and IoT in Smart Transportation. Future Internet 2019, 11, 94. [Google Scholar] [CrossRef]
- Wang, W.; Zhang, Y.; Liu, Y.; Adányi, N.; Zhang, X. Effects of Waterless Live Transportation on Survivability, Physiological Responses and Flesh Quality in Chinese Farmed Sturgeon (Acipenser schrenckii). Aquaculture 2020, 518, 734834. [Google Scholar] [CrossRef]
- Comfort and Health Evaluation of Live Mutton Sheep during the Transportation Based on Wearable Multi-Sensor System. Comput. Electron. Agric. 2020, 176, 105632. [CrossRef]



| Refresh Time | Variable Description | |
|---|---|---|
| Signal | 2 ms | Unprocessed pulse wave sensor signal |
| IBI | per beat | Beat interval time (milliseconds) |
| BPM | per beat | Number of beats per minute |
| QS | Initial value of each heartbeat | User to clear |
| Pulse | Initial value of each heartbeat | Cleared by ISR function |
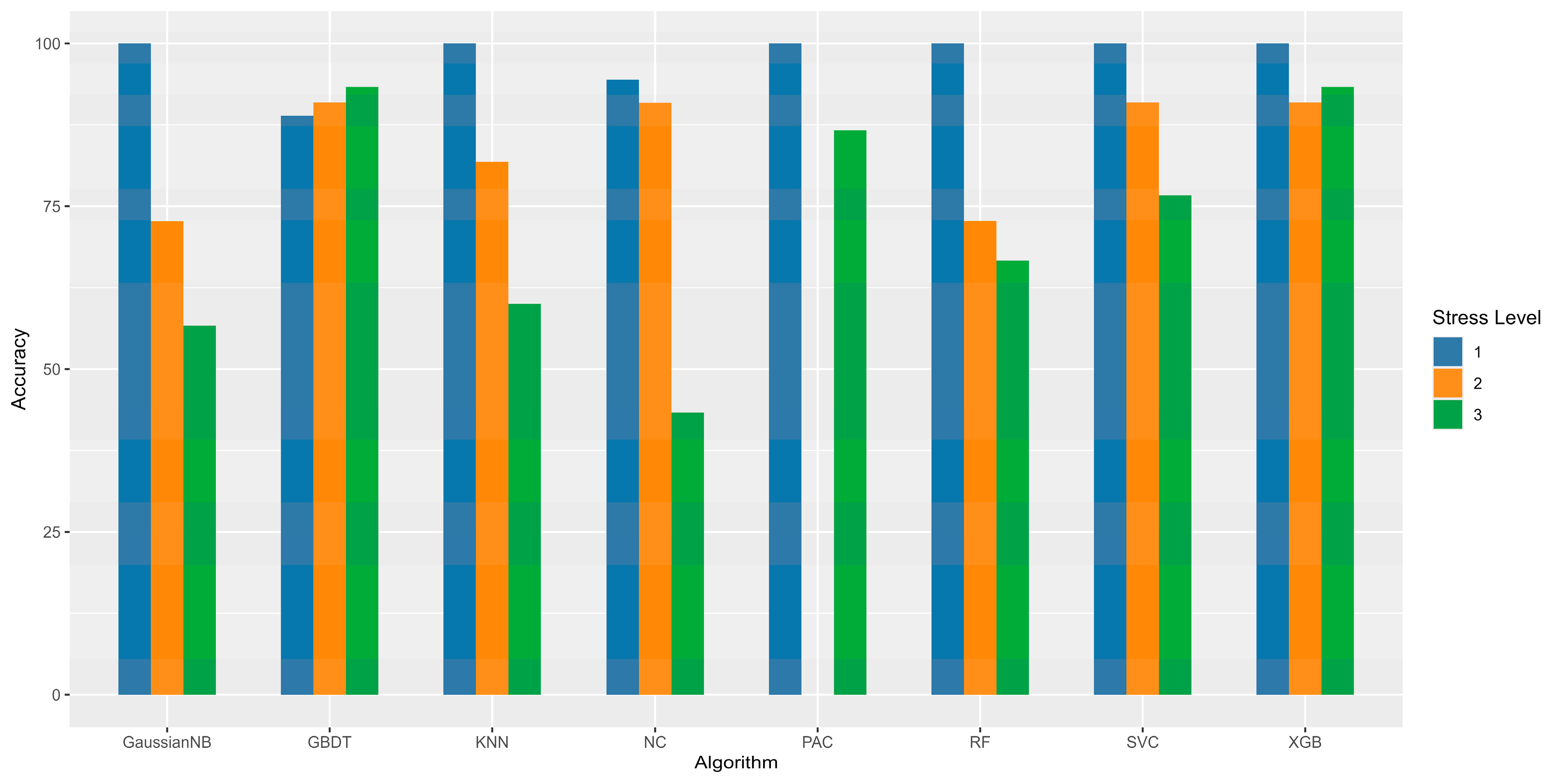
| Algorithm | Stress Level | Prediction Accuracy/Test Set | Rank Accuracy (%) | Total Accuracy (%) |
|---|---|---|---|---|
| Gaussian Naive Bayes (Gaussian NB) | 1 | 18/18 | 100.00 | 72.88 |
| 2 | 8/11 | 72.72 | ||
| 3 | 17/30 | 56.67 | ||
| Passive-Aggressive Classifier (PAC) | 1 | 18/18 | 100.00 | 74.58 |
| 2 | 0/11 | 0.00 | ||
| 3 | 26/30 | 86.67 | ||
| Nearest Centroid (NC) | 1 | 17/18 | 94.44 | 67.80 |
| 2 | 10/11 | 90.90 | ||
| 3 | 13/30 | 43.33 | ||
| KNN | 1 | 18/18 | 100.00 | 76.27 |
| 2 | 9/11 | 81.82 | ||
| 3 | 18/30 | 60.00 | ||
| RF | 1 | 18/18 | 100.00 | 77.97 |
| 2 | 8/11 | 72.73 | ||
| 3 | 20/30 | 66.67 | ||
| SVC | 1 | 18/18 | 100.00 | 86.44 |
| 2 | 10/11 | 90.91 | ||
| 3 | 23/30 | 76.67 | ||
| GBDT | 1 | 16/18 | 88.89 | 91.53 |
| 2 | 10/11 | 90.91 | ||
| 3 | 28/30 | 93.33 | ||
| XGB | 1 | 18/18 | 100.00 | 94.92 |
| 2 | 10/11 | 90.91 | ||
| 3 | 28/30 | 93.33 |
Disclaimer/Publisher’s Note: The statements, opinions and data contained in all publications are solely those of the individual author(s) and contributor(s) and not of MDPI and/or the editor(s). MDPI and/or the editor(s) disclaim responsibility for any injury to people or property resulting from any ideas, methods, instructions or products referred to in the content. |
© 2024 by the authors. Licensee MDPI, Basel, Switzerland. This article is an open access article distributed under the terms and conditions of the Creative Commons Attribution (CC BY) license (https://creativecommons.org/licenses/by/4.0/).
Share and Cite
Ma, R.; Chen, R.; Liang, B.; Li, X. A XGBoost-Based Prediction Method for Meat Sheep Transport Stress Using Wearable Photoelectric Sensors and Infrared Thermometry. Sensors 2024, 24, 7826. https://doi.org/10.3390/s24237826
Ma R, Chen R, Liang B, Li X. A XGBoost-Based Prediction Method for Meat Sheep Transport Stress Using Wearable Photoelectric Sensors and Infrared Thermometry. Sensors. 2024; 24(23):7826. https://doi.org/10.3390/s24237826
Chicago/Turabian StyleMa, Ruiqin, Runqing Chen, Buwen Liang, and Xinxing Li. 2024. "A XGBoost-Based Prediction Method for Meat Sheep Transport Stress Using Wearable Photoelectric Sensors and Infrared Thermometry" Sensors 24, no. 23: 7826. https://doi.org/10.3390/s24237826
APA StyleMa, R., Chen, R., Liang, B., & Li, X. (2024). A XGBoost-Based Prediction Method for Meat Sheep Transport Stress Using Wearable Photoelectric Sensors and Infrared Thermometry. Sensors, 24(23), 7826. https://doi.org/10.3390/s24237826
