Preliminary Characterization of a Novel Aerosol Jet-Printed Strain Sensor for Feasibility Assessment in a Variable Stiffness Arterial Simulator Application
Abstract
1. Introduction
2. Application Requirements
2.1. Maximum Detectable Strain
2.2. Minimum Detectable Strain
3. Materials
3.1. The Arterial Surrogates
3.2. AJP-Based Sensors
3.3. Load Frame
3.4. Measurement Chain
4. Measurement Campaign
4.1. Static Test
4.2. Dynamic Test
4.3. Maximum Elongation Test
4.4. Fatigue Strength Test
5. Characterization Indices
5.1. Gauge Factor
5.2. Stretchability
5.3. Fatigue Strength
6. Measurement Uncertainty Analysis
6.1. Displacement and Strain Uncertainties
6.2. Resistance and Relative Resistance Variation Uncertainty
6.3. Sensor Transfer Function and Prediction Bounds
7. Results and Discussion
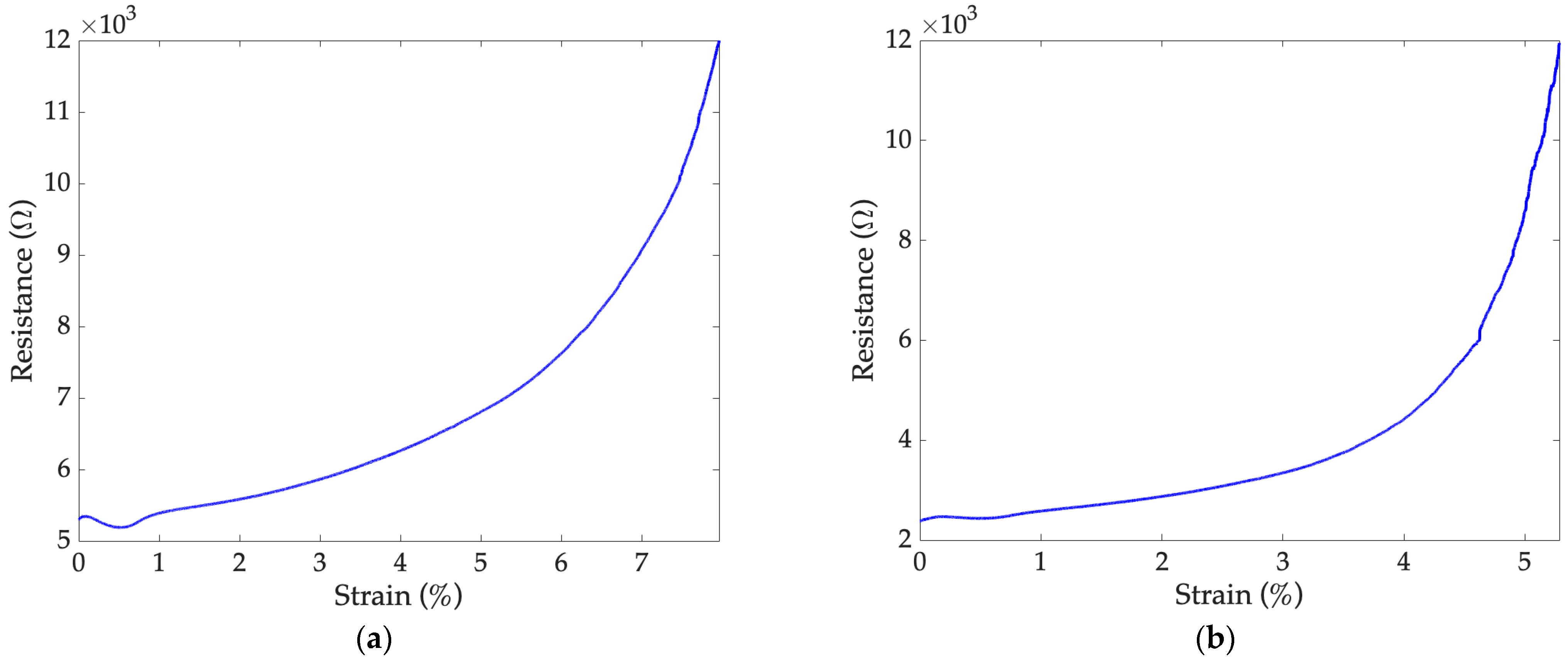
7.1. Static Test
7.2. Dynamic Test
7.3. Maximum Elongation Test
7.4. Fatigue Strength Test
8. Conclusions
Author Contributions
Funding
Institutional Review Board Statement
Informed Consent Statement
Data Availability Statement
Conflicts of Interest
References
- Segev-Bar, M.; Haick, H. Flexible Sensors Based on Nanoparticles. ACS Nano 2013, 7, 8366–8378. [Google Scholar] [CrossRef] [PubMed]
- Zeng, W.; Shu, L.; Li, Q.; Chen, S.; Wang, F.; Tao, X. Fiber-Based Wearable Electronics: A Review of Materials, Fabrication, Devices, and Applications. Adv. Mater. 2014, 26, 5310–5336. [Google Scholar] [CrossRef] [PubMed]
- Ma, S.; Tang, J.; Yan, T.; Pan, Z. Performance of Flexible Strain Sensors with Different Transition Mechanisms: A Review. IEEE Sens. J. 2022, 22, 7475–7498. [Google Scholar] [CrossRef]
- Afsarimanesh, N.; Nag, A.; Sarkar, S.; Sabet, G.S.; Han, T.; Mukhopadhyay, S.C. A Review on Fabrication, Characterization and Implementation of Wearable Strain Sensors. Sens. Actuators A Phys. 2020, 315, 112355. [Google Scholar] [CrossRef]
- Amjadi, M.; Park, I. Carbon Nanotubes-Ecoflex Nanocomposite for Strain Sensing with Ultra-High Stretchability. In Proceedings of the 2015 28th IEEE International Conference on Micro Electro Mechanical Systems (MEMS), Estoril, Portugal, 18–22 January 2015; pp. 744–747. [Google Scholar]
- Nag, A.; Mukhopadhyay, S.C.; Kosel, J. Flexible Carbon Nanotube Nanocomposite Sensor for Multiple Physiological Parameter Monitoring. Sens. Actuators A Phys. 2016, 251, 148–155. [Google Scholar] [CrossRef]
- Wang, C.; Gong, D.; Feng, P.; Cheng, Y.; Cheng, X.; Jiang, Y.; Zhang, D.; Cai, J. Ultra-Sensitive and Wide Sensing-Range Flexible Pressure Sensors Based on the Carbon Nanotube Film/Stress-Induced Square Frustum Structure. ACS Appl. Mater. Interfaces 2023, 15, 8546–8554. [Google Scholar] [CrossRef]
- Nag, A.; Mitra, A.; Mukhopadhyay, S.C. Graphene and Its Sensor-Based Applications: A Review. Sens. Actuators A Phys. 2018, 270, 177–194. [Google Scholar] [CrossRef]
- Zhang, F.; Guo, L.; Shi, Y.; Jin, Z.; Cheng, Y.; Zhang, Z.; Li, C.; Zhang, Y.; Wang, C.H.; Feng, W.; et al. Structural Engineering of Graphite Network for Ultra-Sensitive and Durable Strain Sensors and Strain-Controlled Switches. Chem. Eng. J. 2023, 452, 139664. [Google Scholar] [CrossRef]
- Lee, J.; Kim, S.; Lee, J.; Yang, D.; Park, B.C.; Ryu, S.; Park, I. A Stretchable Strain Sensor Based on a Metal Nanoparticle Thin Film for Human Motion Detection. Nanoscale 2014, 6, 11932–11939. [Google Scholar] [CrossRef]
- Cheng, X.; Cai, J.; Xu, J.; Gong, D. High-Performance Strain Sensors Based on Au/Graphene Composite Films with Hierarchical Cracks for Wide Linear-Range Motion Monitoring. ACS Appl. Mater. Interfaces 2022, 14, 39230–39239. [Google Scholar] [CrossRef]
- Jheng, L.-C.; Hsiao, C.-H.; Ko, W.-C.; Hsu, S.L.-C.; Huang, Y.-L. Conductive Films Based on Sandwich Structures of Carbon Nanotubes/Silver Nanowires for Stretchable Interconnects. Nanotechnology 2019, 30, 235201. [Google Scholar] [CrossRef] [PubMed]
- Guo, C.F.; Sun, T.; Liu, Q.; Suo, Z.; Ren, Z. Highly Stretchable and Transparent Nanomesh Electrodes Made by Grain Boundary Lithography. Nat. Commun. 2014, 5, 3121. [Google Scholar] [CrossRef] [PubMed]
- Chen, Z.; Ren, W.; Gao, L.; Liu, B.; Pei, S.; Cheng, H.-M. Three-Dimensional Flexible and Conductive Interconnected Graphene Networks Grown by Chemical Vapour Deposition. Nat. Mater. 2011, 10, 424–428. [Google Scholar] [CrossRef] [PubMed]
- Li, Y.; Wang, S.; Xiao, Z.; Yang, Y.; Deng, B.; Yin, B.; Ke, K.; Yang, M. Flexible TPU Strain Sensors with Tunable Sensitivity and Stretchability by Coupling AgNWs with rGO. J. Mater. Chem. C 2020, 8, 4040–4048. [Google Scholar] [CrossRef]
- Shan, Y.; Li, Z.; Yu, T.; Wang, X.; Cui, H.; Yang, K.; Cui, Y. Self-Healing Strain Sensor Based on Silicone Elastomer for Human Motion Detection. Compos. Sci. Technol. 2022, 218, 109208. [Google Scholar] [CrossRef]
- Wu, S.; Peng, S.; Yu, Y.; Wang, C. Strategies for Designing Stretchable Strain Sensors and Conductors. Adv. Mater. Technol. 2020, 5, 1900908. [Google Scholar] [CrossRef]
- Mahmud, M.A.P.; Tat, T.; Xiao, X.; Adhikary, P.; Chen, J. Advances in 4D-printed Physiological Monitoring Sensors. Exploration 2021, 1, 20210033. [Google Scholar] [CrossRef]
- Fisher, C.; Skolrood, L.N.; Li, K.; Joshi, P.C.; Aytug, T. Aerosol-Jet Printed Sensors for Environmental, Safety, and Health Monitoring: A Review. Adv. Mater. Technol. 2023, 8, 2300030. [Google Scholar] [CrossRef]
- Borghetti, M.; Serpelloni, M.; Sardini, E. Printed Strain Gauge on 3D and Low-Melting Point Plastic Surface by Aerosol Jet Printing and Photonic Curing. Sensors 2019, 19, 4220. [Google Scholar] [CrossRef]
- Fujimoto, K.T.; Watkins, J.K.; Phero, T.; Litteken, D.; Tsai, K.; Bingham, T.; Ranganatha, K.L.; Johnson, B.C.; Deng, Z.; Jaques, B.; et al. Aerosol Jet Printed Capacitive Strain Gauge for Soft Structural Materials. Npj Flex. Electron. 2020, 4, 32. [Google Scholar] [CrossRef]
- Nag, A.; Mukhopadhyay, S.C.; Kosel, J. Wearable Flexible Sensors: A Review. IEEE Sens. J. 2017, 17, 3949–3960. [Google Scholar] [CrossRef]
- Meng, W.; Bachilo, S.M.; Weisman, R.B.; Nagarajaiah, S. A Review: Non-Contact and Full-Field Strain Mapping Methods for Experimental Mechanics and Structural Health Monitoring. Sensors 2024, 24, 6573. [Google Scholar] [CrossRef] [PubMed]
- Li, M.; Li, H.; Zhong, W.; Zhao, Q.; Wang, D. Stretchable Conductive Polypyrrole/Polyurethane (PPy/PU) Strain Sensor with Netlike Microcracks for Human Breath Detection. ACS Appl. Mater. Interfaces 2014, 6, 1313–1319. [Google Scholar] [CrossRef] [PubMed]
- Bingger, P.; Zens, M.; Woias, P. Highly Flexible Capacitive Strain Gauge for Continuous Long-Term Blood Pressure Monitoring. Biomed Microdevices 2012, 14, 573–581. [Google Scholar] [CrossRef] [PubMed]
- Laurent, S.; Boutouyrie, P.; Asmar, R.; Gautier, I.; Laloux, B.; Guize, L.; Ducimetiere, P.; Benetos, A. Aortic Stiffness Is an Independent Predictor of All-Cause and Cardiovascular Mortality in Hypertensive Patients. Hypertension 2001, 37, 1236–1241. [Google Scholar] [CrossRef]
- Fiori, G.; Fuiano, F.; Scorza, A.; Conforto, S.; Sciuto, S.A. Non-Invasive Methods for PWV Measurement in Blood Vessel Stiffness Assessment. IEEE Rev. Biomed. Eng. 2022, 15, 169–183. [Google Scholar] [CrossRef]
- Fuiano, F.; Scorza, A.; Sciuto, S.A. Functional and Metrological Issues in Arterial Simulators for Biomedical Testing Applications: A Review. Metrology 2022, 2, 360–386. [Google Scholar] [CrossRef]
- Filippi, F.; Fiori, G.; Bocchetta, G.; Sciuto, S.A.; Scorza, A. First Experimental Results of a Novel Arterial Simulator with PWV Adjustment. In Proceedings of the IMEKO TC4, Pordenone, Italy, 19–21 October 2023. [Google Scholar]
- Ziraki, S.; Zebarjad, S.M.; Hadianfard, M.J. A Study on the Tensile Properties of Silicone Rubber/Polypropylene Fibers/Silica Hybrid Nanocomposites. J. Mech. Behav. Biomed. Mater. 2016, 57, 289–296. [Google Scholar] [CrossRef]
- Stevanov, M.; Baruthio, J.; Eclancher, B. Fabrication of Elastomer Arterial Models with Specified Compliance. J. Appl. Physiol. 2000, 88, 1291–1294. [Google Scholar] [CrossRef][Green Version]
- Norton, R.L. Machine Design: An Integrated Approach, 4th ed.; Pearson: London, UK, 2010. [Google Scholar]
- Meththananda, I.M.; Parker, S.; Patel, M.P.; Braden, M. The Relationship between Shore Hardness of Elastomeric Dental Materials and Young’s Modulus. Dent. Mater. 2009, 25, 956–959. [Google Scholar] [CrossRef]
- Cholleti, E.R.; Stringer, J.; Kelly, P.; Bowen, C.; Aw, K. Studying the Creep Behaviour of Strechable Capacitive Sensor with Barium Titanate Silicone Elastomer Composite. Sens. Actuators A Phys. 2021, 319, 112560. [Google Scholar] [CrossRef]
- Mathis, M.; Vollberg, D.; Langosch, M.; Göttel, D.; Lellig, A.; Schultes, G. Creep Adjustment of Strain Gauges Based on Granular NiCr-Carbon Thin Films. J. Sens. Sens. Syst. 2021, 10, 53–61. [Google Scholar] [CrossRef]
- Taylor, J.R. An Introduction to Error Analysis: The Study of Uncertainties in Physical Measurements, 2nd ed.; University Science Books: Sausalito, Calif, 1997; ISBN 978-0-935702-42-2. [Google Scholar]
- Wang, T.; Ouyang, Z.; Wang, F.; Liu, Y. A Review on Graphene Strain Sensors Based on Fiber Assemblies. SN Appl. Sci. 2020, 2, 862. [Google Scholar] [CrossRef]
- Zu, M.; Li, Q.; Zhu, Y.; Zhu, Y.; Wang, G.; Byun, J.-H.; Chou, T.-W. Stress Relaxation in Carbon Nanotube-Based Fibers for Load-Bearing Applications. Carbon 2013, 52, 347–355. [Google Scholar] [CrossRef]
- Luhrs, C.; Daskam, C.; Gonzalez, E.; Phillips, J. Fabrication of a Low Density Carbon Fiber Foam and Its Characterization as a Strain Gauge. Materials 2014, 7, 3699–3714. [Google Scholar] [CrossRef]
- Flandin, L.; Hiltner, A.; Baer, E. Interrelationships between Electrical and Mechanical Properties of a Carbon Black-Filled Ethylene–Octene Elastomer. Polymer 2001, 42, 827–838. [Google Scholar] [CrossRef]
- Xu, X.; Koomson, C.; Doddamani, M.; Behera, R.K.; Gupta, N. Extracting Elastic Modulus at Different Strain Rates and Temperatures from Dynamic Mechanical Analysis Data: A Study on Nanocomposites. Compos. Part B Eng. 2019, 159, 346–354. [Google Scholar] [CrossRef]
- Mattmann, C.; Clemens, F.; Tröster, G. Sensor for Measuring Strain in Textile. Sensors 2008, 8, 3719–3732. [Google Scholar] [CrossRef]










| Specimen | Sensor | Dimensions (L × H) | Nominal Resistance (kΩ) |
|---|---|---|---|
| 1 | a | 17.5 mm × 1.3 mm | 7.03 |
| b | 17.9 mm × 1.4 mm | 3.59 | |
| 2 | a | 18.7 mm × 1.1 mm | 7.50 |
| b | 18.8 mm × 1.2 mm | 3.23 | |
| 3 | a | 15.9 mm × 1.3 mm | 1.39 |
| b | 16.2 mm × 1.3 mm | 1.02 |
| Sensor | Strain Interval (%) | GF | R2 | Prediction Bounds (Ω/Ω) | MinDS (%) |
|---|---|---|---|---|---|
| 1a | [0.0–0.7] | −25 ± 3 | 0.88 | ±0.031 | 0.3 |
| [0.0–0.4] | −32 ± 6 | 0.86 | ±0.040 | 0.3 | |
| 1b | [0.0–0.7] | −19 ± 3 | 0.79 | ±0.031 | 0.3 |
| [0.0–0.4] | −25 ± 4 | 0.81 | ±0.037 | 0.3 | |
| 2a | [0.0–0.7] | −10 ± 5 | 0.30 | ±0.036 | 0.8 |
| [0.0–0.4] | −26 ± 10 | 0.55 | ±0.035 | 0.3 | |
| 2b | [0.0–0.7] | −9 ± 5 | 0.23 | ±0.033 | 0.7 |
| [0.0–0.4] | −27 ± 11 | 0.53 | ±0.034 | 0.3 | |
| 3a | [0.0–0.7] | −7 ± 3 | 0.39 | ±0.029 | 0.9 |
| [0.0–0.4] | −18 ± 3 | 0.83 | ±0.021 | 0.3 | |
| 3b | [0.0–0.7] | −10 ± 2 | 0.57 | ±0.027 | 0.6 |
| [0.0–0.4] | −20 ± 3 | 0.87 | ±0.020 | 0.3 |
| Sensor | Test Frequency (Hz) | GF | R2 | Prediction Bounds (Ω/Ω) | MinDS (%) |
|---|---|---|---|---|---|
| 1a | 0.01 | −27 ± 2 | 0.88 | ±0.024 | 0.2 |
| 0.1 | −44 ± 2 | 0.93 | ±0.026 | 0.2 | |
| 1b | 0.01 | −25 ± 2 | 0.88 | ±0.023 | 0.2 |
| 0.1 | −38 ± 2 | 0.92 | ±0.024 | 0.2 | |
| 2a | 0.01 | −43 ± 1 | 0.98 | ±0.012 | 0.1 |
| 0.1 | −50 ± 1 | 0.97 | ±0.016 | 0.1 | |
| 2b | 0.01 | −41 ± 1 | 0.98 | ±0.012 | 0.1 |
| 0.1 | −51 ± 1 | 0.98 | ±0.013 | 0.1 | |
| 3a | 0.01 | - (1) | - | - | - |
| 0.1 | −35 ± 1 | 0.97 | ±0.013 | 0.1 | |
| 3b | 0.01 | −17 ± 1 | 0.81 | ±0.015 | 0.2 |
| 0.1 | −37 ± 1 | 0.96 | ±0.016 | 0.1 |
Disclaimer/Publisher’s Note: The statements, opinions and data contained in all publications are solely those of the individual author(s) and contributor(s) and not of MDPI and/or the editor(s). MDPI and/or the editor(s) disclaim responsibility for any injury to people or property resulting from any ideas, methods, instructions or products referred to in the content. |
© 2024 by the authors. Licensee MDPI, Basel, Switzerland. This article is an open access article distributed under the terms and conditions of the Creative Commons Attribution (CC BY) license (https://creativecommons.org/licenses/by/4.0/).
Share and Cite
Filippi, F.; Fiori, G.; Genovesi, A.; Barletta, M.; Lancini, M.; Serpelloni, M.; Scorza, A.; Sciuto, S.A. Preliminary Characterization of a Novel Aerosol Jet-Printed Strain Sensor for Feasibility Assessment in a Variable Stiffness Arterial Simulator Application. Sensors 2024, 24, 7725. https://doi.org/10.3390/s24237725
Filippi F, Fiori G, Genovesi A, Barletta M, Lancini M, Serpelloni M, Scorza A, Sciuto SA. Preliminary Characterization of a Novel Aerosol Jet-Printed Strain Sensor for Feasibility Assessment in a Variable Stiffness Arterial Simulator Application. Sensors. 2024; 24(23):7725. https://doi.org/10.3390/s24237725
Chicago/Turabian StyleFilippi, Federico, Giorgia Fiori, Annalisa Genovesi, Massimiliano Barletta, Matteo Lancini, Mauro Serpelloni, Andrea Scorza, and Salvatore Andrea Sciuto. 2024. "Preliminary Characterization of a Novel Aerosol Jet-Printed Strain Sensor for Feasibility Assessment in a Variable Stiffness Arterial Simulator Application" Sensors 24, no. 23: 7725. https://doi.org/10.3390/s24237725
APA StyleFilippi, F., Fiori, G., Genovesi, A., Barletta, M., Lancini, M., Serpelloni, M., Scorza, A., & Sciuto, S. A. (2024). Preliminary Characterization of a Novel Aerosol Jet-Printed Strain Sensor for Feasibility Assessment in a Variable Stiffness Arterial Simulator Application. Sensors, 24(23), 7725. https://doi.org/10.3390/s24237725

