Development of a Zynq-Based Seismic Acquisition Station for the Exploration of Antarctic Subglacial Lakes
Abstract
1. Introduction
2. Materials and Methods
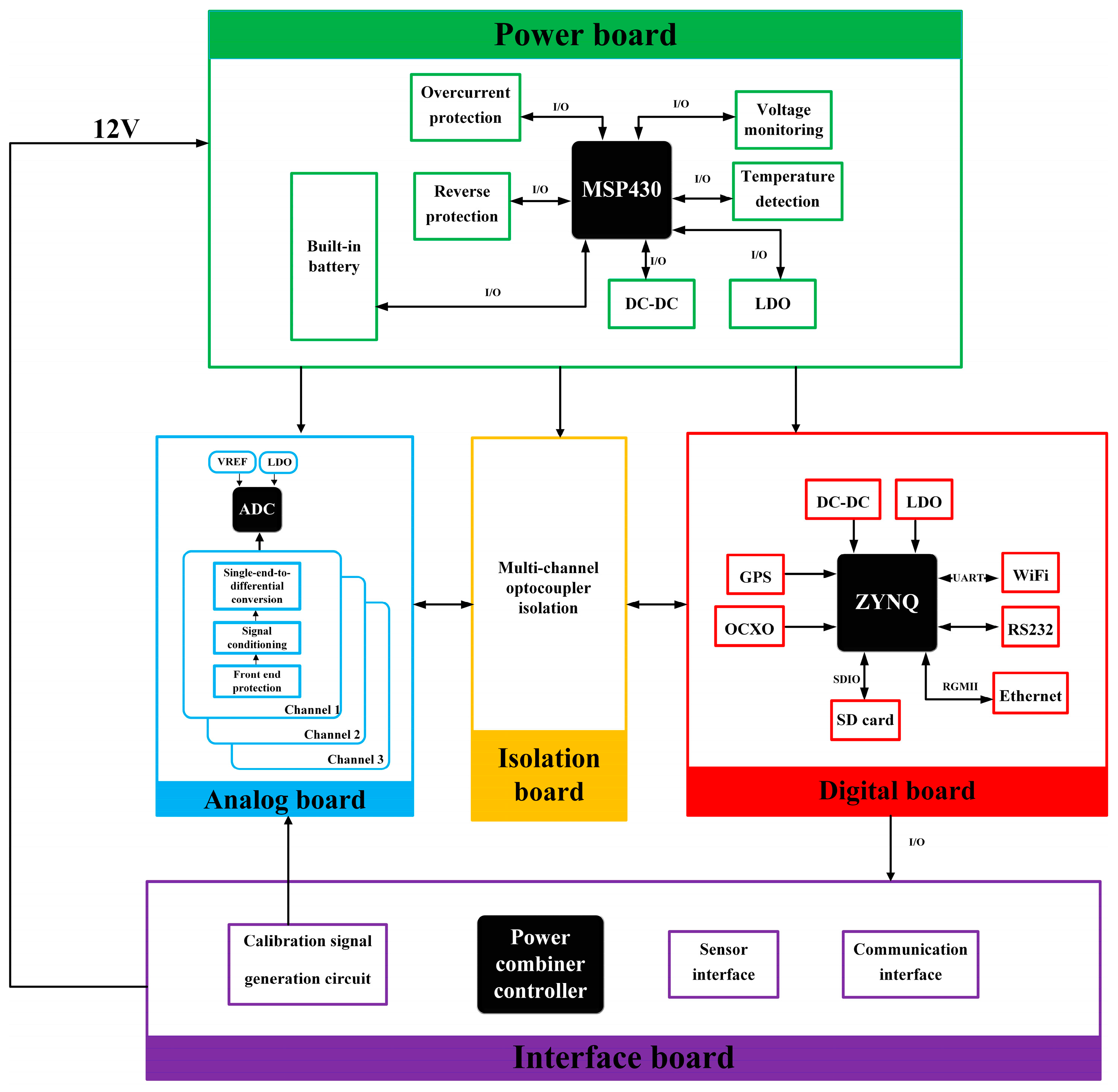
2.1. Overall Design of Zynq-Based Seismic Acquisition Station for Antarctic Subglacial Lakes
2.2. Key Technologies
2.2.1. Zynq-Based High-Speed, Real-Time Data Processing
- Hardware design of Zynq
- Programming of Zynq
2.2.2. Design of Multi-Channel Data Acquisition Circuit
2.2.3. Temperature Drift Compensation for ADC
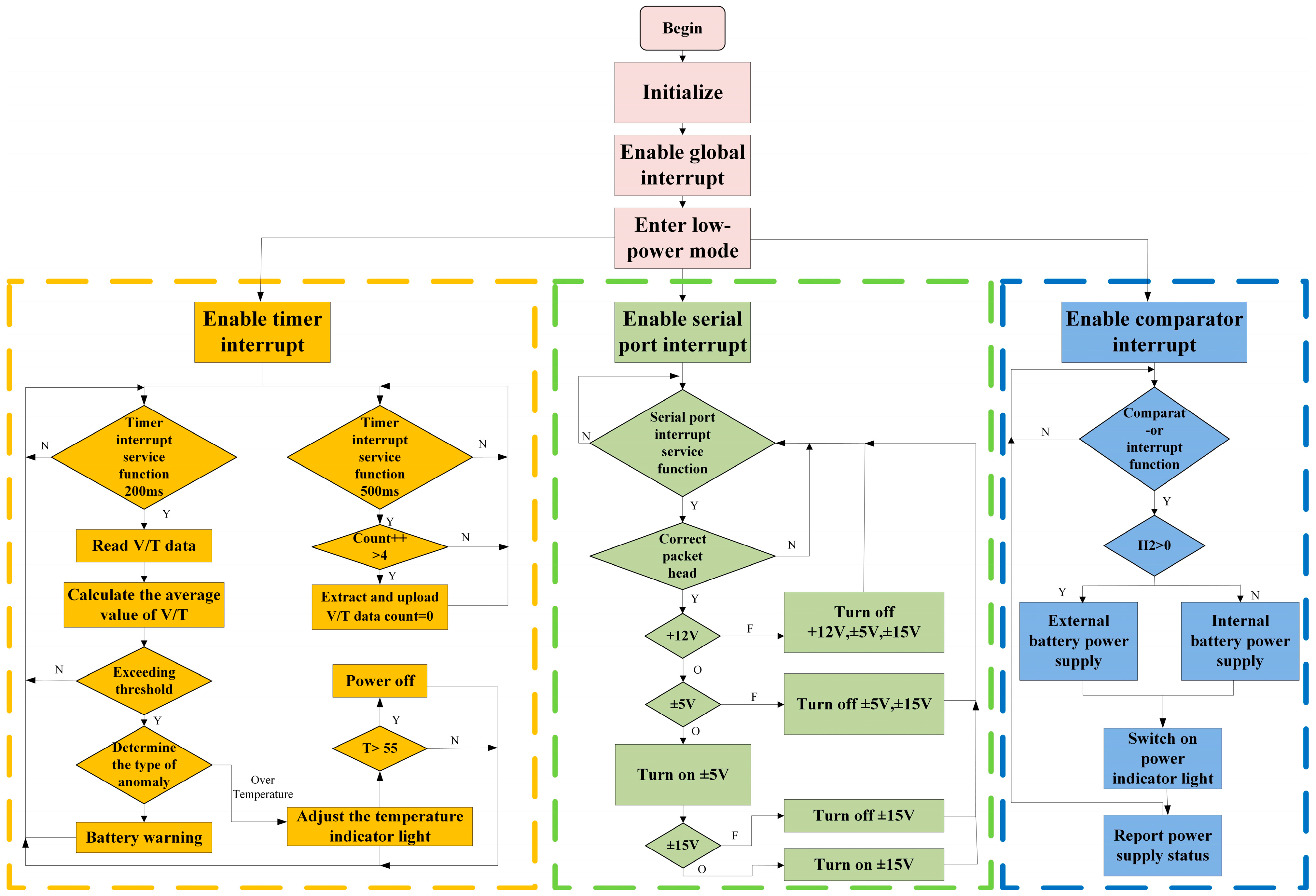
2.2.4. Low Power Consumption Design
- Hardware design for power board
- Software design for power board
2.2.5. Design of Upper Computer Software
3. Results and Discussion
3.1. Power Consumption Testing
3.2. Background Noise Testing
3.3. Dynamic Range Testing
3.4. Synchronization Accuracy Testing
3.5. Outdoor Testing
3.6. Field Test in the Antarctic
4. Conclusions
Author Contributions
Funding
Institutional Review Board Statement
Informed Consent Statement
Data Availability Statement
Acknowledgments
Conflicts of Interest
References
- Smith, A.M.; Woodward, J.; Ross, N.; Bentley, M.J.; Hodgson, D.A.; Siegert, M.J.; King, E.C. Evidence for the long-term sedimentary environment in an Antarctic subglacial lake. Earth Planet. Sci. Lett. 2018, 504, 139–151. [Google Scholar] [CrossRef]
- Kuhn, G.; Hillenbrand, C.D.; Kasten, S.; Smith, J.A.; Nitsche, F.O.; Frederichs, T.; Wiers, S.; Ehrmann, W.; Klages, J.P.; Mogollón, J.M. Evidence for a palaeo-subglacial lake on the Antarctic continental shelf. Nat. Commun. 2017, 8, 15591. [Google Scholar] [CrossRef]
- Jean-Baptiste, P.; Fourré, E.; Petit, J.R.; Lipenkov, V.; Bulat, S.; Chetverikov, Y.; Raynaud, D. Helium and neon in the accreted ice of the subglacial Antarctic Lake Vostok. Geophys. Res. Lett. 2018, 45, 4927–4932. [Google Scholar] [CrossRef]
- Couston, L.-A.; Siegert, M. Dynamic flows create potentially habitable conditions in Antarctic subglacial lakes. Sci. Adv. 2021, 7, eabc3972. [Google Scholar] [CrossRef] [PubMed]
- Siegert, M.J. A 60-year international history of Antarctic subglacial lake exploration. Geol. Soc. Sp. Public. 2018, 461, 7–21. [Google Scholar] [CrossRef]
- An, J.; Huang, S.; Chen, X.; Xu, T.; Bai, Z. Research progress in geophysical exploration of the Antarctic ice sheet. Earth Res. Adv. 2023, 3, 100203. [Google Scholar] [CrossRef]
- Zhou, C.; Zhao, Q.; Qiang, Q. Detection of Antarctic subglacial lakes activities using ICESat altimetry data. Geomat. Inform. Sci. Wuhan Univ. 2018, 43, 1458–1464. [Google Scholar]
- Livingstone, S.J.; Li, Y.; Rutishauser, A.; Sanderson, R.J.; Winter, K.; Mikucki, J.A.; Björnsson, H.; Bowling, J.S.; Chu, W.; Dow, C.F.; et al. Subglacial lakes and their changing role in a warming climate. Nat. Rev. Earth Environ. 2022, 3, 106–124. [Google Scholar] [CrossRef]
- Yan, S.; Blankenship, D.D.; Greenbaum, J.S.; Young, D.A.; Li, L.; Rutishauser, A.; Guo, J.; Roberts, J.L.; van Ommen, T.D.; Siegert, M.J.; et al. A newly discovered subglacial lake in East Antarctica likely hosts a valuable sedimentary record of ice and climate change. Geology 2022, 50, 949–953. [Google Scholar] [CrossRef]
- Siegert, M.J.; Priscu, J.C.; Alekhina, I.A.; Wadham, J.L.; Lyons, W.B. Antarctic subglacial lake exploration: First results and future plans. Philos. Trans. Ser. A Math. Phys. Eng. Sci. 2016, 374, 1–6. [Google Scholar] [CrossRef]
- Peng, X.; Li, M.; Zhu, Y.; Li, N.; Dong, H. Geological modeling technology and application based on seismic interpretation results under the background of artificial intelligence. Mob. Info. Syst. 2021, 2021, 1–12. [Google Scholar] [CrossRef]
- Zhu, Y.; Zhao, S.; Zhang, F.; Wei, W.; Zhao, F. Edge-intelligence-based seismic event detection using a hardware-efficient neural network with field-programmable gate array. IEEE Int. Things J. 2024, 11, 9432–9443. [Google Scholar] [CrossRef]
- Qiao, S.; Zhang, Q.; Chen, G.; Zhang, Q. Design and implementation of a multi-channel high-precision electromagnetic seismic joint detection system. IEEE Instrum. Measur. 2022, 25, 62–68. [Google Scholar] [CrossRef]
- Liu, Y.; Ng, Y.; Zhang, Y.; Yang, P.; Ku, T. Incorporating geotechnical and geophysical investigations for underground obstruction detection: A case study. Undergr. Space 2023, 11, 116–129. [Google Scholar] [CrossRef]
- Chakraborty, S.; Routray, A.; Dharavath, S.B.; Dam, T. OrthoSeisnet: Seismic inversion through orthogonal multi-scale frequency domain U-Net for geophysical exploration. arXiv 2024, arXiv:2401.04393. [Google Scholar]
- Sudakova, M.S.; Brushkov, A.V.; Velikin, S.A.; Vladov, M.L.; Zykov, Y.D.; Nekljudov, V.V.; Olenchenko, V.V.; Pushkarev, P.Y.; Sadurtdinov, M.R.; Skvortsov, A.G.; et al. Geophysical methods in geocryological monitoring. Mosc. Univ. Geol. Bull. 2023, 78, 142–152. [Google Scholar] [CrossRef]
- Bangshen, Q.; Chengjun, F.; Chengxuan, T.; Peng, Z.; Jing, M.; Chunshan, Z.; Weimin, Y.; Xiaoxiao, Y.; Xiaodong, L. Application of comprehensive geophysical-drilling exploration to detect the buried Shunyi active fault belt in Beijing. Acta Geol. Sin. 2020, 94, 1315–1329. [Google Scholar]
- Punzo, M.; Punzo, M.; Cianflone, G.; Cavuoto, G.; De Rosa, R.; Dominici, R.; Gallo, P.; Lirer, F.; Pelosi, N.; Di Fiore, V. Active and passive seismic methods to explore areas of active faulting. The case of Lamezia Terme (Calabria, southern Italy). J. Appl. Geophys. 2021, 188, 104316. [Google Scholar] [CrossRef]
- Ortiz-Aguilar, S.; De Basabe, J.; Gonzalez-Escobar, M.; Magar, V. Theoretical signature of a cavern created by an underground nuclear explosion in 2-D exploration seismic data. Geophys. J. Int. 2021, 221, 1789–1801. [Google Scholar] [CrossRef]
- Martínez, V.L.; Cianflone, G.; Cavuoto, G.; De Rosa, R.; Dominici, R.; Gallo, P.; Lirer, F.; Pelosi, N.; Di Fiore, V. Advanced signal recognition methods applied to seismo-volcanic events from Planchon Peteroa Volcanic Complex: Deep Neural Network classifier. J. South Amer. Earth Sci. 2021, 107, 103115. [Google Scholar] [CrossRef]
- Avnet Electronics Marketing. Avnet Electronics Marketing Introduces the MicroZed 7020 System-on-Module Featuring Xilinx Zynq-7000 All Programmable SoC; Business Wire: San Francisco, CA, USA, 2013. [Google Scholar]
- Xilinx. Zynq-7000 SoC Technical Reference Manual. Available online: https://www.xilinx.com/support/documentation/user_guides/ug585-Zynq-7000-TRM.pdf (accessed on 24 January 2021).
- Nayak, R.J.; Chavda, J.B. Proficient design space exploration of ZYNQ SoC using VIVADO design suite: Custom design of high performance AXI interface for high speed data transfer between PL and DDR memory using hardware-software co-design. Int. J. Appl. Eng. Res. 2018, 13, 8991–8997. [Google Scholar]
- Chinnaiah, M.C.; Vani, G.D.; Karumuri, S.R.; Srikanthan, T.; Lam, S.-K.; Narambhatla, J.; Krishna, D.H.; Dubey, S. Geometry-based parking assistance using sensor fusion for robots with hardware schemes. IEEE Sens. J. 2024, 24, 1. [Google Scholar] [CrossRef]
- Maier, H.R.; Galelli, S.; Razavi, S.; Castelletti, A.; Rizzoli, A.; Athanasiadis, I.N.; Sànchez-Marrè, M.; Acutis, M.; Wu, W.; Humphrey, G.B. Exploding the myths: An introduction to artificial neural networks for prediction and forecasting. Environ. Model. Softw. 2023, 167, 105776. [Google Scholar] [CrossRef]
- Li, Z.; Cui, Y.; Gu, Y.; Wang, G.; Yang, J.; Chen, K.; Cao, H. Temperature drift compensation for four-mass vibration MEMS gyroscope based on EMD and hybrid filtering fusion method. Micromach 2023, 14, 971. [Google Scholar] [CrossRef] [PubMed]
- NXP. Post-Correcting ADC Errors with Neural Networks. Available online: https://ww2.mathworks.cn/company/technical-articles/post-correcting-adc-errors-with-neural-networks.html (accessed on 26 April 2024).
- Mishra, P. Introduction to neural networks using PyTorch. In PyTorch Recipes; Apress: Berkeley, CA, USA, 2022; pp. 117–133. [Google Scholar]
- Kretzschmar, J.; Anderson, J.; Barrett, S.F. Lab 10: MSP430G2553 Applications. In MSP430 Microcontroller Lab Manual; Springer: Cham, Switzerland, 2023; pp. 93–120. [Google Scholar]
- Chopra, D.; Khurana, R. Introduction to Python. In Introduction to Machine Learning with Python; O’Reilly Media: Sebastopol, CA, USA, 2023; pp. 1–14. [Google Scholar]






















| Power Board + Interface Board | Main Control Board | Acquisition Board |
|---|---|---|
| 0.021 W | 5.624 W | 1.001 W |
| Sampling Rate/SPS | Gain | Channel 1/μV | Channel 2/μV | Channel 3/μV |
|---|---|---|---|---|
| 1k | 1 | 5.5924 | 5.6091 | 5.6137 |
| 10 | 0.6358 | 0.6474 | 0.6494 | |
| 100 | 0.3013 | 0.2902 | 0.3078 | |
| 1000 | 0.2840 | 0.2688 | 0.2816 | |
| 2k | 1 | 5.6892 | 5.8180 | 5.8063 |
| 10 | 0.7007 | 0.7033 | 0.7063 | |
| 100 | 0.3935 | 0.3848 | 0.3941 | |
| 1000 | 0.3743 | 0.3711 | 0.3820 | |
| 4k | 1 | 6.0020 | 5.9929 | 5.9515 |
| 10 | 0.8202 | 0.8071 | 0.8184 | |
| 100 | 0.5437 | 0.5441 | 0.5403 | |
| 1000 | 0.5083 | 0.5061 | 0.5294 | |
| 8k | 1 | 5.9748 | 5.9028 | 5.9370 |
| 10 | 0.8251 | 0.8085 | 0.8263 | |
| 100 | 0.5479 | 0.5327 | 0.5435 | |
| 1000 | 0.5188 | 0.5008 | 0.5302 |
| Sampling Rate/SPS | Channel | Dynamic Range/dB |
|---|---|---|
| 1k | Channel 1 | 135.88 |
| Channel 2 | 136.36 | |
| Channel 3 | 135.83 | |
| 2k | Channel 1 | 133.48 |
| Channel 2 | 133.57 | |
| Channel 3 | 133.39 | |
| 4k | Channel 1 | 130.80 |
| Channel 2 | 130.82 | |
| Channel 3 | 130.53 | |
| 8k | Channel 1 | 130.71 |
| Channel 2 | 130.79 | |
| Channel 3 | 130.46 |
| Index | Developed Acquisition Station | SUMMIT X One | GCL/GSX/GSB | SmartSolo |
|---|---|---|---|---|
| Dynamic range | >130 dB | 132 dB | 124 dB | 145 dB |
| System synchronization accuracy | 112 ns | / | 1 μs | 10 μs |
| Channel gain | 0–60 dB | 0–40 dB | 0–36 dB | 0–36 dB |
| Number of channels | 3 | 1 | 1/3/3 | 1 |
| Data transmission/save method | Wireless or wired or local storage | Wired | Wireless or local storage | Local storage |
| Operation temperature | −50 °C to +70 °C | −25 °C to +60 °C | −40 °C to +60 °C/ −40 °C to +85 °C/ −40 °C to +60 °C | −40 °C to +70 °C |
Disclaimer/Publisher’s Note: The statements, opinions and data contained in all publications are solely those of the individual author(s) and contributor(s) and not of MDPI and/or the editor(s). MDPI and/or the editor(s) disclaim responsibility for any injury to people or property resulting from any ideas, methods, instructions or products referred to in the content. |
© 2024 by the authors. Licensee MDPI, Basel, Switzerland. This article is an open access article distributed under the terms and conditions of the Creative Commons Attribution (CC BY) license (https://creativecommons.org/licenses/by/4.0/).
Share and Cite
Zhou, K.; Zhang, Q.; Guo, L.; Feng, G.; Li, C.; Zhang, J.; Zhang, Q. Development of a Zynq-Based Seismic Acquisition Station for the Exploration of Antarctic Subglacial Lakes. Sensors 2024, 24, 7667. https://doi.org/10.3390/s24237667
Zhou K, Zhang Q, Guo L, Feng G, Li C, Zhang J, Zhang Q. Development of a Zynq-Based Seismic Acquisition Station for the Exploration of Antarctic Subglacial Lakes. Sensors. 2024; 24(23):7667. https://doi.org/10.3390/s24237667
Chicago/Turabian StyleZhou, Keyu, Qisheng Zhang, Linyan Guo, Guangkun Feng, Changhong Li, Jinhang Zhang, and Qifei Zhang. 2024. "Development of a Zynq-Based Seismic Acquisition Station for the Exploration of Antarctic Subglacial Lakes" Sensors 24, no. 23: 7667. https://doi.org/10.3390/s24237667
APA StyleZhou, K., Zhang, Q., Guo, L., Feng, G., Li, C., Zhang, J., & Zhang, Q. (2024). Development of a Zynq-Based Seismic Acquisition Station for the Exploration of Antarctic Subglacial Lakes. Sensors, 24(23), 7667. https://doi.org/10.3390/s24237667

