A Large-Scale Building Unsupervised Extraction Method Leveraging Airborne LiDAR Point Clouds and Remote Sensing Images Based on a Dual P-Snake Model
Abstract
1. Introduction
1.1. The Building Extraction Methods Based on the Images
1.2. The Building Extraction Methods Based on the Point Clouds
1.3. Building Extraction Methods Based on Point Clouds and Images
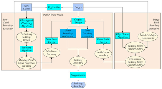
2. Methods
2.1. Registration
2.2. Building Point Cloud Boundary Extraction
2.3. Building Image Pixel Boundary Extraction
2.4. Building Boundary Extraction
2.4.1. Traditional Snake Model
2.4.2. GVF Snake Model
2.4.3. Dual P-Snake Model
2.5. Polygonization of the Building Boundary
3. Results
3.1. Datasets
3.1.1. Dataset 1: Vaihingen
3.1.2. Dataset 2: Downtown Toronto
3.2. Performance Evaluation Metrics
3.3. Snake Model Comparison
3.4. Building Extraction Experiment
3.4.1. Performance on the Vaihingen Dataset
3.4.2. Performance on the Downtown Toronto Dataset
4. Discussion and Conclusions
Author Contributions
Funding
Institutional Review Board Statement
Informed Consent Statement
Data Availability Statement
Conflicts of Interest
References
- Dixit, M.; Agarwal, S.; Gupta, P. Building Extraction from Remote Sensing Images: A Survey. In Proceedings of the 2020 2nd International Conference on Advances in Computing, Communication Control and Networking (ICACCCN), Greater Noida, India, 18–19 December 2020; IEEE: Piscataway, NJ, USA, 2020; pp. 966–971. [Google Scholar]
- Luo, L.; Li, P.; Yan, X. Deep learning-based building extraction from remote sensing images: A comprehensive review. Energies 2021, 14, 7982. [Google Scholar] [CrossRef]
- Stubbs, J.H.; McKee, K.L.R. Applications of remote sensing to the understanding and management of cultural heritage sites. In Remote Sensing in Archaeology, 1st ed.; Wiseman, J., El-Baz, F., Eds.; Springer: New York, NY, USA, 2006; pp. 515–540. [Google Scholar]
- Moise, C.; Negula, I.D.; Mihalache, C.E.; Chitu, C.; Buda, D.; Duma, V. Remote sensing for cultural heritage assessment and monitoring: The case study of Alba Iulia. Sustainability 2021, 13, 1406. [Google Scholar] [CrossRef]
- Bocco, G.; Mendoza, M.; Velázquez, A. Remote sensing and GIS-based regional geomorphological mapping—A tool for land use planning in developing countries. Geomorphology 2001, 39, 211–219. [Google Scholar] [CrossRef]
- Li, Q.; Mou, L.; Sun, Y.; Wang, H.; Zhu, X. A Review of Building Extraction from Remote Sensing Imagery: Geometrical Structures and Semantic Attributes. IEEE Trans. Geosci. Remote Sens. 2024; in press. [Google Scholar]
- Blaschke, T. Object based image analysis for remote sensing. ISPRS J. Photogramm. Remote Sens. 2010, 65, 2–16. [Google Scholar] [CrossRef]
- Canny, J. A computational approach to edge detection. IEEE Trans. Pattern Anal. Mach. Intell. 1986, 8, 679–698. [Google Scholar] [CrossRef]
- Felzenszwalb, P.F.; Huttenlocher, D.P. Efficient graph-based image segmentation. Int. J. Comput. Vis. 2004, 59, 167–181. [Google Scholar] [CrossRef]
- Hou, S.-M.; Jia, C.-L.; Wang, Y.-B.; Brown, M. A review of the edge detection technology. Sparklinglight Trans. Artif. Intell. Quantum Comput. 2021, 1, 26–37. [Google Scholar] [CrossRef]
- Reda, K.; Kedzierski, M. Detection, classification and boundary regularization of buildings in satellite imagery using faster edge region convolutional neural networks. Remote Sens. 2020, 12, 2240. [Google Scholar] [CrossRef]
- Raghavan, R.; Verma, D.C.; Pandey, D.; Anand, R.; Pandey, B.K.; Singh, H. Optimized building extraction from high-resolution satellite imagery using deep learning. Multimed. Tools Appl. 2022, 81, 42309–42323. [Google Scholar] [CrossRef]
- Protopapadakis, E.; Doulamis, A.; Doulamis, N.; Maltezos, E. Stacked autoencoders driven by semi-supervised learning for building extraction from near infrared remote sensing imagery. Remote Sens. 2021, 13, 371. [Google Scholar] [CrossRef]
- Zhang, L.; Wang, G.; Sun, W. Automatic extraction of building geometries based on centroid clustering and contour analysis on oblique images taken by unmanned aerial vehicles. Int. J. Geogr. Inf. Sci. 2021, 36, 453–475. [Google Scholar] [CrossRef]
- Wang, Z.; Wang, E.; Zhu, Y. Image segmentation evaluation: A survey of methods. Artif. Intell. Rev. 2020, 53, 5637–5674. [Google Scholar] [CrossRef]
- Maharana, K.; Mondal, S.; Nemade, B. A review: Data pre-processing and data augmentation techniques. Glob. Transit. Proc. 2022, 3, 91–99. [Google Scholar] [CrossRef]
- Fan, C.; Chen, M.; Wang, X.; Huang, B. A review on data preprocessing techniques toward efficient and reliable knowledge discovery from building operational data. Front. Energy Res. 2021, 9, 652801. [Google Scholar] [CrossRef]
- Pfeifer, N.; Briese, C. Geometrical aspects of airborne laser scanning and terrestrial laser scanning. Int. Arch. Photogramm. Remote Sens. Spat. Inf. Sci. 2007, 36, 311–319. [Google Scholar]
- Stramondo, S.; Bignami, C.; Chini, M.; Pierdicca, N.; Tertulliani, A. Satellite radar and optical remote sensing for earthquake damage detection: Results from different case studies. Int. J. Remote Sens. 2006, 27, 4433–4447. [Google Scholar] [CrossRef]
- Chen, X.; Zhao, B. An efficient global constraint approach for robust contour feature points extraction of point cloud. IEEE Trans. Geosci. Remote Sens. 2023, 61, 5703816. [Google Scholar] [CrossRef]
- Wang, J.; Zang, D.; Yu, J.; Xie, X. Extraction of Building Roof Contours from Airborne LiDAR Point Clouds Based on Multidirectional Bands. Remote Sens. 2024, 16, 190. [Google Scholar] [CrossRef]
- Feng, M.; Zhang, T.; Li, S.; Jin, G.; Xia, Y. An improved minimum bounding rectangle algorithm for regularized building boundary extraction from aerial LiDAR point clouds with partial occlusions. Int. J. Remote Sens. 2020, 41, 300–319. [Google Scholar] [CrossRef]
- dos Santos, R.C.; Galo, M.; Habib, A.F. Regularization of building roof boundaries from airborne LiDAR data using an iterative CD-spline. Remote Sens. 2020, 12, 1904. [Google Scholar] [CrossRef]
- Awrangjeb, M.; Lu, G.; Fraser, C. Automatic building extraction from LiDAR data covering complex urban scenes. Int. Arch. Photogramm. Remote Sens. Spat. Inf. Sci. 2014, 40, 25–32. [Google Scholar]
- Yang, B.; Xu, W.; Dong, Z. Automated extraction of building outlines from airborne laser scanning point clouds. IEEE Geosci. Remote Sens. Lett. 2013, 10, 1399–1403. [Google Scholar] [CrossRef]
- Ozdemir, E.; Karsli, F.; Kavzoglu, T.; Bahadir, M.; Yagmahan, A. A novel algorithm for regularization of building footprints using raw LiDAR point clouds. Geocarto Int. 2022, 37, 7358–7380. [Google Scholar] [CrossRef]
- Widyaningrum, E.; Peters, R.Y.; Lindenbergh, R.C. Building outline extraction from ALS point clouds using medial axis transform descriptors. Pattern Recognit. 2020, 106, 107447. [Google Scholar] [CrossRef]
- Liu, K.; Ma, H.; Ma, H.; Cai, Z.; Zhang, L. Building extraction from airborne LiDAR data based on min-cut and improved post-processing. Remote Sens. 2020, 12, 2849. [Google Scholar] [CrossRef]
- Dey, E.K.; Awrangjeb, M.; Stantic, B. Outlier detection and robust plane fitting for building roof extraction from LiDAR data. Int. J. Remote Sens. 2020, 41, 6325–6354. [Google Scholar] [CrossRef]
- Hui, Z.; Li, Z.; Cheng, P.; Ziggah, Y.Y.; Fan, J. Building extraction from airborne LiDAR data based on multi-constraints graph segmentation. Remote Sens. 2021, 13, 3766. [Google Scholar] [CrossRef]
- Wang, X.; Li, P. Extraction of urban building damage using spectral, height and corner information from VHR satellite images and airborne LiDAR data. ISPRS J. Photogramm. Remote Sens. 2020, 159, 322–336. [Google Scholar] [CrossRef]
- Siddiqui, F.U.; Teng, S.W.; Awrangjeb, M.; Lu, G. A robust gradient based method for building extraction from LiDAR and photogrammetric imagery. Sensors 2016, 16, 1110. [Google Scholar] [CrossRef]
- Nguyen, T.H.; Daniel, S.; Guériot, D.; Sintès, C.; Le Caillec, J.-M. Super-resolution-based snake model—An unsupervised method for large-scale building extraction using airborne LiDAR data and optical image. Remote Sens. 2020, 12, 1702. [Google Scholar] [CrossRef]
- Ramiya, A.M.; Nidamanuri, R.R.; Krishnan, R. Automated building detection using lidar data and digital aerial images. In Proceedings of the 2014 International Conference on Image Processing, Computer Vision, and Pattern Recognition (IPCV), Las Vegas, NV, USA, 21–24 July 2014; pp. 1–6. [Google Scholar]
- Gilani, S.A.N.; Awrangjeb, M.; Lu, G. Fusion of LiDAR data and multispectral imagery for effective building detection based on graph and connected component analysis. Int. Arch. Photogramm. Remote Sens. Spat. Inf. Sci. 2015, 40, 65–72. [Google Scholar] [CrossRef]
- Chen, S.; Shi, W.; Zhou, M.; Zhang, M.; Chen, P. Automatic building extraction via adaptive iterative segmentation with LiDAR data and high spatial resolution imagery fusion. IEEE J. Sel. Top. Appl. Earth Obs. Remote Sens. 2020, 13, 2081–2095. [Google Scholar] [CrossRef]
- Mousa, Y.A.; Helmholz, P.; Belton, D.; Bulatov, D. Building detection and regularisation using DSM and imagery information. Photogramm. Rec. 2019, 34, 85–107. [Google Scholar] [CrossRef]
- Maltezos, E.; Doulamis, A.; Doulamis, N.; Ioannidis, C. Building extraction from LiDAR data applying deep convolutional neural networks. IEEE Geosci. Remote Sens. Lett. 2019, 16, 155–159. [Google Scholar] [CrossRef]
- Zhang, P.; Du, P.; Lin, C.; Wang, X.; Li, E.; Xue, Z.; Bai, X. A hybrid attention-aware fusion network (HAFNet) for building extraction from high-resolution imagery and LiDAR data. Remote Sens. 2020, 12, 3764. [Google Scholar] [CrossRef]
- Schenk, T.; Csathó, B. Fusion of LiDAR data and aerial imagery for a more complete surface description. Int. Arch. Photogramm. Remote Sens. Spat. Inf. Sci. 2002, 34, 310–317. [Google Scholar]
- Kraus, K.; Pfeifer, N. Determination of terrain models in wooded areas with airborne laser scanner data. ISPRS J. Photogramm. Remote Sens. 1998, 53, 193–203. [Google Scholar] [CrossRef]
- Cao, Y.; Wang, Y.; Xue, Y.; Zhang, H.; Lao, Y. FEC: Fast Euclidean clustering for point cloud segmentation. Drones 2022, 6, 325. [Google Scholar] [CrossRef]
- Edelsbrunner, H.; Kirkpatrick, D.; Seidel, R. On the shape of a set of points in the plane. IEEE Trans. Inf. Theory 1983, 29, 551–559. [Google Scholar] [CrossRef]
- Zhao, L.; Li, Z.; Men, C.; Liu, Y. Superpixels extracted via region fusion with boundary constraint. J. Vis. Commun. Image Represent. 2020, 66, 102743. [Google Scholar] [CrossRef]
- Kass, M.; Witkin, A.; Terzopoulos, D. Snakes: Active contour models. Int. J. Comput. Vis. 1988, 1, 321–331. [Google Scholar] [CrossRef]
- Xu, C.; Prince, J.L. Gradient vector flow: A new external force for snakes. In Proceedings of the IEEE Computer Society Conference on Computer Vision and Pattern Recognition, San Juan, Puerto Rico, 17–19 June 1997; IEEE: Piscataway, NJ, USA, 1997; pp. 66–71. [Google Scholar]
- Cohen, L.D. On active contour models and balloons. CVGIP Image Underst. 1991, 53, 211–218. [Google Scholar] [CrossRef]
- Huttenlocher, D.P.; Klanderman, G.A.; Rucklidge, W.J. Comparing images using the Hausdorff distance. IEEE Trans. Pattern Anal. Mach. Intell. 1993, 15, 850–863. [Google Scholar] [CrossRef]
- Douglas, D.H.; Peucker, T.K. Algorithms for the reduction of the number of points required to represent a digitized line or its caricature. Cartographica 1973, 10, 112–122. [Google Scholar] [CrossRef]
- Dutter, M. Generalization of Building Footprints Derived from High Resolution Remote Sensing Data. Ph.D. Thesis, University of Vienna, Vienna, Austria, 2007. [Google Scholar]
- Rottensteiner, F.; Sohn, G.; Gerke, M.; Wegner, J.D.; Breitkopf, U.; Jung, J. Results of the ISPRS benchmark on urban object detection and 3D building reconstruction. ISPRS J. Photogramm. Remote Sens. 2014, 93, 256–271. [Google Scholar] [CrossRef]
- Long, J.; Shelhamer, E.; Darrell, T. Fully convolutional networks for semantic segmentation. In Proceedings of the IEEE Conference on Computer Vision and Pattern Recognition (CVPR), Boston, MA, USA, 7–12 June 2015; pp. 3431–3440. [Google Scholar]
- Wiedemann, C.; Heipke, C.; Mayer, H.; Jamet, O. Empirical evaluation of automatically extracted road axes. Empir. Eval. Tech. Comput. Vis. 1998, 12, 172–187. [Google Scholar]
- Rutzinger, M.; Rottensteiner, F.; Pfeifer, N. A comparison of evaluation techniques for building extraction from airborne laser scanning. IEEE J. Sel. Top. Appl. Earth Obs. Remote Sens. 2009, 2, 11–20. [Google Scholar] [CrossRef]
- McInerney, T.; Terzopoulos, D. T-snakes: Topology adaptive snakes. Med. Image Anal. 2000, 4, 73–91. [Google Scholar] [CrossRef]
- ISPRS Test Project on Urban Classification and 3D Building Reconstruction: Results. Available online: https://www.isprs.org/education/benchmarks/UrbanSemLab/results/default.aspx (accessed on 9 November 2024).














| Snake Models | Average Q |
|---|---|
| basic snake [45] | 72.3% |
| GVF snake [46] | 80.5% |
| T-snake [55] | 83.3% |
| Nguyen snake [33] | 86.5% |
| Our snake | 89.1% |
| Areas | Methods | Cp-Are | Cr-Are | Q-Are |
|---|---|---|---|---|
| Area 1 | LJU2 [56] | 94.6% | 99.1% | 93.8% |
| ZJU [56] | 92.1% | 95.2% | 88.0% | |
| DLR [56] | 91.9% | 95.4% | 88.0% | |
| CSU [56] | 93.6% | 94.5% | 88.8% | |
| HKP [56] | 92.0% | 97.4% | 89.8% | |
| Ours | 93.5% | 95.4% | 89.5% | |
| Area 2 | LJU2 [56] | 95.1% | 94.3% | 89.9% |
| ZJU [56] | 94.4% | 97.7% | 92.3% | |
| DLR [56] | 94.3% | 97.0% | 91.6% | |
| CSU [56] | 94.6% | 95.4% | 90.5% | |
| HKP [56] | 93.3% | 98.4% | 91.9% | |
| Ours | 94.3% | 96.8% | 91.4% | |
| Area 3 | LJU2 [56] | 94.6% | 95.6% | 90.7% |
| ZJU [56] | 92.0% | 96.3% | 88.9% | |
| DLR [56] | 93.7% | 95.5% | 89.7% | |
| CSU [56] | 93.9% | 94.7% | 89.2% | |
| HKP [56] | 89.2% | 97.7% | 87.4% | |
| Ours | 92.6% | 95.9% | 89.0% | |
| Average of three areas | LJU2 [56] | 94.8% | 94.3% | 89.8% |
| ZJU [56] | 92.8% | 96.4% | 89.7% | |
| DLR [56] | 93.3% | 96.0% | 89.8% | |
| CSU [56] | 94.0% | 94.9% | 89.5% | |
| HKP [56] | 91.4% | 97.8% | 89.6% | |
| Ours | 93.4% | 96.1% | 90.0% |
| Areas | Methods | Cp-Obj | Cr-Obj | Q-Obj | Cp50m2-Obj | Cr50m2-Obj | Q50m2-Obj |
|---|---|---|---|---|---|---|---|
| Area 1 | LJU2 [56] | 91.9% | 100% | 91.9% | 100% | 100% | 100% |
| ZJU [56] | 81.1% | 100% | 81.1% | 100% | 100% | 100% | |
| DLR [56] | 83.8% | 96.9% | 81.6% | 100% | 100% | 100% | |
| CSU [56] | 83.8% | 100% | 83.8% | 100% | 100% | 100% | |
| HKP [56] | 83.8% | 100% | 83.8% | 100% | 100% | 100% | |
| Ours | 84.6% | 100% | 84.6% | 100% | 100% | 100% | |
| Area 2 | LJU2 [56] | 85.7% | 100% | 85.7% | 100% | 100% | 100% |
| ZJU [56] | 71.4% | 90.9% | 66.6% | 100% | 100% | 100% | |
| DLR [56] | 78.6% | 100% | 78.6% | 100% | 100% | 100% | |
| CSU [56] | 85.7% | 100% | 85.7% | 100% | 100% | 100% | |
| HKP [56] | 78.6% | 91.7% | 73.4% | 100% | 100% | 100% | |
| Ours | 80.1% | 100% | 80.1% | 100% | 100% | 100% | |
| Area 3 | LJU2 [56] | 83.9% | 100% | 83.9% | 100% | 100% | 100% |
| ZJU [56] | 76.8% | 100% | 76.8% | 97.4% | 100% | 97.4% | |
| DLR [56] | 78.6% | 100% | 78.6% | 100% | 100% | 100% | |
| CSU [56] | 80.4% | 100% | 80.4% | 100% | 100% | 100% | |
| HKP [56] | 76.8% | 97.8% | 75.5% | 97.4% | 100% | 97.4% | |
| Ours | 85.1% | 98.7% | 84.3% | 98.1% | 100% | 98.1% | |
| Average of three areas | LJU2 [56] | 87.2% | 100% | 87.2% | 100% | 100% | 100% |
| ZJU [56] | 76.4% | 97.0% | 74.9% | 99.1% | 100% | 99.1% | |
| DLR [56] | 80.3% | 99.0% | 79.6% | 100% | 100% | 100% | |
| CSU [56] | 83.3% | 100% | 83.3% | 100% | 100% | 100% | |
| HKP [56] | 79.7% | 96.5% | 77.6% | 99.1% | 100% | 99.1% | |
| Ours | 83.3% | 99.6% | 83.0% | 99.4% | 100% | 99.4% |
| Avg | Q-Are | RMSE | Q-Obj | Q50m2-Obj |
|---|---|---|---|---|
| Ranking | 1 | 3 | 3 | 2 |
| Methods | Method Types | Data Types | Q-Are |
|---|---|---|---|
| Nguyen’s [33] | Unsupervised | LiDAR + Image | 86.6% |
| Liu’s [28] | Unsupervised | LiDAR | 87.7% |
| Dey’s [29] | Unsupervised | LiDAR | 84.0% |
| Hui’s [30] | Unsupervised | LiDAR | 88.5% |
| Mousa’s [37] | Unsupervised | DSM + Image | 88.4% |
| Zhang’s [14] | Unsupervised | Image | 89.3% |
| Protopapadakis’s SAFER [13] | Deep learning based | Image | 82.9% |
| Protopapadakis’s WeiAve [13] | Deep learning based | Image | 83.9% |
| Maltezos’s [38] | Deep learning based | LiDAR + Image | 80.8% |
| Zhang’s [39] | Deep learning based | LiDAR + Image | 87.3% |
| Ours | Unsupervised | LiDAR + Image | 90.0% |
| Areas | Methods | Cp-Are | Cr-Are | Q-Are |
|---|---|---|---|---|
| Area 4 | MAR1 [56] | 95.2% | 94.4% | 90.1% |
| MON2 [56] | 95.1% | 91.1% | 87.0% | |
| MAR2 [56] | 93.7% | 94.9% | 89.2% | |
| WHU_YD [56] | 94.7% | 95.5% | 90.7% | |
| HKP [56] | 96.6% | 94.4% | 91.4% | |
| Ours | 96.9% | 95.4% | 92.5% | |
| Area 5 | MAR1 [56] | 96.9% | 89.7% | 87.2% |
| MON2 [56] | 96.7% | 93.2% | 90.3% | |
| MAR2 [56] | 94.3% | 93.7% | 88.7% | |
| WHU_YD [56] | 96.9% | 93.7% | 91.0% | |
| HKP [56] | 98.6% | 91.0% | 89.8% | |
| Ours | 97.8% | 94.3% | 92.3% | |
| Average of two areas | MAR1 [56] | 96.1% | 92.1% | 88.7% |
| MON2 [56] | 95.9% | 92.2% | 88.7% | |
| MAR2 [56] | 94.0% | 94.3% | 88.9% | |
| WHU_YD [56] | 95.8% | 94.6% | 90.8% | |
| HKP [56] | 97.6% | 92.7% | 90.6% | |
| Ours | 97.4% | 94.8% | 92.4% |
| Areas | Methods | Cp-Obj | Cr-Obj | Q-Obj | Cp50m2-Obj | Cr50m2-Obj | Q50m2-Obj |
|---|---|---|---|---|---|---|---|
| Area 4 | MAR1 [56] | 100% | 95.0% | 95.0% | 100% | 96.6% | 96.6% |
| MON2 [56] | 100% | 83.6% | 83.6% | 100% | 94.9% | 94.9% | |
| MAR2 [56] | 98.3% | 94.9% | 93.4% | 100% | 96.6% | 96.6% | |
| WHU_YD [56] | 98.3% | 96.6% | 95.0% | 100% | 96.6% | 96.3% | |
| HKP [56] | 98.3% | 96.6% | 95.0% | 100% | 96.6% | 96.3% | |
| Ours | 97.9% | 97.4% | 95.4% | 100% | 96.9% | 96.9% | |
| Area 5 | MAR1 [56] | 97.4% | 78.6% | 77.0% | 97.1% | 78.6% | 76.8% |
| MON2 [56] | 86.8% | 78.6% | 70.2% | 91.4% | 94.1% | 86.4% | |
| MAR2 [56] | 84.2% | 88.9% | 76.2% | 91.4% | 97.0% | 88.9% | |
| WHU_YD [56] | 84.2% | 94.1% | 80.0% | 91.4% | 94.1% | 86.4% | |
| HKP [56] | 89.5% | 84.2% | 73.5% | 91.4% | 84.2% | 78.0% | |
| Ours | 90.3% | 89.6% | 81.7% | 92.6% | 93.7% | 87.2% | |
| Average of two areas | MAR1 [56] | 90.8% | 86.8% | 79.8% | 89.3% | 87.6% | 78.5% |
| MON2 [56] | 93.4% | 81.1% | 76.7% | 95.7% | 94.5% | 90.7% | |
| MAR2 [56] | 91.3% | 91.9% | 84.5% | 95.7% | 96.8% | 92.8% | |
| WHU_YD [56] | 91.3% | 95.4% | 87.4% | 95.7% | 95.4% | 91.4% | |
| HKP [56] | 93.9% | 90.4% | 85.4% | 95.7% | 90.4% | 86.9% | |
| Ours | 94.1% | 93.5% | 88.5% | 96.3% | 95.3% | 92.1% |
| Avg | Q-Are | RMSE | Q-Obj | Q50m2-Obj |
|---|---|---|---|---|
| Ranking | 1 | 1 | 1 | 2 |
Disclaimer/Publisher’s Note: The statements, opinions and data contained in all publications are solely those of the individual author(s) and contributor(s) and not of MDPI and/or the editor(s). MDPI and/or the editor(s) disclaim responsibility for any injury to people or property resulting from any ideas, methods, instructions or products referred to in the content. |
© 2024 by the authors. Licensee MDPI, Basel, Switzerland. This article is an open access article distributed under the terms and conditions of the Creative Commons Attribution (CC BY) license (https://creativecommons.org/licenses/by/4.0/).
Share and Cite
Tian, Z.; Fang, Y.; Fang, X.; Ma, Y.; Li, H. A Large-Scale Building Unsupervised Extraction Method Leveraging Airborne LiDAR Point Clouds and Remote Sensing Images Based on a Dual P-Snake Model. Sensors 2024, 24, 7503. https://doi.org/10.3390/s24237503
Tian Z, Fang Y, Fang X, Ma Y, Li H. A Large-Scale Building Unsupervised Extraction Method Leveraging Airborne LiDAR Point Clouds and Remote Sensing Images Based on a Dual P-Snake Model. Sensors. 2024; 24(23):7503. https://doi.org/10.3390/s24237503
Chicago/Turabian StyleTian, Zeyu, Yong Fang, Xiaohui Fang, Yan Ma, and Han Li. 2024. "A Large-Scale Building Unsupervised Extraction Method Leveraging Airborne LiDAR Point Clouds and Remote Sensing Images Based on a Dual P-Snake Model" Sensors 24, no. 23: 7503. https://doi.org/10.3390/s24237503
APA StyleTian, Z., Fang, Y., Fang, X., Ma, Y., & Li, H. (2024). A Large-Scale Building Unsupervised Extraction Method Leveraging Airborne LiDAR Point Clouds and Remote Sensing Images Based on a Dual P-Snake Model. Sensors, 24(23), 7503. https://doi.org/10.3390/s24237503

