On Construction of Real-Time Monitoring System for Sport Cruiser Motorcycles Using NB-IoT and Multi-Sensors
Abstract
1. Introduction
- Development of a real-time monitoring system for sport cruiser motorcycles using NB-IoT technology to enhance driving safety and maintain mechanical failures.
- Integration of NB-IoT technology and the MQTT protocol for efficient data transmission and real-time data communication.
- Implement multi-sensor technologies for comprehensive data collection and analysis for big motorcycles.
2. Background Review and Related Works
2.1. Internet of Things
2.2. Low-Power Wide-Area Network
2.3. Narrowband Internet of Things
2.4. Related Works
3. Research Methodology and Framework
3.1. System Architecture
3.2. Data Transmission
3.2.1. Wireless Network Transmission
3.2.2. LPWAN
3.2.3. Transport Protocol and Proxy Server
3.3. Data Cleaning and Storage
- First, we verify the completeness and correctness of the data received from the sensor. To check the data format, we use regular expressions (Regex) to ensure that each data point meets the expected format requirements.
- Missing value processing: During the data transmission process, missing values sometimes occur. To ensure data continuity, we will use interpolation or mean imputation to handle the missing values.
- We identified and processed outliers. We use 95% and 5% methods to detect and remove extreme values to ensure the authenticity and reliability of the data.
- Data conversion: Perform the necessary data conversion and formatting according to analysis needs, such as converting timestamps to a standard time format or converting geographical coordinates to a specified coordinate system.
- Data storage: We will store the cleaned data in the MySQL database for further analysis and processing. We designed the database with efficiency and scalability in mind, ensuring quick retrieval and processing of large amounts of data.
- Python plays an important role in the alert mechanism. To achieve real-time alerts, it communicates with the LINE Notify service interface via HTTP requests. When sensor data exceed a preset threshold, Python triggers an alarm to notify the user or manager. Simultaneously, Python performs vehicle status judgment and mode conversion, then relays the results back to the ESP-32 microcontroller for further adjustments.
- PHPAdmin manages data in the MySQL database and offers an intuitive user interface for data query and management. Additionally, Grafana connects in series with the system to provide a visual display of data, facilitating analysis and report generation. Overall, the integration of Python and PHPAdmin not only improves data collection efficiency and storage security but also optimizes the overall system operating effectiveness to meet the needs of this study for a real-time monitoring system.
3.4. Data Visualization and Alerting
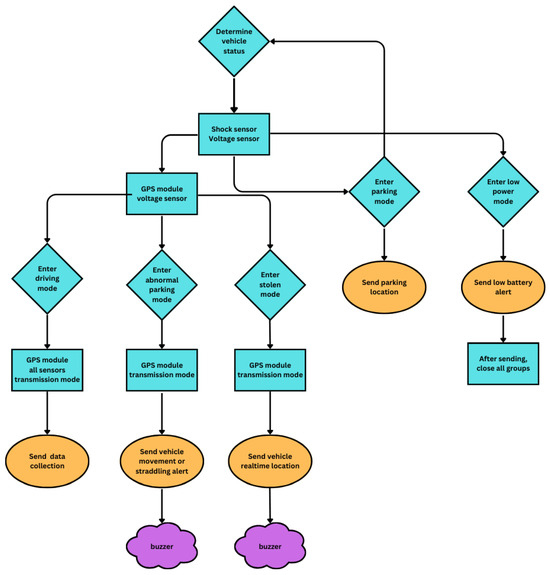
3.5. Vehicle Status Recognition System
- Parking mode:
- When the vibration sensor does not detect any vibration, the system will determine that the vehicle is in a parking position. This mode is suitable for normal parking situations.
- If the vehicle changes from driving mode to parking mode, the system will automatically send the vehicle’s parking position information.
- Low battery mode:
- The system enters low power mode when the voltage sensor measures less than 10 V.
- After sending the low battery alarm, the microprocessor enters a deep sleep state and disables all sensors to save power.
- Driving mode:
- When the vibration sensor senses vibration and the voltage rises to more than 13 V within 5 min, the system will wake up the GPS module.
- When the system detects that the speed exceeds 10 KM/H, it will switch to driving mode, activate all sensors to record driving data, and upload and record the data in JSON format through the NB-IoT and MQTT.
- Abnormal parking mode:
- When the vibration sensor detects vibration, but the voltage does not reach 13 V within 5 min, the system will wake up the GPS module.
- If the system detects no speed exceeding 10 KM/H, it will transition to the parking movement mode. This state could indicate a collision or movement of the vehicle during a parking period. At this point, the system sends an alert and activates the buzzer on the vehicle.
- Stolen mode:
- If the vibration sensor detects vibration and the voltage does not reach 13 V within 5 min, and the vehicle speed exceeds 10 KM/H, the system will switch to theft mode.
- Considering that modern large-scale heavy-duty vehicles mostly use chip keys, the possibility of illegally starting the vehicle is low. Therefore, this mode primarily involves direct theft of the vehicle during transportation. In this mode, the system will continuously track the vehicle’s position and activate the buzzer.
3.6. Energy Saving System
3.6.1. Infrared Temperature Sensor
3.6.2. OLED Display
3.6.3. Six-Axis Sensor
3.6.4. GPS Module
3.6.5. NB-IoT Communication Module
3.6.6. Temperature and Humidity Sensor
3.6.7. Vibration Sensor
4. Experimental Results
4.1. System Installation
4.2. Visualization and Observation Findings
4.3. Alarm and Notification Presentation
4.4. Maintenance Testing
4.5. Discussion
5. Conclusions
Author Contributions
Funding
Institutional Review Board Statement
Informed Consent Statement
Data Availability Statement
Conflicts of Interest
References
- Ghoumid, K.; Ar-Reyouchi, D.; Benbrik, J.; Boukricha, S.; Elmazria, O. Optimization analysis of average message delivery time for healthcare monitoring using a developed NB-IoT technology in a smart city. Internet Things 2024, 27, 101290. [Google Scholar] [CrossRef]
- Saavedra, E.; Santamaria, A.; del Campo, G.; Gomez, I. Leveraging IoT Harmonization: An Efficacious NB-IoT Relay for Integrating 6LoWPAN Devices into Legacy IPv4 Networks. Appl. Sci. 2024, 14, 3411. [Google Scholar] [CrossRef]
- Cengiz, K.; Ozyurt, B.; Singh, K.K.; Sharma, R.; Topac, T.; Chatterjee, J.M. The Role of IoT and Narrow Band (NB)-IoT for Several Use Cases. In Emergence of Cyber Physical System and IoT in Smart Automation and Robotics: Computer Engineering in Automation; Springer: Cham, Switzerland, 2021; pp. 161–174. [Google Scholar]
- Sharma, B.; Koundal, D.; Ramadan, R.A.; Corchado, J.M. Emerging Sensor Communication Network-Based AI/ML Driven Intelligent IoT. Sensors 2023, 23, 7814. [Google Scholar] [CrossRef] [PubMed]
- Lin, H.P.; Jung, C.Y.; Huang, T.Y.; Hendrick, H.; Wang, Z.H. NB-IoT application on decision support system of building information management. Wirel. Pers. Commun. 2020, 114, 711–729. [Google Scholar] [CrossRef]
- Vanteru, M.K.; Jayabalaji, K.; Ilango, P.; Nautiyal, B.; Begum, A.Y. Multi-Sensor Based healthcare monitoring system by LoWPAN-based architecture. Meas. Sens. 2023, 28, 100826. [Google Scholar] [CrossRef]
- Will, S.; Metz, B.; Hammer, T.; Mörbe, M.; Henzler, M.; Harnischmacher, F.; Matschl, G. Methodological considerations regarding motorcycle naturalistic riding investigations based on the use of gg diagrams for rider profile detection. Saf. Sci. 2020, 129, 104840. [Google Scholar] [CrossRef]
- Capriglione, D.; Carratù, M.; Pietrosanto, A.; Sommella, P. Soft sensors for instrument fault accommodation in semiactive motorcycle suspension systems. IEEE Trans. Instrum. Meas. 2020, 69, 2367–2376. [Google Scholar] [CrossRef]
- Lee, C.Y.; Chen, C.H.; Lee, T.J.; Cheong, J.S.; Liu, Y.C.; Chen, Y.C. Flexible five-in-one microsensor for real-time wireless microscopic diagnosis inside electric motorcycle fuel cell stack range extender. Micromachines 2021, 12, 103. [Google Scholar] [CrossRef]
- Lee, C.Y.; Lee, S.J.; Chen, C.H.; Hsu, S.Y.; Chien, Y.H.; Lee, T.J. Flexible 4-in-1 microsensor for in-situ diagnosis of electric motorcycle fuel cell range extender. Sens. Actuators A Phys. 2020, 315, 112319. [Google Scholar] [CrossRef]
- Sobin, C. A survey on architecture, protocols and challenges in IoT. Wirel. Pers. Commun. 2020, 112, 1383–1429. [Google Scholar] [CrossRef]
- Tsung, C.K.; Yang, C.T.; Liu, J.C.; Hsiung, C.; Chang, S.K.; Hsu, M.S. On construction of precise positioning system via IEEE 802.11 ax. IEEE Internet Things J. 2023, 10, 12951–12960. [Google Scholar] [CrossRef]
- Tashfia, S.S.; Islam, R.; Sultan, S.I.; Rahman, M.W.; Habib, A.; Pinky, L.Y. Intelligent Motorcycle Monitoring Scheme using IoT with Expert System in Bangladesh. In Proceedings of the 2020 23rd International Conference on Computer and Information Technology (ICCIT), Dhaka, Bangladesh, 19–21 December 2020; pp. 1–6. [Google Scholar]
- KumarJha, K.; Pabla, B. A real time engine oil monitoring system for diagnosis of lubricant using IoT Network. Int. J. Innov. Technol. Explor. Eng. 2020, 9, 497–505. [Google Scholar]
- Pradeep, K.; Tamilvani, P.; Palanisamy, P.; Hussaini, M.M.; Ragul, S.; Selvam, N. An Intelligent IoT based Advanced Accident Detection and Sensor Fusion Categorization System. In Proceedings of the 2023 2nd International Conference on Automation, Computing and Renewable Systems (ICACRS), Pudukkottai, India, 11–13 December 2023; pp. 1647–1655. [Google Scholar]
- Chan, Y.W.; Kristiani, E.; Fathoni, H.; Chen, C.Y.; Yang, C.T. A smart edge computing infrastructure for air quality monitoring using LPWAN and MQTT technologies. J. Supercomput. 2024, 80, 9961–9985. [Google Scholar] [CrossRef]
- Raza, U.; Kulkarni, P.; Sooriyabandara, M. Low power wide area networks: An overview. IEEE Commun. Surv. Tutorials 2017, 19, 855–873. [Google Scholar] [CrossRef]
- Mekki, K.; Bajic, E.; Chaxel, F.; Meyer, F. A comparative study of LPWAN technologies for large-scale IoT deployment. ICT Express 2019, 5, 1–7. [Google Scholar] [CrossRef]
- Routray, S.K.; Sharmila, K.; Akanskha, E.; Ghosh, A.D.; Sharma, L.; Pappa, M. Narrowb and IoT (NBIoT) for smart cities. In Proceedings of the 2021 Third International Conference on Intelligent Communication Technologies and Virtual Mobile Networks (ICICV), Tirunelveli, India, 4–6 February 2021; pp. 393–398. [Google Scholar]
- Narrowband. NB-IoT Compared to LoRa and Sigfox: A Comprehensive Comparison. 2024. Available online: https://www.narrowband.com/nb-iot-vs-lora-vs-sigfox (accessed on 15 July 2024).
- Kristiani, E.; Chen, C.Y.; Yang, C.T.; Hsieh, T.F. Design and Implementation of Water Monitoring Using LoRa and NB-IoT. In Proceedings of the International Conference on Smart Grid and Internet of Things, Virtual, 18–19 December 2021; pp. 46–52. [Google Scholar]
- Marini, R.; Mikhaylov, K.; Pasolini, G.; Buratti, C. Low-power wide-area networks: Comparison of LoRaWAN and NB-IoT performance. IEEE Internet Things J. 2022, 9, 21051–21063. [Google Scholar] [CrossRef]
- Wang, S.Y.; Chang, J.E.; Fan, H.; Sun, Y.H. Comparing the performance of NB-IoT, LTE Cat-M1, Sigfox, and LoRa for IoT end devices moving at high speeds in the air. J. Signal Process. Syst. 2022, 94, 81–99. [Google Scholar] [CrossRef]
- Hanif, H.M.; Lie, Z.S.; Astuti, W.; Tan, S. Pothole detection system design with proximity sensor to provide motorcycle with warning system and increase road safety driving. Iop Conf. Ser. Earth Environ. Sci. 2020, 426, 012039. [Google Scholar] [CrossRef]
- Hidayanti, F.; Rahmah, F.; Wiryawan, A. Design of motorcycle security system with fingerprint sensor using arduino uno microcontroller. Int. J. Adv. Sci. Technol. 2020, 29, 4374–4391. [Google Scholar]
- Artono, B.; Lestariningsih, T.; Yudha, R.G.P.; Bachri, A.A. Motorcycle security system using SMS Warning and GPS Tracking. J. Robot. Control 2020, 1, 150–155. [Google Scholar] [CrossRef]
- Bante, S.; Karale, S.; Awari, G. Real driving emission measurement from motorcycle by using sensor-based exhaust gas sensing system. In AIP Conference Proceedings; AIP Publishing: Melville, NY, USA, 2023; Volume 2839. [Google Scholar]
- A-Hussein, N.; Salman, A.D. IoT monitoring system based on MQTT publisher/subscriber protocol. Iraqi J. Comput. Commun. Control. Syst. Eng. 2020, 20, 75–83. [Google Scholar]
- Kegenbekov, Z.; Saparova, A. Using the MQTT protocol to transmit vehicle telemetry data. Transp. Res. Procedia 2022, 61, 410–417. [Google Scholar] [CrossRef]
- Kristiani, E.; Yang, C.T.; Huang, C.Y.; Ko, P.C.; Fathoni, H. On construction of sensors, edge, and cloud (ISEC) framework for smart system integration and applications. IEEE Internet Things J. 2020, 8, 309–319. [Google Scholar] [CrossRef]
- Ren, H.; Zhang, C.; Ma, H.; Li, H. Cloud-Based Distributed Group Asynchronous Consensus for Switched Nonlinear Cyber-Physical Systems. IEEE Trans. Ind. Inform. 2024. [Google Scholar] [CrossRef]





















| Sensor | Alarm Triggers |
|---|---|
| GY-906 | Temperature alarm: greater than 150 °C |
| JY-61 | Reversing alarm: inclination angle is greater than 65° for more than 3 min |
| Operation alarm: inclination angle is greater than 35° | |
| GY-NEO6MV2 | Location: Send vehicle coordinates |
| Abnormal movement: Abnormal movement under flameout state | |
| Speed: 140 km/h over the speed limit | |
| SW-420 | Abnormal vibration: detect vibration when the engine is turned off |
| INA226 | Low voltage: battery voltage is lower than 10 volts |
| Voltage is too high: battery voltage is higher than 16 volts |
| Parameter Name | Details |
|---|---|
| Product name | GY-906 |
| Working voltage | 3.3–5 V |
| Working current | 10 mA |
| Output interface | I2C |
| Measuring range | −40–125 °C |
| Accuracy | ±0.5 °C |
| size | 25 mm × 20 mm × 10 mm |
| Parameter Name | Details |
|---|---|
| Working voltage | 3.3 V or 5 V |
| Maximum current | 20 mA |
| Pixel density | 128 × 64 |
| Communication interface | SPI, I2C |
| Screen size | 1.3 inches |
| Parameter Category | Parameter Name | Condition | Details |
|---|---|---|---|
| Six-axis accelerometer | Measuring range | ±16 g | |
| resolution | ±16 g | 0.0005 (g/LSB) | |
| Six-axis gyroscope | Measuring range | ±2000°/s | |
| resolution | ±2000°/s | 0.061 (°/s)/(LSB) | |
| Tilt sensing | Measuring range | X: ±180° Y: ±90° | X: ±180° Y: ±90° |
| Inclination accuracy | 0.2° | ||
| resolution | Place horizontally | 0.0055° | |
| Electrical characteristics | Supply voltage | 5 V | |
| Working current | 9 mA |
| Parameter Name | Details |
|---|---|
| Working voltage | 3.3 V to 5 VDC |
| Communication interface | UART TTL, 9600 bps (default) |
| Working current | 45 mA |
| Capture time | Cold start 27 s, hot start 1 s |
| Communication methods | NMEA, UBX Binary, RTCM |
| Horizontal positioning accuracy | 2.5 m |
| Navigation update rate | 1 Hz (maximum 5 Hz) |
| Size | 36 × 26 mm |
| Weight | 22 g |
| Parameter Name | Details |
|---|---|
| Support frequency band | B3/B5/B8/B18/B26 |
| Communication transmission rate | Single-Tone: 25.5 kbps downlink, 16.7 kbps uplink |
| Multi-Tone: 25.5 kbps downlink, 62.5 kbps uplink | |
| communication protocol | UDP/TCP/CoAP/LwM2M/MQTT |
| Power supply characteristics | Low supply voltage range (2.1 V∼3.63 V) |
| Parameter Name | Details |
|---|---|
| Measurement parameters | temperature, humidity |
| Working voltage | 3.3–5 V DC |
| Real-time | Maximum 2.5 mA |
| Temperature range | −40 °C to 80 °C |
| Temperature accuracy | ±0.5 °C |
| Humidity range | 0–100% RH |
| Humidity accuracy | ±2–5% RH |
| Size | 15.1 × 25.4 × 7.7 mm |
| Parameter Name | Details |
|---|---|
| Operating Voltage | 3.3 V to 5 V DC |
| Operating Current | 15 mA |
| Sensor | Notification |
|---|---|
| GY-906 | Temperature alarm: greater than 150 °C |
| YOU-61 | Reversing alarm: the inclination angle is greater than 65° for more than 3 min Operation alarm: the inclination angle is greater than 35° |
| GY-NEO6MV2 | Location: Send vehicle coordinates Abnormal movement: abnormal movement under flameout state Speed: 140 km/h over the speed limit |
| SW-420 | Abnormal vibration: detect vibration when the engine is turned off |
| INA226 | Low voltage: battery voltage is lower than 10 volts Voltage is too high: battery voltage is higher than 16 volts |
| No. | Materials (pen) | Average Room Temperature (Degrees) | Average Altitude (m) | Average Speed (km/h) | Mileage of the Day (km) |
|---|---|---|---|---|---|
| 1 | 192 | 30.30 | 83.00 | 70.99 | 75 |
| 2 | 247 | 29.79 | 150.37 | 36.78 | 109 |
Disclaimer/Publisher’s Note: The statements, opinions and data contained in all publications are solely those of the individual author(s) and contributor(s) and not of MDPI and/or the editor(s). MDPI and/or the editor(s) disclaim responsibility for any injury to people or property resulting from any ideas, methods, instructions or products referred to in the content. |
© 2024 by the authors. Licensee MDPI, Basel, Switzerland. This article is an open access article distributed under the terms and conditions of the Creative Commons Attribution (CC BY) license (https://creativecommons.org/licenses/by/4.0/).
Share and Cite
Kristiani, E.; Yu, T.-H.; Yang, C.-T. On Construction of Real-Time Monitoring System for Sport Cruiser Motorcycles Using NB-IoT and Multi-Sensors. Sensors 2024, 24, 7484. https://doi.org/10.3390/s24237484
Kristiani E, Yu T-H, Yang C-T. On Construction of Real-Time Monitoring System for Sport Cruiser Motorcycles Using NB-IoT and Multi-Sensors. Sensors. 2024; 24(23):7484. https://doi.org/10.3390/s24237484
Chicago/Turabian StyleKristiani, Endah, Tzu-Hao Yu, and Chao-Tung Yang. 2024. "On Construction of Real-Time Monitoring System for Sport Cruiser Motorcycles Using NB-IoT and Multi-Sensors" Sensors 24, no. 23: 7484. https://doi.org/10.3390/s24237484
APA StyleKristiani, E., Yu, T.-H., & Yang, C.-T. (2024). On Construction of Real-Time Monitoring System for Sport Cruiser Motorcycles Using NB-IoT and Multi-Sensors. Sensors, 24(23), 7484. https://doi.org/10.3390/s24237484

