Array Radar Three-Dimensional Forward-Looking Imaging Algorithm Based on Two-Dimensional Super-Resolution †
Abstract
1. Introduction
2. Azimuth-Pitch Echo Model
3. Processing Algorithm
3.1. Two-Dimensional Iterative Adaptive Approach
3.2. Three-Dimensional Forward-Looking Imaging Algorithm
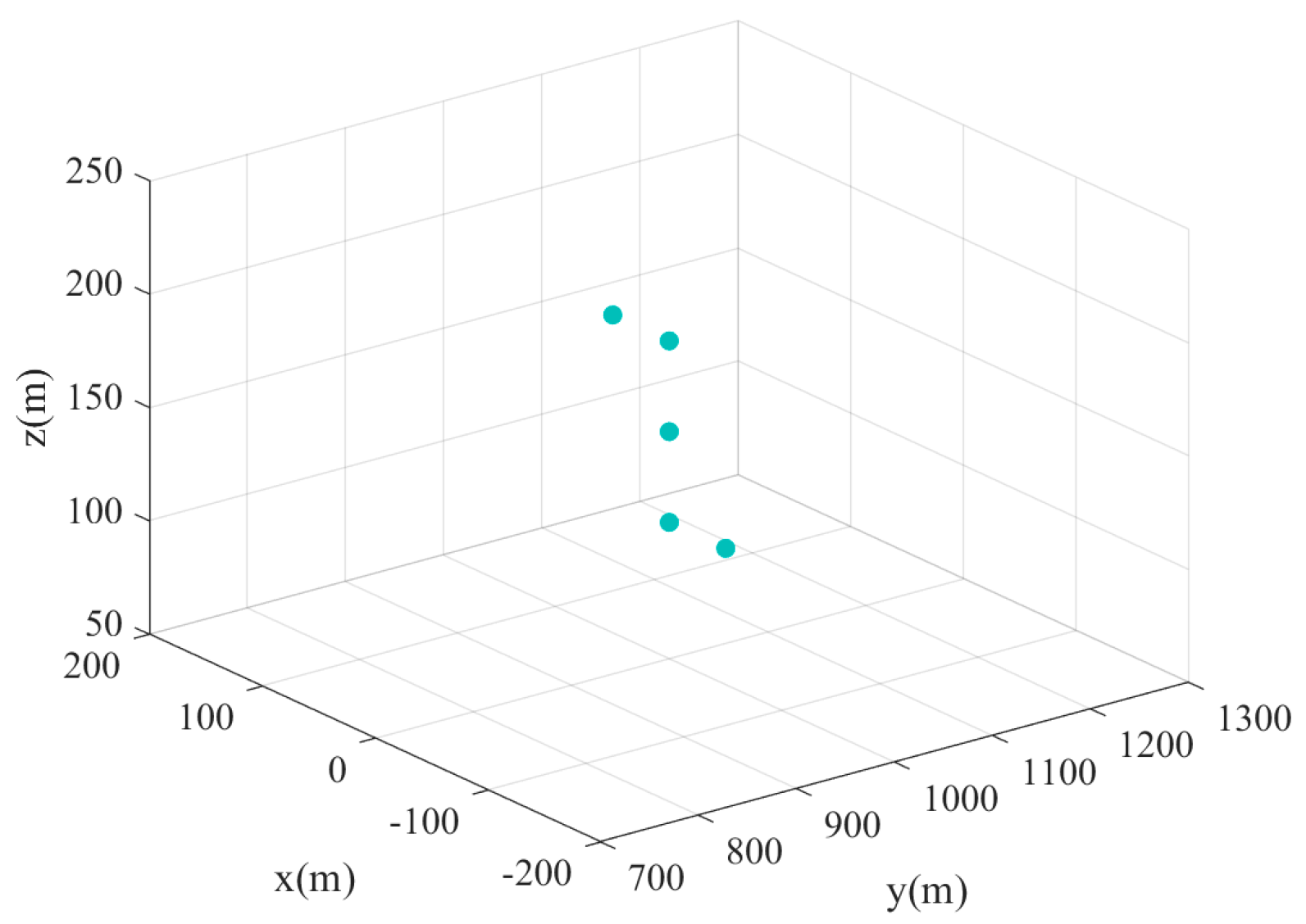
4. Simulation Result
4.1. Point Targets Simulation
4.2. Scene Simulation
5. Conclusions
Author Contributions
Funding
Institutional Review Board Statement
Informed Consent Statement
Data Availability Statement
Acknowledgments
Conflicts of Interest
References
- Ertin, E.; Moses, R.L.; Potter, L.C. Interferometric Methods for 3-D Target Reconstruction with Multi-Pass Circular SAR. In Proceedings of the 7th European Conference on Synthetic Aperture Radar, Friedrichshafen, Germany, 2–5 June 2008; pp. 1–4. [Google Scholar]
- Frey, O.; Hajnsek, I.; Wegmuller, U.; Werner, C.L. SAR tomography based 3-D point cloud extraction of point-like scatterers in urban areas. In Proceedings of the 2014 IEEE Geoscience and Remote Sensing Symposium, Quebec City, QC, Canada, 13–18 July 2014; pp. 1313–1316. [Google Scholar]
- Peng, X.; Tan, W.; Hong, W.; Jiang, C.; Bao, Q.; Wang, Y. Airborne DLSLA 3-D SAR Image Reconstruction by Combination of Polar Formatting and L1 Regularization. IEEE Trans. Geosci. Remote Sens. 2016, 54, 213–226. [Google Scholar] [CrossRef]
- Yang, W.; Zhu, D. Curvilinear SAR 3D imaging by orthogonal matching pursuit. In Proceedings of the 2019 6th Asia-Pacific Conference on Synthetic Aperture Radar (APSAR), Xiamen, China, 26–29 November 2019; pp. 1–4. [Google Scholar]
- Pang, B.; Dai, D.; Xing, S. Development and perspective of forward-looking SAR imaging technique. Syst. Eng. Electron. 2013, 35, 2283–2290. [Google Scholar]
- Reigber, A.; Moreira, A. First demonstration of airborne SAR tomography using multibaseline L-band data. IEEE Trans. Geosci. Remote Sens. 2000, 38, 2142–2152. [Google Scholar] [CrossRef]
- Yang, R.; Tan, L.; Ren, X. Research of three-dimensional imaging processing for airborne forward-looking SAR. In Proceedings of the International Radar Conference, Guilin, China, 20–22 April 2009; p. 347. [Google Scholar]
- Liu, X.; Yu, J.; Pang, X. An along-track sparse imaging method for forward-looking array SAR. In Proceedings of the IET International Radar Conference, Hangzhou, China, 14–16 October 2015; pp. 1–5. [Google Scholar]
- Li, X.; Cai, Y.; Yuan, J. A Three-dimensional Imaging Algorithm for Forward-looking SAR of Single Aperture Millimeter Wave Monopulse Radar. J. Proj. Rocket. Missiles Guid. 2019, 39, 125–129. [Google Scholar]
- Zhang, J.; Wu, D.; Zhu, D.; Jiang, P. An airborne/missile-borne array radar forward-looking imaging algorithm based on super-resolution method. In Proceedings of the 2017 10th International Congress on Image and Signal Processing, BioMedical Engineering and Informatics (CISP-BMEI), Shanghai, China, 14–16 October 2017; pp. 1–5. [Google Scholar]
- Yang, T.; De Maio, A.; Zheng, J.; Su, T.; Carotenuto, V.; Aubry, A. An Adaptive Radar Signal Processor for UAVs Detection With Super-Resolution Capabilities. IEEE Sens. J. 2021, 21, 20778–20787. [Google Scholar] [CrossRef]
- Zhang, Y.; Mao, D.; Zhang, Q.; Zhang, Y.; Huang, Y.; Yang, J. Airborne Forward-Looking Radar Super-Resolution Imaging Using Iterative Adaptive Approach. IEEE J. Sel. Top. Appl. Earth Obs. Remote Sens. 2019, 12, 2044–2054. [Google Scholar] [CrossRef]
- Xu, L.; Li, J.; Stoica, P. Target detection and parameter estimation for MIMO radar systems. IEEE Trans. Aerosp. Electron. Syst. 2008, 44, 927–939. [Google Scholar] [CrossRef]
- Luo, J.; Zhang, Y.; Zhang, Y.; Huang, Y.; Yang, J. Two-dimensional Super-resolution Imaging for Real Aperture Radar by Iterative Adaptive Approach. In Proceedings of the 2022 IEEE Radar Conference (RadarConf22), New York, NY, USA, 21–25 March 2022; pp. 1–5. [Google Scholar]
- Sun, W.; Wu, D.; Ren, L.; Liu, M. A Three-Dimensional Forward-Looking Imaging Algorithm Based on 2D Iterative Adaptive Approach. In Proceedings of the 2023 8th International Conference on Signal and Image Processing (ICSIP), Wuxi, China, 8–10 July 2023; pp. 429–433. [Google Scholar]
- Quan, Y.; Zhang, R.; Li, Y.; Xu, R.; Zhu, S.; Xing, M. Microwave Correlation Forward-Looking Super-Resolution Imaging Based on Compressed Sensing. IEEE Trans. Geosci. Remote Sens. 2021, 59, 8326–8337. [Google Scholar] [CrossRef]
- Li, C.L.; Zhang, Y.; Zhang, Y.; Huang, Y.; Yang, J. Airborne Radar Forward-Looking Super-Resolution Imaging using an Iterative Adaptive Approach. In Proceedings of the IGARSS 2018—2018 IEEE International Geoscience and Remote Sensing Symposium, Valencia, Spain, 22–27 July 2018; pp. 7910–7913. [Google Scholar]
- Kazemi, M.; Mahboobi, B.; Ardebilipour, M. Performance Analysis of Simultaneous Location and Power Estimation Using WLS Method for Cognitive Radio. IEEE Commun. Lett. 2011, 15, 1062–1064. [Google Scholar] [CrossRef]
- Rao, K.; Swamy, M.N.S. Spectral Analysis of Signals. In Digital Signal Processing: Theory and Practice; Springer: Berlin/Heidelberg, Germany, 2018; pp. 721–751. [Google Scholar]
- Zhang, S.; Wu, J.; Chen, D.; Li, S.; Yu, B.; Qu, J. Fast frequency-domain compressed sensing analysis for high-density su-per-resolution imaging using orthogonal matching pursuit. IEEE Photonics J. 2018, 11, 1–8. [Google Scholar]










| Parameter | Value 1 | Value 2 |
|---|---|---|
| Carrier frequency | 18 GHz | 18 GHz |
| Beam scanning velocity | 150°/s | 150°/s |
| PRF | 1000 Hz | 3000 Hz |
| Bandwidth | 125 MHz | 125 MHz |
| Platform velocity | 750 m/s | 750 m/s |
| Number of receiving channels | 8 8 | 8 × 8 |
| Channel spacing | 0.05 m | 0.05 m |
| Radar altitude | 200 m | 200 m |
Disclaimer/Publisher’s Note: The statements, opinions and data contained in all publications are solely those of the individual author(s) and contributor(s) and not of MDPI and/or the editor(s). MDPI and/or the editor(s) disclaim responsibility for any injury to people or property resulting from any ideas, methods, instructions or products referred to in the content. |
© 2024 by the authors. Licensee MDPI, Basel, Switzerland. This article is an open access article distributed under the terms and conditions of the Creative Commons Attribution (CC BY) license (https://creativecommons.org/licenses/by/4.0/).
Share and Cite
Dai, J.; Sun, W.; Jiang, X.; Wu, D. Array Radar Three-Dimensional Forward-Looking Imaging Algorithm Based on Two-Dimensional Super-Resolution. Sensors 2024, 24, 7356. https://doi.org/10.3390/s24227356
Dai J, Sun W, Jiang X, Wu D. Array Radar Three-Dimensional Forward-Looking Imaging Algorithm Based on Two-Dimensional Super-Resolution. Sensors. 2024; 24(22):7356. https://doi.org/10.3390/s24227356
Chicago/Turabian StyleDai, Jinke, Weijie Sun, Xinrui Jiang, and Di Wu. 2024. "Array Radar Three-Dimensional Forward-Looking Imaging Algorithm Based on Two-Dimensional Super-Resolution" Sensors 24, no. 22: 7356. https://doi.org/10.3390/s24227356
APA StyleDai, J., Sun, W., Jiang, X., & Wu, D. (2024). Array Radar Three-Dimensional Forward-Looking Imaging Algorithm Based on Two-Dimensional Super-Resolution. Sensors, 24(22), 7356. https://doi.org/10.3390/s24227356
