Investigation of Freeway Incident Duration Using Classification and Regression Trees Based on Multisource Data
Abstract
1. Introduction
2. Data and Methods
2.1. Data
2.2. Methods
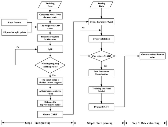
2.2.1. CART
2.2.2. Pruning
- Define Parameter Grid: The defined parameter grid includes the parameters to be searched and their possible ranges of values. These parameters are hyperparameters of the model.
- Cross-Validation: Typically, k-fold cross-validation is employed to partition the dataset into k subsets. Each time, one subset is used as the validation set, while the remaining k − 1 subsets are used as the training set for model training and evaluation. Specifically:where represents the performance evaluation metric for k-fold cross-validation, where k denotes the number of folds. represents the performance score of the model on the testing set in the i-th fold, corresponding to the target variable .
- Model Training and Evaluation: For each parameter combination, grid search trains the model using the specified parameter combination in each round of cross-validation and evaluates it on the validation set. The model’s performance is typically evaluated using the MAD.
- Selecting the Best Parameter Combination: After completing the grid search, the parameter combination with the best performance based on the results of cross-validation is selected as the final model’s parameters.
- Training the Final Model: Finally, the best parameter combination is used to retrain the model on the entire training dataset, resulting in the final model.
3. Results
3.1. Analysis of CART
3.2. Comparison with Other Models
4. Discussion
5. Conclusions
Author Contributions
Funding
Institutional Review Board Statement
Informed Consent Statement
Data Availability Statement
Conflicts of Interest
References
- Shin, C.; Kim, J. Development of freeway incident duration prediction models. J. Korean Soc. Transp. 2002, 20, 17–30. [Google Scholar]
- Wang, W.; Chen, H.; Bell, M.C. A Review of Traffic Incident Duration Analysis. J. Transp. Syst. Eng. Inf. Technol. 2005, 5, 127. [Google Scholar]
- Ghosh, I.; Savolainen, P.T.; Gates, T.J. Examination of factors affecting freeway incident clearance times: A comparison of the generalized F model and several alternative nested models. J. Adv. Transp. 2014, 48, 471–485. [Google Scholar] [CrossRef]
- Hou, L.; Lao, Y.; Wang, Y.; Zhang, Z.; Zhang, Y.; Li, Z. Time-varying effects of influential factors on incident clearance time using a non-proportional hazard-based model. Transp. Res. Part A Policy Pract. 2014, 63, 12–24. [Google Scholar] [CrossRef]
- Zhan, C.; Gan, A.; Hadi, M. Prediction of Lane Clearance Time of Freeway Incidents Using the M5P Tree Algorithm. IEEE Trans. Intell. Transp. Syst. 2011, 12, 1549–1557. [Google Scholar] [CrossRef]
- Jiang, H.; Zou, Y.; Zhang, S.; Tang, J.; Wang, Y. Short-Term Speed Prediction Using Remote Microwave Sensor Data: Machine Learning versus Statistical Model. Math. Probl. Eng. 2016, 2016, 9236156. [Google Scholar] [CrossRef]
- Li, G.; Zhao, L.; Tang, W.; Wu, L.; Ren, J. Modeling and analysis of mandatory lane-changing behavior considering heterogeneity in means and variances. Phys. A Stat. Mech. Its Appl. 2023, 622, 128825. [Google Scholar] [CrossRef]
- Li, G.; Zhao, L.; Wu, L.; Jiang, C.; Tang, W. Investigating gap acceptance behavior based on correlated random parameter survival model with heterogeneity in means. Transp. Lett. 2024, 1–16. [Google Scholar] [CrossRef]
- Garib, A.; Radwan, A.E.; Al-Deek, H. Estimating Magnitude and Duration of Incident Delays. J. Transp. Eng. 1997, 123, 459–466. [Google Scholar] [CrossRef]
- Khattak, A.J.; Schofer, J.L.; Wang, M.-H. A Simple Time Sequential Procedure for Predicting Freeway Incident Duration. J. Intell. Transp. Syst. 1995, 2, 113–138. [Google Scholar] [CrossRef]
- Alkaabi, A.M.S.; Dissanayake, D.; Bird, R. Analyzing Clearance Time of Urban Traffic Accidents in Abu Dhabi, United Arab Emirates, with Hazard-Based Duration Modeling Method. Transp. Res. Rec. J. Transp. Res. Board 2011, 2229, 46–54. [Google Scholar] [CrossRef]
- Ji, Y.b.; Jiang, R.; Qu, M.; Chung, E. Traffic Incident Clearance Time and Arrival Time Prediction Based on Hazard Models. Math. Probl. Eng. 2014, 2014, 508039. [Google Scholar] [CrossRef]
- Nam, D.; Mannering, F. An exploratory hazard-based analysis of highway incident duration. Transp. Res. Part A Policy Pr. 2000, 34, 85–102. [Google Scholar] [CrossRef]
- Chung, Y. Development of an accident duration prediction model on the Korean Freeway Systems. Accid. Anal. Prev. 2010, 42, 282–289. [Google Scholar] [CrossRef]
- Hojati, A.T.; Ferreira, L.; Washington, S.; Charles, P. Hazard based models for freeway traffic incident duration. Accid. Anal. Prev. 2013, 52, 171–181. [Google Scholar] [CrossRef]
- Islam, N.; Adanu, E.K.; Hainen, A.M.; Burdette, S.; Smith, R.; Jones, S. A comparative analysis of freeway crash incident clearance time using random parameter and latent class hazard-based duration model. Accid. Anal. Prev. 2021, 160, 106303. [Google Scholar] [CrossRef]
- Alam, S.; Alam, Y.; Cui, S.; Akujuobi, C. Data-driven network analysis for anomaly traffic detection. Sensors 2023, 23, 8174. [Google Scholar] [CrossRef]
- Saha, S.; Haque, A.; Sidebottom, G. Multi-Step Internet Traffic Forecasting Models with Variable Forecast Horizons for Proactive Network Management. Sensors 2024, 24, 1871. [Google Scholar] [CrossRef]
- Han, D.; Li, H.; Fu, X.; Zhou, S. Traffic Feature Selection and Distributed Denial of Service Attack Detection in Software-Defined Networks Based on Machine Learning. Sensors 2024, 24, 4344. [Google Scholar] [CrossRef]
- Lin, Y.; Li, R. Real-time traffic accidents post-impact prediction: Based on crowdsourcing data. Accid. Anal. Prev. 2020, 145, 105696. [Google Scholar] [CrossRef]
- Park, H.; Haghani, A.; Zhang, X. Interpretation of Bayesian neural networks for predicting the duration of detected incidents. J. Intell. Transp. Syst. 2016, 20, 385–400. [Google Scholar] [CrossRef]
- Tang, J.; Zheng, L.; Han, C.; Yin, W.; Zhang, Y.; Zou, Y.; Huang, H. Statistical and machine-learning methods for clearance time prediction of road incidents: A methodology review. Anal. Methods Accid. Res. 2020, 27, 100123. [Google Scholar] [CrossRef]
- Zou, Y.; Lin, B.; Yang, X.; Wu, L.; Muneeb Abid, M.; Tang, J.; Wang, Y. Application of the Bayesian Model Averaging in Analyzing Freeway Traffic Incident Clearance Time for Emergency Management. J. Adv. Transp. 2021, 2021, 6671983. [Google Scholar] [CrossRef]
- Zhu, W.; Wu, J.; Fu, T.; Wang, J.; Zhang, J.; Shangguan, Q. Dynamic prediction of traffic incident duration on urban expressways: A deep learning approach based on LSTM and MLP. J. Intell. Connect. Veh. 2021, 4, 80–91. [Google Scholar] [CrossRef]
- Wang, H.; Hu, P.; Wang, H. A genetic timing scheduling model for urban traffic signal control. Inf. Sci. 2021, 576, 475–483. [Google Scholar] [CrossRef]
- Valenti, G.; Lelli, M.; Cucina, D. A comparative study of models for the incident duration prediction. Eur. Transp. Res. Rev. 2010, 2, 103–111. [Google Scholar] [CrossRef]
- Wen, Y.; Chen, S.Y.; Xiong, Q.Y.; Han, R.B.; Chen, S.Y. Traffic Incident Duration Prediction Based on K-Nearest Neighbor. Appl. Mech. Mater. 2012, 253–255, 1675–1681. [Google Scholar] [CrossRef]
- Wu, W.-w.; Chen, S.-y.; Zheng, C.-j. Traffic incident duration prediction based on support vector regression. In Proceedings of the ICCTP 2011: Towards Sustainable Transportation Systems, Nanjing, China, 14–17 August 2011; pp. 2412–2421. [Google Scholar]
- Boyles, S.; Fajardo, D.; Waller, S.T. A naive Bayesian classifier for incident duration prediction. In Proceedings of the 86th Annual Meeting of the Transportation Research Board, Washington, DC, USA, 21–25 January 2007. [Google Scholar]
- Wei, C.-H.; Lee, Y. Sequential forecast of incident duration using artificial neural network models. Accid. Anal. Prev. 2007, 39, 944–954. [Google Scholar] [CrossRef]
- Yu, B.; Wang, Y.T.; Yao, J.B.; Wang, J.Y. A Comparison of the Performance of Ann and Svm for the Prediction of Traffic Accident Duration. Neural Netw. World 2016, 26, 271–287. [Google Scholar] [CrossRef]
- He, Q.; Kamarianakis, Y.; Jintanakul, K.; Wynter, L. Incident Duration Prediction with Hybrid Tree-based Quantile Regression. In Advances in Dynamic Network Modeling in Complex Transportation Systems; Ukkusuri, S.V., Ozbay, K., Eds.; Springer: New York, NY, USA, 2013; pp. 287–305. [Google Scholar]
- Ma, X.; Ding, C.; Luan, S.; Wang, Y.; Wang, Y. Prioritizing Influential Factors for Freeway Incident Clearance Time Prediction Using the Gradient Boosting Decision Trees Method. IEEE Trans. Intell. Transp. Syst. 2017, 18, 2303–2310. [Google Scholar] [CrossRef]
- Yannis, G.; Dragomanovits, A.; Laiou, A.; La Torre, F.; Domenichini, L.; Richter, T.; Ruhl, S.; Graham, D.; Karathodorou, N. Road traffic accident prediction modelling: A literature review. In Proceedings of the Institution of Civil Engineers-Transport; Thomas Telford Ltd.: London, UK, 2017; pp. 245–254. [Google Scholar]
- Wang, W.; Yang, Y.; Yang, X.; Gayah, V.V.; Wang, Y.; Tang, J.; Yuan, Z. A negative binomial Lindley approach considering spatiotemporal effects for modeling traffic crash frequency with excess zeros. Accid. Anal. Prev. 2024, 207, 107741. [Google Scholar] [CrossRef] [PubMed]
- Du, M.; Li, X.; Cheng, L.; Ma, J.; Kwan, M.-P.; Cheng, Q. Order dispatch problem of the inter-city or inter-district ridesplitting service. Transp. A Transp. Sci. 2024, 1–45. [Google Scholar] [CrossRef]
- Han, B.; Zhu, R.; Dong, R.; Zhang, M.; Song, W.; Zhu, Z. Research on vehicle driving characteristics in narrow lanes based on different vehicle-following states. Transp. B Transp. Dyn. 2023, 11, 938–957. [Google Scholar] [CrossRef]
- Safarpour, H.; Khorasani-Zavareh, D.; Mohammadi, R. The common road safety approaches: A scoping review and thematic analysis. Chin. J. Traumatol. 2020, 23, 113–121. [Google Scholar] [CrossRef]
- Yin, C.; Gui, C.; Wen, R.; Shao, C.; Wang, X. Exploring heterogeneous relationships between multiscale built environment and overweight in urbanizing China. Cities 2024, 152, 105156. [Google Scholar] [CrossRef]
- Xiao, G.; Xiao, Y.; Shu, Y.; Ni, A.; Jiang, Z. Technical and economic analysis of battery electric buses with different charging rates. Transp. Res. Part D Transp. Environ. 2024, 132, 104254. [Google Scholar] [CrossRef]
- Yin, C.; Zhang, J.; Shao, C.; Wang, X. Commute and built environment: What matters for subjective well-being in a household context? Transp. Policy 2024. [Google Scholar] [CrossRef]
- Wang, Y.; Ma, Z.; Zhu, Y.; Tao, L.; Zhao, H. 4E performance analysis and multi-optimization of a novel system integrating direct methanol fuel cell and ORC. Fuel 2024, 371, 132091. [Google Scholar] [CrossRef]
- Akhtar, M.; Moridpour, S. A review of traffic congestion prediction using artificial intelligence. J. Adv. Transp. 2021, 2021, 8878011. [Google Scholar] [CrossRef]
- Bellomo, N.; Dogbe, C. On the modeling of traffic and crowds: A survey of models, speculations, and perspectives. SIAM Rev. 2011, 53, 409–463. [Google Scholar] [CrossRef]
- Salau, H.B.; Onumanyi, A.J.; Aibinu, A.M.; Onwuka, E.N.; Dukiya, J.J.; Ohize, H. A survey of accelerometer-based techniques for road anomalies detection and characterization. Int. J. Eng. Sci. Appl. 2019, 3, 8–20. [Google Scholar]
- Cheng, X.; Yang, B.; Liu, G.; Olofsson, T.; Li, H. A total bounded variation approach to low visibility estimation on expressways. Sensors 2018, 18, 392. [Google Scholar] [CrossRef] [PubMed]
- Lawal, O.; Veluthedath Shajihan, S.A.; Mechitov, K.; Spencer, B.F., Jr. Edge Integration of Artificial Intelligence into Wireless Smart Sensor Platforms for Railroad Bridge Impact Detection. Sensors 2024, 24, 5633. [Google Scholar] [CrossRef] [PubMed]
- Osaragi, T.; Yamada, Y.; Kaneko, H. Pedestrian behavior characteristics based on an activity monitoring survey in a university campus square. In Urban Informatics and Future Cities; Springer: Cham, Switzerland, 2021; pp. 211–231. [Google Scholar] [CrossRef]
- Papadimitriou, E.; Argyropoulou, A.; Tselentis, D.I.; Yannis, G. Analysis of driver behaviour through smartphone data: The case of mobile phone use while driving. Saf. Sci. 2019, 119, 91–97. [Google Scholar] [CrossRef]
- El-Sayed, H.; Sankar, S.; Daraghmi, Y.-A.; Tiwari, P.; Rattagan, E.; Mohanty, M.; Puthal, D.; Prasad, M. Accurate traffic flow prediction in heterogeneous vehicular networks in an intelligent transport system using a supervised non-parametric classifier. Sensors 2018, 18, 1696. [Google Scholar] [CrossRef]
- Roshandel, S.; Zheng, Z.; Washington, S. Impact of real-time traffic characteristics on freeway crash occurrence: Systematic review and meta-analysis. Accid. Anal. Prev. 2015, 79, 198–211. [Google Scholar] [CrossRef]
- Nagy, A.M.; Simon, V. Survey on traffic prediction in smart cities. Pervasive Mob. Comput. 2018, 50, 148–163. [Google Scholar] [CrossRef]
- Khalil, U.; Javid, T.; Nasir, A. Automatic road accident detection techniques: A brief survey. In Proceedings of the 2017 International Symposium on Wireless Systems and Networks (ISWSN), Lahore, Pakistan, 19–22 November 2017; pp. 1–6. [Google Scholar]
- Wang, J.; Kong, Y.; Fu, T. Expressway crash risk prediction using back propagation neural network: A brief investigation on safety resilience. Accid. Anal. Prev. 2019, 124, 180–192. [Google Scholar] [CrossRef]
- Li, B.; Friedman, J.; Olshen, R.; Stone, C. Classification and regression trees (CART). Biometrics 1984, 40, 358–361. [Google Scholar]
- Hastie, T.; Tibshirani, R.; Friedman, J. The Elements of Statistical Learning; Springer: New York, NY, USA, 2009. [Google Scholar] [CrossRef]







| Method Type | Research | Technical Methods | References (Year) |
|---|---|---|---|
| Statistical methods | Accident delay estimation and accident duration prediction | Regression models | Garib [9] (1997) |
| Freeway incident duration prediction | A time sequential methodology | Khattak [10] (1995) | |
| Accident duration prediction of freeway systems | Loglogistic AFT metric model | Chung [14] (2010) | |
| Analysis of influencing factors of incident duration | Parametric AFT models considering both fixed and random parameters | Hojati [15] (2013) | |
| A comparative analysis of freeway crash incident clearance time | Random parameter and latent class hazard-based duration model | Islam [16] (2021) | |
| Machine-learning methods | Causal relationship interpreting and clearance time prediction | Bayesian Model Averaging (BMA) model | Zou [23] (2021) |
| A comparative study of models for incident duration prediction | K-Nearest Neighbor (KNN) method | Valenti [26] (2010) | |
| Traffic incident duration prediction | Improved KNN method | Wen [27] (2012) | |
| Traffic incident duration prediction | Support vector regression | Wu [28] (2011) | |
| Incident duration prediction | A probabilistic model based on a naïve Bayesian classifier | Boyles [29] (2007) | |
| Sequential forecast of Incident duration | Artificial neural network models | Wei [30] (2007) | |
| Prediction of traffic accident duration | Artificial neural network (ANN) and support vector machine (SVM) | Yu [31] (2016) | |
| Tree-based methods | Prediction of lane clearance time of freeway incident | M5P tree algorithm | Zhan [5] (2011) |
| Incident duration prediction | Tree-based quantile regression | He [32] (2013) | |
| Freeway incident clearance time prediction | Gradient boosting decision trees (GBDT) model | Ma [33] (2017) |
| Categories | Factors | Value Set |
|---|---|---|
| Incident characteristics | Incident type | 0 = Rear-end 1 = Collision with fixed objects 2 = Scraping 3 = Rollover 4 = Fire |
| Location | 0 = On road 1 = Bridge 2 = Service area 3 = Toll station 4 = Interworking | |
| Section | 0 = Xinjie-Xiaoshan East 1 = Hongken-Hongken Hub 2 = Hongken Hub-Xinjie 3 = Xiaoshan East-Keqiao West 4 = Keqiao West-Zhangjiafan | |
| Vehicle involved | 0 = Car 1 = Heavy vehicle 2 = Coach | |
| Incident severity | 0 = Serious incident 1 = Others | |
| Incident casualty | 0 = Injury 1 = Death | |
| Number of vehicles | 0 = Single vehicle incident 1 = Two-vehicle incident 2 = Multivehicle incident | |
| Vehicle break down | 0 = Break down 1 = Others | |
| Temporal characteristics | Time of day | 0 = Daytime 1 = AM Peak 2 = PM Peak 3 = Nighttime |
| 0 = Holiday 1 = Weekend | ||
| Environment characteristics | Weather | 0 = Sunny 1 = Rainy 2 = Foggy and snowy |
| Traffic characteristics | Direction | 0 = Hangzhou direction 1 = Quzhou direction 2 = Bidirectional |
| Lanes closure type | 0 = Hard shoulder closure 1 = Lane1 closure 2 = Lane2 closure 3 = Lane3 closure 4 = Lane4 closure | |
| Operational characteristics | Alarm source | 0 = Video surveillance 1 = Telephone report 2 = Manual patrol |
| Rule Number | Rule Description | Mean | Standard Deviation |
|---|---|---|---|
| 1 | Rear-end = {0}, Scraping = {0}, Rollover = {0}, Lane4 = {0}, Car = {0}, Serious = {0} | 66.1 | 87.2 |
| 2 | Rear-end = {1}, Scraping = {0}, Rollover = {0}, Lane4 = {0}, Car = {0}, Serious = {0}, Break down = {0} | 20.4 | 29.5 |
| 3 | Rear-end = {1}, Scraping = {0}, Rollover = {0}, Lane4 = {0}, Car = {0}, Serious = {0}, Break down = {1} | 43.4 | 34.7 |
| 4 | Scraping = {0}, Rollover = {0}, Lane4 = {1}, Car = {0}, Serious = {0} | 73.9 | 95.3 |
| 5 | Scraping = {1}, Rollover = {0}, Car = {0}, Serious = {0} | 12.2 | 22.4 |
| 6 | Rollover = {1}, Section1 = {0}, Car = {0}, Serious = {0} | 179.6 | 145.2 |
| 7 | Rollover = {1}, Section1 = {1}, Car = {0}, Serious = {0} | 230.5 | 99.3 |
| 8 | Car = {0}, Death = {0}, Serious = {1} | 113.3 | 77.8 |
| 9 | Car = {0}, Death = {1}, Serious = {1} | 164.4 | 54.3 |
| 10 | Lane5 = {0}, Car = {1}, Break down = {0} | 13.4 | 50.7 |
| 11 | Lane5 = {1}, Car = {1}, Break down = {0} | 27.9 | 34.6 |
| 12 | Car = {1}, Injury = {0}, Break down = {1} | 27.5 | 31.7 |
| 13 | Car = {1}, HV = {0}, Injury = {1}, Break down = {1} | 39.8 | 32.5 |
| 14 | Car = {1}, HV = {1}, Injury = {1}, Break down = {1} | 89.1 | 64.6 |
| Variable | Coefficient | Prob. |z| > Z* | Marginal Effect |
|---|---|---|---|
| Constant | 2.758 *** | <0.001 | - |
| Objects | 0.468 *** | <0.001 | 59.7% |
| Scraping | −0.976 *** | <0.001 | −62.3% |
| Rollover | 1.364 *** | <0.001 | 291.2% |
| Fire | 1.292 *** | <0.001 | 264.0% |
| Hongken-Hongken Hub | −0.146 *** | <0.001 | −13.6% |
| Hongken Hub-Xinjie | −0.304 *** | <0.001 | −26.2% |
| Heavy vehicle | 0.493 *** | <0.001 | 63.7% |
| Multivehicle | 0.272 *** | <0.001 | 31.3% |
| Serious | 0.859 *** | <0.001 | 136.1% |
| Break down | 0.336 *** | <0.001 | 39.9% |
| Nighttime | 0.120 *** | <0.001 | 12.7% |
| Rainy | 0.190 *** | <0.001 | 20.9% |
| Lane2 closure | −0.161 *** | 0.001 | −14.9% |
| Lane3 closure | 0.158 *** | 0.009 | 17.1% |
| Lane4 closure | 0.150 *** | 0.001 | 16.2% |
| Sigma | 0.968 *** | <0.001 | - |
Disclaimer/Publisher’s Note: The statements, opinions and data contained in all publications are solely those of the individual author(s) and contributor(s) and not of MDPI and/or the editor(s). MDPI and/or the editor(s) disclaim responsibility for any injury to people or property resulting from any ideas, methods, instructions or products referred to in the content. |
© 2024 by the authors. Licensee MDPI, Basel, Switzerland. This article is an open access article distributed under the terms and conditions of the Creative Commons Attribution (CC BY) license (https://creativecommons.org/licenses/by/4.0/).
Share and Cite
Xie, X.; Li, G.; Wu, L.; Du, S. Investigation of Freeway Incident Duration Using Classification and Regression Trees Based on Multisource Data. Sensors 2024, 24, 7225. https://doi.org/10.3390/s24227225
Xie X, Li G, Wu L, Du S. Investigation of Freeway Incident Duration Using Classification and Regression Trees Based on Multisource Data. Sensors. 2024; 24(22):7225. https://doi.org/10.3390/s24227225
Chicago/Turabian StyleXie, Xun, Gen Li, Lan Wu, and Shuxin Du. 2024. "Investigation of Freeway Incident Duration Using Classification and Regression Trees Based on Multisource Data" Sensors 24, no. 22: 7225. https://doi.org/10.3390/s24227225
APA StyleXie, X., Li, G., Wu, L., & Du, S. (2024). Investigation of Freeway Incident Duration Using Classification and Regression Trees Based on Multisource Data. Sensors, 24(22), 7225. https://doi.org/10.3390/s24227225

