0.5 V, Low-Power Bulk-Driven Current Differencing Transconductance Amplifier
Abstract
1. Introduction
2. Circuit Description
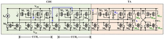
2.1. Proposed Bulk-Driven CDTA
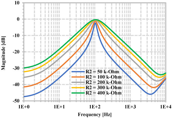
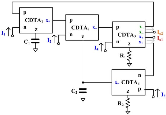
2.2. Proposed Current-Mode Universal Filter Using CDTA
3. Simulation Results
4. Conclusions
Author Contributions
Funding
Data Availability Statement
Conflicts of Interest
References
- Biolek, D. CDTA-Building Block for Current-Mode Analog Signal Processing. In Proceedings of the European Conference on Circuit Theory and Design (ECCTD), Cracow, Poland, 1–4 September 2003; Volume III, pp. 397–400. [Google Scholar]
- Roberts, G.; Sedra, A. All Current-Mode Frequency Selective Circuits. Electron. Lett. 1989, 25, 759–761. [Google Scholar] [CrossRef]
- Shah, N.A.; Quadri, M.; Iqbal, S.Z. CDTA based Universal Transadmittance Filter. Analog Integr. Circuits Signal Process. 2007, 52, 65–69. [Google Scholar] [CrossRef]
- Tangsrirat, W.; Dumawipata, T.; Surakampontorn, W. Multiple-Input Single-Output Current-Mode Multifunction Filter Using Current Differencing Transconductance Amplifiers. AEU-Int. J. Electron. Commun. 2007, 61, 209–214. [Google Scholar] [CrossRef]
- Tangsrirat, W.; Pukkalanun, T. Structural Generation of Two Integrator Loop Filters Using CDTAs and Grounded Capacitors. Int. J. Circuit Theory Appl. 2011, 39, 31–45. [Google Scholar] [CrossRef]
- Kumngern, M.; Phatsornsiri, P.; Dejhan, K. Four Inputs and One Output Current-Mode Multifunction Filter Using CDTAs and All-Grounded Passive Components. In Proceedings of the 2012 Tenth International Conference on ICT and Knowledge Engineering, Bangkok, Thailand, 21–23 November 2012; pp. 59–62. [Google Scholar] [CrossRef]
- Peng, H.; Wang, C.; Tian, X. A Novel Current-Mode High-Frequency Polyphase Filter using Multi-Output Current Differencing Transconductance Amplifiers. J. Electr. Eng. 2016, 67, 311–322. [Google Scholar] [CrossRef]
- Jin, J.; Wang, C. Current-Mode Universal Filter and Quadrature Oscillator Using CDT As. Turk. J. Electr. Eng. Comput. Sci. 2014, 22, 276–286. [Google Scholar] [CrossRef]
- Thakur, R.; Singh, S. Voltage Tunable Current MODE KHN Filter Based on Current Differencing Transconductance Amplifier (CDTA). Int. J. Mod. Phys. B 2021, 35, 2150181. [Google Scholar] [CrossRef]
- Tangsrirat, W.; Tanjaroen, W. Current-Mode Multiphase Sinusoidal Oscillator Using Current Differencing Transconductance Amplifiers. Circuits Syst. Signal Process. 2008, 27, 81–93. [Google Scholar] [CrossRef]
- Bumrongchoke, T.; Duangmalai, D.; Jaikla, W. Current Differencing Transconductance Amplifier Based Current-Mode Quadrature Oscillator Using Grounded Capacitors. In Proceedings of the 2010 10th International Symposium on Communications and Information Technologies, Tokyo, Japan, 26–29 October 2010; pp. 192–195. [Google Scholar] [CrossRef]
- Jin, J.; Wang, C. Single CDTA-Based Current-Mode Quadrature Oscillator. AEU-Int. J. Electron. Commun. 2012, 66, 933–936. [Google Scholar] [CrossRef]
- Summart, S.; Tongsopa, C.; Jaikla, W. Dual-Output Current Differencing Transconductance Amplifiers-Based Current-Mode Sinusoidal Quadrature Oscillators. J. Circuits Syst. Comput. 2014, 23, 1450084. [Google Scholar] [CrossRef]
- Chien, H.C. Current-Mode Square Wave Generators Based on a Single CDTA. Int. J. Electron. 2017, 104, 1589–1605. [Google Scholar] [CrossRef]
- Soni, G.S.; Ansari, M.S. Current-Mode Electronically-Tunable Schmitt Trigger Using Single 65nm ±0.75V CMOS CDTA. In Proceedings of the 2014 International Conference on Signal Propagation and Computer Technology (ICSPCT 2014), Ajmer, India, 12–13 July 2014; pp. 137–141. [Google Scholar] [CrossRef]
- Srivyshnavi, T.; Srinivasulu, A. A Current Mode Schmitt Trigger Based on Current Differencing Transconductance Amplifier. In Proceedings of the 2015 3rd International Conference on Signal Processing, Communication and Networking (ICSCN), Chennai, India, 6–28 March 2015; pp. 1–4. [Google Scholar] [CrossRef]
- Khateb, F.; Vávra, J.; Biolek, D. A Novel Current-Mode Full-Wave Rectifier Based on One CDTA and Two Diodes. Radioengineering 2010, 19, 437–445. [Google Scholar]
- Koton, J.; Herencsar, N.; Vrba, K.; Minaei, S. Precision Full-Wave Current-Mode Rectifier Using Current Differencing Transconductance Amplifier. In Proceedings of the 2011 IEEE 3rd International Conference on Communication Software and Networks, Xi’an, China, 27–29 May 2011; pp. 460–463. [Google Scholar] [CrossRef]
- Biolek, D.; Vavra, J.; Keskin, A.U. CDTA-Based Capacitance Multipliers. Circuits Syst. Signal Process. 2019, 38, 1466–1481. [Google Scholar] [CrossRef]
- Sakaci, B.; Ozenli, D.; Kuntman, H.H. An Electronically Tunable Capacitance Multiplier Employing Single Active Block for The Speech Processing Applications. In Proceedings of the 2023 14th International Conference on Electrical and Electronics Engineering (ELECO), Bursa, Turkey, 30 November–2 December 2023; pp. 1–5. [Google Scholar] [CrossRef]
- Jaikla, W.; Siripruchyanan, M. Current Controlled CDTA (CCCDTA) Based-Novel Floating and Grounded Inductance Simulators. In Proceedings of the 2006 International Symposium on Communications and Information Technologies, Bangkok, Thailand, 18–29 October 2006; pp. 348–351. [Google Scholar] [CrossRef]
- Prasad, D.; Bhaskar, D.R.; Singh, A.K. New Grounded and Floating Simulated Inductance Circuits using Current Differencing Transconductance Amplifiers. Radioengineering 2010, 19, 194–198. [Google Scholar]
- Gupta, S.; Rai, S.K. New Grounded and Floating Decremental/Incremental Memristor Emulators Based on CDTA and Its Application. Wirel. Pers. Commun. 2020, 113, 773–798. [Google Scholar] [CrossRef]
- Singh, A.; Rai, S.K. OTA and CDTA-Based New Memristor-Less Meminductor Emulators and Their Applications. J. Comput. Electron. 2022, 21, 1026–1037. [Google Scholar] [CrossRef]
- Sharma, V.K.; Parveen, T.; Ansari, M.S. Four Quadrant Analog Multiplier Based Memristor Emulator Using Single Active Element. AEU-Int. J. Electron. Commun. 2021, 130, 153575. [Google Scholar] [CrossRef]
- Jain, H.; Rai, S.K.; Aggarwal, B. A New Electronically Tunable Current Differencing Transconductance Amplifier Based Meminductor Emulator and its Application. Indian J. Eng. Mater. Sci. 2023, 30, 550–558. [Google Scholar] [CrossRef]
- Lin, Y.; Gong, J.; Yu, F.; Huang, Y. Current Mode Multi Scroll Chaotic Oscillator Based on CDTA. Front. Phys. 2023, 11, 1202398. [Google Scholar] [CrossRef]
- Yoo, H.-J.; Hoof, C.V. Bio-Medical CMOS ICs; Springer: New York, NY, USA, 2011. [Google Scholar]
- Alioto, M. Enabling the Internet of Things-From Integrated Circuits to Integrated Systems; Springer: Berlin/Heidelberg, Germany, 2017. [Google Scholar]
- Keskin, A.U.; Biolek, D.; Hancioglu, E.; Biolková, V. Current-Mode KHN Filter Employing Current Differencing Transconductance Amplifiers. AEU-Int. J. Electron. Commun. 2006, 60, 443–446. [Google Scholar] [CrossRef]
- Uygur, A.; Kuntman, H. Seventh-Order Elliptic Video Filter with 0.1 dB Pass Band Ripple Employing CMOS CDTA. AEU-Int. J. Electron. Commun. 2007, 61, 320–328. [Google Scholar] [CrossRef]
- Biolek, D.; Hancioglu, E.; Keskin, A.U. High-Performance Current Differencing Transconductance Amplifier and Its Application in Precision Current-Mode Rectification. AEU-Int. J. Electron. Commun. 2008, 62, 92–96. [Google Scholar] [CrossRef]
- Siripruchyanun, M.; Jaikla, W. CMOS Current-Controlled Current Differencing Transconductance Amplifier and Applications to Analog Signal Processing. AEU-Int. J. Electron. Commun. 2008, 62, 277–287. [Google Scholar] [CrossRef]
- Kuntman, K.; Hakan, H. A New, Improved CMOS Realization of CDTA and Its Filter Applications. Turk. J. Electr. Eng. Comput. Sci. 2011, 19, 631–642. [Google Scholar] [CrossRef]
- Xu, J.; Wang, C.; Jin, J.; Xia, Z. Low-Voltage High-Linearity Wideband Current Differencing Transconductance Amplifier and Its Application on Current-Mode Active Filter. Radioengineering 2014, 23, 512–522. [Google Scholar]
- Xia, Z.; Wang, C.; Kuang, J.; Jin, J. A Novel ± 0.8 V High-Performance Voltage-Tunable CDTA with Enhanced Bandwidth. Int. J. Electron. 2015, 103, 704–721. [Google Scholar] [CrossRef]
- Hu, Z.; Wang, C.; Sun, J.; Sun, Y.; Jin, J. A Wide Band Linear Tunable CDTA and Its Application in FPAA. Analog Integr. Circuits Signal Process. 2016, 88, 465–483. [Google Scholar] [CrossRef]
- Rai, S.K.; Pandey, R.; Garg, B. Design of Current Differencing Transconductance Amplifier Using a Novel Approach of Transconductance Boosting for High Frequency Applications. J. Circuits Syst. Comput. 2019, 29, 2050065. [Google Scholar] [CrossRef]
- Kour, R.; Pandey, R.; Rai, S.K. High Transconductance Gain Current Differencing Transconductance Amplifiers Using a New Approach of gm Boosting. Wirel. Pers. Commun. 2021, 118, 3435–3455. [Google Scholar] [CrossRef]
- Rai, S.K.; Gupta, M. Current Differencing Transconductance Amplifier (CDTA) with Enhanced Performance and Its Application. Analog Integr. Circuits Signal Process. 2016, 86, 307–319. [Google Scholar] [CrossRef]
- Khateb, F.; Biolek, D. Bulk-Driven Current Differencing Transconductance Amplifier. Circuits Syst. Signal Process. 2011, 30, 1071–1089. [Google Scholar] [CrossRef]
- Bisariya, S.; Afzal, N. Design and Implementation of CDTA: A Review. Sādhanā 2020, 45, 282. [Google Scholar] [CrossRef]
- Acar, C.; Ozoguz, S. A new Versatile Building Block: Current Differencing Buffered Amplifier Suitable for Analog Signal-Processing Filters. Microelectron. J. 1999, 30, 157–160. [Google Scholar] [CrossRef]
- Khateb, F.; Kulej, T.; Kumngern, M. 0.3V Bulk-Driven Current Conveyor. IEEE Access 2019, 7, 65122–65128. [Google Scholar] [CrossRef]
- Kulej, T.; Khateb, F. Sub 0.5-V Bulk-Driven Winner Take All Circuit Based on A New Voltage Follower. Analog Integr. Circuits Signal Process. 2017, 90, 687–691. [Google Scholar] [CrossRef]
- Summart, S.; Sirithai, S.; Vaisopha, B.; Jantakun, A. Electronically Controlled Biquadratic Filter and Quadrature Oscillator Using CDTAs. Int. J. Eng. Technol. Innov. 2022, 12, 322–335. [Google Scholar] [CrossRef]
- Gangal, A.; Bhanoo, V.; Pandey, N. Low Transconductance M-CDTA Block and Its Application in Biomedical Signal Processing. In Proceedings of the 2020 International Conference on Electronics and Sustainable Communication Systems (ICESC), Coimbatore, India, 2–4 July 2020; pp. 1101–1107. [Google Scholar] [CrossRef]

















| Parameters | Value |
|---|---|
| Supply voltage | 0.5 V |
| Bias current IB | 20 nA |
| Technology | 0.18 μm |
| DC current swings: Iz/Ip, Iz/In | ±200 nA |
| Current gains: Iz/Ip, Iz/In | 0.996, 0.997 |
| Offset current Iz (Ip = In = 0) | 0.16 nA |
| −3 dB bandwidth: Iz/Ip, Iz/In | 225, 261 kHz |
| −3 dB bandwidth of gm (Rz = Rset = 300 k) Ip/Ix+, In/Ix+, Ip/Ix−, In/Ix− | [11.86, 11.54, 11.54, 11.24] kHz |
| Zp, Zn | 13.13 kΩ, 13.08 kΩ |
| Zz | 12.29 MΩ |
| Zx+, Zx− | [12.39, 13.01] MΩ |
| gm,set (Rset = 300 k) | 3.28 μA/V |
| Power dissipation | 1.05 μW |
| Factor | Proposed 2024 | [4] 2007 | [5] 2011 | [34] 2011 | [39] 2022 | [46] 2022 | [47] 2020 |
|---|---|---|---|---|---|---|---|
| Number of active devices | 4-CDTA | 2-CDTA | 4-CDTA | 2-CDTA | 2-CDTA | 4-CDTA | 2-CDTA |
| Realization | 0.18 µm CMOS | BJT process (ALA400 CBIC-R) | 0.35 µm CMOS | 0.35 µm CMOS | 0.18 µm CMOS | 90 nm EKV MOSFET | 0.18 µm CMOS |
| Number of passive devices | 2-C, 2-R | 2-C | 2-C, 2-R | 2-C | 2-C | 2-C | 2-C |
| Total number of offered responses | 12 | 5 | 5 | 3 | 3 | 3 | 5 |
| Yes | Yes | Yes | Yes | Yes | Yes | Yes | |
| Yes | No | Yes | No | Yes | Yes | No | |
| All passive devices grounded | Yes | Yes | Yes | No | Yes | Yes | No |
| Without inverted/double input conditions | Yes | No | Yes | Yes | Yes | Yes | No |
| Low-input impedance | Yes | Yes | Yes | Yes | Yes | Yes | Yes |
| High-output impedance | Yes | Yes | Yes | No | No | Yes | Yes |
| Power supply (V) | 0.5 | ±3 | ±1.8 | ±1.5 | ±0.9 | ±1.2 | ±0.8 |
| Power dissipation (μW) | 3.39 | - | 19 × 103 | - | 13 × 103 | 6.34 × 103 | - |
| Natural frequency (Hz) | 104.7 | 318 × 103 | 1.4 × 106 | 10.7 × 106 | 4.82 × 106 | 903.56 × 106 | 20.96 |
| THD (%) | 0.936@150 nA | - | <4@200 μA (BPF) | - | - | 0.089@1 μA (BPF) | - |
| Dynamic range (dB) | 68.86 | - | - | - | - | - | - |
| Verification of result | Sim | Sim | Sim | Sim | Sim | Sim | Sim |
Disclaimer/Publisher’s Note: The statements, opinions and data contained in all publications are solely those of the individual author(s) and contributor(s) and not of MDPI and/or the editor(s). MDPI and/or the editor(s) disclaim responsibility for any injury to people or property resulting from any ideas, methods, instructions or products referred to in the content. |
© 2024 by the authors. Licensee MDPI, Basel, Switzerland. This article is an open access article distributed under the terms and conditions of the Creative Commons Attribution (CC BY) license (https://creativecommons.org/licenses/by/4.0/).
Share and Cite
Kumngern, M.; Khateb, F.; Kulej, T. 0.5 V, Low-Power Bulk-Driven Current Differencing Transconductance Amplifier. Sensors 2024, 24, 6852. https://doi.org/10.3390/s24216852
Kumngern M, Khateb F, Kulej T. 0.5 V, Low-Power Bulk-Driven Current Differencing Transconductance Amplifier. Sensors. 2024; 24(21):6852. https://doi.org/10.3390/s24216852
Chicago/Turabian StyleKumngern, Montree, Fabian Khateb, and Tomasz Kulej. 2024. "0.5 V, Low-Power Bulk-Driven Current Differencing Transconductance Amplifier" Sensors 24, no. 21: 6852. https://doi.org/10.3390/s24216852
APA StyleKumngern, M., Khateb, F., & Kulej, T. (2024). 0.5 V, Low-Power Bulk-Driven Current Differencing Transconductance Amplifier. Sensors, 24(21), 6852. https://doi.org/10.3390/s24216852

