Mobile Application Development for Prepaid Water Meter Based on LC Sensor
Abstract
1. Introduction
2. Materials and Methods
2.1. Systematic Literature Review (SLR)
2.2. Mobile Application Development
- Empathize is the first phase of DT. The development team utilizes Empathize to gather data from relevant stakeholders and determine the solutions users need, using empathy to identify problems [41];
- The Define phase analyzes the data gathered during the Empathize phase to determine user requirements [41];
- During the Ideate phase, the development team generates ideas through brainstorming to address the problems identified in the previous phase [41];
- The Prototype phase, also known as the experimental phase, involves creating a mobile application prototype. At this point, the mobile application and back-end development process begins [41];
- The final phase is Testing, which assesses the application prototype’s functionality and performance. [41].
3. Results
3.1. Empathize
- PDAM faces challenges in billing multiple consumers, prompting the need to develop a token-based prepaid system for water meters;
- Specifications for a prepaid token-based water meter system are being drafted.
3.2. Define
3.3. Ideate
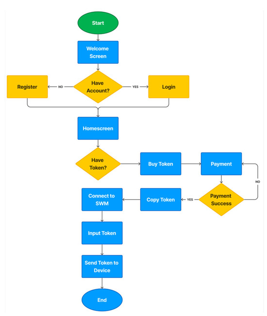
3.4. Prototyping
3.4.1. Home Screen
3.4.2. Generating a Water Token
3.4.3. Redeeming a Water Token
3.4.4. Transaction History and Details
3.4.5. Water Usage Report
4. Discussion
4.1. Front-End Testing
4.2. Back-End Testing
4.3. LC Sensors Accuracy Testing
4.4. Battery Usage Analysis
- (max) = maximum allowed average current (microamperes);
- = battery self-discharge (microamperes);
- Tds = deep sleep duration (seconds);
- = the average deep sleep current (microamperes);
- Ttd = data transmission duration (seconds);
- = the average current of data transmission (microamperes);
- Ta = duration of turning on the solenoid valve (seconds);
- = average current to turn on the solenoid valve (microampere);
- Tt = total duration of one cycle;
- n = the deep sleep state’s repetition value.
4.5. Cost–Volume Profit Analysis
4.6. The Low-Cost and Low-Power Prototype
5. Conclusions
6. Patents
Author Contributions
Funding
Institutional Review Board Statement
Informed Consent Statement
Data Availability Statement
Acknowledgments
Conflicts of Interest
References
- Diharto. Service improvement of regional water company (PDAM) at Surakarta City. In Proceedings of the IOP Conference Series: Earth and Environmental Science, Volume 969, The 10th Engineering International Conference Semarang, Semarang, Indonesia, 23 September 2021. [Google Scholar] [CrossRef]
- Marsono, B.D.; Jannah, I.R. Study of commercial water losses in PDAM Maja Tirta, Mojokerto City. In Proceedings of the IOP Conference Series: Earth and Environmental Science, International Conference on Environment, Sustainability Issues, and Community Development, Semarang, Indonesia, 21 October 2020. [Google Scholar] [CrossRef]
- Amir, A.; Fauzi, R.; Arifin, Y. Smart water meter for automatic meter reading. IOP Conf. Ser. Mater. Sci. Eng. 2022, 1212, 1. [Google Scholar] [CrossRef]
- Zain, S.G.; Imran, A.; Kurniawan, M.S. Smart Water Meter: PDAM Water Leak Monitoring and Detection Application. Int. J. Sci. Dev. Res. 2023, 8, 2455–2631. [Google Scholar]
- Zevi, Y.; Fatimah, W.M.; Ramdani, Y.; Habibbullah, M.Y.; Mursyida, N. Estimating household water consumptions in the Bandung Metropolitan area. IOP Conf. Ser. Earth Environ. Sci. 2022, 1065, 01203. [Google Scholar] [CrossRef]
- Upah Minimum Kabupaten Bandung Tahun—Tabel Statistik—Badan Pusat Statistik Kabupaten Bandung. Available online: https://bandungkab.bps.go.id/id/statistics-table/2/MzQ1IzI=/upah-minimum-kabupaten-bandung-tahun.html (accessed on 31 August 2024).
- Humas Perumda Air Minum Tirta Raharja. Tarif Air Minum Tahun 2022. PDAM Tirta Raharja. Available online: https://www.tirtaraharja.co.id/berita/detail/tarif-air-minum-tahun-2022 (accessed on 1 September 2024).
- López-Vargas, A.; Ledezma-Espino, A. Iot application for energy poverty detection based on thermal comfort monitoring. Heliyon 2023, 9, e12943. [Google Scholar] [CrossRef]
- Wang, H.; Chen, D.; Chen, Y.; Liu, J.; Xu, J.; Zhu, A.; Long, F. Development of novel handheld optical fiber dissolved oxygen sensor and its applications. Anal. Chim. Acta 2022, 1200, 339587. [Google Scholar] [CrossRef]
- Yücel, M.E.; Ünsalan, C. Shelf control in retail stores via ultra-low and low power microcontrollers. J. Real. Time Image Process. 2022, 19, 751–762. [Google Scholar] [CrossRef]
- Rahmatulloh, A.; Ramadhan, G.M.; Darmawan, I.; Widiyasono, N.; Pramesti, D. Identification of Mirai Botnet in IoT Environment through Denial-of-Service Attacks for Early Warning System. Int. J. Inform. Vis. 2022, 6, 3. [Google Scholar] [CrossRef]
- Karia, A.A.; Budhwani, L.V.; Badgujar, V.S. IoT-Key Towards Automation. In Proceedings of the 2018 International Conference on Smart City and Emerging Technology (ICSCET 2018), Mumbai, India, 5 January 2018. [Google Scholar] [CrossRef]
- Musyaffa, L.F.; Pramesti, D.; Bimantoro, M.R.; Fakhrurroja, H. Smart Dashboard on an Internet of Things-Based Automatic Water Meter Reading System. In Proceedings of the ICADEIS 2023—International Conference on Advancement in Data Science, E-Learning and Information Systems: Data, Intelligent Systems, and the Applications for Human Life, Proceeding; Bali, Indonesia, 2–3 August 2023, Institute of Electrical and Electronics Engineers Inc.: Piscataway, NJ, USA, 2023. [Google Scholar] [CrossRef]
- Alkhafaji, S.M. User Satisfaction on Mobile Apps: An Analytical Study on Omani Business Environment. Arch. Bus. Res. 2016, 4, 1. [Google Scholar] [CrossRef]
- Bank Indonesia. “Tentang QRIS,” Bank Indonesia Website. Available online: https://www.bi.go.id/QRIS/default.aspx (accessed on 18 October 2024).
- Bank Indonesia. “Peraturan Anggota Dewan Gubernur Nomor 24/1/PADG/2022 tanggal 25 Februari 2022 tentang Perubahan Kedua atas Peraturan Anggota Dewan Gubernur Nomor 21/18/PADG/2019 tentang Implementasi Standar Nasional Quick Response Code untuk Pembayaran,” Bank Indonesia Website. Available online: https://www.bi.go.id/id/publikasi/peraturan/Pages/PADG_240122.aspx (accessed on 18 October 2024).
- Bank Indonesia. “Peraturan Anggota Dewan Gubernur Nomor 21/18/PADG/2019 tentang Implementasi Standar Nasional Quick Response Code untuk Pembayaran.,” Bank Indonesia Website. Available online: https://www.bi.go.id/id/publikasi/peraturan/Pages/padg_211819.aspx (accessed on 18 October 2024).
- Riaz, S.; Naeem, A.; Malik, H.; Naqvi, R.A.; Loh, W.K. Federated and Transfer Learning Methods for the Classification of Melanoma and Nonmelanoma Skin Cancers: A Prospective Study. Sensors 2023, 23, 8457. [Google Scholar] [CrossRef]
- Barriga, J.J.; Sulca, J.; León, J.L.; Ulloa, A.; Portero, D.; Andrade, R.; Yoo, S.G. Smart Parking: A Literature Review from the Technological Perspective. Appl. Sci. 2019, 9, 4569. [Google Scholar] [CrossRef]
- Perera, C.; Barhamgi, M.; Meedeniya, D.A.; Bonilla, V.; Campoverde, B.; Yoo, S.G. A Systematic Literature Review of LoRaWAN: Sensors and Applications. Sensors 2023, 23, 8440. [Google Scholar] [CrossRef] [PubMed]
- Bangkit, H.; Fakhrurroja, H.; Aripin, I.; Supriadi, S.; Rahman, M.S.A.; Ahmad, N. Automatic Water Meter Reading Development Based on CNN and LoRaWAN. In Proceedings of the Proceedings—2023 10th International Conference on Computer, Control, Informatics and its Applications: Exploring the Power of Data: Leveraging Information to Drive Digital Innovation, IC3INA, Bandung, Indonesia, 4–5 October 2023; pp. 212–215. [Google Scholar] [CrossRef]
- Liu, X. Research on Intelligent Water Meter Based on Non Magnetic Sensor and NB-IoT Communication Technology. In Proceedings of the 2023 IEEE 16th International Conference on Electronic Measurement and Instruments, ICEMI 2023, Harbing, China, 9–11 August 2023; pp. 84–87. [Google Scholar] [CrossRef]
- Akor, U.S.; Suleiman, A.; Gatta, C.; Umoh, I.E. Design and Implementation of Digital Prepaid Water Meter Using Arduino for Efficient Water Management. In Proceedings of the National Engineering Conference, London, UK, 3–5 July 2019; pp. 145–148. [Google Scholar]
- Yao, S.; Yang, M.; Zhang, P.; Zhang, K.; Fang, J.; Huang, J.; Chen, J.; Zhao, Y. A Small Diameter Ultrasonic Water Meter with Self-Diagnosis Function and Self-Adaptive Technology. IEEE Access 2021, 9, 80703–80715. [Google Scholar] [CrossRef]
- Efrizon, M.; Irmansyah, E. Madona, N. Anggara, and Yultrisna. Design and Development of Water Distribution Monitoring System in Regional Drinking Water Companies (PDAM) Based on Internet of Things. J. Phys. Conf. Ser. 2021, 2111, 012024. [Google Scholar] [CrossRef]
- Kalimuthu, M.; Ponraj, A.S.; Jackson, J.C. Water management and metering system for smart cities. Int. J. Sci. Technol. Res. 2020, 9, 4. [Google Scholar]
- Reddy, D.G.; Darshan, V.; Salanke, N.S.G.R.; Shobha, G.; Manas, M.N. Aadhaar Enabled Water Distribution System. Water Resour. Manag. 2024, 38, 2279–2291. [Google Scholar] [CrossRef]
- Nurhayata, I.G.; Sutaya, I.W.; Ariawan, K.U. The development of prepaid water meters based on AT89S52 Microcontroller. In Proceedings of the Journal of Physics: Conference Series, The 3rd International Conference on Vocational Education and Technology (IConVET) 2020, Bali, Indonesia, 7 November 2020. [Google Scholar] [CrossRef]
- Zhang, C.; Wang, R.; Yao, L.; Fu, S.; Zuo, F.; Gao, Q.; Jiang, M. Near field communication-enabled water meter system with mobile payment. J. Comput. Appl. 2017, 37, 166–169. [Google Scholar] [CrossRef]
- European Computer Manufacturers Association (ECMA) International. NFC-SEC: NFCIP-1 Security Services and Protocol. 2013. Available online: https://www.ecma-international.org/wp-content/uploads/ECMA-385_3rd_edition_june_2013.pdf (accessed on 7 March 2024).
- Thakare, V.P.; Shinde, S.; Hadge, R.; Chawale, A.; Swami, M.; Turak, A.; Singh, R. Design and Implementation of Automatic Water Distribution System with Pre-paid & Post-paid Facility. Int. J. Anal. Exp. Finite Elem. Anal. 2019, 6, 1. [Google Scholar] [CrossRef]
- Yenurkar, G.; Hukre, D.; Lekurwale, S.; Shinde, V. Consumer Water Distribution and Control System. Int. J. Res. Eng. Sci. Manag. 2019, 2, 2581–5792. [Google Scholar]
- Ntambara, B.; Blasius, N.; Nyambo, D.G.; Kipketer, D.; Ally, M. A novel and intelligent GSM-based smart prepaid water meter: A case of rural/urban areas in Arusha, Tanzania. IEEE Potentials 2023, 42, 4. [Google Scholar] [CrossRef]
- Mehta, M.S.; Misra, R.R.; Chaugule, A.; Gupta, J. Automated Water Metering System. Int. J. Adv. Res. Comput. Sci. 2019, 10, 49–52. [Google Scholar] [CrossRef]
- Maggidwar, V.; Kumbhare, H.; Thakre, M.; Nagrecha, P.; Bhilkar, R. Digital Water Quality and Quantity Management System. Int. J. Res. Eng. Sci. Manag. 2019, 2, 3. [Google Scholar]
- Taufik, M.; Rakhmania, A.E.; Afnani, Y.N. Prepaid water meter card based on internet of things. In Proceedings of the IOP Conference Series: Materials Science and Engineering, East Java, Indonesia, 29–30 August 2019. [Google Scholar] [CrossRef]
- Docherty, C. Perspectives on Design Thinking for Social Innovation. Des. J. 2017, 20, 719–724. [Google Scholar] [CrossRef]
- Parizi, R.; Moreira, M.; Couto, I.; Marczak, S.; Conte, T. Tool Proposal for Recommending Design Thinking Techniques in Software Development. J. Softw. Eng. Res. Dev. 2022, 10, 3.1–3.15. [Google Scholar] [CrossRef]
- Brown, T. Design Thinking. In Harvard Business Review; Harvard Business School Publishing Corporation: Brighton, MA, USA, 2008; pp. 84–92. Available online: https://www.hbr.org (accessed on 20 November 2023).
- Chasanidou, D.; Gasparini, A.A.; Lee, E. Design thinking methods and tools for innovation. In Lecture Notes in Computer Science (Including Subseries Lecture Notes in Artificial Intelligence and Lecture Notes in Bioinformatics); Springer: Berlin/Heidelberg, Germany, 2015. [Google Scholar] [CrossRef]
- Brenner, W.; Uebernickel, F.; Abrell, T. Design Thinking as Mindset, Process, and Toolbox. Des. Think. Innov. 2016, 3–21. [Google Scholar] [CrossRef]
- Fakhrurroja, H.; Hamami, F. Social Media Sentiment Analysis for Local Water Company Customers Using a Support Vector Machine Algorithm. In Proceedings of the 10th International Conference on ICT for Smart Society, ICISS 2023—Proceeding, Bandung, Indonesia, 6–7 September 2023; Institute of Electrical and Electronics Engineers Inc.: New York, NY, USA, 2023. [Google Scholar] [CrossRef]
- Badan Standardisasi Nasional. SNI 2547:2019. Badan Standardisasi Nasional. Available online: https://pesta.bsn.go.id/produk/detail/12385-sni25472019 (accessed on 27 August 2024).
- Fakhrurroja, H.; Valentino, M.R.; Musnansyah, A.; Wangsaputra, M.W.; Harsono, D. A wireless inductive-capacitive (LC) sensor for Automatic Water Meter System with Nucleo-WL55. In Proceedings of the ICADEIS 2023—International Conference on Advancement in Data Science, E-Learning and Information Systems: Data, Intelligent Systems, and the Applications for Human Life, Proceeding, Lombok, Indonesia, 2–3 August 2023; Institute of Electrical and Electronics Engineers Inc.: New York, NY, USA, 2023. [Google Scholar] [CrossRef]
- Freescale Semiconductor Inc. Low-Power Rotation Sensing with L-C Sensors and Kinetis L MCUs. 2015. Available online: https://www.nxp.com/docs/en/application-note/AN5052.pdf (accessed on 2 March 2024).
- Texas Instrument. Gas or Water Meter with Two LC Sensors. 2014. Available online: https://www.ti.com/lit/pdf/tidu487 (accessed on 2 March 2024).
- International Electrotechnical Commission. Electricity Metering—Payment Systems—Part 52: Standard Transfer Specification (STS)-Physical Layer Protocol for a Two-Way Virtual Token Carrier for Direct Local Connection; International Electrotechnical Commission: Geneva, Switzerland, 2008. [Google Scholar]
- International Electrotechnical Commission. Electricity Metering-Payment Systems—Part 51: Standard Transfer Specification (STS)-Physical Layer Protocol for One-Way Numeric and Magnetic Card Token Carriers; International Electrotechnical Commission: Geneva, Switzerland, 2007. [Google Scholar]
- International Electrotechnical Commission. Electricity Metering-Payment Systems—Part 41: Standard Transfer Specification (STS)-Application Layer Protocol for One-Way Token Carrier Systems; International Electrotechnical Commission: Geneva, Switzerland, 2007. [Google Scholar]
- Cunha, L. Maze Reports. Available online: https://help.maze.co/hc/en-us/articles/360052722693-Maze-reports#report-usability-score (accessed on 14 March 2024).
- Burrello, A.; Scherer, M.; Zanghieri, M.; Conti, F.; Benini, L. A Microcontroller is All You Need: Enabling Transformer Execution on Low-Power IoT Endnodes. In Proceedings of the 2021 IEEE International Conference on Omni-Layer Intelligent Systems (COINS 2021), Barcelona, Spain, 23–25 August 2021. [Google Scholar] [CrossRef]
- Wuhan Voltec Energy Sources Co., Ltd. Sunmoon ER26500 Data Sheet. Available online: https://www.kupifonar.kz/upload/itemimg/sunmoon/sunmoon-er26500/sunmoon-er26500-datasheet.pdf (accessed on 20 April 2024).
- Pemerintah Bandung Barat. PERDA Kab. Bandung Barat No. 1 Tahun 2018. Database Peraturan BPK. Available online: https://peraturan.bpk.go.id/Details/201900/perda-kab-bandung-barat-no-1-tahun-2018 (accessed on 1 September 2024).

























| Database | Search String | Results |
|---|---|---|
| Scopus | flow meter AND water meter AND prepaid meter AND prepaid water meter | 4 |
| Scopus | prepaid water meter | 30 |
| Google Scholar | prepaid water meter | 200 |
| Google Scholar | flow meter AND water meter AND prepaid meter AND prepaid water meter | 201 |
| Reference | Flow Sensor | Meter Type | Communication Method | Transfer Standardization | Application |
|---|---|---|---|---|---|
| [21] | ESP32-CAM | Mechanical | LoRaWan | - | Website |
| [22] | Non-Magnetic Sensor | Mechanical | NB-IoT | - | Client Terminal |
| [23] | VATS JT-121 | Mechanical | GSM | - | RFID |
| [24] | Ultrasonic | Electronic | IR | - | - |
| [25] | G1/2 | Electronic | GSM/GPRS | - | Mobile via Thingspeak/Web Arduino |
| [26] | YF-S201 | Electronic | ZigBee & Wi-Fi | - | Website |
| [27] | YF-S403 | Electronic | LoRa | - | Website & Mobile |
| [28] | G 1/2 | Electronic | IR | Substitution Model Encryption | - |
| [29] | Flow Sensor | Mechanical | NFC | NFC Security SSE & SCH | Android |
| [30] | - | Electronic | GPRS | - | Website & Mobile |
| [31] | - | Electronic | GSM | - | USSD & Web Dashboard |
| [32] | YF-S201 | Electronic | GSM/GPRS | - | Website |
| [33] | Hall Effect Sensor | Electronic | GSM/GPRS | - | Web Dashboard |
| [34] | Flow Sensor | Digital | Wi-Fi | - | Website & Mobile |
| [35] | Flow Sensor | Electronic | Wi-Fi | - | Website |
| This Work | LC Sensors | Electro Mechanical | BLE + GSM | Standard Transfer Specification | Mobile App |
| Application Requirements | |
|---|---|
| No | Functional Requirements |
| 1 | System can show authentication to authenticate users. |
| 2 | System can show reading result from water reading unit. |
| 3 | System can show detailed data from water reading. |
| 4 | System can show an account management menu for customers. |
| 5 | System can show account registration for customers. |
| 6 | System can show a payment menu for customers to pay for water billing. |
| 7 | System can show a transaction history to show historical payments for customers |
| 8 | System can generate a token by vending the token server |
| 9 | System can connect to prepaid water meter devices using BLE to redeem tokens |
| Non-Functional Requirements | |
| 1 | System must use encryption to protect sensitive information. |
| 2 | System must respond quickly to user actions. |
| 3 | System should be available and fully functional 24/7 with minimal downtime. |
| 4 | System should be able to handle an enormous growing number of users and transactions without significant performance degradation. |
| 5 | System must have easy to use and intuitive user interface. |
| No | Role | Priority | Feature |
|---|---|---|---|
| 1 | User | Medium | Login and registration |
| 2 | User | High | Generating water tokens |
| 3 | User | High | Redeeming water tokens |
| 4 | User | High | Transaction history and details |
| 5 | User | High | Prepaid water meter device information |
| State | Time | Avg. Current (μA) |
|---|---|---|
| Deep sleep | 47.97 s | 28.79 |
| BLE communications | 1.50 s | 9100 |
| Actuate solenoid valve | 13.20 s | 30,290 |
Disclaimer/Publisher’s Note: The statements, opinions and data contained in all publications are solely those of the individual author(s) and contributor(s) and not of MDPI and/or the editor(s). MDPI and/or the editor(s) disclaim responsibility for any injury to people or property resulting from any ideas, methods, instructions or products referred to in the content. |
© 2024 by the authors. Licensee MDPI, Basel, Switzerland. This article is an open access article distributed under the terms and conditions of the Creative Commons Attribution (CC BY) license (https://creativecommons.org/licenses/by/4.0/).
Share and Cite
Purboyo, A.K.; Fakhrurroja, H.; Pramesti, D.; Chaidir, A.R. Mobile Application Development for Prepaid Water Meter Based on LC Sensor. Sensors 2024, 24, 6762. https://doi.org/10.3390/s24206762
Purboyo AK, Fakhrurroja H, Pramesti D, Chaidir AR. Mobile Application Development for Prepaid Water Meter Based on LC Sensor. Sensors. 2024; 24(20):6762. https://doi.org/10.3390/s24206762
Chicago/Turabian StylePurboyo, Ario Kusuma, Hanif Fakhrurroja, Dita Pramesti, and Achmad Rozan Chaidir. 2024. "Mobile Application Development for Prepaid Water Meter Based on LC Sensor" Sensors 24, no. 20: 6762. https://doi.org/10.3390/s24206762
APA StylePurboyo, A. K., Fakhrurroja, H., Pramesti, D., & Chaidir, A. R. (2024). Mobile Application Development for Prepaid Water Meter Based on LC Sensor. Sensors, 24(20), 6762. https://doi.org/10.3390/s24206762

