A Self-Powered Wireless Temperature Sensor Platform for Foot Ulceration Monitoring
Abstract
1. Introduction
2. Sensor Platform Hardware
2.1. Piezoelectric Bimorph
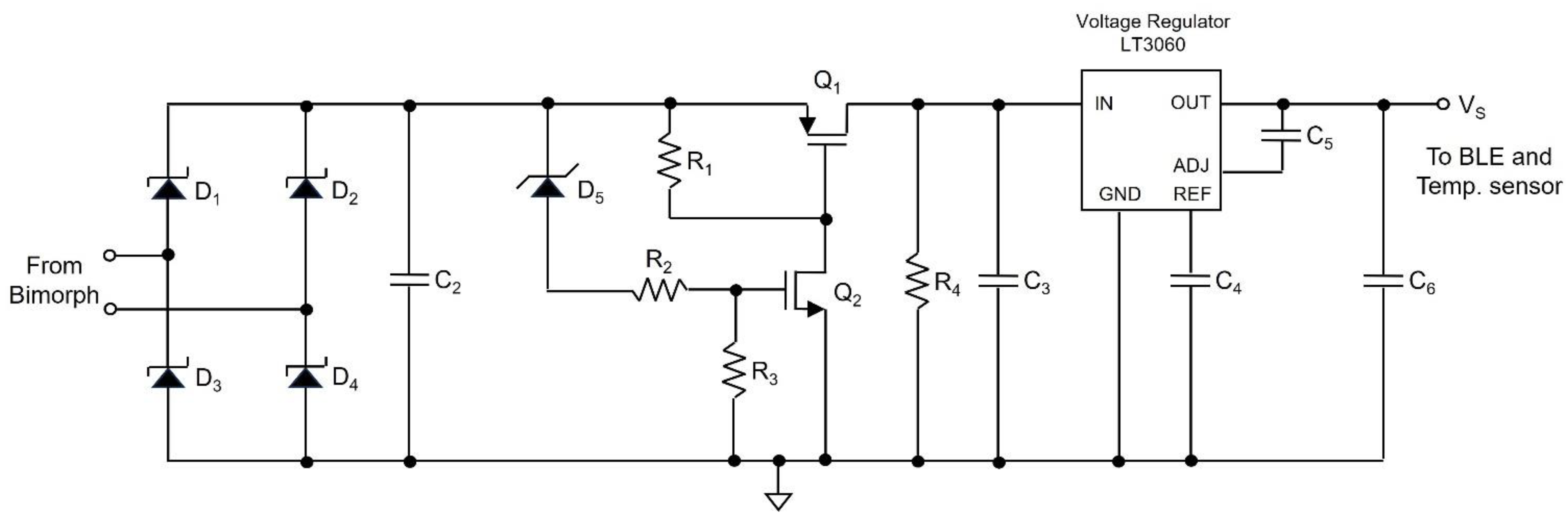
2.2. Power Conditioning Circuit
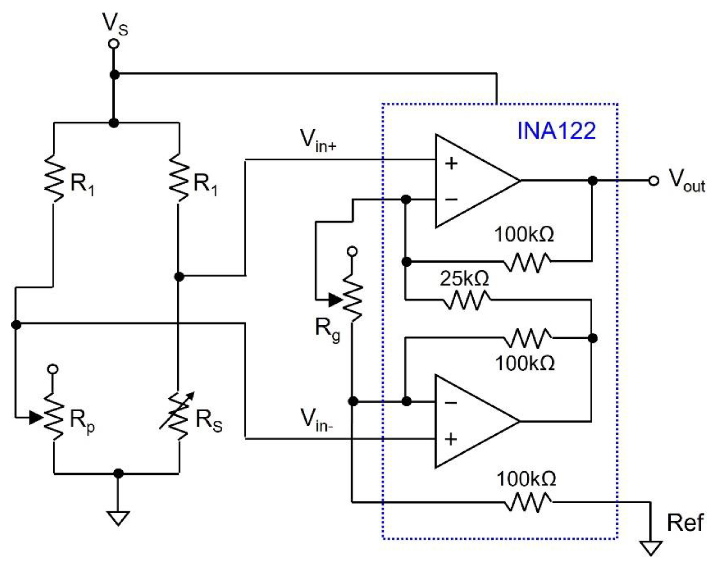
2.3. Temperature Sensor Readout Circuit
2.4. BLE Module
3. Sensor Platform Software
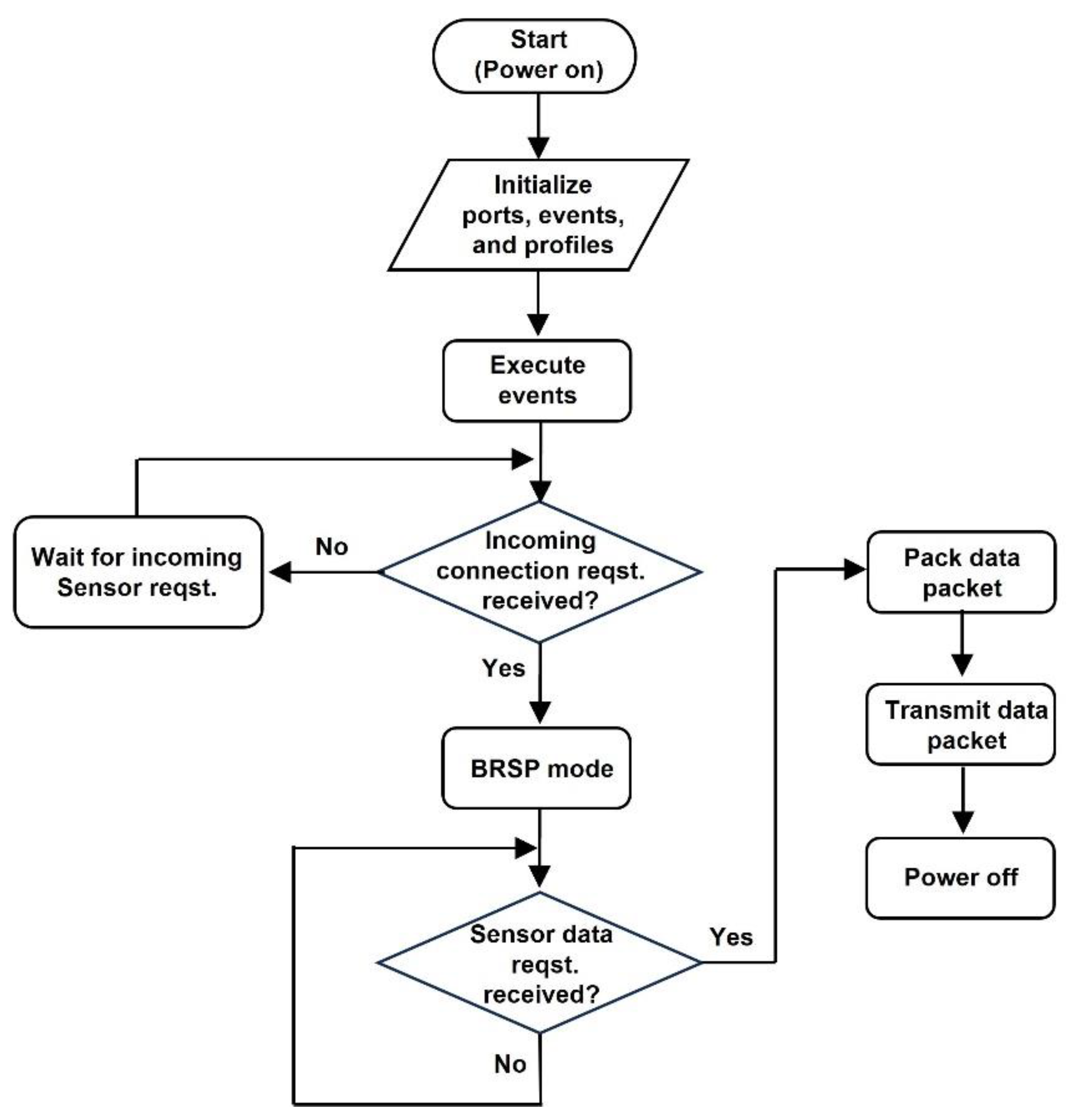
3.1. Embedded Code Structure
3.2. Data Protocol
3.3. PC Application
4. Experimental Results
4.1. Sensor Platform Power Requirement
4.2. Sensor Platform Test Results
4.3. Power Conditioning Circuit Efficiency
4.4. Comparison with State-of-the-Art Foot Temperature Sensors
5. Conclusions
Author Contributions
Funding
Institutional Review Board Statement
Informed Consent Statement
Data Availability Statement
Conflicts of Interest
Abbreviations
| PMOS | P-type metal-oxide-semiconductor. |
| NMOS | N-type metal-oxide-semiconductor. |
| PCB | Printed circuit board. |
References
- Magno, M.; Vultier, F.; Szebedy, B.; Yamahachi, H.; Hahnloser, R.H.; Benini, L. A Bluetooth-low-energy sensor node for acoustic monitoring of small birds. IEEE Sens. J. 2020, 20, 425–433. [Google Scholar] [CrossRef]
- Cii, S.; Tomasini, G.; Bacci, M.L.; Tarsitano, D. Solar wireless sensor nodes for condition monitoring of freight trains. IEEE Trans. Intell. Transp. Syst. 2022, 23, 3995–4007. [Google Scholar] [CrossRef]
- Aldegheishem, A.; Viciano-Tudela, S.; Parra, L.; Alrajeh, N.; Lloret, J. Proposal of a sensor node to determine the suitability of reclaimed water for green areas irrigation in smart city context. IEEE Sens. J. 2023, 23, 23348–23355. [Google Scholar] [CrossRef]
- Hernandez-Aguila, M.; Olvera-Cervantes, J.-H.; Perez-Ramos, A.-E.; Corona-Chavez, A. WiFi sensor node with high sensitivity and linearity based on a quarter-wavelength resonator for measuring crack width. IEEE Sens. J. 2023, 23, 28883–28890. [Google Scholar] [CrossRef]
- Wang, X.; Yan, J.; Wang, X.; Wang, Y. Air quality forecasting using the GRU model based on multiple sensors nodes. IEEE Sens. Lett. 2023, 7, 6003804. [Google Scholar] [CrossRef]
- Sultania, A.K.; Famaey, J. Batteryless Bluetooth low energy prototype with energy-aware bidirectional communication powered by ambient light. IEEE Sens. J. 2022, 22, 6685–6697. [Google Scholar] [CrossRef]
- Kulkarni, M.B.; Vyas, R. A role of integrated microheaters in a microfluidics based point-to-care-testing and beyond for health care application. Appl. Mater. Today 2024, 38, 102225. [Google Scholar] [CrossRef]
- Cao, H.; Lin, R.; Long, Z.; Xing, L.; Xue, X. A self-powered wireless sweat-analysis patch for real-time monitoring physiological status. Nano Energy 2024, 123, 109411. [Google Scholar] [CrossRef]
- Trigona, C.; Andò, B.; Baglio, S. Measurements and analysis of body induced movements for kinetic energy harvesters. In Proceedings of the IEEE International Instrumentation and Measurement Technology Conference (I2MTC), Houston, TX, USA, 14–17 May 2018; pp. 1–5. [Google Scholar]
- Xia, R.; Farm, C.; Choi, W.; Kim, S.-G. Self-powered wireless sensor system using MEMS piezoelectric micro power generator. In Proceedings of the IEEE SENSORS, Daegu, Republic of Korea, 22–25 October 2006; pp. 6–9. [Google Scholar]
- Tan, Y.K.; Panda, S.K. A Novel Piezoelectric based wind energy harvester for low-power autonomous wind speed sensor. In Proceedings of the 33rd Annual Conference of the IEEE Industrial Electronics Society (IECON), Taipei, Taiwan, 5–8 November 2007; pp. 2175–2180. [Google Scholar]
- Zhu, D.; Beeby, S.P.; Tudor, M.J.; Harris, N.R. A credit card sized self-powered smart sensor node. Sens. Actuators A Phys. 2011, 169, 317–325. [Google Scholar] [CrossRef]
- Collotta, M.; Denaro, M.; Scatà, G.; Messineo, A.; Nicolosi, G. A Self-powered wireless sensor network for dynamic management of queues at traffic lights. Transp. Telecommun. 2014, 15, 42–52. [Google Scholar] [CrossRef]
- Lavery, L.A.; Higgins, K.R.; Lanctot, D.R.; Constantinides, G.P.; Zamorano, R.G.; Armstrong, D.G.; Athanasiou, K.A.; Agrawal, C.M. Home monitoring of foot skin temperatures to prevent ulceration. Diabetes Care 2004, 27, 2642–2647. [Google Scholar] [CrossRef] [PubMed]
- Kymissis, J.; Kendall, C.; Paradiso, J.; Gershenfeld, N. Parasitic power harvesting in shoes. In Proceedings of the International Symposium on Wearable Computers, Pittsburgh, PA, USA, 19–20 October 1998; pp. 132–139. [Google Scholar]
- Chen, J.J.; Lien, Y.C.; Kuo, C.L.; Wu, W.J. Self-powered wireless temperature sensor with piezoelectric energy harvester fabricated with metal-MEMS process. In Proceedings of the IEEE International Conference on Nano/Micro Engineered and Molecular Systems, Xi’an, China, 7–11 April 2015; pp. 619–622. [Google Scholar]
- Zhao, J.; You, Z. A shoe-embedded piezoelectric energy harvester for wearable sensors. Sensors 2014, 14, 12497–12510. [Google Scholar] [CrossRef] [PubMed]
- Gao, X.; Shih, W.-H.; Shih, W.Y. Flow energy harvesting using piezoelectric cantilevers with cylindrical extension. IEEE Trans. Ind. Elect. 2013, 60, 1116–1118. [Google Scholar] [CrossRef]
- Available online: https://www.docpods.com/collections/orthotic-insoles (accessed on 20 June 2022).
- Thonapalin, P.; Aimmanee, S.; Laoratanakul, P.; Das, R. Thermomechanical effects on electrical energy harvested from laminated piezoelectric devices. Crystals 2021, 11, 141. [Google Scholar] [CrossRef]
- Blasdel, N.J.; Wujcik, E.K.; Carletta, J.E.; Lee, K.S.; Monty, C.N. Fabric Nanocomposite Resistance Temperature Detector. IEEE Sens. J. 2015, 15, 300–306. [Google Scholar] [CrossRef]
- INA122P Data Sheet. Available online: www.ti.com/lit/ds/symlink/ina122.pdf (accessed on 10 August 2022).
- CC2540 Bluetooth Low Energy Wireless MCU with USB. Available online: www.ti.com (accessed on 15 July 2022).
- Erdenechimeg, D.; Enkhzul, D.; Munkhtamir, O.; Enkhbat, B. Wireless monitoring method for diabetic foot temperature. In Proceedings of the International Conference on Advanced Communication Technology (ICACT), PyeongChang, Republic of Korea, 19–22 February 2017; pp. 39–43. [Google Scholar]
- Vijean, V.; Mohammed, S.A.; Ahmad, R.; Ahmad, W.A.A.W.; Santiagoo, R.; Ahmad, A.G.; Palaniappan, R. Early detection of diabetic foot ulcers through wearable shoe design. In Proceedings of the International Conference on Artificial Intelligence and Speech Technology (AIST), Delhi, India, 9–10 December 2022; pp. 1–5. [Google Scholar]
- Khandakar, A.; Faisal, M.A.A.; Chowdhury, M.E.; Reaz, M.B.I.; Ali, S.H.M.; Razak, M.I.B.S.A.; Bakar, A.A.A.; Mahmud, S.; Malik, R.A. Laser-induced graphene-based smart insole to measure plantar temperature. IEEE Sens. J. 2024, 24, 1190–1199. [Google Scholar] [CrossRef]














| Subject No. | 1 | 2 | 3 | 4 | 5 |
|---|---|---|---|---|---|
| Weight | 78.2 kg | 85.7 kg | 67.4 kg | 42.3 kg | 56.8 kg |
| Foot Size | 24.6 cm | 26.7 cm | 23,5 cm | 18.2 cm | 19.8 cm |
| T1 | 115 s | 113 s | 120 s | 124 s | 126 s |
| T2 | 70 s | 67 s | 72 s | 74 s | 73 s |
Disclaimer/Publisher’s Note: The statements, opinions and data contained in all publications are solely those of the individual author(s) and contributor(s) and not of MDPI and/or the editor(s). MDPI and/or the editor(s) disclaim responsibility for any injury to people or property resulting from any ideas, methods, instructions or products referred to in the content. |
© 2024 by the authors. Licensee MDPI, Basel, Switzerland. This article is an open access article distributed under the terms and conditions of the Creative Commons Attribution (CC BY) license (https://creativecommons.org/licenses/by/4.0/).
Share and Cite
Duah, J.A.; Lee, K.-S.; Kim, B.-G. A Self-Powered Wireless Temperature Sensor Platform for Foot Ulceration Monitoring. Sensors 2024, 24, 6567. https://doi.org/10.3390/s24206567
Duah JA, Lee K-S, Kim B-G. A Self-Powered Wireless Temperature Sensor Platform for Foot Ulceration Monitoring. Sensors. 2024; 24(20):6567. https://doi.org/10.3390/s24206567
Chicago/Turabian StyleDuah, Joseph Agyemang, Kye-Shin Lee, and Byung-Gyu Kim. 2024. "A Self-Powered Wireless Temperature Sensor Platform for Foot Ulceration Monitoring" Sensors 24, no. 20: 6567. https://doi.org/10.3390/s24206567
APA StyleDuah, J. A., Lee, K.-S., & Kim, B.-G. (2024). A Self-Powered Wireless Temperature Sensor Platform for Foot Ulceration Monitoring. Sensors, 24(20), 6567. https://doi.org/10.3390/s24206567

