Abstract
This work presents a novel ΣΔ analog-to-digital converter (ADC) architecture for a high-resolution sensor interface. The concept is to reduce the effect of kT/C noise generated by the loop filter by placing the gain stage in front of the loop filter. The proposed architecture effectively reduces the kT/C noise power from the loop filter by as much as the squared gain of the added gain stage. The gain stage greatly relaxes the loop filter’s sampling capacitor requirements. The target resolution is 20 bit. The sampling frequency is 512 kHz, and the oversampling ratio (OSR) is only 256 for a target resolution. Therefore, the proposed ΔΣ ADC structure allows for high-resolution ADC design in an environment with a limited OSR. The proposed ADC designed in 65 nm CMOS technology operates at supply voltages of 1.2 V and achieves a peak signal-to-noise ratio (SNR) and Schreier Figure of Merit (FoMs) of 117.7 dB and 180.4 dB, respectively.
1. Introduction
Various electronic devices, such as communication equipment, biosensors, and automation devices, have become very close to our lives [,,,,,,]. These electronic devices communicate the information they collect with each other and users through a network called the Internet of Things (IoT). The sensor interface is essential for IoT applications that detect and process various signals [,,]. The ADC is an essential part that converts analog signals processed at the sensor interface into digital signals [,,,,]. Slow signals, with bandwidths of less than 1 kHz, are commonly encountered in various applications, such as sensor interfaces, biomedical signal processing, and industrial instrumentation. Among these, biomedical signals, such as electrocardiography (ECG) and electroencephalography (EEG) are very small in amplitude, ranging from several microvolts to several millivolts [,,,]. These small-amplitude noise-sensitive signals require ADCs with a very high SNR. Moreover, devices powered by batteries or harvested energy, such as wearable devices, require low-power operation. SNR is a key performance metric that determines the resolution of an ADC. In the case of a low-power circuit, the signal power is limited by the low supply voltage, reducing the SNR. Therefore, reducing the noise power is the only way to increase the ADC’s resolution. Various ADCs applying the ΔΣ structure have been researched to achieve high resolution, over 15 bit [,,]. The ΔΣ ADCs have oversampling and noise-shaping properties and have been studied for high-resolution applications. Oversampling reduces the main noise sources, which are quantization noise power and kT/C noise power, within the bandwidth of interest. Noise shaping reconstructs the power spectrum of quantization noise using the ΔΣ modulator with an N-th order loop filter.
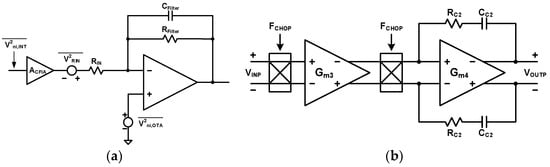
A continuous-time (CT) ΔΣ ADC with a gain-stage block diagram is shown in Figure 1 []. A conventional CT ΔΣ ADC has an active RC filter with a resistor-based digital-to-analog converter (R-DAC) as the first stage. The primary sources of noise are thermal noise from the input resistor and quantization noise. Oversampling and noise-shaping techniques reduce quantization noise, but thermal noise can only be reduced through oversampling. The use of a small resistor helps reduce thermal noise, but it results in high power consumption for the OTA and R-DAC. To address this limitation, this paper [] proposes the use of a capacitor feedback inverting amplifier (CFIA) as a gain stage placed before the first integrator. Since the CFIA has a capacitor input, the R-DAC can be replaced with a capacitor DAC (C-DAC). Furthermore, the CFIA has a gain of four, which reduces the thermal noise power of the first integrator by 16 times. Therefore, by employing a CFIA with a gain of four, this architecture can achieve a 12 dB higher SNR compared to the conventional architecture while using the same input resistor. This ADC consists of a CFIA, a third-order loop filter, and a 6-bit quantizer. A third-order loop filter and an OSR of 40 are set to achieve a signal-to-quantization noise ratio (SQNR) of 100 dB. A 6-bit successive approximation register (SAR) ADC is used as a power-efficient multi-bit quantizer. The input resistor of the first integrator is 3 MΩ and placed after the CFIA. The thermal noise from this resistor accounts for 50% of the total in-band noise budget. This ADC achieves an SNDR of 93.5 dB with a power consumption of 4.5 μW. The gain limitation is determined by the CFIA’s linear input and output range. The gain of the CFIA is limited to four since the ADC has a 6-bit quantizer. Therefore, the ratio of thermal noise reduction is also limited to 16.

Figure 1.
Block diagram of CT ΔΣ ADC with gain stage [].
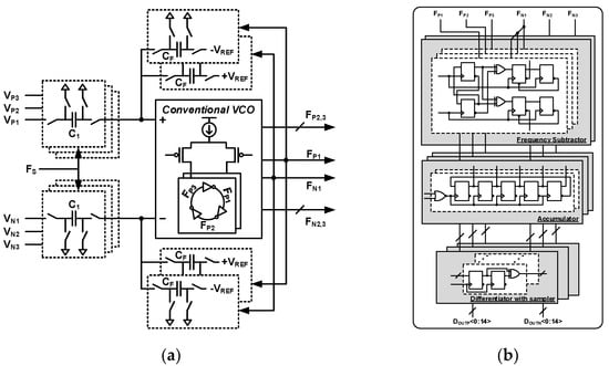
Figure 2 shows the architecture of the high-resolution incremental zoom ADC []. This zoom ADC operation is a two-step, coarse, and fine conversion. This ADC is a hybrid structure that combines the successive approximation register (SAR) ADC and the ΔΣ ADC. The SAR ADC is a power-efficient ADC, and the ΔΣ ADC is an oversampling and noise-shaping ADC for high resolution. The SAR ADC and ΔΣ ADC are operated for coarse and fine conversion, respectively. The coarse conversion is processed in the SAR ADC, and the output is the most significant bits (MSB) of the overall digital output. The ΔΣ ADC uses the output of the SAR ADC as the reference voltage for fine conversion. As a result, this architecture functions as a multi-bit ΔΣ ADC that uses the SAR ADC as a multi-bit quantizer. The SAR ADC has a 6-bit resolution, and the ΔΣ ADC has a 1-bit stream output. The ΔΣ ADC uses the reference voltage as the two least significant bits (LSB) with an over-ranging technique. This over-ranging mitigates the requirements of the SAR ADC. Consequently, the SAR ADC functions as a 5-bit quantizer for the ΔΣ ADC, and the overall architecture becomes a 5-bit ΔΣ ADC. The DT ΔΣ ADC has two primary noise sources, namely the quantization noise and the KT/C noise. First, to achieve an SQNR of over 120 dB, this architecture requires an OSR of 256 with a second-order loop filter and a 5-bit quantizer. The KT/C noise is not shaped by the loop filter, while the loop filter shapes the quantization noise. Thus, to obtain an SNR of 120 dB, a higher OSR than the OSR for the target SQNR is necessary. The proposed ADC in this paper employs an OSR of 2000 and a sampling capacitor of 10.2 pF to achieve a high SNR above 120 dB. The incremental-zoom ADC is designed with a 6-bit SAR ADC and a 1-bit ΔΣ ADC that have a second-order loop filter, a sampling capacitor of 10.2 pF, and an OSR of 2000. This ADC achieves a 20-bit resolution with a power consumption of 6.3 μW. However, the sequential operation of the coarse and fine conversions makes the ADC slow and limits the bandwidth to DC.

Figure 2.
Block diagram of high-resolution incremental zoom ADC [].
Figure 3 shows the architecture of the dynamic-zoom ADC [], which operates similarly to the incremental-zoom ADC in reference []. However, the input bandwidth (BW) of the proposed ADC is 1 kHz and not limited to DC. The dynamic-zoom ADC consists of a 5-bit asynchronous SAR ADC and a 1-bit ∆Σ ADC with a second-order loop filter and a sampling capacitor of 13 pF. In this dynamic-zoom ADC, the SAR ADC and ∆Σ ADC operate simultaneously, while the incremental zoom ADC operates sequentially. The SAR ADC is an asynchronous type that continuously updates the reference voltage of the ∆Σ ADC. As a result, its reference voltage can track the input signal. To maintain a 1 kHz signal with the coarse conversion result of the SAR ADC, the ∆Σ ADC uses a 2 LSB over-ranged reference voltage. This over-ranging mitigates the SAR ADC’s requirement for tracking the input signal. The 5-bit asynchronous SAR ADC is used, which works as a 3.5-bit quantizer in the ∆Σ ADC since two LSB over-ranging is adopted. This ADC achieves an SNDR of 118.1 dB with a power consumption of 280 μW. For an SQNR of 120 dB, this architecture requires an oversampling ratio (OSR) of over 256 with a second-order loop filter. However, the proposed zoom ADC in reference [] uses a large OSR of 1000 and a sampling capacitor of 13 pF due to the same issue described in reference [].

Figure 3.
Block diagram of dynamic zoom ADC [].
In oversampling and noise-shaping ADCs, kT/C noise is not affected by noise shaping. As the target ADC resolution increases, kT/C noise becomes the primary noise source of the ADC. Increasing the capacitance to reduce this noise is one option, but large capacitances are not area efficient. Therefore, a higher oversampling ratio (OSR) is usually preferred [,,,,,]. However, there is a disadvantage when a given OSR is limited in system design. High-resolution ADC design is limited due to the constraint of kT/C noise [,,,,,,]. Consequently, there is a clear need for research on a high-resolution ADC structure that is less affected by kT/C noise.
2. Proposed DT Second-Order ∆Σ ADC
2.1. Concept of Proposed Architecture
(a) For the basic concept, Figure 4a shows the conventional input-feedforward discrete-time (DT) ∆Σ ADC architecture referenced in [,]. H(z) represents the loop filter. NQ is the quantization noise, and NkT/C is the kT/C noise from the SC circuit. This ∆Σ ADC has the transfer functions described in Equations (1) and (2). In Equation (2), the STF is the signal-transfer function, NTFkT/C is the noise-transfer function for kT/C noise, and NTFQ is the noise-transfer function for quantization noise. As shown in Equation (2), NkT/C appears equally in the output, since NTFkT/C is generally almost equal to ‘1’.
Y(z) = X(z) + H(z)/(1 + H(z)) ∙ NKT/C + 1/(1 + H(z)) ∙ NQ
STF = 1, NTFKT/C = H(z)/(1 + H(z)), NTFQ = 1/(1 + H(z))

Figure 4.
Block diagram of (a) conventional input feedforward ∆Σ ADC and (b) ∆Σ ADC employing gain-stage.
Figure 4b depicts the ∆Σ ADC employing a gain stage. The gain stage is located before the loop filter. The loop-filter transfer function is H(z)/G to maintain the overall transfer function. The transfer function of an ∆Σ ADC employing the gain stage is expressed as Equations (3) and (4). Gain reduces the NkT/C in Equation (3). The G2 will reduce the kT/C noise power.
Y(z) = X(z) + H(z)/(1 + H(z)) ∙ NKT/C/G + 1/(1 + H(z)) ∙ NQ
STF = 1, NTFKT/C = H(z)/(1 + H(z)) ∙ 1/G, NTFQ = 1/(1 + H(z))
(b) For the filtered gain stage, since the input of the gain stage is quantization noise, an input magnitude depends on the number of bits of the quantizer. Table 1 shows the relationship between quantizer bits and VLSB at a 1.2 V supply voltage. The VLSB of the 5-bit quantizer is 39 mV. In this case, if the linear output range of the gain stage is 200 mV, the gain is limited to five. The filtered gain stage is proposed to overcome this limitation. Figure 5 shows the signal spectrums of each point in Figure 4b. Figure 5a,b illustrates the input X and output Y spectrums, respectively. Figure 5c is the gain-stage input spectrum, which is the noise-shaped quantization error. As shown in Figure 5c, the maximum magnitude of quantization noise is from the high-frequency term, limiting the maximum gain of the gain stage. The gain stage with first-order LPF is shown in Figure 6a. The LPF is placed before the gain stage to reduce the high-frequency components of the quantization noise. Adding LPF provides two advantages. First, as shown in Figure 6b,c, the LPF reduces the maximum amplitude of shaped quantization noise and helps the gain stage have a large gain. The reduction ratio is equivalent to the ratio of the loop filter unity–gain frequency, FT,H(z), and the cut-off frequency, fC, of the filter. The unity-gain frequency of the loop filter is written as Equation (5), and the reduction ratio is FS/(2π∙fC). FS is the sampling frequency. The second advantage is avoiding noise aliasing. In the DT ∆Σ ADC, the sampling by the SC circuit aliases the noises outside the FS/2 []. The LPF prevents noise-aliasing since the LPF filters the white noise of the gain stage from fC.
FT,H(z) = FS/2π

Table 1.
N-bit quantizer vs. VLSB.

Figure 5.
Signal spectrums in Figure 4b; (a) ADC input, (b) ADC output, and (c) gain-stage input.

Figure 6.
Filtered gain-stage block diagram and signal spectrum; (a) filtered gain-stage (b) spectrum before LPF (c) spectrum after LPF.
2.2. Proposed Second-Order ∆Σ ADC Architecture
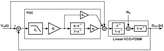
Figure 7 shows the proposed second-order ∆Σ ADC based on an input feedforward architecture. The input feedforward architecture has the advantage that an input of the loop filter is only the quantization noise. This architecture also reduces the output swing range of the first integrator and mitigates the design requirements of the integrator. The proposed ∆Σ ADC adopts the new loop filter consisting of the filtered gain stage and the DT loop filter. The filtered gain stage is a combination of the gain stage and the LPF. The LPF reduces the gain-stage input amplitude, which is the quantization noise. The filtered signal helps the gain stage have a higher gain. Also, a multi-bit quantizer is used for a smaller filtered gain-stage input. This ADC targets general sensor applications with a signal bandwidth of 1 kHz, such as smart sensors, biomedical imaging, and portable instrumentation. The sampling frequency is set to 512 kHz by the given OSR and BW. By selecting the 5 kHz cutoff frequency for the LPF, the filtered gain stage can have a gain of 50. It is expected that the gain reduces the kT/C noise power 2500 times.

Figure 7.
Proposed second-order ∆Σ ADC architecture.
(a) For consideration of the proposed loop filter, the LPF cutoff frequency is 5 kHz to reduce the quantization noise at high frequencies. The amount of noise reduction by FS/(2π∙fC) is about 16 times, with a cutoff frequency of 5 kHz and a sampling frequency of 512 kHz. From Table 1, the VLSB of the 5-bit quantizer is 39 mV. For a 5-bit quantizer and a 1.2 V supply voltage, the signal amplitude after LPF is 2.4375 mV. Thus, the maximum available gain is 82, assuming the linear output range of the gain stage is 200 mV. In a first-order proposed loop filter, the gain is set to 50.
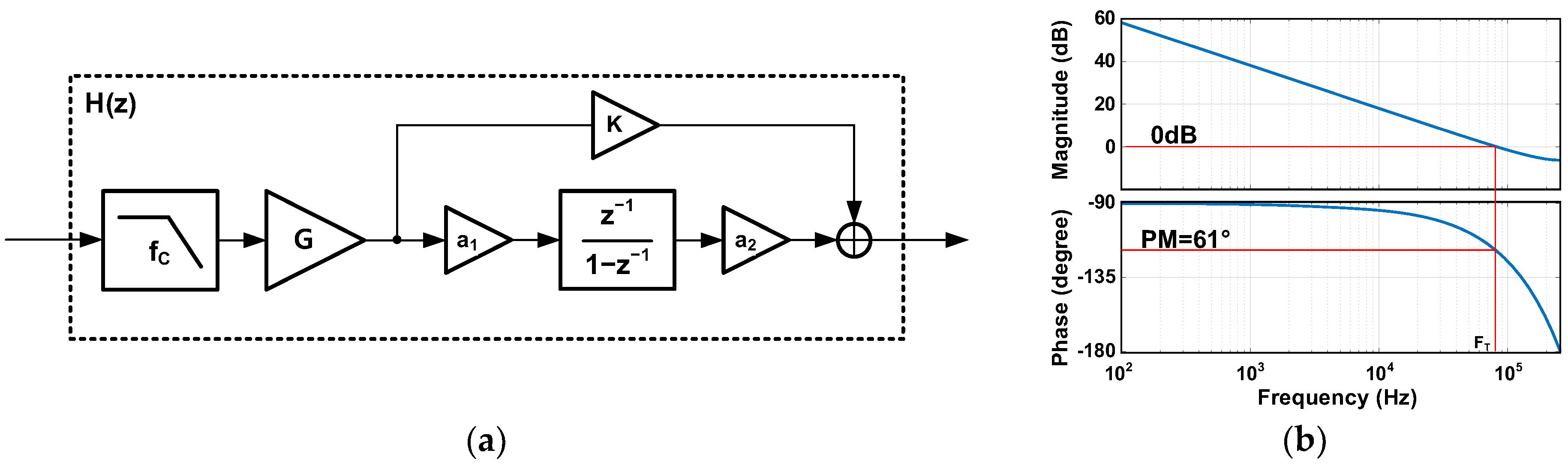
(b) For the stability of the proposed loop filter, in the loop filter with a filtered gain stage, the LPF of the filtered gain stage introduces another pole in the transfer function. This stability issue requires frequency compensation, and a feedforward path can be adopted to address this issue. The feedforward path provides a zero and restores the unity-gain frequency FT to an original loop filter of FS/2π. Figure 8a depicts the block diagram of the proposed ADC’s loop filter with a feedforward path. The open-loop transfer function of the proposed ADC is represented as HADC(z) = H(z)∙z−1, where z−1 denotes the delay in the linear VCO-FDSM. H(z) includes the gain stage, SC integrator, and feedforward path with K1. The s-domain block can be converted to z-domain using the Laplace transform in Equation (6), and α is a coefficient used to correct the DC gain. The α can be determined by evaluating H1(1) = 1.

Figure 8.
Proposed ADC’s (a) loop-filter block diagram and (b) frequency response.
Then, H(z) is expressed as Equation (7), where ωC is 2·π·fC and TS is 1/FS. The parameters fC, G, a1, a2, and K1 are set to the same values as those in Table 2. Figure 8b shows the frequency response of the transfer function of the proposed ADC’s loop filter in Figure 8a. The frequency response has a unity-gain frequency FT restored by the feedforward path with K1, and the FT is FS/2π. The open-loop transfer function has a phase margin of 61°, which means that the proposed ADC is still stable.

Table 2.
Coefficients of Figure 8a.
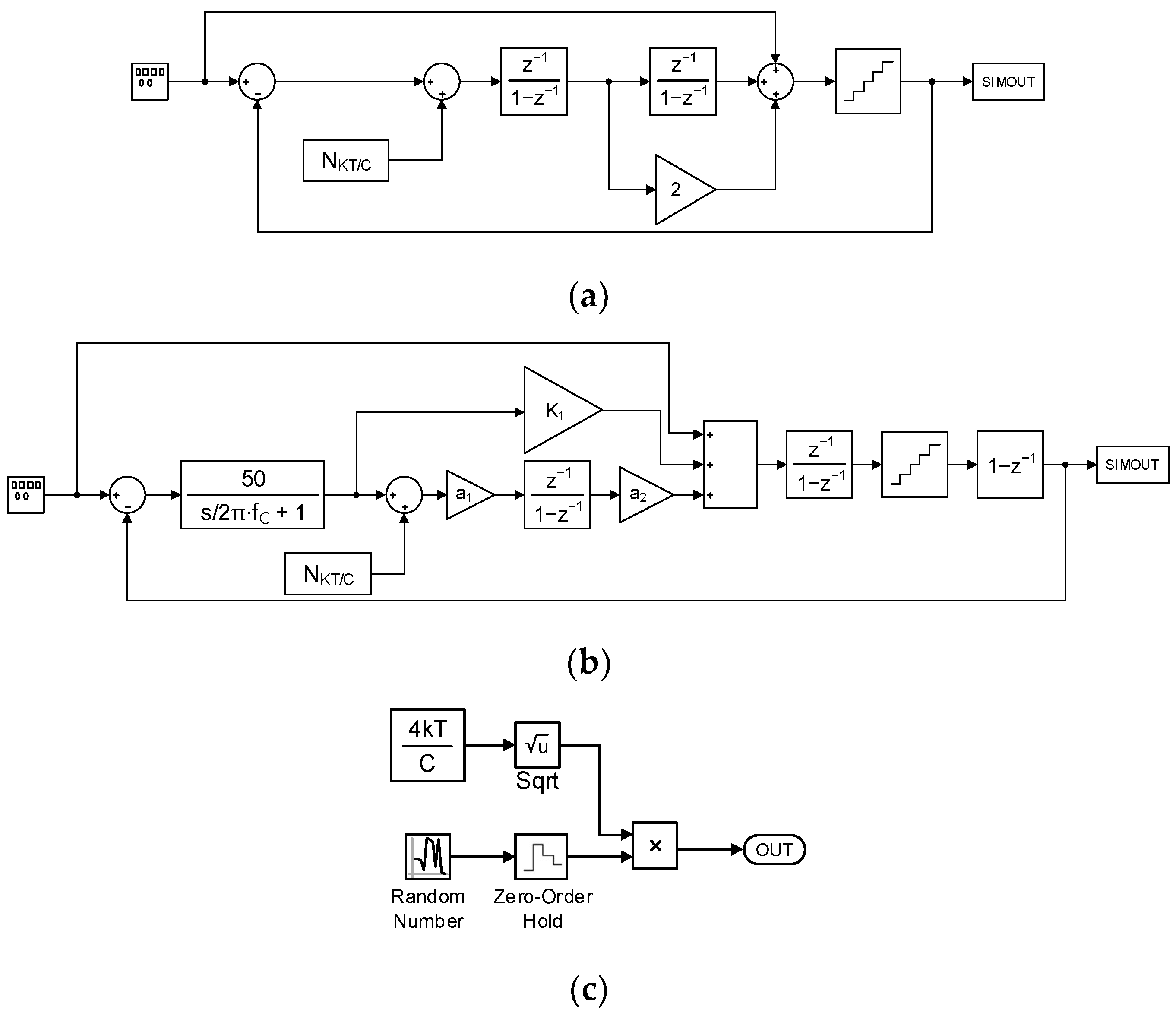
2.3. Behavioral Simulation
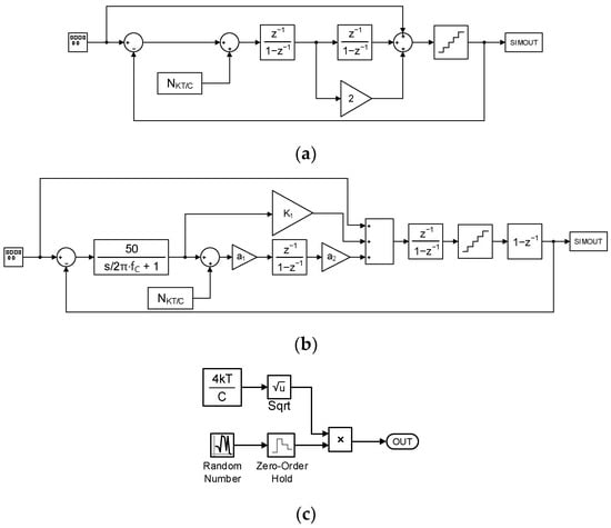
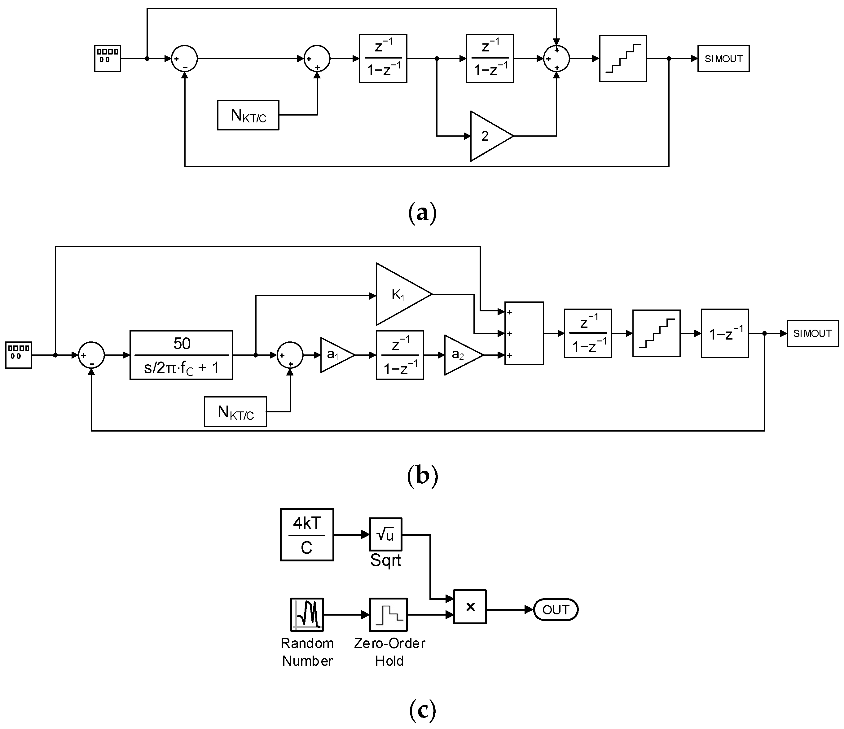
For comparison, both the conventional ∆Σ ADC and the proposed ∆Σ ADC are modeled and simulated with MATLAB Simulink. Figure 9 shows the conventional second-order ∆Σ ADC model in (a), the proposed second-order ∆Σ ADC model in (b), and the kT/C noise model in (c). The kT/C noise block is placed before the SC integrator block, since the switched-capacitor circuit causes the kT/C noise in the SC integrator. The maximum kT/C noise of the SC integrator is 2kT/CS, where the CS is the sampling capacitance []. The noise coefficient is set to 4 kT/CS, assuming the differential circuit. The OSR is set to 256. The CS of 150 fF is chosen, which is the CS requirement for a 15-bit resolution of the conventional ∆Σ ADC at a supply voltage of 1.2 V. For the proposed ∆Σ ADC, the kT/C noise power is reduced 2500 times by the gain of the filtered gain stage. The reduction in noise power implies an increase in SNDR, calculated using the equation SNDR = 10·log10(Psig/Pnoise). Consequently, a 2500-times decrease in noise power is equivalent to an approximately 33 dB increase in SNDR by 10·log10(2500), corresponding to an increase of about 5.2 bits in the ENOB. Therefore, a 20-bit resolution is expected in the proposed ∆Σ ADC.

Figure 9.
Behavioral simulation model. (a) Conventional ∆Σ ADC, (b) proposed ∆Σ ADC, and (c) kT/C noise.
Figure 10 shows the simulation results for Figure 9. Figure 10a,b shows the output spectrum of the conventional ∆Σ ADC and the proposed ∆Σ ADC, respectively. The proposed ∆Σ ADC achieves an SNDR and ENOB of 122.7 dB and 20.1 bits, while the conventional ∆Σ ADC has an SNDR and ENOB of 89.1 dB and 14.5 bits. As expected, the proposed ∆Σ ADC has a 5-bit higher ENOB than the conventional ∆Σ ADC.

Figure 10.
Simulated 218-point output PSD of (a) conventional ∆Σ ADC, and (b) proposed ∆Σ ADC.
3. Circuit Implementation and Noise Contribution
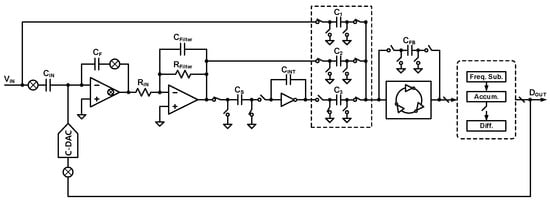
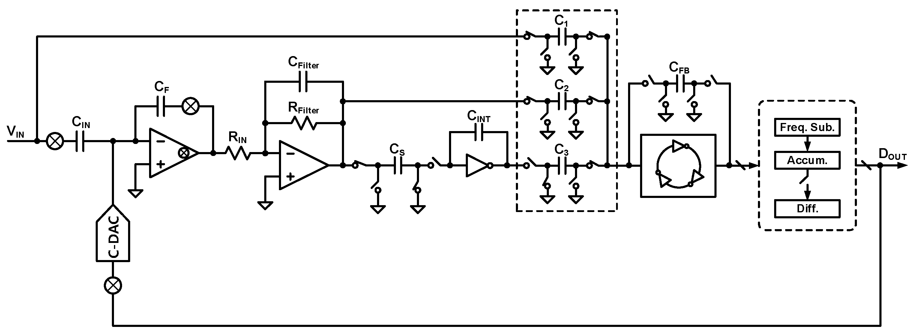
Figure 11 shows the circuit diagram of the second-order ∆Σ ADC employing the proposed loop filter, which consists of the filtered gain stage, SC integrator, compensation paths, and linear VCO-FDSM as a quantizer. The target ENOB and BW are 12-bit and 1 kHz, respectively, and the OSR is 256. The supply voltage, the sampling frequency, and the filter cutoff frequency are 1.2 V, 512 kHz, and 5 kHz, respectively. The main idea behind the proposed loop filter is to add the filtered gain stage in front of the DT loop filter to reduce the effects on the kT/C. This concept enables the design of high-resolution DT ∆Σ ADCs at low OSR. The total gain of the filtered gain stage is set to 50. The filtered gain stage consists of the chopper, the capacitor feedback inverting amplifier (CFIA), and the active lossy integrator. The filtered gain stage performs the delta (Δ) function with C-DAC, since the input component of the chopper CFIA is the capacitor. The CFIA has a gain of five, which depends on the quantizer. The gain of the CFIA mitigates the design requirements of the following blocks. The active lossy integrator has a DC gain and a low-pass filtering function. The filtering reduces the magnitude of the feedback signal and allows for a larger DC gain. The loop filter consists of the active SC integrator. The coefficient a1 is the sampling and integration capacitors ratio, CS/CINT. Linear VCO-FDSM [] is adopted as a 5-bit quantizer, including the three-input adder. The coefficients a2 and K1 are implemented by weighting the three input capacitances of the quantizer. Noise power can be represented by Pnoise = Snoise × BW in the frequency domain. The Snoise is the noise power spectral density (PSD), and BW is the bandwidth. The required Snoise calculated is 4.38 × 10−16 V2/Hz, since the BW is 1 kHz in this research. The noise PSD summation of the proposed ADC must be less than the target noise budget Snoise.

Figure 11.
Block diagram of proposed 2nd-order ∆Σ ADC.
3.1. Filtered Gain Stage
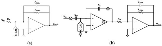
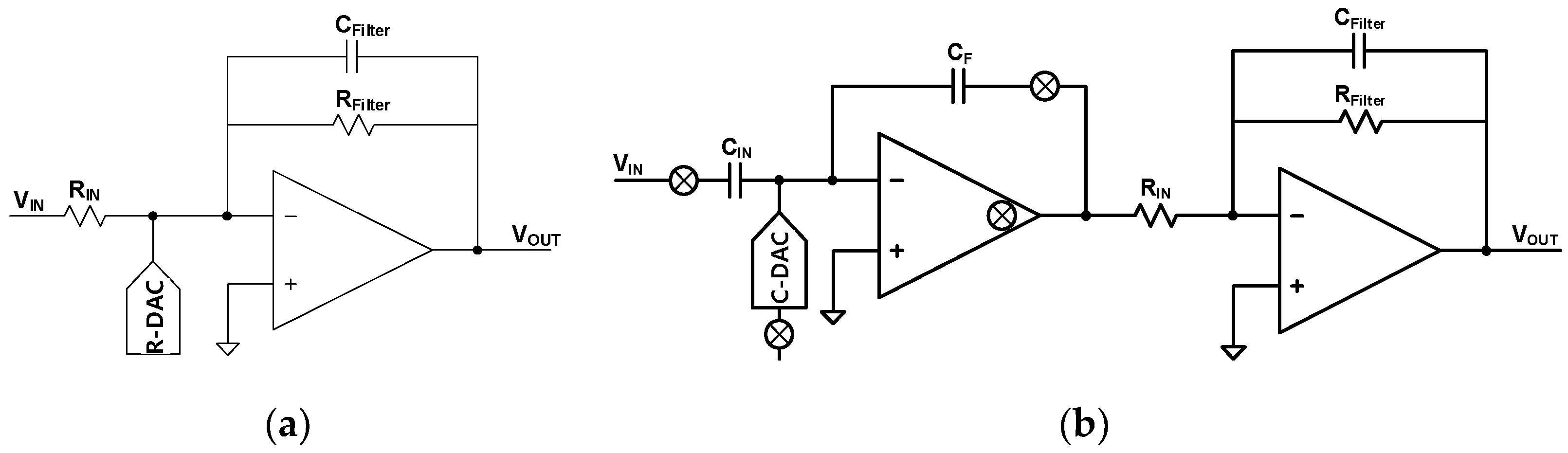
An active lossy integrator can easily implement a filtered gain stage, as shown in Figure 12a. The lossy integrator utilizes an R-DAC for the delta function. This structure functions as a filtered gain stage. The DC gain and cutoff frequency are defined by Equations (8) and (9).
AFilter = RFilter/RIN

Figure 12.
Circuit diagram of (a) conventional active lossy integrator, and (b) proposed filtered gain-stage.
However, there are noise and power-efficiency issues. The input resistor produces a thermal noise of 4kTRIN. The OTA also has thermal and flicker noise that appears directly on the output. A smaller input resistance reduces thermal noise, but the OTA and R-DAC require more power. Thus, this structure is not suitable for a power-efficient system. The proposed solution is the filtered gain stage, which consists of the CFIA and an active lossy integrator, as shown in Figure 12b. The cutoff frequency fC is 5 kHz. The total gain is 50. The gains of the CFIA and the lossy integrator are 5 and 10, respectively. The CFIA has been used for low-noise applications in []. The gain of CFIA mitigates the design requirements of the active lossy integrator. Additionally, the capacitor input allows for the use of C-DAC instead of R-DAC and eliminates the thermal noise of the R-DAC. Finally, the proposed filtered gain stage reduces the amplitude of high-frequency quantization noise above 5 kHz and provides a high gain of 50 to mitigate the kT/C noise of the following SC integrator.
3.2. Capacitor Feedback Inverting Amplifier
Figure 13a shows the chopping CFIA block diagram with the noise model. The CIN and CF are the input and feedback capacitors, respectively. The CFIA has the input capacitor, while the conventional inverting amplifier has the input resistor. Since the input component is a capacitor, the DAC type is C-DAC. This structure eliminates the thermal noise caused by the resistor. The gain of the CFIA is derived from Equation (10).
ACFIA = CIN/CF

Figure 13.
Circuit diagram of (a) chopping CFIA with C-DAC and (b) OTA for chopping CFIA.
The CFIA’s input capacitor blocks a DC signal. The CFIA can process the DC signal by applying the chopping technique with the CFIA. The chopping technique also has the advantage of shifting the flicker noise of the OTA to the chopping frequency. As a result, only the thermal noise of the OTA is present in the bandwidth of interest []. The CFIA is primarily affected by thermal noise of the OTA, as shown in Figure 13a. The flicker noise of the OTA can be disregarded, since it will be shifted to the chopping frequency.
The input-referred noise of the CFIA, , is larger than . The relationship is demonstrated in Equation (11), where ACFIA represents the gain of the CFIA []. When ACFIA is 5, the is 1.44 times larger than .
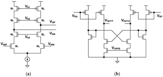
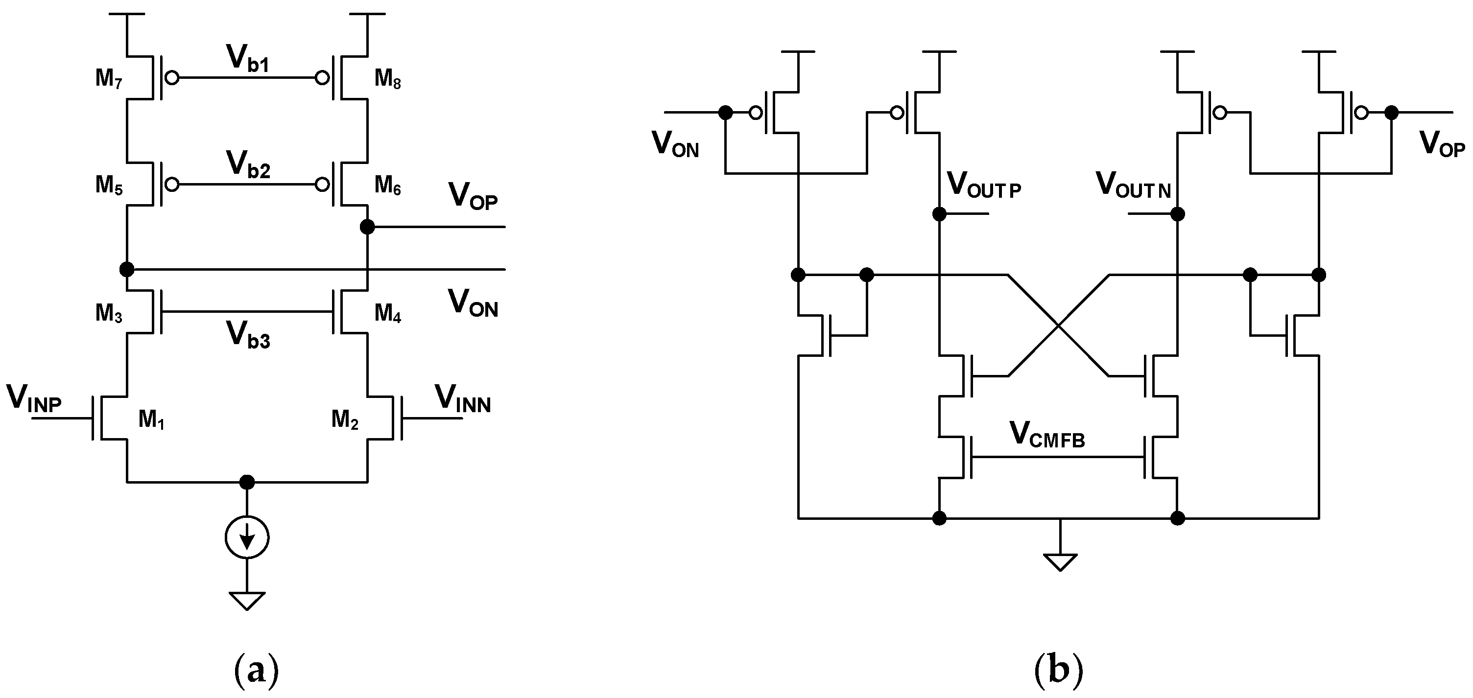
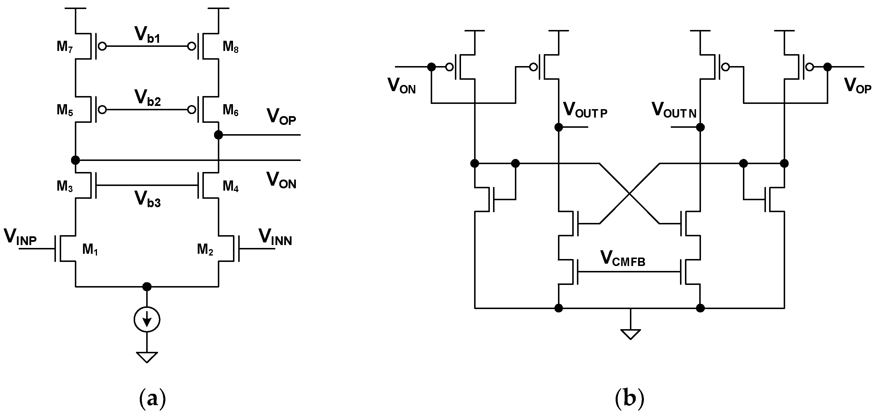
The OTA block diagram for the CFIA is shown in Figure 13b. The OTA consists of a two-stage structure. The first stage is a telescopic amplifier, and the second stage is an output buffer based on a common-source (CS) amplifier. Figure 14a,b shows the circuit details of the first and second stages, respectively. The transistor-level analysis of this is detailed in reference []. The first stage gain reduces the input-referred noise of the second stage. As a result, the noise from the first stage is dominant. The single MOSFET noise is . The k is Boltzmann’s constant, and T is the absolute temperature. The γ is the excess noise coefficient, and gm is the transconductance. The value of γ is two-thirds for the strong inversion region and one-half for the weak inversion region. The input-referred noise of the telescopic amplifier is defined by Equation (12).

Figure 14.
OTA circuit detail of (a) first stage Gm1 and (b) second stage Gm2.
Since chopping is applied, the flicker noise is negligible. The noise of the M3–6 is negligible because its contribution is small in the low-frequency region. According to Equations (11) and (12), a gm1,2 value of 300 μS makes a of 1.325 × 10−16 V2/Hz, which accounts for 30% of the noise budget Snoise, assuming that M1 and M2 are biased in the weak inversion region and the gm1,2 is two-times larger than gm7,8.
A transistor-level simulation is performed. The input capacitor CIN and feedback capacitor CF of the chopping CFIA are 500 fF and 2.5 pF, respectively. The chopping frequency FCHOP is 256 kHz. The gain of the CFIA is determined by the ratio of CIN and CF, which is 5 V/V or 13.97 dB on the dB scale. Figure 15a shows the frequency response of the chopping CFIA, which has a flat gain of 13.96 dB within the target bandwidth. In CFIA, gm1 of the first stage is set to 300 μS, and the input-referred noise hand-calculation result is 1.325 × 10−16 V2/Hz. This value accounts for 30% of the total noise budget. Figure 15b shows the chopping CFIA’s output noise power density . The chopping CFIA has of 3.856 × 10−15 V2/Hz within the target bandwidth, and the flicker noise of the OTA is up-modulated with FCHOP. Since the gain of the CFIA is 5 V/V, the is calculated to 1.542 × 10−16 V2/Hz, which accounts for 35.2% of the total noise budget. The noise error between the hand calculation and the simulation comes from the chopping switch’s thermal noise and other OTA components’ noise.

Figure 15.
Transistor-level simulation results of chopping CFIA’s (a) frequency response and (b) output noise power density.
3.3. Active Lossy Integrator
Since the CFIA has a gain limitation, the active lossy integrator in Figure 16a can be used to add extra gains []. This LPF also has thermal noise generated by an input resistor, but the CFIA gain reduces this noise. Larger resistors can be used for the same amount of noise power. This circuit’s gain and cutoff frequency are as specified in Equations (8) and (9), respectively.

Figure 16.
Circuit diagram of (a) active lossy integrator with gain of CFIA, and (b) OTA for active lossy integrator.
The active lossy integrator has two main noise sources, as shown in Figure 16a, namely the thermal noises of resistor and OTA . The OTA noise equation is the same as Equation (12). The input-referred noise of the active lossy integrator V2niFilter is derived by Equation (13).
ACFIA and AFilter are the gains of the CFIA and active lossy integrator. Since this block is located after the CFIA with a gain of ACFIA, the is reduced by the A2CFIA. Figure 16b illustrates the OTA circuit diagram of the active lossy integrator. The OTA consists of two Gm stages, two chopping switches, and Miller compensation. The chopping switches are adopted to remove the flicker noise effect. The Gm3 and Gm4 structures are the same as the Gm1 and Gm2 of Figure 14, respectively. When the ACFIA is 5 and the AFilter is 10, the is 0.041 ×. A gm1,2 of 30 μS makes a of 4.45 × 10−17 V2/Hz, which is 10% of the noise budget Snoise.
The second noise source is the input resistor’s thermal noise, , which is expressed as . The input-referred resistor thermal noise is represented by Equation (14). The CFIA also reduces the by A2CFIA. A RIN of 100 kΩ makes a of 1.325 × 10−16 V2/Hz, which is 30% of the noise budget Snoise. The total input-referred noise generated by the active lossy integrator is .
The input resistor RIN of the lossy integrator is 100 kΩ, and the feedback resistor RFilter and capacitor CFilter for a cutoff frequency of 5 kHz are 1 MΩ and 32 pF, respectively. The chopping frequency FCHOP is 256 kHz. The DC gain of the lossy integrator is determined by the ratio of RIN and RFilter, which is 10 V/V and 20 dB on the dB scale. Figure 17a shows the frequency response of the chopping lossy integrator, which has a flat gain of 19.94 dB within the target bandwidth of 1 kHz. The lossy integrator has a cutoff frequency fC of 5 kHz and a −20 dB/Dec slope above fC. In the lossy integrator, gm3 of the first stage is set to 30 μS, and the hand-calculated input-referred noise result at the CFIA input is 4.45 × 10−17 V2/Hz. This value accounts for 10% of the total noise budget. For the thermal noise of an RIN of 100 kΩ, the hand-calculated input-referred noise at the CFIA input is 1.325 × 10−16 V2/Hz. This value accounts for 30% of the total noise budget. Therefore, , the hand-calculated input-referred noise of the lossy integrator at the CIFA’s input node, is 1.77 × 10−16 V2/Hz, which accounts for 40.4% of the total noise budget. Figure 17b shows the lossy integrator’s output noise power densities with and without chopping. Without chopping, the lossy integrator suffers from a large low-frequency noise due to the flicker noise of OTA. Chopping modulates this flicker noise and moves it into out of band. The lossy integrator with chopping has a of 4.46 × 10−13 V2/Hz within the target bandwidth. Since the total gain of the gain stage is 50 V/V, the is calculated to 1.784 × 10−16 V2/Hz, which accounts for 40.74% of the total noise budget.

Figure 17.
Chopping lossy integrator’s (a) frequency response and (b) output noise power density with and without chopping.
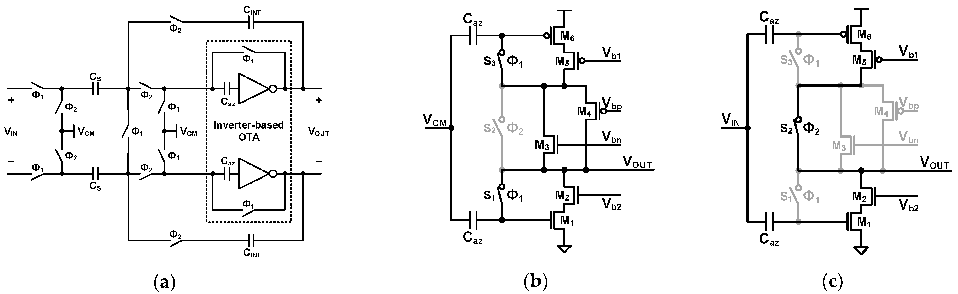
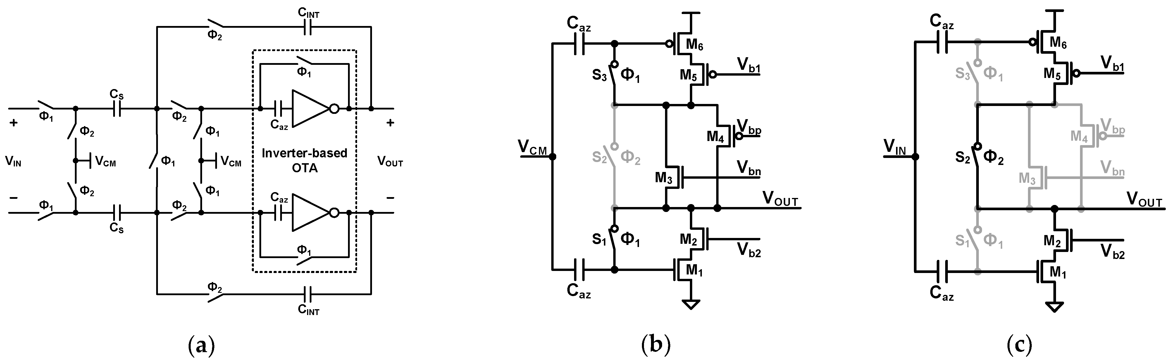
3.4. Switched-Capacitor Integrator
The first-order loop filter consists of a switched-capacitor (SC) integrator, as shown in Figure 18a. The SC integrator works with the two-phase clock of Φ1 and Φ2. Φ1 is the sampling phase, and Φ2 is the integration phase. This SC integrator structure is parasitic insensitive [], which has a transfer function given by Equation (15).

Figure 18.
Circuit diagram of (a) switched-capacitor integrator and inverter-based OTA’s (b) sampling phase Φ1 and (c) integration phase Φ2.
Since the SC integrator produces the output at Φ2, not Φ1, it has a half delay z−1/2. The coefficient a1 is the ratio of CS and CINT, CS/CINT. An inverter-based OTA is a desirable solution for a power-efficient circuit, and Figure 18b,c shows the circuit detail. The transistor-level analysis of this is detailed in reference []. The cascode inverter architecture provides a high DC gain. The biasing floating current source and auto-zeroing capacitor Caz are adopted for setting the operating point. In the sampling phase Φ1 in Figure 18b, the floating current source provides a bias current, and S1 and S3 connect the input and output nodes of the inverter. The shorted inverter makes the switching point according to the bias current. The DC offset caused by the voltage difference of VCM and inverter switching point is charged in the Caz. In the integration phase Φ2 in Figure 18c, S2 turns off the floating current source, and S1 and S3 disconnect the input and output nodes. The Caz compensates the inverter DC offset and sets the operating point to VCM.
The SC integrator operation for noise analysis is represented in Figure 19 []. As shown in Figure 19a, the sampling phase has the noise power Pn,CINΦ1 of the input SC circuit, which is kT/CS. The integration phase in Figure 19b produces the two noise powers, Pn,CINΦ2 and Pn,OTA, from the input SC circuit and OTA. Assuming that OTA has the noise V2n,OTA as given by Equation (16), Pn,CINΦ2 and Pn,OTA are represented by Equations (17) and (18), respectively.

Figure 19.
Noise analysis of SC integrator (a) sampling phase (b) integration phase.
The noise coefficient nf depends on the OTA architecture and is 1.25~1.5 in this work. The x is 2RONgm, where RON and gm are the switch resistance and OTA transconductance. The total noise power of the SC integrator is the sum of kT/CS, Equations (17) and (18). In the differential architecture, only Pn,CINΦ1 and Pn,CINΦ2 become double. Therefore, the total SC integrator noise power Pn,SCINT for the differential architecture is Equation (19).
When the x has an infinite value, the Pn,SCINT has a maximum noise power of 4 kT/CS. The input-referred noise density V2ni,SCINT is represented in Equation (20), where FS is the sampling frequency.
G is the gain of the filtered gain stage, which reduces the SC integrator noise by G2. When the G is 50, the V2ni,SCINT is reduced 2500 times. A CS of 300 fF makes V2ni,SCINT of 4.31 × 10−17 V2/Hz, which is 10% of the noise budget Snoise.
3.5. Linear VCO-FDSM as 5-Bit Quantizer with Adder
Linear VCO-FDSM [], which consists of a linear VCO and a fully digital frequency delta–sigma modulator (FDSM), is adopted as a quantizer having a first-order noise-shaping property. Figure 20a shows a detailed circuit diagram of the linear VCO with an adder. As a three-input adder, the linear VCO has the three-input SC, C1, C2, and C3. The adder has three inputs, namely input feedforward, filtered gain-stage output, and SC integrator output. The coefficient values a1 and K1, required for each input shown in Figure 11, are implemented by weighting the input capacitor ratio C1:C2:C3. The conventional VCO is based on a three-stage ring oscillator. The linear VCO-FDSM uses all three inverter outputs of the ring oscillator to realize a 5-bit quantizer. The outputs of the differential linear VCO are FP1–3 and FN1–3. The maximum output frequency of the linear VCO-FDSM is five times the sampling frequency FS.

Figure 20.
Circuit diagram of (a) linear VCO with 3-input adder and (b) fully digital FDSM with 30-bit thermometer output code.
Figure 20b shows the fully digital FDSM circuit diagram, consisting of the frequency subtractor, accumulator, and differentiator with the sampler. The output of the linear VCO becomes the input of the frequency subtractor. Three frequency subtractors are a group. One group compares FP1–3 and FN1, and the other group compares FN1–3 and FP1 to the output the frequency difference. The accumulator is based on the shift register. There are three groups, and each group has two accumulators. To handle the maximum output frequency of 5FS of the linear VCO, the accumulator is composed of a five-stage shift register. Each stage state is shifted one step at every input rising edge, and the number of changed states is the total accumulated value. The accumulator has a transfer function of z−1/1-z−1 with the linear VCO. This accumulated value is quantized and differentiated every FS by the following differentiator with the sampler. The unit differentiator consists of two registers and an XOR gate. The first register samples the input at every FS. The second register makes a delay z−1, and an XOR gate subtracts the first and second register’s outputs. The differentiator has three groups, and each group is composed of 10-unit differentiators. The differentiator has a 30-bit thermometer code, and its transfer function is 1 − z−1. A 30-bit thermometer code is almost equivalent to a 5-bit binary code. The shift-register-based accumulator provides DEM characteristics to the output of the linear VCO-FDSM. A quantizer with intrinsic DEM characteristics mitigates mismatch errors in feedback DACs without additional DEM blocks.
In the second-order ΣΔ ADC, the quantizer obtains additional SQNR according to the OSR, as shown in Equation (21).
The proposed ADC has an OSR of 256, so SQNRextra is 107.5 dB. And for a 5-bit quantizer, the total SQNR is 139.3 dB. This is 17.14 dB larger than the SNDR of the 20-bit ADC, 122.16 dB. In other words, the quantization noise power is more than 15 dB lower than the target noise power of the 20-bit ADC, which is less than 5% of the total noise power budget.
3.6. Proposed Second-Order DT ∆Σ ADC with Filtered Gain-Stage
Figure 21 shows the circuit diagram of the proposed second-order ΔΣ ADC. The proposed ADC is a first-order input feedforward structure. The loop filter consists of an SC integrator. The main idea is to apply a filtered gain stage to reduce the effect of kT/C input-referred noise caused by the loop filter. The filtered gain stage consists of a CFIA and an active lossy integrator to achieve low input-referred noise and high DC gain. The CFIA includes a chopping technique, which allows DC input signals and eliminates flicker noise and DC offset. The active lossy integrator suppresses high-frequency signals with high amplitude and provides high DC gain. By the high gain of the filtered gain stage, the value of the input capacitor of the SC integrator to achieve the target performance is significantly relaxed. The multi-bit quantizer and three-input adder are implemented with a linear VCO-FDSM. The linear VCO has three input SC circuits for the adder function. The output of VCO-FDSM is a 30-bit thermometer code, equivalent to a 5-bit binary code.

Figure 21.
Simplified circuit diagram of proposed 2nd-order ΔΣ ADC.
Table 3 shows the main parameters and values used in circuit implementation, as well as the simulated noise contributions of the main blocks. The primary noise sources of the proposed ADC are the CFIA and active lossy integrator. In Section 3.2 and Section 3.3, the validity of the noise analysis method is confirmed based on the hand-calculation values and transistor-level simulation results. Figure 22 plots the noise contributions according to the design parameters of each major block based on this analysis method. The parameters affecting the noise of the block CFIA, active lossy integrator, and SC integrator are gm1, RIN, and CS. Figure 22a,b are the values for OTA of CFIA and active lossy integrator, respectively. Figure 22c,d are the noise contributions for the active lossy integrator’s input resistance and the SC integrator’s input capacitor. To ensure that the block CFIA, active lossy integrator, and SC integrator each account for 30%, 30%, and 10% of the noise budget, the gm1, RIN, and CS are 300 μS, 100 kΩ, and 300 fF, respectively.

Table 3.
Design parameters and noise contribution.

Figure 22.
Noise contribution of (a) OTA in CFIA, (b) OTA in active lossy integrator, (c) RIN in active lossy integrator, and (d) CS in SC integrator.
Table 3 shows the parameters used in the main block design and the simulated noise results based on the analysis. The CFIA and active lossy integrator account for the largest portion at 35.2% and 40.74%, respectively, while the SC integrator and quantizer account for 10% and more than 5%, respectively. Based on the analysis, it can be confirmed that the sum of the noise proportions of each simulated block is 90%, which is within the target noise budget.
4. Simulation Results
Figure 23a shows the proposed second-order ΔΣ ADC chip layout. The proposed 2nd-order ΔΣ ADC is designed in the LP 65 nm CMOS process and occupies an area of 0.221 mm2. All circuits shown in Figure 21 are implemented on-chip. A sampling clock is provided from an external clock generator, and all of the other clock sources needed are generated by an on-chip clock generator. All analog and digital circuits in the proposed ADC operate at the 1.2 V supply voltage.

Figure 23.
(a) Layout of proposed ADC and (b) power consumption.
Figure 23b shows the power distribution at the 1.2V supply voltage. The proposed second-order ΔΣ ADC consumes a total power of 530.76 μW at the 1.2 V supply voltage. The chopping CFIA and lossy integrator consume 312 μW and 191.7 μW, which account for 58.8% and 36.1% of total power consumption, respectively. The power consumptions of the chopping CFIA and lossy integrator include bias circuits and common-mode feedback circuits. The SC integrator and the other blocks’ power consumptions are 9.2 μW and 17.9 μW, respectively. The other blocks contain the clock generator, linear VCO-FDSM, and CDAC with reference voltages.
To verify the ADC performance, transient simulation was performed, and the results were converted to a spectrum in the frequency domain through FFT. The transient simulation was performed as the pre-layout circuit and included device noise generated from transistors and resistors. Figure 24 plots the proposed second-order ΔΣ ADC’s 16-average FFT power spectral density (PSD), which comes from 16 different sections in one transient simulation result. The input frequency is 200 Hz, and the input amplitude is −3 dBFS at 1.2 V supply voltage, where the maximum input amplitude is 1.2 VPP. The proposed ADC achieves the peak SNDR of 117.7 dB. The spectrum has a 40 dB/decade slope, which is a 2nd-order noise-shaping characteristic. The noise power spectral density normalized to the maximum signal power appears as a noise floor of −143 dB in the frequency domain for a 216-point FFT transformation. However, the designed ADC has a noise floor of approximately −140 dB, as shown in Figure 24. This means that the noise floor of the designed ADC differs by less than 3 dB from the target noise floor.

Figure 24.
Simulated 216-point 16-averaged spectrum of proposed 2nd-order ΔΣ ADC.
Table 4 is a performance comparison table of the proposed second-order ΔΣ ADC with other relevant works. The proposed ADC operates at a 1.2 V supply voltage and achieves a peak SNDR of 117.7 dB and a FoM of 180.4 dB, with an OSR of just 256. The proposed ADC architecture demonstrates its advantages in two aspects compared to comparable ADCs. First, ADCs with a low OSR of 256 to 321, as referenced in [,,,], generally achieve an SNDR limited to around 100 dB. However, the proposed ADC, with an OSR of 256, achieved an SNDR at least 14.7 dB higher than those of the referenced ADCs, with a similar OSR. Moreover, the proposed ADC attains an FoMs of 180 dB, the highest value among ADCs, with an OSR of 256. Second, ADCs targeting an SNDR of 120 dB, as referenced in [,], require an OSR of 1000 to 2000. In contrast, the proposed ADC architecture achieves a high SNDR of 117.7 dB with an OSR that is more than four times lower. Additionally, the proposed ADC has an area of 0.221 mm2, which is not only the smallest compared to [,] but also achieves a high SNDR of 117 dB at a low supply voltage of 1.2 V, making it highly suitable for low-voltage, high-resolution ADC designs. These are the state-of-the-art results among related works.

Table 4.
Performance summary and comparison.
5. Conclusions
A high-resolution second-order ΔΣ ADC has been realized in a 65 nm CMOS technology. The prototype ADC operates at a supply voltage of 1.2 V with a bandwidth of 1 kHz. The target resolution of the proposed ADC is 20 bit. The sampling frequency is 512 kHz, and the OSR is only 256 for a target resolution. This performance is achieved by the proposed filtered gain-stage, which consists of the chopping CFIA, the active lossy integrator, and the linear VCO-FDSM as a multi-bit quantizer. This architecture suffers less from kT/C noise caused by the SC integrator, since the proposed filtered gain stage reduces the input-referred noise of the kT/C noise. The proposed ΔΣ ADC structure provides the possibility of high-resolution ADC design in an environment where the use of a high OSR is limited []. The addition of a gain stage requires an additional area for the two OTAs, the resistors, and capacitors for CFIA and LPF configurations. However, to achieve the same performance as a conventional DSM ADC with an OSR of 256, a capacitance of 375 pF is required. Implementing this capacitance still demands a much larger area than the proposed ADC. Therefore, the proposed ADC offers an attractive alternative for achieving high resolution at low OSR.
Author Contributions
Conceptualization, K.-C.A. and N.N.; methodology, K.-C.A., N.N. and T.T.-H.K.; software, K.-C.A. and N.N.; validation, K.-C.A., N.N. and T.T.-H.K.; formal analysis, K.-C.A. and N.N.; investigation, K.-C.A. and N.N.; resources, K.-C.A., N.N. and T.T.-H.K.; data curation, K.-C.A.; writing—original draft preparation, K.-C.A.; writing—review and editing, K.-C.A. and T.T.-H.K.; visualization, K.-C.A.; supervision, T.T.-H.K.; project administration, T.T.-H.K.; funding acquisition, T.T.-H.K. All authors have read and agreed to the published version of the manuscript.
Funding
Singapore International Graduate Award (SINGA) Scholarship.
Institutional Review Board Statement
Not applicable.
Informed Consent Statement
Not applicable.
Data Availability Statement
Data are contained within the article.
Conflicts of Interest
Author Neelakantan Narasimman was employed by the company Cirrus Logic, Austin, TX. The remaining authors declare that the research was conducted in the absence of any commercial or financial relationships that could be construed as a potential conflict of interest.
References
- Ikeda, M.; Stoppa, D.; Pertijs, M.; Oike, Y.; Ortmanns, M.; Ivanov, V.; Hsueh, F.-L. F5: Advanced IC Design for Ultra-Low-Noise Sensing. In Proceedings of the 2016 IEEE International Solid-State Circuits Conference (ISSCC), San Francisco, CA, USA, 31 January–4 February 2016; pp. 506–509. [Google Scholar]
- Liu, C.C.-M.; Mhala, M.M.; Chang, C.-H.; Tu, H.; Chou, P.-S.; Chao, C.; Hsueh, F.-L. 6.8 A 1.5 V 33 Mpixel 3D-Stacked CMOS Image Sensor with Negative Substrate Bias. In Proceedings of the 2016 IEEE International Solid-State Circuits Conference (ISSCC), San Francisco, CA, USA, 31 January–4 February 2016; pp. 124–125. [Google Scholar]
- Wang, Y.; Tang, K.; Zhang, Y.; Lou, L.; Chen, B.; Liu, S.; Qiu, L.; Zheng, Y. 13.2 A Ku-Band 260 mW FMCW Synthetic Aperture Radar TRX with 1.48 GHz BW in 65 nm CMOS for Micro-UAVs. In Proceedings of the 2016 IEEE International Solid-State Circuits Conference (ISSCC), San Francisco, CA, USA, 31 January–4 February 2016; pp. 240–241. [Google Scholar]
- Roshan-Zamir, A.; Elhadidy, O.; Yang, H.-W.; Palermo, S. A Reconfigurable 16/32 Gb/s Dual-Mode NRZ/PAM4 SerDes in 65-Nm CMOS. IEEE J. Solid State Circuits 2017, 52, 2430–2447. [Google Scholar] [CrossRef]
- Upadhyaya, P.; Poon, C.F.; Lim, S.W.; Cho, J.; Roldan, A.; Zhang, W.; Namkoong, J.; Pham, T.; Xu, B.; Lin, W.; et al. A Fully Adaptive 19-to-56Gb/s PAM-4 Wireline Transceiver with a Configurable ADC in 16 nm FinFET. In Proceedings of the 2018 IEEE International Solid-State Circuits Conference (ISSCC), San Francisco, CA, USA, 11–15 February 2018; pp. 108–110. [Google Scholar]
- Konijnenburg, M.; Stanzione, S.; Yan, L.; Jee, D.-W.; Pettine, J.; van Wegberg, R.; Kim, H.; Van Liempd, C.; Fish, R.; Schuessler, J.; et al. A Multi(Bio)Sensor Acquisition System with Integrated Processor, Power Management, 8\times 8 LED Drivers, and Simultaneously Synchronized ECG, BIO-Z, GSR, and Two PPG Readouts. IEEE J. Solid State Circuits 2016, 51, 2584–2595. [Google Scholar] [CrossRef]
- Shu, Y.-S.; Chen, Z.-X.; Lin, Y.-H.; Wu, S.-H.; Huang, W.-H.; Chiou, A.Y.-C.; Huang, C.-Y.; Hsieh, H.-Y.; Liao, F.-W.; Zou, T.-F.; et al. 26.1 A 4.5 mm2 Multimodal Biosensing SoC for PPG, ECG, BIOZ and GSR Acquisition in Consumer Wearable Devices. In Proceedings of the 2020 IEEE International Solid-State Circuits Conference (ISSCC), San Francisco, CA, USA, 16–20 February 2020; pp. 400–402. [Google Scholar]
- Hong, W.; Lee, M. A 10-MHz Current-Mode AOT Boost Converter with Dual-Ramp Modulation Scheme and Translinear Loop-Based Current Sensor for WiFi IoT Applications. IEEE J. Solid State Circuits 2021, 56, 2388–2401. [Google Scholar] [CrossRef]
- Choo, K.D.; Xu, L.; Kim, Y.; Seol, J.-H.; Wu, X.; Sylvester, D.; Blaauw, D. Energy-Efficient Motion-Triggered IoT CMOS Image Sensor with Capacitor Array-Assisted Charge-Injection SAR ADC. IEEE J. Solid State Circuits 2019, 54, 2921–2931. [Google Scholar] [CrossRef]
- Li, H.; Tan, Z.; Bao, Y.; Xiao, H.; Zhang, H.; Du, K.; Zhang, Y.; Ye, L.; Huang, R. 5.1 A 1.5 μW 0.135 pJ·%RH2 CMOS Humidity Sensor Using Adaptive Range-Shift Zoom CDC and Power-Aware Floating Inverter Amplifier Array. In Proceedings of the 2021 IEEE International Solid-State Circuits Conference (ISSCC), San Francisco, CA, USA, 13–22 February 2021; Volume 64, pp. 72–74. [Google Scholar]
- Park, S.; Lee, G.-H.; Cho, S. A 2.92-μW Capacitance-to-Digital Converter with Differential Bondwire Accelerometer, On-Chip Air Pressure, and Humidity Sensor in 0.18-μm CMOS. IEEE J. Solid State Circuits 2019, 54, 2845–2856. [Google Scholar] [CrossRef]
- Takahashi, T.; Kaji, Y.; Tsukuda, Y.; Futami, S.; Hanzawa, K.; Yamauchi, T.; Wong, P.W.; Brady, F.T.; Holden, P.; Ayers, T.; et al. A Stacked CMOS Image Sensor with Array-Parallel ADC Architecture. IEEE J. Solid State Circuits 2018, 53, 1061–1070. [Google Scholar] [CrossRef]
- Yin, P.-H.; Lu, C.-W.; Wang, J.-S.; Chang, K.-L.; Lin, F.-K.; Chen, P. A 368 × 184 Optical Under-Display Fingerprint Sensor Comprising Hybrid Arrays of Global and Rolling Shutter Pixels with Shared Pixel-Level ADCs. IEEE J. Solid State Circuits 2021, 56, 763–777. [Google Scholar] [CrossRef]
- Choi, S.; Ku, H.-S.; Son, H.; Kim, B.; Park, H.-J.; Sim, J.-Y. An 84.6-dB-SNDR and 98.2-dB-SFDR Residue-Integrated SAR ADC for Low-Power Sensor Applications. IEEE J. Solid State Circuits 2018, 53, 404–417. [Google Scholar] [CrossRef]
- Guo, W.; Kim, Y.; Tewfik, A.H.; Sun, N. A Fully Passive Compressive Sensing SAR ADC for Low-Power Wireless Sensors. IEEE J. Solid State Circuits 2017, 52, 2154–2167. [Google Scholar] [CrossRef]
- Hwang, H.B.; Lee, J.; Kwon, H.; Chung, B.; Lee, J.; Kim, I.Y. Preliminary Study of Novel Bio-Crypto Key Generation Using Clustering-Based Binarization of ECG Features. Sensors 2024, 24, 1556. [Google Scholar] [CrossRef]
- Saadi, H.; Ferroukhi, M.; Attari, M. Development of Wireless High Immunity EEG Recording System. In Proceedings of the 2011 International Conference on Electronic Devices, Systems and Applications (ICEDSA), Kuala Lumpur, Malaysia, 25–27 April 2011; pp. 120–124. [Google Scholar]
- Taha Alshaikhli, I.F.; Yahya, S.A.; Pammusu, I.; Alarabi, K.F. A Study on the Effects of EEG and ECG Signals While Listening to Qur’an Recitation. In Proceedings of the 5th International Conference on Information and Communication Technology for the Muslim World (ICT4M), Kuching, Malaysia, 17–18 November 2014; pp. 1–6. [Google Scholar]
- Baby Shalini, T.; Vanitha, L. Emotion Detection in Human Beings Using ECG Signals. Int. J. Eng. Trends Technol. IJETT 2013, 4, 1337–1342. [Google Scholar]
- Chandrakumar, H.; Marković, D. A 15.2-ENOB 5-kHz BW 4.5-μW Chopped CT\Delta\Sigma-ADC for Artifact-Tolerant Neural Recording Front Ends. IEEE J. Solid State Circuits 2018, 53, 3470–3483. [Google Scholar] [CrossRef]
- Chae, Y.; Souri, K.; Makinwa, K.A.A. A 6.3 µW 20 Bit Incremental Zoom-ADC with 6 Ppm INL and 1 µV Offset. IEEE J. Solid State Circuits 2013, 48, 3019–3027. [Google Scholar] [CrossRef]
- Karmakar, S.; Gönen, B.; Sebastiano, F.; van Veldhoven, R.; Makinwa, K.A.A. A 280 μW Dynamic Zoom ADC with 120 dB DR and 118 dB SNDR in 1 kHz BW. IEEE J. Solid State Circuits 2018, 53, 3497–3507. [Google Scholar] [CrossRef]
- Xu, L.; Gönen, B.; Fan, Q.; Huijsing, J.H.; Makinwa, K.A.A. 5.2 A 110dB SNR ADC with ±30V Input Common-Mode Range and 8 μV Offset for Current Sensing Applications. In Proceedings of the 2015 IEEE International Solid-State Circuits Conference (ISSCC) Digest of Technical Papers, San Francisco, CA, USA, 22–26 February 2015; pp. 1–3. [Google Scholar]
- Huang, W.-H.; Wu, S.-H.; Chen, Z.-X.; Shu, Y.-S. An Amplifier-Less Calibration-Free SAR ADC Achieving >100dB SNDR for Multi-Channel ECG Acquisition with 667 mVpp Linear Input Range. In Proceedings of the 2019 Symposium on VLSI Circuits, Kyoto, Japan, 9–14 June 2019; pp. C70–C71. [Google Scholar]
- Shu, Y.-S.; Kuo, L.-T.; Lo, T.-Y. 27.2 an Oversampling SAR ADC with DAC Mismatch Error Shaping Achieving 105 dB SFDR and 101 dB SNDR over 1kHz BW in 55 nm CMOS. In Proceedings of the 2016 IEEE International Solid-State Circuits Conference (ISSCC), San Francisco, CA, USA, 31 January–4 February 2016; pp. 458–459. [Google Scholar]
- Wu, S.-H.; Shu, Y.-S.; Chiou, A.Y.-C.; Huang, W.-H.; Chen, Z.-X.; Hsieh, H.-Y. 9.1 A Current-Sensing Front-End Realized by A Continuous-Time Incremental ADC with 12b SAR Quantizer and Reset-Then-Open Resistive DAC Achieving 140 dB DR and 8ppm INL at 4kS/s. In Proceedings of the 2020 IEEE International Solid-State Circuits Conference (ISSCC), San Francisco, CA, USA, 16–20 February 2020; pp. 154–156. [Google Scholar]
- Vogelmann, P.; Haas, M.; Ortmanns, M. A 1.1 mW 200 kS/s Incremental ΔΣ ADC with a DR of 91.5 dB Using Integrator Slicing for Dynamic Power Reduction. In Proceedings of the 2018 IEEE International Solid-State Circuits Conference (ISSCC), San Francisco, CA, USA, 11–15 February 2018; pp. 236–238. [Google Scholar]
- El Ansary, M.; Soltani, N.; Kassiri, H.; Machado, R.; Dufou, S.; Carlen, P.L.; Thompson, M.; Genov, R. 50 nW 5 kHz-BW Opamp-Less ΔΣ Impedance Analyzer for Brain Neurochemistry Monitoring. In Proceedings of the 2018 IEEE International Solid-State Circuits Conference (ISSCC), San Francisco, CA, USA, 11–15 February 2018; pp. 288–290. [Google Scholar]
- ElAnsary, M.; Xu, J.; Filho, J.S.; Dutta, G.; Long, L.; Shoukry, A.; Tejeiro, C.; Tang, C.; Kilinc, E.; Joshi, J.; et al. 28.8 Multi-Modal Peripheral Nerve Active Probe and Microstimulator with On-Chip Dual-Coil Power/Data Transmission and 64 2nd-Order Opamp-Less ΔΣ ADCs. In Proceedings of the 2021 IEEE International Solid-State Circuits Conference (ISSCC), San Francisco, CA, USA, 13–22 February 2021; Volume 64, pp. 400–402. [Google Scholar]
- Goes, J.; Vaz, B.; Monteiro, R.; Paulino, N. A 0.9 V /Spl Delta//Spl Sigma/ Modulator with 80 dB SNDR and 83 dB DR Using a Single-Phase Technique. In Proceedings of the 2006 IEEE International Solid State Circuits Conference, Digest of Technical Papers, San Francisco, CA, USA, 6–9 February 2006; pp. 191–200. [Google Scholar]
- Gönen, B.; Sebastiano, F.; Quan, R.; van Veldhoven, R.; Makinwa, K.A.A. A Dynamic Zoom ADC with 109-dB DR for Audio Applications. IEEE J. Solid State Circuits 2017, 52, 1542–1550. [Google Scholar] [CrossRef]
- Wang, B.; Sin, S.-W.; Seng-Pan, U.; Malobertr, F.; Martins, R.P. A 550 µW 20 kHz BW 100.8 DB SNDR Linear-Exponential Multi-Bit Incremental Converter with 256-Cycles in 65NM CMOS. In Proceedings of the 2018 IEEE Symposium on VLSI Circuits, Honolulu, HI, USA, 18–22 June 2018; pp. 207–208. [Google Scholar]
- Zhang, Y.; Chen, C.-H.; He, T.; Temes, G.C. A 35 µW 96.8 dB SNDR 1 kHz BW Multi-Step Incremental ADC Using Multi-Slope Extended Counting with a Single Integrator. In Proceedings of the 2016 IEEE Symposium on VLSI Circuits (VLSI-Circuits), Honolulu, HI, USA, 15–17 June 2016; pp. 1–2. [Google Scholar]
- Boser, B.E.; Wooley, B.A. The Design of Sigma-Delta Modulation Analog-to-Digital Converters. IEEE J. Solid State Circuits 1988, 23, 1298–1308. [Google Scholar] [CrossRef]
- Nam, K.; Lee, S.-M.; Su, D.K.; Wooley, B.A. A Low-Voltage Low-Power Sigma-Delta Modulator for Broadband Analog-to-Digital Conversion. IEEE J. Solid State Circuits 2005, 40, 1855–1864. [Google Scholar] [CrossRef]
- An, K.-C.; Narasimman, N.; Kim, T.T.-H. A 0.6-to-1.2 V Scaling-Friendly Discrete-Time OTA-Free Linear VCO-Based ΔΣ ADC Suitable for DVFS. IEEE Trans. Circuits Syst. I Regul. Pap. 2024, 71, 1481–1494. [Google Scholar] [CrossRef]
- Schreier, R.; Silva, J.; Steensgaard, J.; Temes, G.C. Design-Oriented Estimation of Thermal Noise in Switched-Capacitor Circuits. IEEE Trans. Circuits Syst. I Regul. Pap. 2005, 52, 2358–2368. [Google Scholar] [CrossRef]
- Akita, I.; Okazawa, T.; Kurui, Y.; Fujimoto, A.; Asano, T. A Feedforward Noise Reduction Technique in Capacitive MEMS Accelerometer Analog Front-End for Ultra-Low-Power IoT Applications. IEEE J. Solid State Circuits 2020, 55, 1599–1609. [Google Scholar] [CrossRef]
- Chandrarathna, S.C.; Lee, J.-W. 16.8 nW Ultra-Low-Power Energy Harvester IC for Tiny Ingestible Sensors Sustained by Bio-Galvanic Energy Source. IEEE Trans. Biomed. Circuits Syst. 2021, 15, 55–67. [Google Scholar] [CrossRef] [PubMed]
- Baker, R.J. CMOS: Circuit Design, Layout, and Simulation, 3rd ed.; Wiley: Hoboken, NJ, USA, 2010; Available online: https://www.wiley.com/en-sg/CMOS%3A+Circuit+Design%2C+Layout%2C+and+Simulation%2C+3rd+Edition-p-9780470891179 (accessed on 2 April 2024).
- Baker, R.J. CMOS: Mixed-Signal Circuit Design, 2nd ed.; Wiley: Hoboken, NJ, USA, 2009; Available online: https://www.wiley.com/en-sg/CMOS%3A+Mixed+Signal+Circuit+Design%2C+2nd+Edition-p-9780470290262 (accessed on 2 April 2024).
Disclaimer/Publisher’s Note: The statements, opinions and data contained in all publications are solely those of the individual author(s) and contributor(s) and not of MDPI and/or the editor(s). MDPI and/or the editor(s) disclaim responsibility for any injury to people or property resulting from any ideas, methods, instructions or products referred to in the content. |
© 2024 by the authors. Licensee MDPI, Basel, Switzerland. This article is an open access article distributed under the terms and conditions of the Creative Commons Attribution (CC BY) license (https://creativecommons.org/licenses/by/4.0/).