A Fast and Accurate Mapping Method for an OPGW Tower Based on Hybrid Distributed Optical Fiber Sensing
Abstract
1. Introduction
2. Principle of Transmission Line Tower Mapping Based on DOFS
2.1. High-Voltage Overhead Transmission Line Tower Types and Structures
2.2. Principle of Tower Mapping
2.2.1. Tower Mapping Based on BFS Jump
2.2.2. Tower Mapping Based on Vibration Amplitude Differences
2.2.3. Tower Mapping Based on Temperature Differences
2.2.4. Tower Mapping Based on Strain Differences
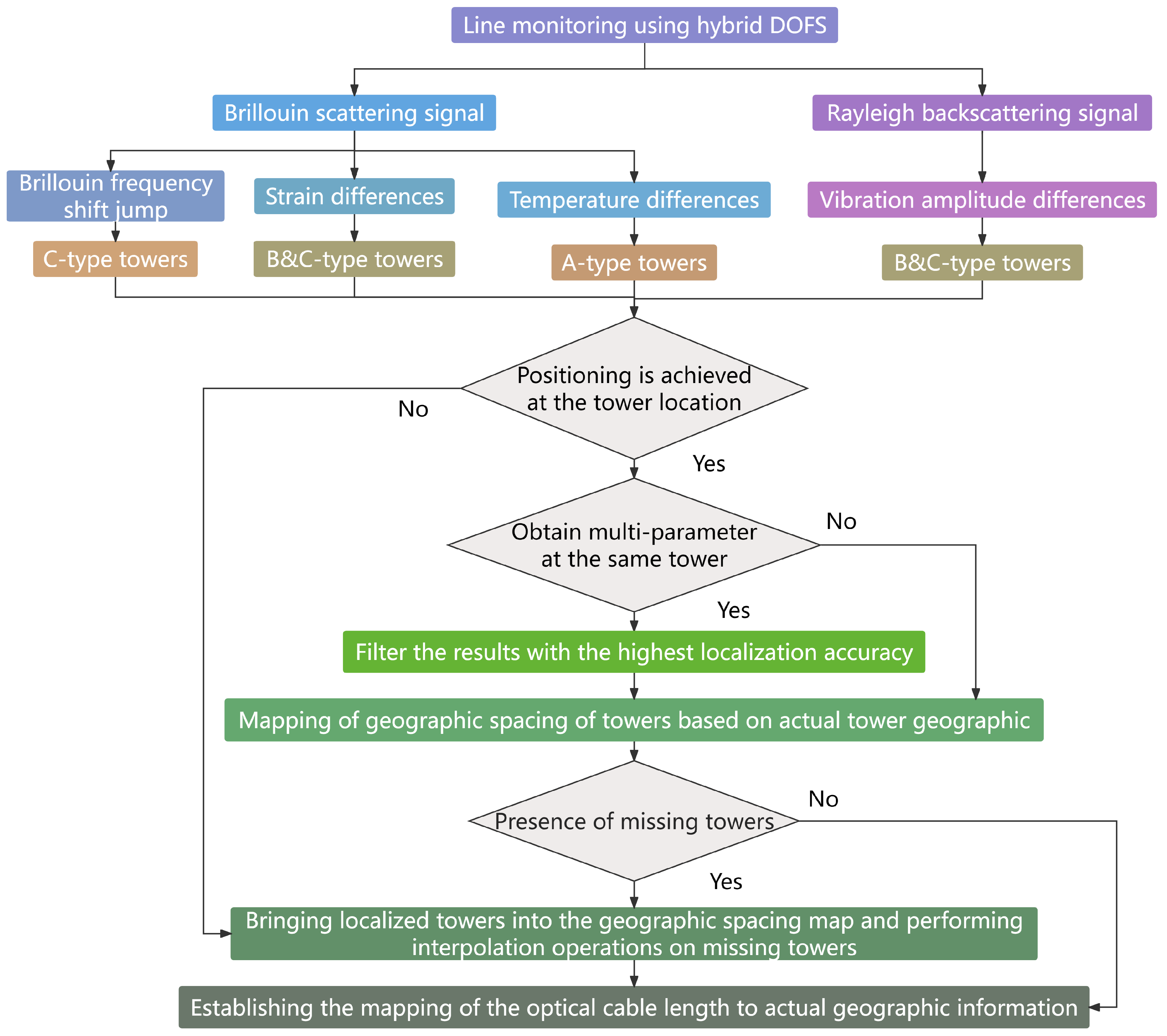
3. Tower Mapping Method Based on H-DOFS
3.1. Realization of the H-DOFS System
3.2. Tower Mapping for the Entire Transmission Line
4. In-Field Test and Experimental Results Analysis
4.1. Identification of Towers
4.1.1. Brillouin Scattering Signal Processing
4.1.2. Rayleigh Backscattering Signal Processing
4.2. Speed and Accuracy of Tower Mapping
4.2.1. The Speed of Tower Mapping in a Single Parameter and Hybrid System
4.2.2. The Accuracy of Tower Mapping in a Single-Parameter and Hybrid System
- After tower positioning, it is crucial to match the coordinates of the positioned towers with the actual geographical locations. Currently, a manual method is used for specific transmission lines, but an efficient point-matching algorithm is needed for a wider application.
- The limitations of the current DOFS system in terms of spatial resolution and sensing distance limit the use of the amplitude difference feature for locating linear towers on longer lines. Future applications should consider this feature for shorter transmission lines to effectively incorporate tangent towers.
5. Conclusions
Author Contributions
Funding
Institutional Review Board Statement
Informed Consent Statement
Data Availability Statement
Conflicts of Interest
Abbreviations
| DOFS | distributed optical fiber sensing |
| OPGW | optical fiber composite overhead ground wire |
| BFS | Brillouin frequency shift |
| H-DOFS | hybrid distributed optical fiber sensing |
| RBS | Rayleigh backscattered signal |
References
- Chen, S.M.; Tian, Y.; Dai, Z.G. Construction of Distribution Network Fault Detection Model Based on Artificial Intelligence Algorithm. In Proceedings of the 2023 International Conference on Power, Electrical Engineering, Electronics and Control (PEEEC), Athens, Greece, 25–27 September 2023; pp. 781–787. [Google Scholar]
- CEC Releases the 2023–2024 National Electricity Supply and Demand Situation Analysis and Forecast Report. Available online: https://www.geidco.org.cn/2024/0222/6309.shtml (accessed on 20 March 2024).
- Lu, J.Z.; Guo, J.; Hu, J.P. Analysis of ice disasters on ultra-high-voltage direct-current transmission lines. Nat. Hazards 2017, 86, 203–217. [Google Scholar] [CrossRef]
- Wang, S.H.; Jiang, X.L.; Sun, C.X. Study status of conductor galloping on transmission line. High Volt. Eng. 2005, 31, 11–14. [Google Scholar]
- Li, X.X.; Zhou, M.; Luo, Y.Z. Insulation Reconstruction for OPGW DC De-Icing and Its Influence on Lightning Protection and Energy Conservation. Energies 2018, 11, 2441. [Google Scholar] [CrossRef]
- Wang, Z.N. Fault Analysis of a 35 kV Overhead Transmission Line Lightning Strike. Electr. Eng. 2023, 15, 203–205+210. [Google Scholar]
- Gong, Q.W.; Feng, R.F.; Li, W. Location method for lightning striking OPGW based on the state of polarization of light. High Volt. Eng. 2016, 42, 612–618. [Google Scholar]
- Ma, G.M.; Li, C.R.; Meng, C.P. Ice Monitoring on Overhead Transmission Lines with FBG Tension Sensor. In Proceedings of the 2010 Asia-Pacific Power and Energy Engineering Conference (Appeec), Chengdu, China, 28–31 March 2010. [Google Scholar]
- Liu, X.Z.; Zhang, Z.F.; Du, B. Two-Way Data Processing Technology for OPGW Line of Distribution Power Communication Networks. Eai Endorsed Trans. Scalable Inf. Syst. 2022, 10, e15. [Google Scholar] [CrossRef]
- Wang, T.Y.; Zhang, H.; Qiu, A.N. Calculation of shunt coefficient of optical fiber composite overhead ground wire system. Eng. J. Wuhan Univ. 2022, 55, 716–724. [Google Scholar]
- Zhang, X.P.; Zhang, Y.X.; Wang, L.A. Current Status and Future of Research and Applications for Distributed Fiber Optic Sensing Technology. Acta Opt. Sin. 2024, 44, 0106001. [Google Scholar]
- Sun, J.X.; Zhang, Z.G.; Li, Y.M. Distributed Transmission Line Ice-Coating Recognition System Based on BOTDR Temperature Monitoring. J. Light. Technol. 2021, 39, 3967–3973. [Google Scholar] [CrossRef]
- Ding, Z.W.; Zhang, X.P.; Zou, N.M. Phi-OTDR Based On-Line Monitoring of Overhead Power Transmission Line. J. Light. Technol. 2021, 39, 5163–5169. [Google Scholar] [CrossRef]
- Xu, Z.N.; Song, S.P.; Zhao, L.J. OPGW Icing Monitoring Method Based on Phase Difference Between Temperature Curves. IEEE Trans. Power Deliv. 2024, 39, 1303–1306. [Google Scholar] [CrossRef]
- Hao, Y.Q.; Liu, N.N.; Kun, Y. Online ice-coating monitoring research on overhead transmission lines with Brillouin optical time domain reflectometry. Opt. Fiber Technol. 2020, 60, 102339. [Google Scholar] [CrossRef]
- Wu, H.J.; Luo, J.W.; Wu, J. Multi-point Detection for Polarization-sensitive Optical Time Domain Reflectometry and Its Applications in Electric Power Industry. In Proceedings of the 2016 Progress in Electromagnetics Research Symposium (Piers), Shanghai, China, 8–11 August 2016; pp. 4912–4918. [Google Scholar]
- Lu, B.; Chen, L.M.; Liu, X.B. A Novel On-line Power Transmission Line Galloping Monitoring System and its Quantative Measurement Method. J. Electr. Power 2017, 32, 49–56. [Google Scholar]
- Yan, Q.Z.; Zhou, C.M.; Feng, X.B. Galloping Vibration Monitoring of Overhead Transmission Lines by Chirped FBG Array. Photonic Sens. 2022, 12, 220310. [Google Scholar] [CrossRef]
- Lu, L.D.; Liang, Y.; Li, B.L. Location of lightning stroke on OPGW by use of distributed optical fiber sensor. In Proceedings of the International Symposium on Optoelectronic Technology and Application 2014: Laser and Optical Measurement Technology, Beijing, China, 13–15 May 2014. 92972I. [Google Scholar]
- Huang, S.H.; Hu, J.L.; Ou, Y.Y. Transmission Line Lightning Monitoring System Using a Multiparameter Distributed Optical Fiber Sensor. In Proceedings of the 2021 IEEE 2nd China International Youth Conference on Electrical Engineering (CIYCEE), Chengdu, China, 15–17 December 2021; pp. 1–7. [Google Scholar]
- Li, X.J.; Li, J.K.; Liu, L.J. Research on the Cable Sag On-line Monitoring Using Spontaneous Brillouin Scattering. Study Opt. Commun. 2023, 49, 63–66+78. [Google Scholar]
- Xie, K.; Zhang, H.Y.; Zhao, Y.S. Structural Health Monitoringof Power Transmission System Based on Optical Fiber Sensor Under Transmission Line Galloping. Laser Optoelectron. Prog. 2018, 55, 070606. [Google Scholar]
- Huang, L.; Lv, Q.S.; Lu, J.K. Analysis on Fiber Optic Positioning Tower of Transmission Line. Study Opt. Commun. 2017, 05, 36–38. [Google Scholar]
- Xia, M.; Tang, X.H.; Wang, Y. Connection Tower and Fiber Breakpoint Location Method for OPGW Based on Brillouin Frequency Shift Characteristics. Acta Opt. Sin. 2021, 41, 1906003. [Google Scholar]
- Li, C.; Wang, Y.; Ning, Y.X. Accurate and Fast Fault Location Method for Power OPGW. J. Beijing Univ. Posts Telecommun. 2022, 45, 32–37. [Google Scholar]
- Hao, G.L. Selection design and structural optimization of transmission line towers. China High New Technol. 2022, 09, 48–49. [Google Scholar]
- State Grid Corporation Infrastructure Department. State Grid Corporation Standard Process for Power Transmission and Substation Engineering, 1st ed.; China Electric Power Press: Beijing, China, 2011; pp. 34–56. [Google Scholar]
- Feng, Y.; Zhang, H.; Li, Y.L. Temperature Sensitization Model of Fiber Bragg Grating with Metal Coating. Acta Opt. Sin. 2009, 29, 336. [Google Scholar] [CrossRef]
- Fu, W.C.; Liu, Y.Y.; Ge, W.C. Simulation of thermal-stain loss of optical fiber in fiber composite low voltage cable. Chin. J. Quantum Electron. 2019, 36, 248. [Google Scholar]
- Tang, W. Analysis of Mechanical Characteristics and Software Developmentof Wires on Overhead Transmission Lines. Master’s Thesis, Nanchang University, Nanchang, China, 24 May 2019. [Google Scholar]
- Liu, P.Y. The Research on the Measurement of the Icing and Galloping Transmission Line Based on the Combined Distributed Optical Fiber Sensor. Master’s Thesis, Nanjing University, Nanjing, China, 24 May 2017. [Google Scholar]




















| Parameters | Value | Unit |
|---|---|---|
| Sensing range | 46 | km |
| Brillouin sweep step | 5 | MHz |
| Single measurement time | 0.6–2 | hour |
| Pulse width | 200 | ns |
| Repetition rate | 1.8 | kHz |
| Tower Mapping Characteristics | Type of Towers | Numbers |
|---|---|---|
| BFS jump | C-type towers | 12 |
| Vibration amplitude differences | B- and C-type towers | 41 |
| Temperature differences | A-type towers | 61 |
| Strain differences | B- and C-type towers | 41 |
| BFS Jump | Vibration Amplitude Difference | Temperature Difference | Strain Difference | H-DOFS | |
|---|---|---|---|---|---|
| Anchor point ratio | 7.80% | 39.20% | 51.00% | 36.30% | 80.40% |
| Dependence on meteorological environment | No | No | Yes | Yes | Yes |
| Time to achieve 80% identification of B- and C-type towers | Unachievable | 54H | Unachievable | 142H | 40H |
| Interpolation to calculate positioning error | 65 m | 119 m | 124 m | 88 m | 84 m |
Disclaimer/Publisher’s Note: The statements, opinions and data contained in all publications are solely those of the individual author(s) and contributor(s) and not of MDPI and/or the editor(s). MDPI and/or the editor(s) disclaim responsibility for any injury to people or property resulting from any ideas, methods, instructions or products referred to in the content. |
© 2024 by the authors. Licensee MDPI, Basel, Switzerland. This article is an open access article distributed under the terms and conditions of the Creative Commons Attribution (CC BY) license (https://creativecommons.org/licenses/by/4.0/).
Share and Cite
Yao, Y.; Wang, R.; Ding, H.; Tong, S.; Han, Y.; Zhao, S.; Zou, N.; Xiong, F.; Zhang, Y. A Fast and Accurate Mapping Method for an OPGW Tower Based on Hybrid Distributed Optical Fiber Sensing. Sensors 2024, 24, 5629. https://doi.org/10.3390/s24175629
Yao Y, Wang R, Ding H, Tong S, Han Y, Zhao S, Zou N, Xiong F, Zhang Y. A Fast and Accurate Mapping Method for an OPGW Tower Based on Hybrid Distributed Optical Fiber Sensing. Sensors. 2024; 24(17):5629. https://doi.org/10.3390/s24175629
Chicago/Turabian StyleYao, Yuanyuan, Ruofan Wang, Hao Ding, Shuai Tong, Yucheng Han, Shisong Zhao, Ningmu Zou, Fei Xiong, and Yixin Zhang. 2024. "A Fast and Accurate Mapping Method for an OPGW Tower Based on Hybrid Distributed Optical Fiber Sensing" Sensors 24, no. 17: 5629. https://doi.org/10.3390/s24175629
APA StyleYao, Y., Wang, R., Ding, H., Tong, S., Han, Y., Zhao, S., Zou, N., Xiong, F., & Zhang, Y. (2024). A Fast and Accurate Mapping Method for an OPGW Tower Based on Hybrid Distributed Optical Fiber Sensing. Sensors, 24(17), 5629. https://doi.org/10.3390/s24175629

