Integrating Heuristic Methods with Deep Reinforcement Learning for Online 3D Bin-Packing Optimization
Abstract
1. Introduction
2. Methodology
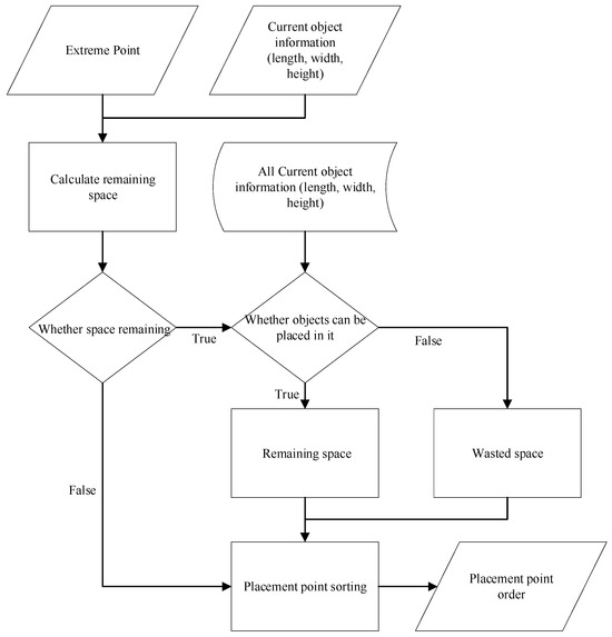
2.1. Extreme Point Sorting Method
| Algorithm 1: Extreme Point Priority Sorting Method |
|
2.2. Packing Constraints
2.2.1. Container Space State Representation
2.2.2. Partial Support Constraints
2.3. Integration of the Heuristic Algorithm with Deep Reinforcement Learning
2.3.1. Extreme Points and Extreme Point Priority Sorting Constraints
2.3.2. Deepest Bottom Left with Fill
2.3.3. Reward Function Design
3. Results and Discussion
3.1. System Architecture and Experimental Environment
3.2. Result of Model Training
3.3. Experimental Results of Model Implement
4. Conclusions
Author Contributions
Funding
Institutional Review Board Statement
Informed Consent Statement
Data Availability Statement
Conflicts of Interest
References
- Martello, S.; Pisinger, D.; Vigo, D. The three-dimensional bin packing problem. Oper. Res. 2000, 48, 256–267. [Google Scholar] [CrossRef]
- Li, T.-H.S.; Liu, C.Y.; Kuo, P.H.; Fang, N.C.; Li, C.H.; Cheng, C.W.; Hsieh, C.Y.; Wu, L.F.; Liang, J.J.; Chen, C.Y. A three-dimensional adaptive PSO-based packing algorithm for an IoT-based automated e-fulfillment packaging system. IEEE Access 2017, 5, 9188–9205. [Google Scholar] [CrossRef]
- Fleszar, K.; Hindi, K.S. New heuristics for one-dimensional bin-packing. Comput. Oper. Res. 2002, 29, 821–839. [Google Scholar] [CrossRef]
- González-San-Martín, J.; Cruz-Reyes, L.; Gómez-Santillán, C.; Fraire, H.; Rangel-Valdez, N.; Dorronsoro, B.; Quiroz-Castellanos, M. Comparative Study of Heuristics for the One-Dimensional Bin Packing Problem. In Hybrid Intelligent Systems Based on Extensions of Fuzzy Logic, Neural Networks and Metaheuristics; Castillo, O., Melin, P., Eds.; Springer: Cham, Switzerland, 2023; pp. 293–305. [Google Scholar] [CrossRef]
- Zhao, H.; Zhu, C.; Xu, X.; Huang, H.; Xu, K. Learning practically feasible policies for online 3D bin packing. Sci. China Inf. Sci. 2022, 65, 112105. [Google Scholar] [CrossRef]
- Ma, Y.; Hong, X.; Dong, S.; Cheng, C.K. 3D CBL: An efficient algorithm for general 3D packing problems. In Proceedings of the 48th Midwest Symposium on Circuits and Systems, Covington, KY, USA, 7–10 August 2005; pp. 1079–1082. [Google Scholar]
- Gonçalves, J.F.; Resende, M.G. A biased random key genetic algorithm for 2D and 3D bin packing problems. Int. J. Prod. Econ. 2013, 145, 500–510. [Google Scholar] [CrossRef]
- Chen, C.-S.; Lee, S.-M.; Shen, Q. An analytical model for the container loading problem. Eur. J. Oper. Res. 1995, 80, 68–76. [Google Scholar] [CrossRef]
- Hasan, J.; Kaabi, J.; Harrath, Y. Multi-objective 3D bin-packing problem. In Proceedings of the 8th International Conference on Modeling Simulation and Applied Optimization (ICMSAO), Manama, Bahrain, 15–17 April 2019; pp. 1–5. [Google Scholar]
- Harrath, Y. A three-stage layer-based heuristic to solve the 3D bin-packing problem under balancing constraint. J. King Saud Univ.-Comput. Inf. Sci. 2022, 34, 6425–6431. [Google Scholar] [CrossRef]
- Kaabi, J.; Harrath, Y.; Bououdina, H.E.; Qasim, A.T. Toward smart logistics: A new algorithm for a multi-objective 3D bin packing problem. In Proceedings of the Smart Cities Symposium, Zallaq, Bahrain, 22–23 April 2018; pp. 1–5. [Google Scholar]
- Hsayri, M.; Tlili, M. A novel multi stage optimization algorithm for a 3D-BPP resolution. In Proceedings of the 17th International Conference on Innovations in Intelligent Systems and Applications (INISTA), Hammamet, Tunisia, 20–23 September 2023; pp. 1–5. [Google Scholar]
- Yang, S.; Song, S.; Chu, S.; Song, R.; Cheng, J.; Li, Y.; Zhang, W. Heuristics Integrated deep reinforcement learning for online 3D bin packing. IEEE Trans. Autom. Sci. Eng. 2023, 21, 939–950. [Google Scholar] [CrossRef]
- Zhu, W.; Chen, S.; Dai, M.; Tao, J. Solving a 3D bin packing problem with stacking constraints. Comput. Ind. Eng. 2024, 188, 109814. [Google Scholar] [CrossRef]
- Duan, L.; Hu, H.; Qian, Y.; Gong, Y.; Zhang, X.; Xu, Y.; Wei, J. A multi-task selected learning approach for solving 3D flexible bin packing problem. arXiv 2018, arXiv:1804.06896. [Google Scholar]
- Que, Q.; Yang, F.; Zhang, D. Solving 3D packing problem using transformer network and reinforcement learning. Expert Syst. Appl. 2023, 214, 119153. [Google Scholar] [CrossRef]
- Murdivien, S.A.; Um, J. Boxstacker: Deep reinforcement learning for 3D bin packing problem in virtual environment of logistics systems. Sensors 2023, 23, 6928. [Google Scholar] [CrossRef] [PubMed]
- Hu, H.; Zhang, X.; Yan, X.; Wang, L.; Xu, Y. Solving a new 3D bin packing problem with deep reinforcement learning method. arXiv 2017, arXiv:1708.05930. [Google Scholar]
- Nguyen, T.-H.; Nguyen, X.-T. Space splitting and merging technique for online 3-D bin packing. Mathematics 2023, 11, 1912. [Google Scholar] [CrossRef]
- Fang, J.; Rao, Y.; Zhao, X.; Du, B. A hybrid reinforcement learning algorithm for 2D irregular packing problems. Mathematics 2023, 11, 327. [Google Scholar] [CrossRef]
- Qi, M.; Zhang, L. Online 3D packing problem based on bi-value guidance. J. Comput. Commun. 2023, 11, 156–173. [Google Scholar] [CrossRef]
- Verma, R.; Singhal, A.; Khadilkar, H.; Basumatary, A.; Nayak, S.; Singh, H.V.; Kumar, S.; Sinha, R. A generalized reinforcement learning algorithm for online 3D bin-packing. arXiv 2020, arXiv:2007.00463. [Google Scholar]
- Puche, A.V.; Lee, S. Online 3D bin packing reinforcement learning solution with buffer. In Proceedings of the International Conference on Intelligent Robots and Systems (IROS), Kyoto, Japan, 23–27 October 2022; pp. 8902–8909. [Google Scholar]
- Wu, Y.; Mansimov, E.; Grosse, R.B.; Liao, S.; Ba, J. Scalable trust-region method for deep reinforcement learning using Kronecker-factored approximation. Adv. Neural Inf. Process. Syst. 2017, 30, 1–10. [Google Scholar]
- Zhao, H.; She, Q.; Zhu, C.; Yang, Y.; Xu, K. Online 3D bin packing with constrained deep reinforcement learning. Proc. AAAI Conf. Artif. Intell. 2021, 35, 741–749. [Google Scholar] [CrossRef]
- Pan, Y.; Chen, Y.; Lin, F. Adjustable robust reinforcement learning for online 3D bin packing. In Proceedings of the 37th Conference on Neural Information Processing Systems (NeurIPS 2023), New Orleans, LA, USA, 10 December 2023; pp. 1–29. Available online: https://proceedings.neurips.cc/paper_files/paper/2023/file/a345ed605675c7c484e740a8ceaa6b45-Paper-Conference.pdf (accessed on 8 July 2024).
- Crainic, T.G.; Perboli, G.; Tadei, R. Extreme point-based heuristics for three-dimensional bin packing. Informs J. Comput. 2008, 20, 368–384. [Google Scholar] [CrossRef]
- Liu, K.; Lv, X.-f. Research on palletizing and packing based on heuristic algorithm. J. Phys. Conf. Ser. 2023, 2449, 012040. [Google Scholar] [CrossRef]
- Karabulut, K.; İnceoğlu, M.M. A hybrid genetic algorithm for packing in 3D with deepest bottom left with fill method. In Proceedings of the International Conference on Advances in Information Systems, Izmir, Turkey, 20–22 October 2004; Springer: Berlin/Heidelberg, Germany, 2004; pp. 441–450. [Google Scholar]
- Schulman, J.; Wolski, F.; Dhariwal, P.; Radford, A.; Klimov, O. Proximal policy optimization algorithms. arXiv 2017, arXiv:1707.06347. [Google Scholar]
- Nguyen, T.-H.; Tran, V.-T.; Doan, P.-Q.; Mac, T.-T. A novel heuristic algorithm for online 3D bin packing. In Proceedings of the 21st International Conference on Control, Automation and Systems (ICCAS), Jeju, Republic of Korea, 12–15 October 2021; pp. 1993–1997. [Google Scholar]
















| Parameters | Definition | Value |
|---|---|---|
| Standard for space utilization | 80 | |
| Constant | 0.2 | |
| Constant | 0.6 | |
| Length of container | 400 (cm) | |
| Width of container | 300 (cm) | |
| Height of container | 200 (cm) | |
| Constant | 0.7 | |
| Constant | 0.3 | |
| Constant | 0.2 | |
| Constant | 0.8 |
| Object | Size (cm) | Color |
|---|---|---|
| Object 1 | 30 × 40 × 20 | Orange |
| Object 2 | 30 × 50 × 20 | Blue |
| Object 3 | 40 × 50 × 20 | Purple |
| Object 4 | 30 × 50 × 40 | Green |
| Object 5 | 40 × 50 × 30 | Light blue |
| Container | 400 × 300 × 200 | Wood color (transparent) |
| Space Utilization | Research [31] | HHPPO | Comparison |
|---|---|---|---|
| Highest | 85% | 92% | Increase 7% |
| Top 5% | 83.2% | 89.2% | Increase 6% |
| Average | 80% | 83% | Increase 3% |
| Bottom 5% | 72.4% | 75.8% | Increase 3.4% |
| Lowest | 70% | 74% | Increase 4% |
| Space Utilization | Research [31] | HHPPO | Comparison |
|---|---|---|---|
| Highest | 475 | 505 | Increase 30 |
| Top 5% | 473 | 500 | Increase 27 |
| Average | 440 | 455 | Increase 15 |
| Bottom 5% | 410 | 424 | Increase 14 |
| Lowest | 395 | 405 | Increase 10 |
| Object | Size (cm) | Color |
|---|---|---|
| Object 1 | 50 × 100 × 20 | Red |
| Object 2 | 30 × 90 × 10 | Brown |
| Object 3 | 50 × 50 × 50 | Blue |
| Object 4 | 60 × 60 × 10 | Green |
| Container | 300 × 200 × 150 | Wood color (transparent) |
| Object | Size (cm) | Color |
|---|---|---|
| Object 1 | 21 × 28 × 10 | Red |
| Object 2 | 21 × 25 × 12 | Green |
| Object 3 | 12 × 25 × 23 | Blue |
| Object 4 | 21 × 4 × 12 | Yellow |
| Object 5 | 11 × 7 × 18 | Pink |
| Object 6 | 22 × 6 × 11 | Orange |
| Container | 35 × 35 × 24 | Wood color |
Disclaimer/Publisher’s Note: The statements, opinions and data contained in all publications are solely those of the individual author(s) and contributor(s) and not of MDPI and/or the editor(s). MDPI and/or the editor(s) disclaim responsibility for any injury to people or property resulting from any ideas, methods, instructions or products referred to in the content. |
© 2024 by the authors. Licensee MDPI, Basel, Switzerland. This article is an open access article distributed under the terms and conditions of the Creative Commons Attribution (CC BY) license (https://creativecommons.org/licenses/by/4.0/).
Share and Cite
Wong, C.-C.; Tsai, T.-T.; Ou, C.-K. Integrating Heuristic Methods with Deep Reinforcement Learning for Online 3D Bin-Packing Optimization. Sensors 2024, 24, 5370. https://doi.org/10.3390/s24165370
Wong C-C, Tsai T-T, Ou C-K. Integrating Heuristic Methods with Deep Reinforcement Learning for Online 3D Bin-Packing Optimization. Sensors. 2024; 24(16):5370. https://doi.org/10.3390/s24165370
Chicago/Turabian StyleWong, Ching-Chang, Tai-Ting Tsai, and Can-Kun Ou. 2024. "Integrating Heuristic Methods with Deep Reinforcement Learning for Online 3D Bin-Packing Optimization" Sensors 24, no. 16: 5370. https://doi.org/10.3390/s24165370
APA StyleWong, C.-C., Tsai, T.-T., & Ou, C.-K. (2024). Integrating Heuristic Methods with Deep Reinforcement Learning for Online 3D Bin-Packing Optimization. Sensors, 24(16), 5370. https://doi.org/10.3390/s24165370

