A Novel Two-Step Channel Estimation Method for RIS-Assisted mmWave Systems
Abstract
1. Introduction
- In addition to the cascaded channel estimation, we further estimate the reflected channels of RIS-BS and UE-RIS. Remarkably, a novel two-step channel estimation method using MMPGA, LS estimator, ResNet, and MTRnet is introduced for the RIS-assisted mmWave systems.
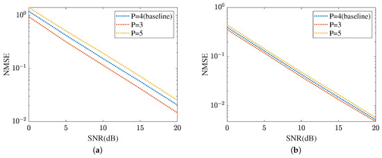
- The MMPGA-LS-ResNet is proposed to estimate the cascaded channel of UE-RIS-BS. The MMPGA-LS optimizes the crossover strategy and mutation strategy compared with the common evolution algorithm. As a result, the proposed MMPGA-LS is capable of reducing the estimation error. Then, ResNet is applied to further reduce the cascaded channel error. Relying on the designed network architecture, including the multiple cross-layer operations and layers, the proposed ResNet learns the relationship between the output of MMPGA-LS and the channel of UE-RIS-BS effectively.
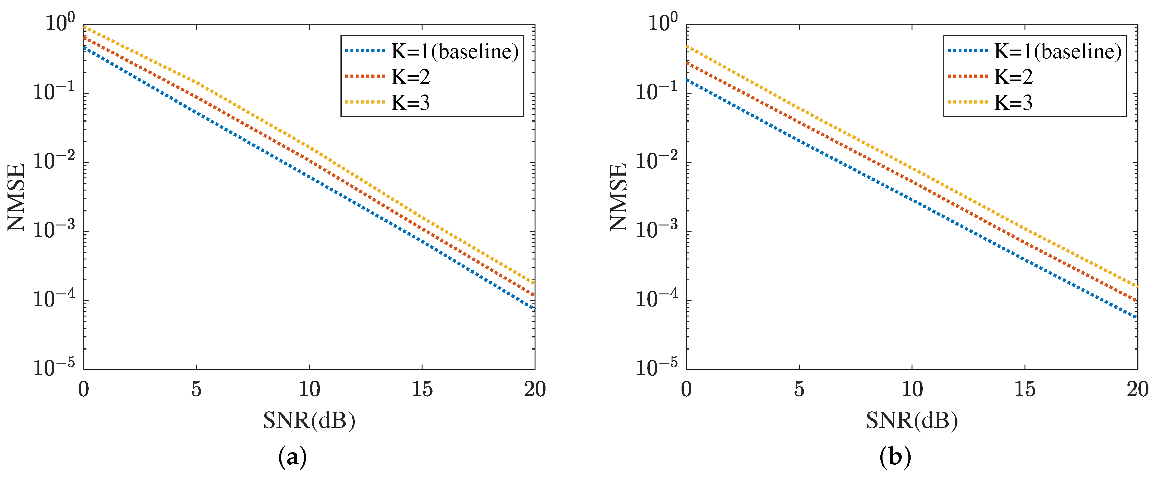
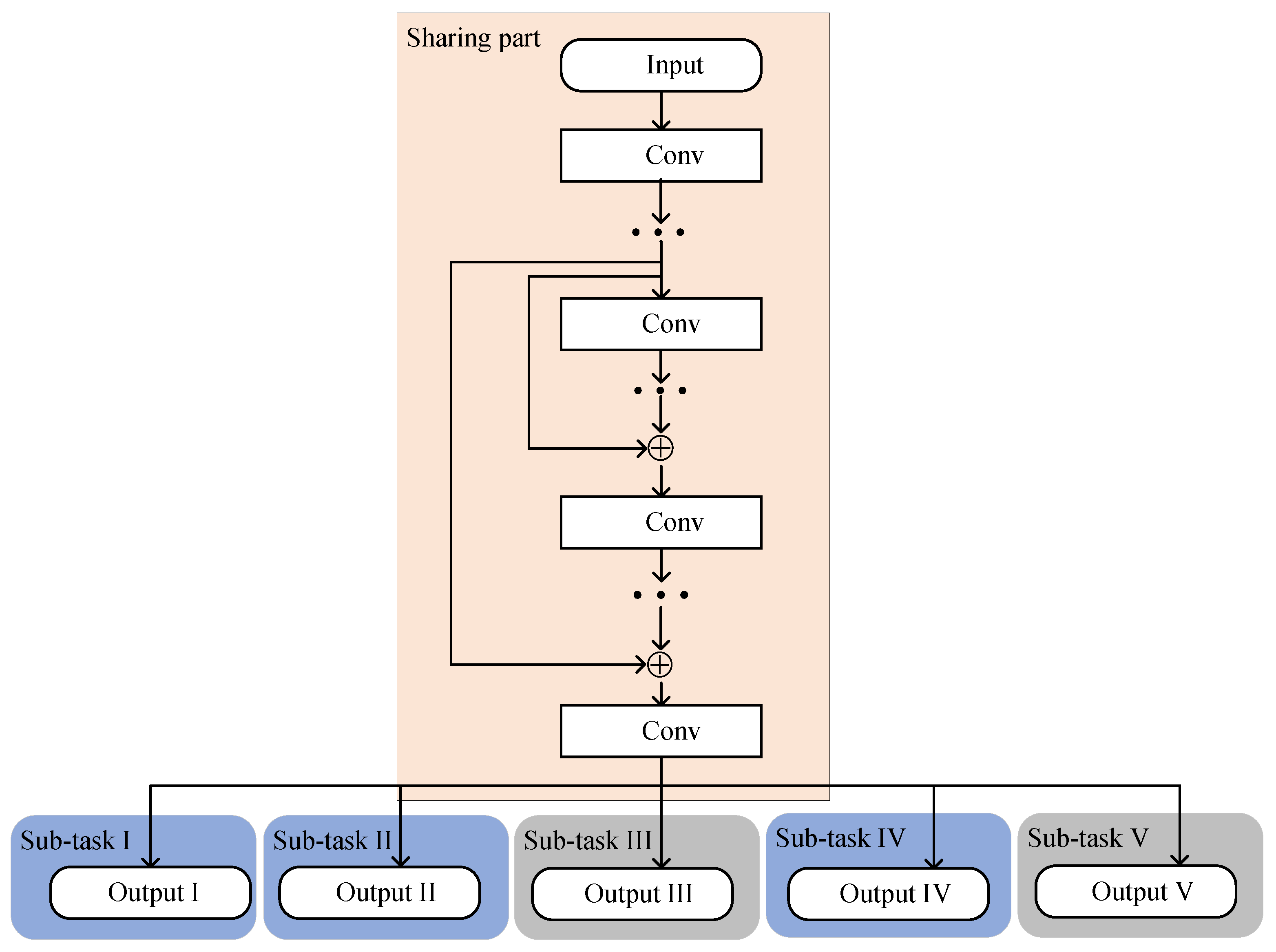
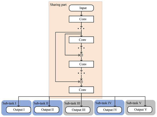
- Furthermore, the proposed MTRnet is introduced for estimating the reflected channels of RIS-UE and UE-RIS. Compared with the single regression model, the MTRnet integrates the multi-task learning model and ResNet. As a result, the proposed MTRnet with multiple output layers achieves the reflected channel estimation within fewer optimization models compared with that based on the single regression model.
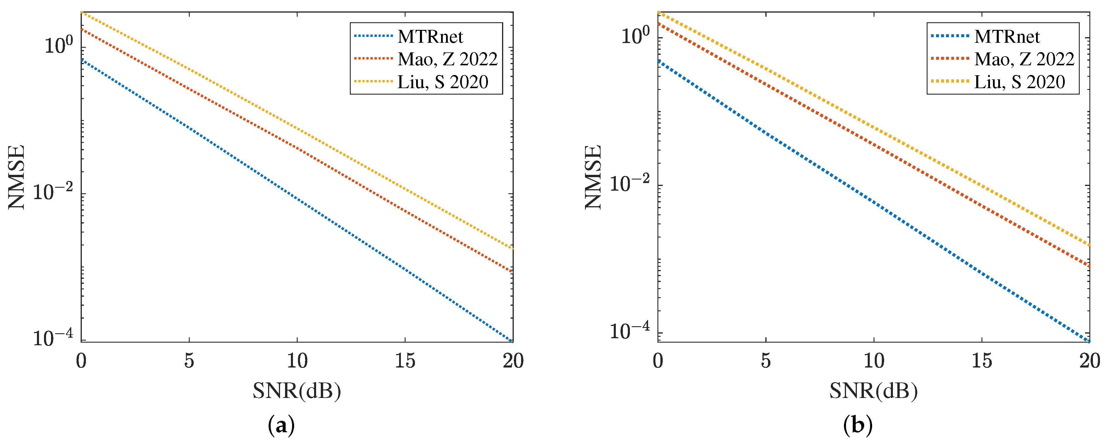
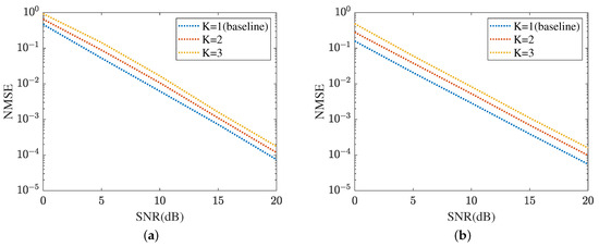
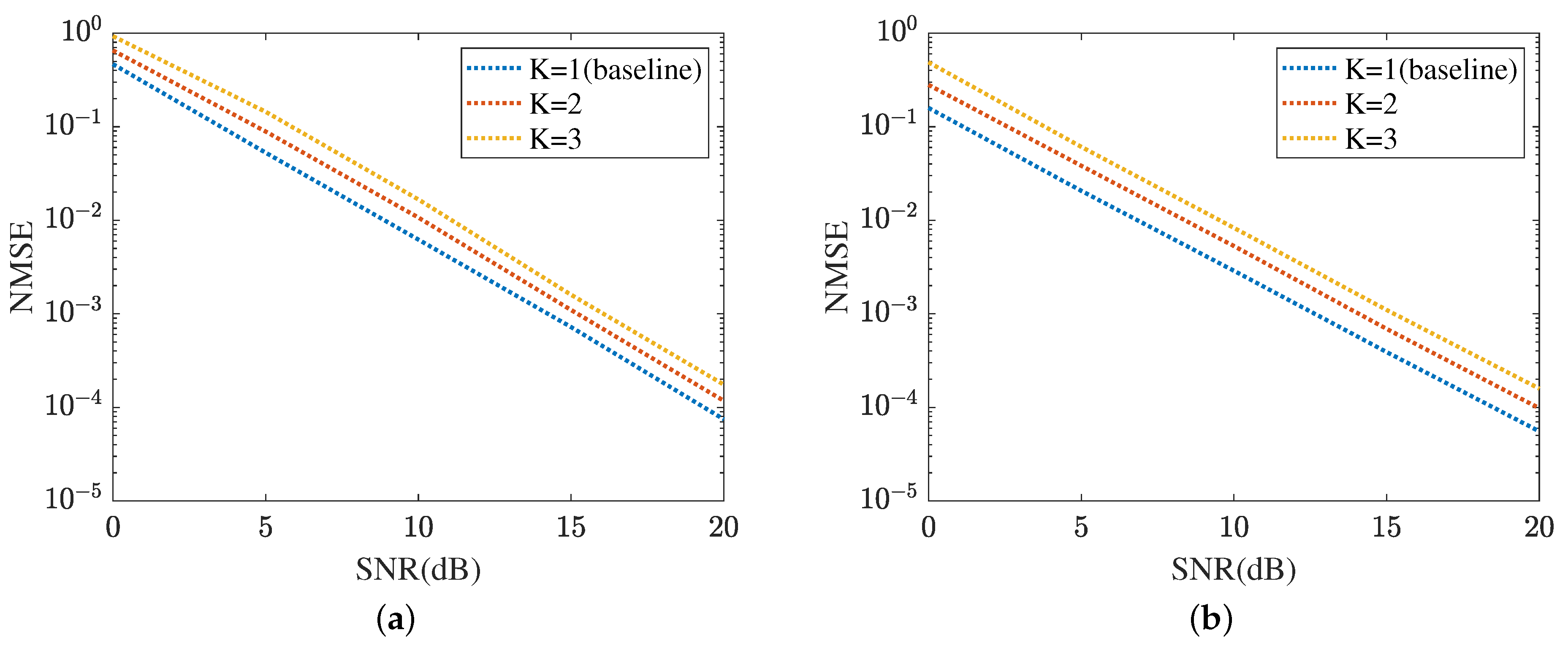
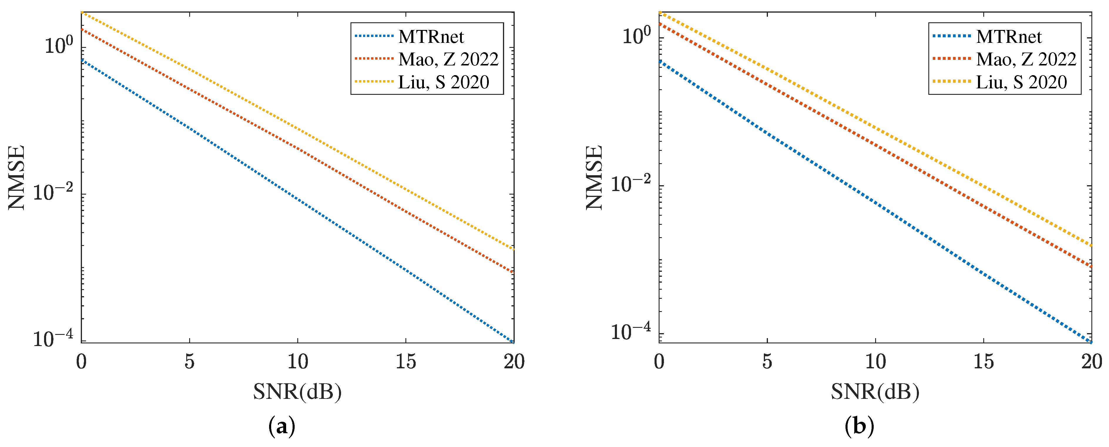
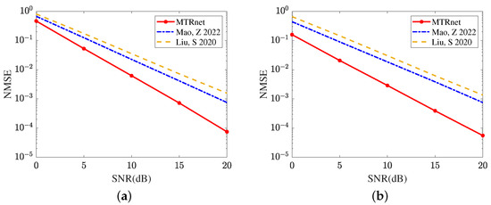
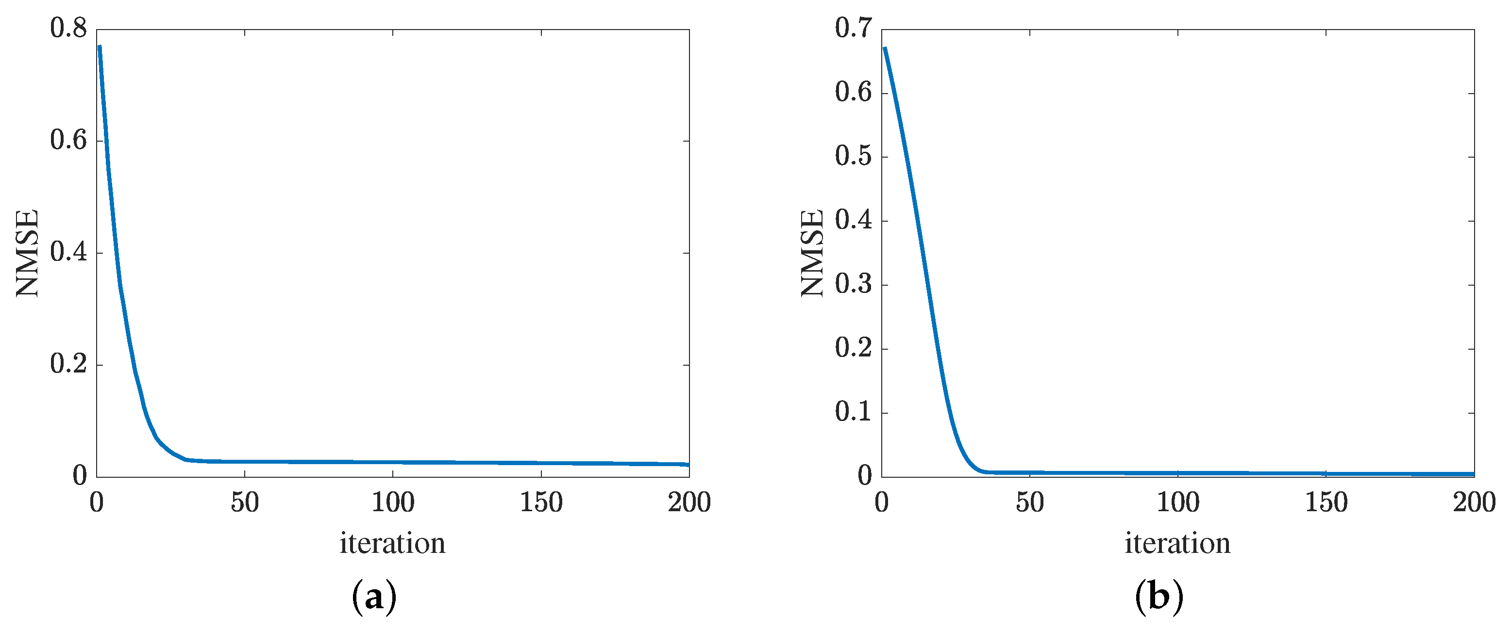
- A series of experimental results have validated the superiority of the novel two-step channel estimation method. For the cascaded channel estimation performance, the MMPGA-LS achieves a lower NMSE compared with a genetic algorithm (GA) [29] and particle swarm algorithm (PSO) [30]. Besides, the proposed ResNet also obtains a lower NMSE compared with convolutional recurrent neural network (CRNN) [17] and CNN [15]. Additionally, the proposed MTRnet based on the multi-task learning ability still outperforms some single-learning models in terms of a lower NMSE. Besides, the proposed method also obtains a low NMSE in the RIS with the formulation of the uniform planar array.
2. Channel Estimation System Model
3. The Novel Two-Step Channel Estimation Method
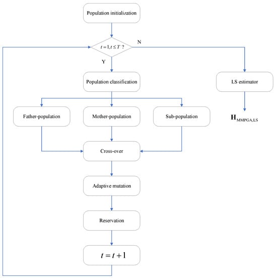
3.1. MMPGA-LS-ResNet-Based Cascaded Channel Estimation
3.1.1. Population Initialization
3.1.2. Population Classification
3.1.3. Crossover
3.1.4. Adaptive Mutation
3.1.5. Population Reservation
3.1.6. ResNet
- Initialize ;
- Classify based on fitness ranking;
- Execute crossover operation shown in Figure 2;
- Execute adaption mutation operation shown in Figure 3;
- Reserve with the higher fitness;
- Select the best one with the highest fitness;
- Substitute into Equations (1)–(6) and LS algorithm;
- based on Equation (31);
- Substitute into the proposed ResNet shown in Figure 4;
- Train the network parameters in the ResNet;
- Attain the optimization model of ResNet;
- .

3.2. MTRnet-Based Reflected Channel Estimation
3.3. Implementation of the Novel Two-Step Method
- Generate population ;
- Attain via the proposed MMPGA;
- Obtain by LS estimator;
- ;
- Substitute into the proposed ResNet;
- Generate via the optimization model of ResNet;
- ;
- Substitute into the proposed MTRnet;
- Achieve via the optimization model of MTRnet;
- , .

- Initialize population;
- Classify via the descending order criterion of fitness;
- Execute the crossover operation based on Equations (24) and (25);
- Adopt the adaptive mutation strategy based on Equations (26) and (27);
- Select with higher fitness;
- Replace with ;
- Replace with ;
- Estimate ;
- Construct ;
- Predict via the optimization model of ResNet.
- Construct ;
- Predict and by the optimization model of MTRnet;
- Evaluate the channel estimation performance based on Equations (39) and (40).
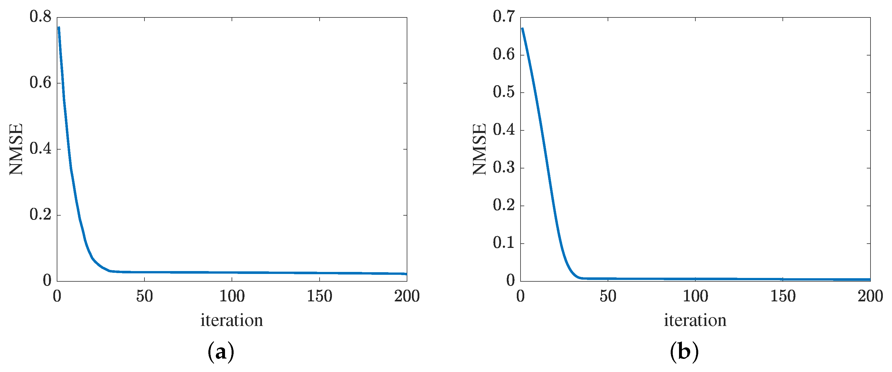
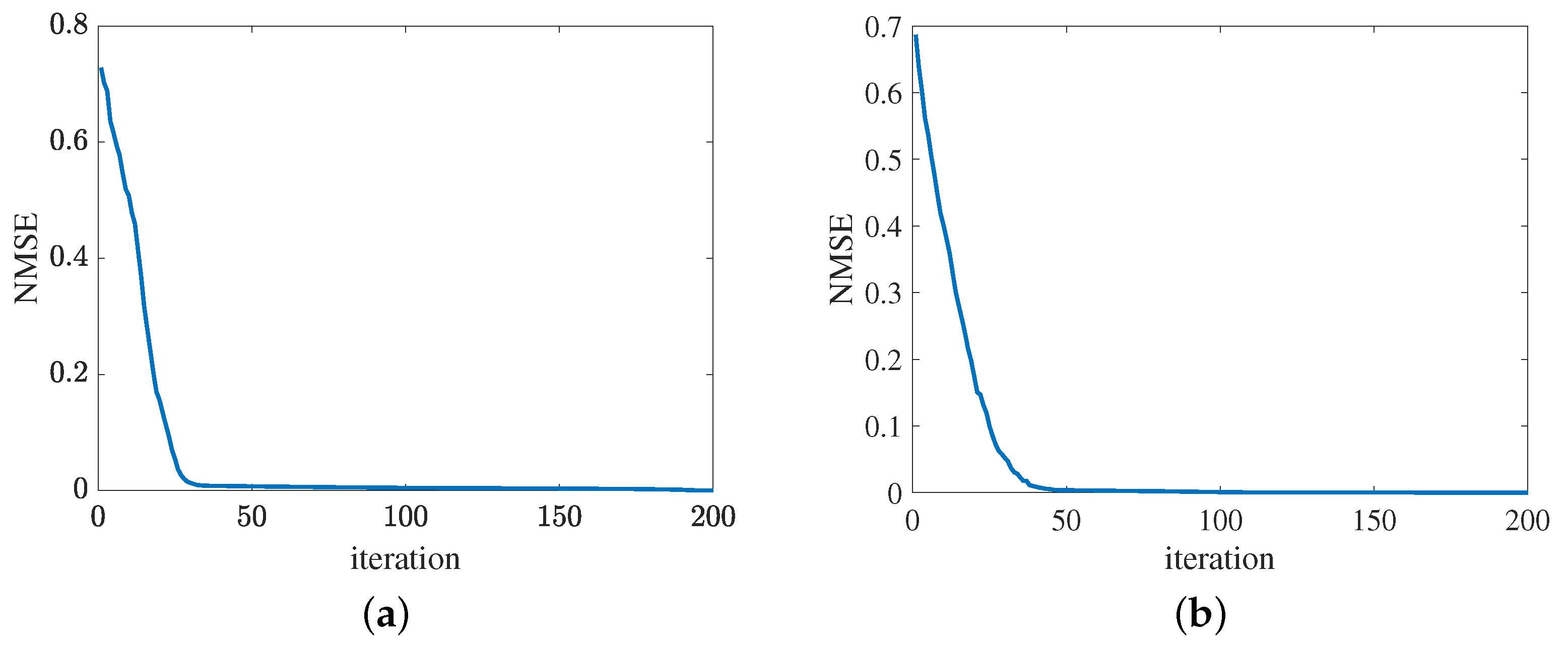
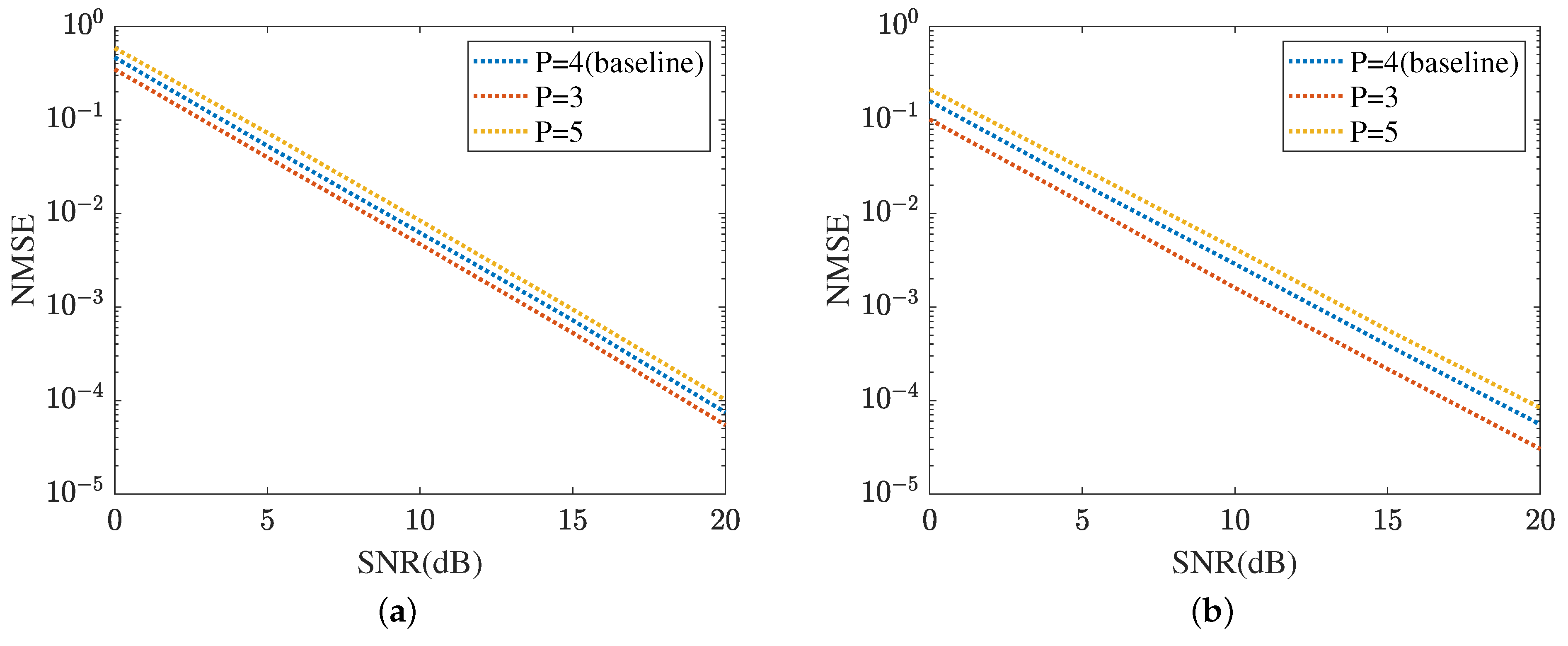
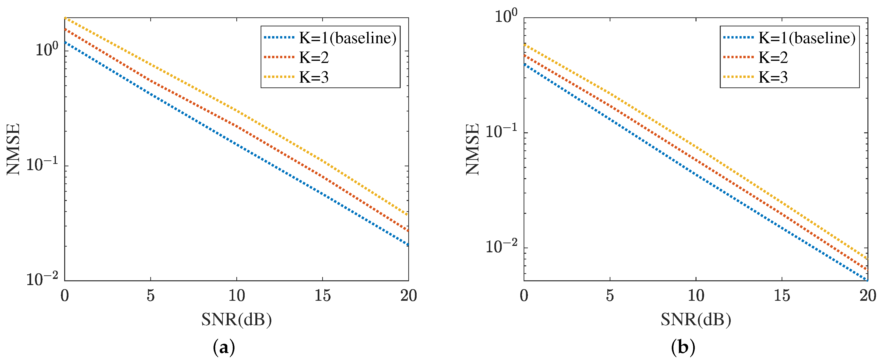
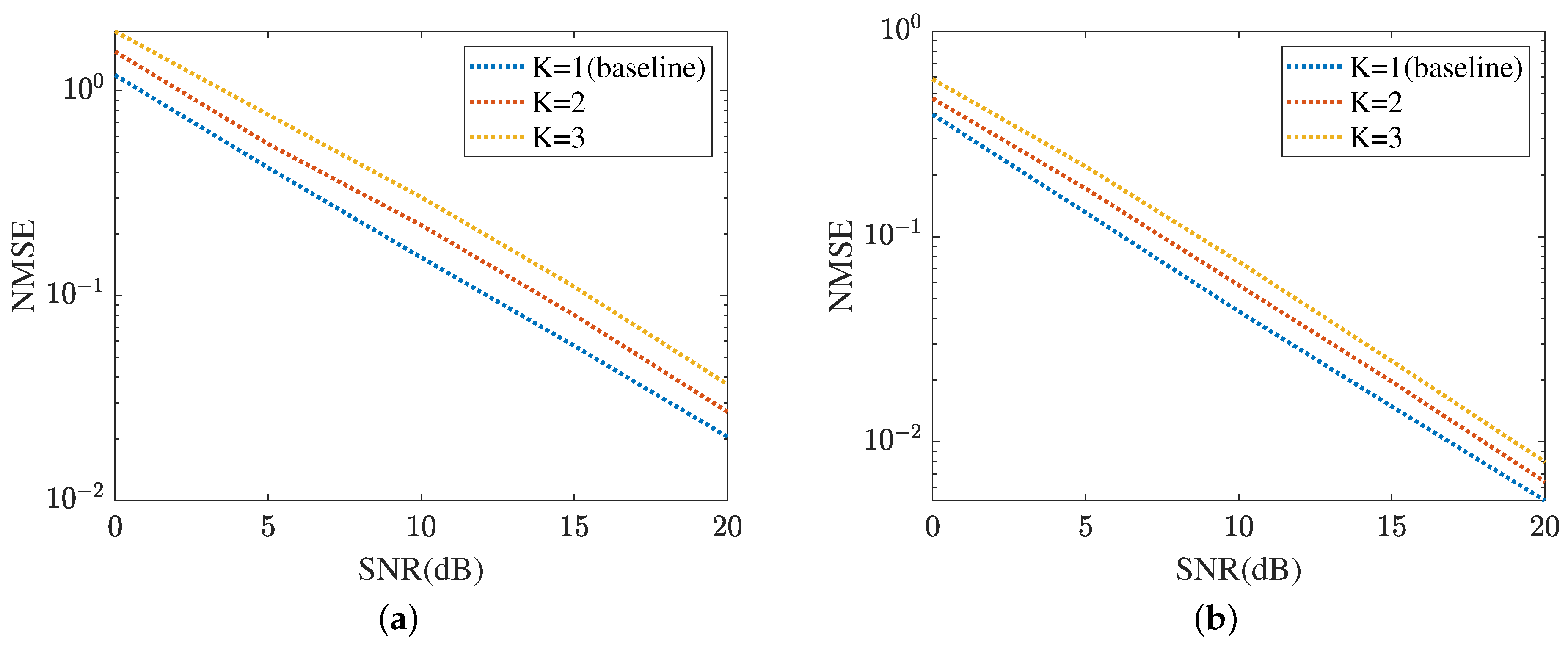
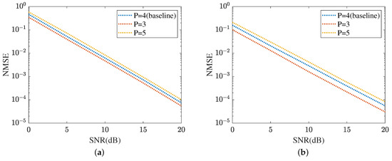
4. Simulation Results and Discussion
4.1. Comparisons with Reported Methods
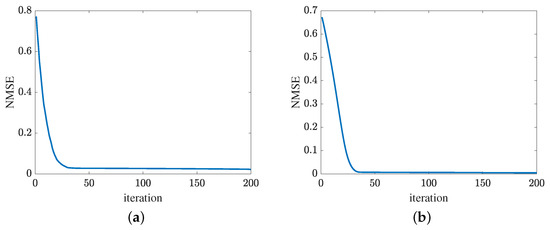
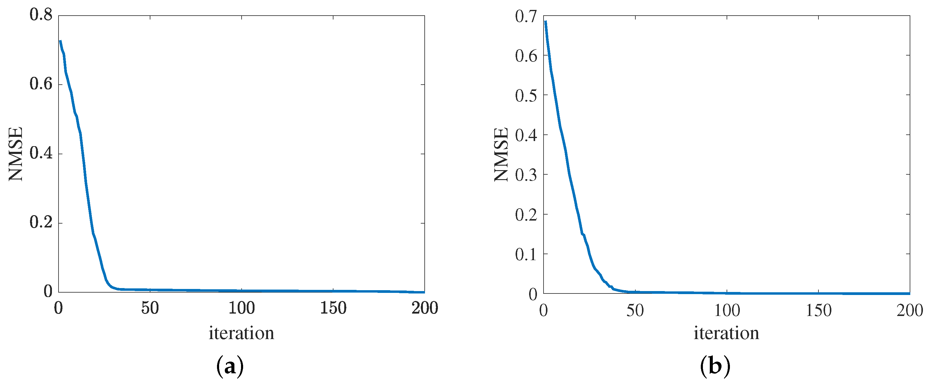
4.2. Numerical Results of The Proposed Two-Step Mehod
4.3. Discussion of the Proposed Method
5. Conclusions
Funding
Institutional Review Board Statement
Informed Consent Statement
Data Availability Statement
Conflicts of Interest
References
- Ji, B.; Han, Y.; Liu, S.; Tao, F.; Zhang, G.; Fu, Z.; Li, C. Several key technologies for 6G: Challenges and opportunities. IEEE Commun. Stand. Mag. 2021, 5, 44–51. [Google Scholar] [CrossRef]
- Yuan, X.; Zhang, Y.-J.A.; Shi, Y.; Yan, W.; Liu, H. Reconfigurable-intelligent-surface empowered wireless communications: Challenges and opportunities. IEEE Wirel. Commun. 2021, 28, 136–143. [Google Scholar] [CrossRef]
- Guan, X.; Wu, Q.; Zhang, R. Anchor-assisted channel estimation for intelligent reflecting surface aided multiuser communication. IEEE Trans. Wirel. Commun. 2022, 21, 3764–3778. [Google Scholar] [CrossRef]
- Cui, M.; Wu, Z.; Lu, Y.; Wei, X.; Dai, L. Near-Field MIMO Communications for 6G: Fundamentals, Challenges, Potentials, and Future Directions. IEEE Commun. Mag. 2023, 61, 40–46. [Google Scholar] [CrossRef]
- Araújo, G.T.D.; Almeida, A.L.F.D.; Boyer, R. Channel estimation for intelligent reflecting surface assisted MIMO systems: A tensor modeling approach. IEEE J. Sel. Top. Signal Process. 2021, 15, 789–802. [Google Scholar] [CrossRef]
- Wen, F.; Shi, J.; Lin, Y.; Gui, G.; Yuen, C.; Sari, H. Joint DOD and DOA Estimation for NLOS Target using IRS-aided Bistatic MIMO Radar. IEEE Trans. Veh. Technol. 2021, 1–6. [Google Scholar] [CrossRef]
- Wei, Y.; Zhao, M.-M.; Zhao, M.-J.; Cai, Y. Channel estimation for IRS-aided multiuser communications with reduced error propagation. IEEE Trans. Wirel. Commun. 2022, 21, 2725–2741. [Google Scholar] [CrossRef]
- Zhou, G.; Pan, C.; Ren, H.; Popovski, P.; Swindlehurst, A.L. Channel estimation for RIS-aided multiuser millimeter-wave systems. IEEE Trans. Signal Process. 2022, 70, 1478–1492. [Google Scholar] [CrossRef]
- Wang, P.; Fang, J.; Duan, H.; Li, H. Compressed channel estimation for intelligent reflecting surface-assisted millimeter wave systems. IEEE Signal Process. Lett. 2020, 27, 905–909. [Google Scholar] [CrossRef]
- Chien, T.V.; Le, C.V.; Binh, H.T.T.; Ngo, H.Q.; Chatzinotas, S. Phase Shift Design for RIS-Aided Cell-Free Massive MIMO With Improved Differential Evolution. IEEE Trans. Veh. Technol. 2023, 12, 1499–1503. [Google Scholar] [CrossRef]
- Byun, Y.; Kim, H.; Kim, S.; Shim, B. Channel Estimation and Phase Shift Control for UAV-Carried RIS Communication Systems. IEEE Trans. Veh. Technol. 2023, 72, 13695–13700. [Google Scholar] [CrossRef]
- Lin, T.; Yu, X.; Zhu, Y.; Schober, R. Channel estimation for IRS-assisted millimeter-wave MIMO systems: Sparsity-inspired approaches. IEEE Trans. Commun. 2022, 70, 4078–4092. [Google Scholar] [CrossRef]
- Chen, Z.; Tang, J.; Zhang, X.Y.; So, D.K.C.; Jin, S.; Wong, K.-K. Hybrid evolutionary-based sparse channel estimation for IRS-assisted mmWave MIMO systems. IEEE Trans. Wirel. Commun. 2022, 21, 1586–1601. [Google Scholar] [CrossRef]
- Gao, T.; He, M. Two-Stage Channel Estimation Using Convolutional Neural Networks for IRS-Assisted mmWave Systems. IEEE Syst. J. 2023, 17, 3183–3191. [Google Scholar] [CrossRef]
- Liu, S.; Lei, M.; Zhao, M.-J. Deep learning based channel estimation for intelligent reflecting surface aided MISO-OFDM system. In Proceedings of the 2020 IEEE 92nd Vehicular Technology Conference (VTC2020-Fall), Victoria, BC, Canada, 18 November–16 December 2020; pp. 1–5. [Google Scholar]
- Ye, M.; Zhang, H.; Wang, J.-B. Channel Estimation for Intelligent Reflecting Surface Aided Wireless Communications Using Conditional GAN. IEEE Commun. Lett. 2022, 26, 2340–2344. [Google Scholar] [CrossRef]
- Mao, Z.; Liu, X.; Peng, M. Channel estimation for intelligent reflecting surface assisted massive MIMO systems—A deep learning approach. IEEE Commun. Lett. 2022, 26, 798–802. [Google Scholar] [CrossRef]
- Liu, Y.; Al-Nahhal, I.; Dobre, O.A.; Wang, F. Deep-Learning Channel Estimation for IRS-Assisted Integrated Sensing and Communication System. IEEE Trans. Veh. Technol. 2022, 72, 6181–6193. [Google Scholar] [CrossRef]
- Wang, Y.; Lu, H.; Sun, H. Channel estimation in IRS-enhanced mmWave system with super-resolution network. IEEE Commun. Lett. 2021, 25, 2599–2603. [Google Scholar] [CrossRef]
- Liu, C.; Liu, X.; Ng, D.W.K.; Yuan, J. Deep residual learning for channel estimation in intelligent reflecting surface-assisted multiuser communications. IEEE Trans. Wirel. Commun. 2021, 21, 898–912. [Google Scholar] [CrossRef]
- Liu, C.; Liu, X.; Ng, D.W.K.; Yuan, J. Deep residual network empowered channel estimation for IRS-assisted multi-user communication systems. In Proceedings of the ICC 2021-IEEE International Conference on Communications, Montreal, QC, Canada, 14–23 June 2021; pp. 1–7. [Google Scholar]
- Wang, H.; Memon, F.H.; Wang, X.P.; Li, X.; Zhao, N.; Dev, K. Machine learning-enabled MIMO-FBMC communication channel parameter estimation in IIoT: A distributed CS approach. Digit. Commun. Netw. 2023, 9, 306–312. [Google Scholar] [CrossRef]
- Choi, J.; Cho, H.J. A Joint Optimization of Pilot and Phase Shifts in Uplink Channel Estimation for Hybrid RIS-Aided Multi-User Communication Systems. IEEE Trans. Veh. Technol. 2024, 73, 5197–5212. [Google Scholar] [CrossRef]
- Schroeder, R.; He, J.; Brante, G.; Juntti, M. Two-Stage Channel Estimation for Hybrid RIS Assisted MIMO Systems. IEEE Trans. Veh. Technol. 2022, 70, 4793–4806. [Google Scholar] [CrossRef]
- Zhang, H.; Liu, W.; Zhang, Q.; Liu, B. Joint Customer Assignment, Power Allocation, and Subchannel Allocation in a UAV-Based Joint Radar and Communication Network. IEEE Internet Things J. 2024, 1. [Google Scholar] [CrossRef]
- Chen, Z.; Tang, J.; Zhang, X.Y.; Wu, Q.; Wang, Y.; So, D.K.; Jin, S.; Wong, K.K. Offset Learning Based Channel Estimation for Intelligent Reflecting Surface-Assisted Indoor Communication. IEEE J. Sel. Top. Signal Process. 2022, 16, 41–55. [Google Scholar] [CrossRef]
- Zhang, K.; Sun, M.; Han, T.X.; Yuan, X.; Guo, L.; Liu, T. Residual networks of residual networks: Multilevel residual networks. IEEE Trans. Circuits Syst. Video Technol. 2018, 28, 1303–1314. [Google Scholar] [CrossRef]
- Ranjan, R.; Patel, V.M.; Chellappa, R. HyperFace: A deep multi task learning framework for face detection, landmark localization, pose estimation, and gender recognition. IEEE Trans. Pattern Anal. Mach. Intell. 2019, 41, 121–135. [Google Scholar] [CrossRef]
- Ren, H.; Liu, X.; Pan, C.; Peng, Z.; Wang, J. Performance analysis for RIS-aided secure massive MIMO systems with statistical CSI. IEEE Wirel. Commun. Lett. 2023, 12, 124–128. [Google Scholar] [CrossRef]
- Wang, R.; Wen, X.; Xu, F.; Ye, Z.; Cao, H.; Hu, Z.; Yuan, X. Joint particle swarm optimization of power and phase shift for IRS-aided D2D underlaying cellular systems. Sensors 2023, 23, 5266. [Google Scholar] [CrossRef] [PubMed]
- Noh, S.; Yu, H.; Sung, Y. Training signal design for sparse channel estimation in intelligent reflecting surface-assisted millimeter-wave communication. IEEE Trans. Wirel. Commun. 2021, 21, 2399–2413. [Google Scholar] [CrossRef]
- Rappaport, T.S.; Ben-Dor, E.; Murdock, J.N.; Qiao, Y. 38 GHz and 60 GHz angle-dependent propagation for cellular & peer-to-peer wireless communications. In Proceedings of the 2012 IEEE International Conference on Communications (ICC), Ottawa, ON, Canada, 10–15 June 2012; pp. 4568–4573. [Google Scholar]
- Amadori, P.V.; Masouros, C. Low RF-complexity millimeter-wave beamspace-MIMO systems by beam selection. IEEE Trans. Commun. 2015, 63, 2212–2223. [Google Scholar] [CrossRef]
- Guo, H.; Lau, V.K.N. Uplink Cascaded Channel Estimation for Intelligent Reflecting Surface Assisted Multiuser MISO Systems. IEEE Trans. Signal Process. 2022, 70, 3964–3977. [Google Scholar] [CrossRef]
- Pan, C.; Zhou, G.; Zhi, K.; Hong, S.; Wu, T.; Pan, Y.; Ren, H.; Di Renzo, M.; Swindlehurst, A.L.; Zhang, R.; et al. An overview of signal processing techniques for RIS/IRS-aided wireless systems. IEEE J. Sel. Topics Signal Process. 2022, 16, 883–917. [Google Scholar] [CrossRef]
- Ioffe, S.; Szegedy, C. Batch normalization: Accelerating deep network training by reducing internal covariate shift. arXiv 2015, arXiv:1502.03167. [Google Scholar]
- Zhong, J.-L.; Pun, C.-M. An end-to-end dense-InceptionNet for imagecopy-move forgery detection. IEEE Trans. Inf. Forensics Secur. 2020, 15, 2134–2146. [Google Scholar] [CrossRef]
- Miethig, B.; Huangfu, Y.; Dong, J.; Tjong, J.; Mohrenschildt, M.V.; Habibi, S. A Novel Method for Approximating Object Location Error in Bounding Box Detection Algorithms Using a Monocular Camera. IEEE Trans. Veh. Technol 2021, 70, 8682–8691. [Google Scholar] [CrossRef]


















| Layers | Description | |
|---|---|---|
| Convolution | ||
| Convolution | ||
| Convolution | ||
| Convolution | ||
| Cross-layers | - |
| Sub-Tasks | Layers | Description |
|---|---|---|
| Sub-task I | hidden | P neurons |
| Sub-task II | hidden | P neurons |
| Sub-task III | hidden | neurons |
| Sub-task IV | hidden | P neurons |
| Sub-task V | hidden | neurons |
Disclaimer/Publisher’s Note: The statements, opinions and data contained in all publications are solely those of the individual author(s) and contributor(s) and not of MDPI and/or the editor(s). MDPI and/or the editor(s) disclaim responsibility for any injury to people or property resulting from any ideas, methods, instructions or products referred to in the content. |
© 2024 by the author. Licensee MDPI, Basel, Switzerland. This article is an open access article distributed under the terms and conditions of the Creative Commons Attribution (CC BY) license (https://creativecommons.org/licenses/by/4.0/).
Share and Cite
Yu, J. A Novel Two-Step Channel Estimation Method for RIS-Assisted mmWave Systems. Sensors 2024, 24, 5362. https://doi.org/10.3390/s24165362
Yu J. A Novel Two-Step Channel Estimation Method for RIS-Assisted mmWave Systems. Sensors. 2024; 24(16):5362. https://doi.org/10.3390/s24165362
Chicago/Turabian StyleYu, Jiarun. 2024. "A Novel Two-Step Channel Estimation Method for RIS-Assisted mmWave Systems" Sensors 24, no. 16: 5362. https://doi.org/10.3390/s24165362
APA StyleYu, J. (2024). A Novel Two-Step Channel Estimation Method for RIS-Assisted mmWave Systems. Sensors, 24(16), 5362. https://doi.org/10.3390/s24165362

