Presenting the COGNIFOG Framework: Architecture, Building Blocks and Road toward Cognitive Connectivity
Abstract
1. Introduction
- Minimize energy consumption and latency by shifting data processing to the edge instead of routing it through communication networks to a data center.
- Cut operational expenses and accelerate service delivery by dynamically provisioning computing, storage, and networking resources with minimal human oversight.
- Enable the rapid development and deployment of applications by means of open application programming interfaces (APIs).
2. State of the Art
2.1. IoT–Edge–Cloud Continuum Frameworks
2.2. Container-Based Orchestration
2.3. Monitoring and Analytical Capabilities
2.4. Formal Methods for the Design of the IoT–Edge–Cloud Continuum
2.5. Multi-Level Interoperability
2.6. Security and Privacy
3. A Framework for the IoT–Edge–Cloud Continuum
- Fog computing robustness: By embracing the fog computing model, COGNIFOG will enable data processing closer to the data source, thus supporting reduced latency, enhanced efficiency, and optimized resource utilization. This decentralization will facilitate IoT–edge–cloud operations, promoting scalability and adaptability.
- Cognitive orchestration: The cognitive capabilities of COGNIFOG will emphasize the system’s capacity to autonomously process, analyze, and react to generated data. This will be empowered by advanced AI-driven analytics that provide real-time insights, proactive issue solving, and an easier understanding of complex data landscapes.
- Modular architecture: The architecture is broken down into independent building blocks, so that if there is a need to update or replace a particular module, it can take place without disrupting the whole system.
- Adoption of open standards: Leveraging open standards ensures an easy integration of current technologies and smooth adoption of future innovations. Furthermore, this ensures interoperability, which is crucial for the seamless interaction of diverse systems within the IoT–edge–cloud continuum.
- Flexible integration points: By providing well-defined API endpoints and communication protocols, different tools can be integrated in various configurations. This ensures that the architecture can be tailored to heterogeneous use cases, offering a level of customization that is crucial in addressing unique challenges or requirements.
- Continuous feedback loop: User feedback and system performance metrics are continuously collected to refine and optimize the overall architecture.
- Collaborative development: Given the inspiration from the LF Edge Foundation and its emphasis on community-driven development, COGNIFOG encourages collaboration amongst its partners and the broader community. By supporting a culture of shared development, the framework can benefit from a diverse pool of expertise, ensuring robustness and innovation.
3.1. The Modeling Layer
- PolyGraph model: The PolyGraph model offers a framework for analyzing systems to determine their consistency (i.e., the absence of contradictions or logical errors) and liveliness (i.e., the ability to produce a desired or acceptable outcome under a given set of initial conditions and governing rules) [39]. Model checking can then be applied to verify properties like the absence of data sample loss and/or communication starvation. It employs a formal, high-level, domain agnostic language and a deterministic MoCC data flow to design comprehensive systems made up of components (i.e., software nodes) and connectors.
- Application and infrastructure model: Modeling of applications and infrastructure allows for achieving a seamless implementation and operation of software systems. Whereas application modeling entails the comprehensive description of software components, services, and their interactions, infrastructure modeling encompasses the representation of the underlying computational resources: nodes, storage, networking components, and their characteristics. This information is entered by system architects in the manifest files and also in some specific entries in the COGNIFOG dashboard. Then, monitoring components also generate modeling information at runtime based on telemetry data collected from the continuum.
3.2. The DevOps Layer
- GitHub for source control and tracking, code repository, code versioning.
- Jenkins 2.470 for automated building, testing, and deployment.
- Docker 27.0 and Docker Compose 2.26 for bundling the developed services and components into containers using de facto standards.
- SonarQube 10.6 for performing static analysis of code to detect bugs, code smells, and security vulnerabilities.
- Kubernetes 1.30 for orchestrating the deployed services.
- Harbor 2.7 container registry for managing, storing, and distributing the produced Docker images.
- Portainer 2.20 for providing logging and health monitoring information for the developed and deployed applications, offering easy Docker container management through a GUI.
- Keycloak 21.0 for handling access and identity management of the users.
- Microsoft Teams 2024/Mail for receiving notifications of the whole CI/CD process.
- Ansible 2.17 for automating the deployment of the CI/CD stack.
- In the GitHub approach, the process starts with a developer committing code to GitHub. This action triggers Jenkins automation via webhook, which is followed by SonarQube code analysis. If successful, an image is created and uploaded to the Harbor registry. Finally, deployment on the development server is carried out using Jenkins and Kubernetes.
- Alternatively, the Harbor approach begins with the developer pushing a Docker image to the Harbor registry, activating Jenkins automation, and deploying it on the development server using Jenkins and Kubernetes via webhook.
3.3. The Runtime Layer
3.3.1. Cloud-Fog Level
- Network Slice Manager [50]: The Slice Manager is tasked with managing shared network infrastructure resources for the creation of slices. It manages a variety of resources, including compute, network, and access network resources, ensuring they are registered, retrieved, and deleted as needed. To optimize the process of resource allocation, resources are subdivided into smaller segments, known as chunks, which are tailored based on tenant requirements and the need for isolated networking. Moreover, the Slice Manager is responsible for overseeing the entire lifecycle of slices, which are collections of resource chunks belonging to a specific user or vertical. By effectively managing shared resources and slices throughout their lifecycle, the Slice Manager helps ensure that users and verticals have the resources they need to succeed.
- Network RAN controller [51]: The RAN controller is a virtualized architecture that manages and controls radio access in cellular and wireless networks. It separates the processing and control functions from the radio network and centralizes them in a data center. Consequently, it allows for greater efficiency in the network by managing and optimizing the use of radio resources, including frequency and power, based on real-time demand.
- Kentyou DataHub: The Kentyou DataHub is a modular platform built on top of Eclipse sensiNact [52], which is an open-source platform able to collect, analyze, and make sense of data from heterogeneous sources. The DataHub provides interoperability by means of various data bridges (also known as southbound providers) that facilitate access to data sources and application bridges (also known as northbound providers) that provide the protocols to interact with the data models held by sensiNact. The platform is constructed over OSGi, thus allowing a quick integration of heterogeneous infrastructures and the dynamic addition, update, and removal of modules at runtime. Lastly, the adaptability of this module extends beyond the cloud–fog level, as it can also be effectively deployed at the edge level.
- Kentyou Eye: [53] The Kentyou Eye 1.0 is a software suite that can aggregate data from multiple Eclipse sensiNact and/or Kentyou DataHub instances and provide visualization of their values. It consists of two main components:
- –
- Kentyou UI: A browser-based tool for visualizing data in various temporal and spatial granularities.
- –
- Kentyou AI: A component which comes along with a number of integrated AI/ML services allowing forecasts, optimizations, and AI-based decision making. It supports new AI services by plugging them into its AI service management mechanism, allowing parameterized executions to provide multiple results from the same AI model, the persistent storage of models/results, and dynamic re-training.
- ARCA Trusted OS [54]: A hardened Linux-based micro-distribution, which provides robust protection against system intrusions and prevents data compromise within containers deployed on-premises, on the cloud, and at the edge. At its core, ARCA Trusted OS combines the strength of a hardened OS with a secure Kubernetes orchestrator, ensuring the security and isolation of the infrastructure’s critical components, and minimizing the risk of unauthorized access or tampering. By leveraging confidential computing technologies and hardware-based security features, ARCA Trusted OS enables applications and workloads to operate in secure enclaves, ensuring that sensitive data remain protected even from the underlying infrastructure.
- ARCA Key Management System (KMS) [55]: ARCA KMS provides access to cryptographic capabilities using different types of cryptographic backends like OpenSSL, HSMs, TPMs, and post-quantum crypto cores. The used backend is completely transparent to the user application who only interacts with the gRPC API. The RPC requests are transported over HTTP/2 and can be encoded in various ways, including protocol buffers.
- Monitoring server: Based on state-of-the-art technologies focused on decentralized computing observability [56], the monitoring server operates as a multi-instance application strategically replicated across various cloud-level nodes to ensure high availability for data exporters (i.e., agents), transmitting telemetry data. These cloud-level nodes are responsible for the collection and aggregation of telemetry data, including both static and dynamic performance metrics, as well as energy consumption data from downstream nodes. Once gathered, the data are forwarded to a multi-cluster monitoring controller, which processes it, manages its long-term storage, and presents it to the governance layer components of the COGNIFOG framework, thereby supporting AI-powered optimized system operations.
3.3.2. Edge Level
- IoT edge gateway (GW): Based on a modular multi-interface physical platform, this module is designed to facilitate heterogeneous networking in the IoT–edge–cloud continuum. It acts as an intermediate element connecting low-capable devices at the far edge with the rest of the fog/cloud infrastructure. Beyond providing flexible and transparent interactions among diverse devices and technologies, the IoT edge GW can also offer additional processing capabilities, such as data filtering, managing flow priorities, and executing low-latency actions based on locally available information. This enhances scalability, overall efficiency, and responsiveness of IoT systems, enabling more effective and intelligent data handling at the edge of the network.
- ARCA Embedded: ARCA Embedded is the distribution of ARCA Trusted OS designed for ARM architecture. The distribution is based on the same security principle: providing a trusted execution environment (TEE) for sensitive edge workloads. Similar to ARCA Trusted OS, ARCA Embedded features a TPM-based secure boot, immutable file systems, and a seamless system updater. ARCA Embedded leverages the use of ARM Trustzone [57] whenever this hardware extension is available, providing a confidential computing environment for sensitive cryptographic operations.
- Edge monitoring agent: Telemetry data, encompassing static resources (e.g., processor capacity, memory availability, storage, and network capabilities), dynamic performance metrics, and the energy consumption (distinguishing between renewable, or green, energy sources and those associated with carbon emissions) of edge nodes, are collected by the monitoring agent and relayed to the already presented monitoring server.
3.3.3. IoT Level
- PolyGraph monitors: During the execution of a system, some phenomena are not expected. The OS (e.g., a Linux kernel) interferes with the system by managing the priorities of the services. Those events can change the execution of applications running on top of the OS. The monitors capture the behavior of the applications and verify that everything is executing as expected. PolyGraph monitors are generated from the PolyGraph model, which will be securely embedded in far-edge devices [58]. Some monitoring actors will run using the automated OS generation framework XanthOS [59], which allows building secure, performant, and custom system software.
3.4. The Governance Layer
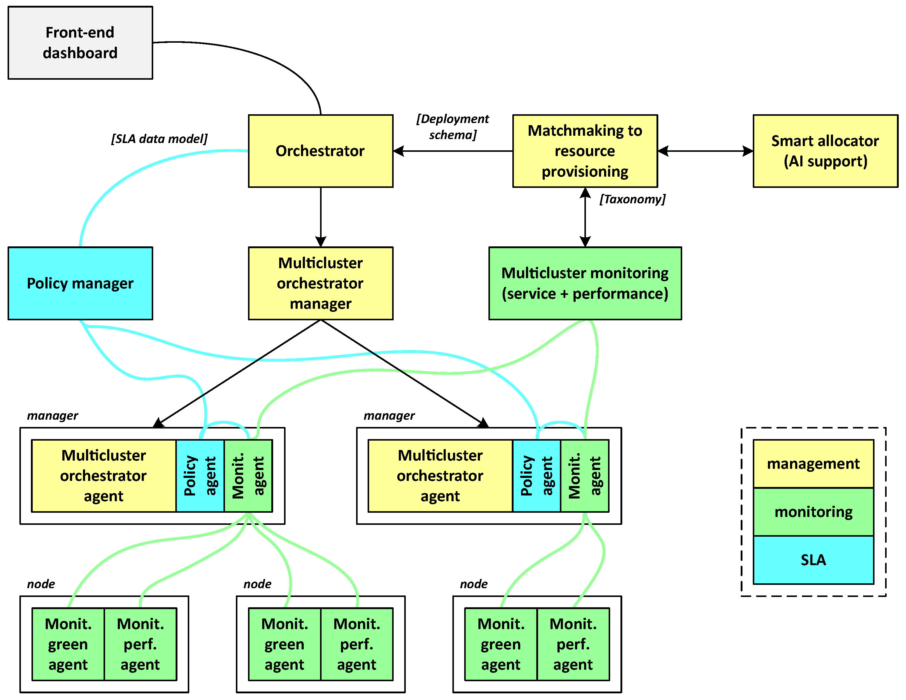
- Front-end dashboard: The front-end dashboard offers an intuitive interface for users to interact with the cognitive fog network, along with APIs that facilitate the integration of third-party applications. It is designed to be user-friendly, enabling application developers to create API calls with precise control, simplifying the complexity involved in deploying advanced services. This approach enhances the compatibility between external applications and the COGNIFOG framework, fostering an environment of interoperability.
- Multi-cluster orchestrator: It is composed of two main parts that communicate with each other to exchange deployment information about the desired and the current status of the application workloads across the IoT–edge–cloud continuum:
- –
- Multi-cluster orchestrator manager: This service is responsible for deploying the required application resources across the clusters that have been on-boarded to the COGNIFOG framework. Information related to the application description and deployment requirements will be received from two other governance layer components: the front-end dashboard and the intelligent engine.
- –
- Multi-cluster orchestrator agent: This component runs on every cluster manager that has been on-boarded to the COGNIFOG framework. It receives the application description and deployment requirements from the multi-cluster orchestrator manager and allocates those resources across its managed cloud, fog, and edge nodes.
- Intelligent engine: The intelligent engine, also known as smart allocator, operates in tandem with the multi-cluster orchestrator, providing it with guidance on how to allocate application workloads across the available infrastructure. This decision-making process considers various factors, such as network latency, data proximity, and the availability of hardware resources, as well as their power consumption.Due to the synergies with the also ongoing Horizon Europe project CODECO [61] in terms of technical challenges and participating partners, the smart allocator conceived within the COGNIFOG framework leverages its open-source scheduling and workload migration (SWM) module [62]. SWM comprises two subcomponents: the scheduler, which handles the simultaneous placement of all pods in an application group, and the workload placement solver, which determines the optimal placement of application workloads on available nodes.To optimize this allocation process and enhance the overall system efficiency and performance, the smart allocator may be powered by an AI algorithm. Although fully functional AI modules are not yet available in the COGNIFOG framework, several reinforcement learning (RL) techniques are currently under study given RL’s effectiveness in solving resource allocation problems within the IoT–edge–cloud continuum [63].In the COGNIFOG context, RL agents would be trained using data collected from monitoring agents, leveraging insights derived from the nodes’ operational dynamics and energy utilization patterns. Once trained, the validated RL agents would be integrated into the smart allocator, which would then be able to provide RL-based placement plans to the orchestrator. When run iteratively, this process would refine the system’s configuration to achieve an optimal solution that balances multiple criteria effectively.
- Policy manager: The policy manager oversees the compliance of SLA policies of deployed applications before deployment and at runtime. It constantly analyzes feedback received from the monitoring server against application policies. Policy agents, distributed across clusters, implement these policies at the node level, coordinating with the central policy manager for guidance and updates. Furthermore, if integration with COGNIFOG’s intelligent systems becomes viable, the policy manager could potentially leverage predictive data to perform both reactive and proactive actions, including workload adjustments, relocations, scaling, and migrations.
4. Toward Cognitive Connectivity: The Case of Dynamic Bandwidth Management
4.1. Proof of Concept for Bandwidth Management
- Stage 1 (minutes 0 to 2): Only TCP high-priority traffic was present on the link.
- Stage 2 (minutes 2 to 4): TCP high-priority and UDP low-priority traffic were present on the link simultaneously.
- Stage 3 (minutes 4 to 6): TCP high-priority and UDP low-priority traffic were present on the link simultaneously. However, the configuration of the iPerf3 pod handling UDP traffic was modified on-the-fly from the control plane node at minute 4 to limit its BW to 20 Mbps (i.e., Mbps).
4.2. On the Integration of the Bandwidth Management into the COGNIFOG Stack
- Modeling: After the user authentication, application image(s) are uploaded to an image repository. SLA policies and the application description model (consisting of manifest files, plugins, and specific requirements) are also defined by the user in the front-end dashboard.
- Deployment: The requirements of the application description model, along with the SLA policies, are received by the smart allocator. With these inputs, it is able to design an initial application deployment model, which is then communicated to the orchestrator manager and the user via the front-end dashboard. Subsequently, slices containing computing, network, and access network chunks are created under a deployment-driven model on the resources of the working cluster [50]. Finally, the application is deployed on the targeted nodes according to the application description model.
- Operation: During operation, the end user receives not only application data but also updated information on the status of the deployment itself. For its part, the smart allocator also receives information on the status of the slices, performance metrics, and SLA compliance, which feeds its intelligent engine and may trigger a deployment reconfiguration if necessary.
- Governance: The depicted interaction flow shows how a new application deployment model is designed by the smart allocator. This process may be initiated after detecting non-compliance with SLA policies. As in the initial deployment, the model is communicated to the orchestrator manager and the user via the front-end dashboard. The slices and the application are then redeployed according to the new model to enhance overall system efficiency and performance.
5. COGNIFOG Evaluation in an IoT Connectivity Testbed
5.1. Architecture and Main Operation
5.2. Implementation
5.2.1. IoT Level
5.2.2. Edge Level
5.2.3. Cloud–Fog Level
5.3. Network Traffic Types and Characteristics
- A. UDP background streaming flow: A continuous flow of UDP traffic with a constant data generation rate () was used to assess the network’s performance under streaming-like traffic loads, such as those generated by a CCTV surveillance camera. To generate this traffic flow, a containerized version of the iPerf3 tool was deployed to both the IoT edge GW (acting as the iPerf3 client) and the edge server (acting as the iPerf3 server).
- B. Smartwatch simulator: A number of smartwatches were simulated from a web application run in a laptop belonging to the testing network. Every simulated smartwatch sent five messages () via Ethernet to the MQTT bridge (with QoS level equal to 0) located at the IoT edge GW every seconds with synthetic information about vital signs (namely, heart rate and oximetry), steps, and other complementary information (namely, location and battery level). The MQTT QoS level was set to 0, ensuring best-effort delivery with no acknowledgment by the receiver and, consequently, providing the same guarantee as the underlying TCP protocol. The IoT edge GW, in turn, forwarded those messages to the MQTT broker located at the edge server. The payload size of each of these messages was roughly 350 bytes ( B).The simulated version of the smartwatches employed in this study greatly simplifies the communication challenges associated with a shared channel, such as those potentially encountered in a real-world WiFi-based scenario. Although the mitigation of such issues is out of the scope of the present paper, it is important to note that a key component of the future fully integrated COGNIFOG framework, the network RAN controller, has been specifically designed to manage radio access in cellular and wireless networks.
- C. Real IoT devices: Two ESP32 boards () were integrated into the testbed, sending one message () via WiFi to the MQTT bridge (with QoS level equal to 0) located at the IoT edge GW every seconds with synthetic information about the heart rate. As in the previous case, the IoT edge GW also forwarded those messages to the edge server. The payload size of these messages was roughly 250 bytes ( B).
5.4. Test Description and Results
- Stage 1 ( min; from 12:00:00 to 12:02:00): Only MQTT traffic from types B and C was present on the link between the IoT edge GW and the edge server.
- Stage 2 ( min; from 12:02:00 to 12:06:00): Traffic from types A, B, and C was present on the same link simultaneously.
- Stage 3 ( min; from 12:06:00 to 12:10:00): Traffic from types A, B, and C was present on the same link simultaneously. However, the configuration of the iPerf3 pod handling UDP traffic was modified on the fly by the Slice Manager at the beginning of this stage to limit its egress BW to 2 Mbps (i.e., Mbps).
6. Conclusions and Future Work
Author Contributions
Funding
Institutional Review Board Statement
Informed Consent Statement
Data Availability Statement
Conflicts of Interest
Abbreviations
| 5G NR | 5th generation new radio |
| AI | Artificial Intelligence |
| AMQP | advanced message queuing protocol |
| API | application programming interface |
| BLE | Bluetooth low energy |
| BW | bandwidth |
| CCTV | closed circuit television |
| CI/CD | continuous integration/continuous delivery |
| CNCF | Cloud Native Computing Foundation |
| CoAP | constrained application protocol |
| CSV | comma-separated values |
| DDoS | distributed denial of service |
| DDS | data distribution service |
| DevOps | development and operations |
| EMF | Eclipse Modeling Framework |
| EU | European Union |
| GDPR | General Data Protection Regulation |
| gRPC | Google remote procedure call |
| GUI | graphical user interface |
| GW | gateway |
| HSM | hardware security module |
| HTTP | hypertext transfer protocol |
| IoT | Internet of Things |
| IP | Internet protocol |
| IT | information technology |
| JSON | JavaScript object notation |
| KMS | Key Management System |
| LPWAN | low-power wide area network |
| MAC | medium-access control (layer) |
| MCU | microcontroller unit |
| MEC | multi-access edge computing |
| ML | machine learning |
| MoCC | model of computation and communication |
| MQTT | message queuing telemetry transport |
| NB-IoT | narrowband Internet of Things |
| OCF | Open Connectivity Foundation |
| OS | operating system |
| OSGi | Open Services Gateway Initiative |
| PaaS | platform-as-a-service |
| PDR | packet delivery ratio |
| PHY | physical (layer) |
| PoC | proof of concept |
| QoS | quality of service |
| RAN | radio access network |
| REST | representational state transfer |
| RL | reinforcement learning |
| RPC | remote procedure call |
| SAREF | Smart Appliances REFerence |
| SDF | synchronous data flow |
| SDN | software defined radio |
| SLA | service level agreement |
| SSL | secure sockets layer |
| SSO | single sign-on |
| TCP | transmission control protocol |
| TEE | trusted execution environment |
| TPM | trusted platform module |
| UDP | user datagram protocol |
| UI | user interface |
| VM | virtual machine |
| WPAN | wireless personal area network |
| XMPP | extensible messaging and presence protocol |
References
- Statista. Volume of Data/Information Created, Captured, Copied, and Consumed Worldwide from 2010 to 2020, with Forecasts from 2021 to 2025. 2022. Available online: https://www.statista.com/statistics/871513/worldwide-data-created (accessed on 7 July 2024).
- Morrish, J.; Arnott, M.; Hatton, M. Global IoT Forecast Report, 2022–2032. 2023. Available online: https://transformainsights.com/research/reports/global-iot-forecast-report-2032 (accessed on 7 July 2024).
- Escamilla-Ambrosio, P.; Rodríguez-Mota, A.; Aguirre-Anaya, E.; Acosta-Bermejo, R.; Salinas-Rosales, M. Distributing computing in the internet of things: Cloud, fog and edge computing overview. In Proceedings of the NEO 2016: Results of the Numerical and Evolutionary Optimization Workshop NEO 2016 and the NEO Cities 2016 Workshop, Tlalnepantla, Mexico, 20–24 September 2016; Springer: Berlin/Heidelberg, Germany, 2018; pp. 87–115. [Google Scholar]
- Adame, T.; Carrascosa-Zamacois, M.; Bellalta, B. Time-sensitive networking in IEEE 802.11 be: On the way to low-latency WiFi 7. Sensors 2021, 21, 4954. [Google Scholar] [CrossRef] [PubMed]
- Bonomi, F.; Milito, R.; Zhu, J.; Addepalli, S. Fog computing and its role in the internet of things. In Proceedings of the First Edition of the MCC Workshop on Mobile Cloud Computing, Helsinki, Finland, 17 August 2012; pp. 13–16. [Google Scholar]
- Bittencourt, L.; Immich, R.; Sakellariou, R.; Fonseca, N.; Madeira, E.; Curado, M.; Villas, L.; DaSilva, L.; Lee, C.; Rana, O. The internet of things, fog and cloud continuum: Integration and challenges. Internet Things 2018, 3, 134–155. [Google Scholar] [CrossRef]
- Kimovski, D.; Mathá, R.; Hammer, J.; Mehran, N.; Hellwagner, H.; Prodan, R. Cloud, fog, or edge: Where to compute? IEEE Internet Comput. 2021, 25, 30–36. [Google Scholar] [CrossRef]
- Rosendo, D.; Costan, A.; Valduriez, P.; Antoniu, G. Distributed intelligence on the Edge-to-Cloud Continuum: A systematic literature review. J. Parallel Distrib. Comput. 2022, 166, 71–94. [Google Scholar] [CrossRef]
- Militano, L.; Arteaga, A.; Toffetti, G.; Mitton, N. The Cloud-to-Edge-to-IoT Continuum as an Enabler for Search and Rescue Operations. Future Internet 2023, 15, 55. [Google Scholar] [CrossRef]
- The COGNIFOG Consortium. Horizon Europe Project COGNIFOG Main Website. Available online: https://cognifog.eu/ (accessed on 7 July 2024).
- Oztoprak, K.; Tuncel, Y.K.; Butun, I. Technological Transformation of Telco Operators Towards Seamless IoT Edge-Cloud Continuum. Sensors 2023, 23, 1004. [Google Scholar] [CrossRef]
- Firouzi, F.; Jiang, S.; Chakrabarty, K.; Farahani, B.; Daneshmand, M.; Song, J.; Mankodiya, K. Fusion of IoT, AI, edge–fog–cloud, and blockchain: Challenges, solutions, and a case study in healthcare and medicine. IEEE Internet Things J. 2022, 10, 3686–3705. [Google Scholar] [CrossRef]
- Gkonis, P.; Giannopoulos, A.; Trakadas, P.; Masip-Bruin, X.; D’Andria, F. A Survey on IoT-Edge-Cloud Continuum Systems: Status, Challenges, Use Cases, and Open Issues. Future Internet 2023, 15, 383. [Google Scholar] [CrossRef]
- Brzozowski, M.; Langendoerfer, P.; Casaca, A.; Grilo, A.; Diaz, M.; Martín, C.; Camacho, J.; Landi, G. UNITE: Integrated IoT-Edge-Cloud Continuum. In Proceedings of the 2022 IEEE 8th World Forum on Internet of Things (WF-IoT), Yokohama, Japan, 26 October–11 November 2022; IEEE: Piscataway, NJ, USA, 2022; pp. 1–6. [Google Scholar]
- Trakadas, P.; Nomikos, N.; Michailidis, E.T.; Zahariadis, T.; Facca, F.M.; Breitgand, D.; Rizou, S.; Masip, X.; Gkonis, P. Hybrid clouds for data-intensive, 5G-enabled IoT applications: An overview, key issues and relevant architecture. Sensors 2019, 19, 3591. [Google Scholar] [CrossRef] [PubMed]
- The Cloud Native Computing Foundation. CNCF Main Website. Available online: https://www.cncf.io/ (accessed on 7 July 2024).
- The Apache Software Foundationn. Apache Software Foundation Main Website. Available online: https://www.apache.org/ (accessed on 7 July 2024).
- Syafrudin, M.; Alfian, G.; Fitriyani, N.L.; Rhee, J. Performance analysis of IoT-based sensor, big data processing, and machine learning model for real-time monitoring system in automotive manufacturing. Sensors 2018, 18, 2946. [Google Scholar] [CrossRef]
- Song, H.; Soylu, A.; Roman, D. Towards Cognitive Self-Management of IoT-Edge-Cloud Continuum based on User Intents. In Proceedings of the 2022 IEEE/ACM 15th International Conference on Utility and Cloud Computing (UCC), Vancouver, WA, USA, 6–9 December 2022; IEEE: Piscataway, NJ, USA, 2022; pp. 1–4. [Google Scholar]
- Alwasel, K.; Jha, D.N.; Habeeb, F.; Demirbaga, U.; Rana, O.; Baker, T.; Dustdar, S.; Villari, M.; James, P.; Solaiman, E.; et al. IoTSim-Osmosis: A framework for modeling and simulating IoT applications over an edge-cloud continuum. J. Syst. Archit. 2021, 116, 101956. [Google Scholar] [CrossRef]
- Babar, M.; Jan, M.A.; He, X.; Tariq, M.U.; Mastorakis, S.; Alturki, R. An Optimized IoT-Enabled Big Data Analytics Architecture for Edge–Cloud Computing. IEEE Internet Things J. 2022, 10, 3995–4005. [Google Scholar] [CrossRef]
- Trakadas, P.; Masip-Bruin, X.; Facca, F.M.; Spantideas, S.T.; Giannopoulos, A.E.; Kapsalis, N.C.; Martins, R.; Bosani, E.; Ramon, J.; Prats, R.G.; et al. A Reference Architecture for Cloud–Edge Meta-Operating Systems Enabling Cross-Domain, Data-Intensive, ML-Assisted Applications: Architectural Overview and Key Concepts. Sensors 2022, 22, 9003. [Google Scholar] [CrossRef] [PubMed]
- Firouzi, F.; Farahani, B.; Marinšek, A. The convergence and interplay of edge, fog, and cloud in the AI-driven Internet of Things (IoT). Inf. Syst. 2022, 107, 101840. [Google Scholar] [CrossRef]
- Dogani, J.; Namvar, R.; Khunjush, F. Auto-scaling techniques in container-based cloud and edge/fog computing: Taxonomy and survey. Comput. Commun. 2023, 209, 120–150. [Google Scholar] [CrossRef]
- Costa, B.; Bachiega, J., Jr.; de Carvalho, L.R.; Araujo, A.P. Orchestration in fog computing: A comprehensive survey. ACM Comput. Surv. (CSUR) 2022, 55, 1–34. [Google Scholar] [CrossRef]
- SUSE. Rancher Fleet Main Website. Available online: https://fleet.rancher.io/ (accessed on 7 July 2024).
- The Cloud Native Computing Foundation. OCM Main Website. Available online: https://open-cluster-management.io/ (accessed on 7 July 2024).
- Red Hat. OpenShift Documentation. Available online: https://docs.openshift.com/ (accessed on 7 July 2024).
- Fevereiro, D.D.M. Smart Orchestration on Cloud-Native Environments. Master’s Thesis, Universidade de Coimbra, Coimbra, Portugal, 2023. [Google Scholar]
- Vaño, R.; Lacalle, I.; Sowiński, P.; S-Julián, R.; Palau, C.E. Cloud-native workload orchestration at the edge: A deployment review and future directions. Sensors 2023, 23, 2215. [Google Scholar] [CrossRef]
- Bartolomeo, G.; Yosofie, M.; Bäurle, S.; Haluszczynski, O.; Mohan, N.; Ott, J. Oakestra white paper: An orchestrator for edge computing. arXiv 2022, arXiv:2207.01577. [Google Scholar]
- Zhong, Z.; Xu, M.; Rodriguez, M.A.; Xu, C.; Buyya, R. Machine learning-based orchestration of containers: A taxonomy and future directions. ACM Comput. Surv. (CSUR) 2022, 54, 1–35. [Google Scholar] [CrossRef]
- S-Julián, R.; Lacalle, I.; Vaño, R.; Boronat, F.; Palau, C.E. Self-* Capabilities of Cloud-Edge Nodes: A Research Review. Sensors 2023, 23, 2931. [Google Scholar] [CrossRef]
- Barletta, M.; Cinque, M.; De Simone, L.; Corte, R.D. Criticality-Aware Monitoring and Orchestration for Containerized Industry 4.0 Environments. ACM Trans. Embed. Comput. Syst. 2023, 23, 1–28. [Google Scholar] [CrossRef]
- Usman, M.; Ferlin, S.; Brunstrom, A.; Taheri, J. A survey on observability of distributed edge & container-based microservices. IEEE Access 2022, 10, 86904–86919. [Google Scholar]
- The Cloud Native Computing Foundation. Prometheus Main Website. Available online: https://prometheus.io/ (accessed on 7 July 2024).
- The Cloud Native Computing Foundation. OpenTelemetry Main Website. Available online: https://opentelemetry.io/ (accessed on 7 July 2024).
- Roumage, G.; Azaiez, S.; Louise, S. A survey of main dataflow MoCCs for CPS design and verification. In Proceedings of the 2022 IEEE 15th International Symposium on Embedded Multicore/Many-core Systems-on-Chip (MCSoC), Penang, Malaysia, 19–22 December 2022; pp. 1–9. [Google Scholar] [CrossRef]
- Dubrulle, P.; Kosmatov, N.; Gaston, C.; Lapitre, A. PolyGraph: A data flow model with frequency arithmetic. Int. J. Softw. Tools Technol. Transf. 2021, 23, 489–517. [Google Scholar] [CrossRef]
- Adame, T.; Barrachina-Muñoz, S.; Bellalta, B.; Bel, A. HARE: Supporting efficient uplink multi-hop communications in self-organizing LPWANs. Sensors 2018, 18, 115. [Google Scholar] [CrossRef] [PubMed]
- IEEE Std 802.15.4-2020 (Revision of IEEE Std 802.15.4-2015); IEEE Standard for Low-Rate Wireless Networks. IEEE: Piscataway, NJ, USA, 2020; pp. 1–800. [CrossRef]
- IEEE Std 802.11-2020 (Revision of IEEE Std 802.11-2016); IEEE Standard for Information Technology–Telecommunications and Information Exchange between Systems—Local and Metropolitan Area Networks–Specific Requirements—Part 11: Wireless LAN Medium Access Control (MAC) and Physical Layer (PHY) Specifications. IEEE: Piscataway, NJ, USA, 2021; pp. 1–4379. [CrossRef]
- The Open Connectivity Foundation. OCF Main Website. Available online: https://openconnectivity.org/ (accessed on 7 July 2024).
- Jaikar, S.P.; Iyer, K.R. A survey of messaging protocols for IOT systems. Int. J. Adv. Manag. Technol. Eng. Sci. 2018, 8, 510–514. [Google Scholar]
- Kampars, J.; Tropins, D.; Matisons, R. A review of application layer communication protocols for the IoT edge cloud continuum. In Proceedings of the 2021 62nd International Scientific Conference on Information Technology and Management Science of Riga Technical University (ITMS), Riga, Latvia, 14–15 October 2021; IEEE: Piscataway, NJ, USA, 2021; pp. 1–6. [Google Scholar]
- ETSI. SAREF: The Smart Applications REFerence Ontology. Available online: https://saref.etsi.org/core/v3.1.1/ (accessed on 7 July 2024).
- The Eclipse Foundation. Eclipse Modeling Framework (EMF). Available online: https://eclipse.dev/modeling/emf/ (accessed on 7 July 2024).
- Al-Khafajiy, M.; Otoum, S.; Baker, T.; Asim, M.; Maamar, Z.; Aloqaily, M.; Taylor, M.; Randles, M. Intelligent control and security of fog resources in healthcare systems via a cognitive fog model. ACM Trans. Internet Technol. (TOIT) 2021, 21, 1–23. [Google Scholar] [CrossRef]
- The Linux Foundation. LF Edge—Open Source Edge Computing Projects. Available online: https://lfedge.org/ (accessed on 7 July 2024).
- Papageorgiou, A.; Fernández-Fernández, A.; Siddiqui, M.S.; Carrozzo, G. On 5G network slice modelling: Service-, resource-, or deployment-driven? Comput. Commun. 2020, 149, 232–240. [Google Scholar] [CrossRef]
- Aleixendri, J.J.; Betzler, A.; Camps-Mur, D. A practical approach to slicing Wi-Fi RANs in future 5G networks. In Proceedings of the 2019 IEEE Wireless Communications and Networking Conference (WCNC), Marrakesh, Morocco, 15–18 April 2019; IEEE: Piscataway, NJ, USA, 2019; pp. 1–6. [Google Scholar]
- The Eclipse Foundation. sensiNact Main Website. Available online: https://projects.eclipse.org/projects/technology.sensinact (accessed on 7 July 2024).
- Kentyou. Kentyou Eye. Available online: https://kentyou.com/kentyou-eye/ (accessed on 7 July 2024).
- CYSEC. ARCA Trusted OS Main Website. Available online: https://www.cysec.com/arca/ (accessed on 7 July 2024).
- CYSEC. ARCA Cryptographic API. Available online: https://api.docs.cysec.com/#introduction (accessed on 7 July 2024).
- Kosińska, J.; Baliś, B.; Konieczny, M.; Malawski, M.; Zielinśki, S. Towards the Observability of Cloud-native applications: The Overview of the State-of-the-Art. IEEE Access 2023, 11, 73036–73052. [Google Scholar] [CrossRef]
- Fernandez, M.; Williams, J. Secure System Design with ARM Cortex-A Processors Using TrustZone Technology; Wiley & Sons: Hoboken, NJ, USA, 2022. [Google Scholar]
- Hamelin, E.; Asavoae, M.; Azaiez, S.; Berne, A.; Faure, C.; Trabelsi, K. Multilayer monitoring for real-time applications. In Proceedings of the ERTS 2022-11th European Congress Embedded Real Time Systems, Toulouse, France, 1–2 June 2022. [Google Scholar]
- CEA-List. Annual Report 2020. p. 30. Available online: https://list.cea.fr/app/uploads/2022/04/Activity_report_CEA_List_2020.pdf (accessed on 7 July 2024).
- Amri, E.; Bernimoulin, J.; Adame, T.; Llamedo, A.; Agorogiannis, E.; Shumaiev, K.; Jayaram, D.; Azaiez, S.; Berne, A.; Ait Hmid, M.; et al. COGNIFOG Project—Deliverable D2.3: Cognitive-Fog Architecture Initial Design. Available online: https://cognifog.eu/wp-content/uploads/2023/12/COGNIFOG_D2.3_Cognitive-Fog-architecture-initial-design_v2.0_20231031.pdf (accessed on 7 July 2024).
- The CODECO consortium. Horizon Europe Project CODECO Main Website. Available online: https://he-codeco.eu/ (accessed on 7 July 2024).
- Sofia, R.C.; Salomon, J.; Ferlin-Reiter, S.; Garcés-Erice, L.; Urbanetz, P.; Mueller, H.; Touma, R.; Espinosa, A.; Contreras, L.M.; Theodorou, V.; et al. A Framework for Cognitive, Decentralized Container Orchestration. IEEE Access 2024, 12, 79978–80008. [Google Scholar] [CrossRef]
- Xiong, X.; Zheng, K.; Lei, L.; Hou, L. Resource allocation based on deep reinforcement learning in IoT edge computing. IEEE J. Sel. Areas Commun. 2020, 38, 1133–1146. [Google Scholar] [CrossRef]
- The Cloud Native Computing Foundation. K3S: Lightweight Kubernetes. Available online: https://k3s.io/ (accessed on 7 July 2024).
- The Cloud Native Computing Foundation. Cilium. Available online: https://cilium.io/ (accessed on 7 July 2024).
- Dugan, J.; Elliott, S.; Mah, B.A.; Poskanzer, J.; Prabhu, K. iPerf-The ultimate speed test tool for TCP, UDP and SCTP. Available online: https://iperf.fr/ (accessed on 7 July 2024).
- Espressif. ESP32: A Feature-Rich MCU with Integrated Wi-Fi and Bluetooth Connectivity for a Wide-Range of Applications. Available online: https://www.espressif.com/en/products/socs/esp32 (accessed on 7 July 2024).
- CloudEvents. MQTT Protocol Binding for CloudEvents—Version 1.0.2. Available online: https://github.com/cloudevents/spec/blob/v1.0.2/cloudevents/bindings/mqtt-protocol-binding.md (accessed on 7 July 2024).
- Arends, T. Tasmota: Open Source Firmware for ESP Devices. Available online: https://tasmota.github.io/docs/ (accessed on 7 July 2024).
- Raspberry Pi Foundation. Raspberry Pi 4 Tech Specs. Available online: https://www.raspberrypi.com/products/raspberry-pi-4-model-b/specifications/ (accessed on 7 July 2024).
- Mahmud, R.; Toosi, A.N. Con-Pi: A distributed container-based edge and fog computing framework. IEEE Internet Things J. 2021, 9, 4125–4138. [Google Scholar] [CrossRef]
- Hubert, B.; Geul, J.; Séhier, S. WonderShaper: Command-Line Utility for Limiting an Adapter’s Bandwidth. 2021. Available online: https://github.com/magnific0/wondershaper (accessed on 7 July 2024).
- Verma, H.; Chauhan, N.; Awasthi, L.K. A Comprehensive review of ‘Internet of Healthcare Things’: Networking aspects, technologies, services, applications, challenges, and security concerns. Comput. Sci. Rev. 2023, 50, 100591. [Google Scholar] [CrossRef]
- Gill, S.S.; Wu, H.; Patros, P.; Ottaviani, C.; Arora, P.; Pujol, V.C.; Haunschild, D.; Parlikad, A.K.; Cetinkaya, O.; Lutfiyya, H.; et al. Modern computing: Vision and challenges. Telemat. Inform. Rep. 2024, 13, 100116. [Google Scholar] [CrossRef]
- Carnevale, L.; Ortis, A.; Fortino, G.; Battiato, S.; Villari, M. From Cloud-Edge to Edge-Edge Continuum: The Swarm-Based Edge Computing Systems. In Proceedings of the 2022 IEEE Intl Conf on Dependable, Autonomic and Secure Computing, Intl Conf on Pervasive Intelligence and Computing, Intl Conf on Cloud and Big Data Computing, Intl Conf on Cyber Science and Technology Congress (DASC/PiCom/CBDCom/CyberSciTech), Falerna, Italy, 12–15 September 2022; IEEE: Piscataway, NJ, USA, 2022; pp. 1–6. [Google Scholar]
- Ferrer, A.J.; Becker, S.; Schmidt, F.; Thamsen, L.; Kao, O. Towards a cognitive compute continuum: An architecture for ad-hoc self-managed swarms. In Proceedings of the 2021 IEEE/ACM 21st International Symposium on Cluster, Cloud and Internet Computing (CCGrid), Melbourne, Australia, 10–13 May 2021; IEEE: Piscataway, NJ, USA, 2021; pp. 634–641. [Google Scholar]










| Parameter | Description | Value | ||
| T | Test duration | 600 s | ||
| UL capacity | 4 Mbps | |||
| Traffic type | A | UDP traffic generation rate | 8 Mbps | |
| UDP bandwidth limitation | 2 Mbps | |||
| B | Number of simulated smartwatches | 150 | ||
| Number of messages per smartwatch and transmission period | 5 | |||
| Transmission period of smartwatches | 2 s | |||
| Length of a smartwatch message | 350 B | |||
| C | Number of real IoT devices | 2 | ||
| Number of messages per IoT device and transmission period | 1 | |||
| Transmission period of IoT devices | 2 s | |||
| Length of an IoT device message | 250 B |
| Metric | ID #167590 | ID #167DEC | |||||
|---|---|---|---|---|---|---|---|
| Stage 1 | Stage 2 | Stage 3 * | Stage 1 | Stage 2 | Stage 3 * | ||
| L (ms) | 452.78 | 16,192.96 | 438.87 | 1167.00 | 17,061.18 | 1165.20 | |
| 422.33 | 911.29 | 410.65 | 1117.33 | 1965.48 | 1118.77 | ||
| 740.25 | 27,719.03 | 853.83 | 1634.17 | 28,446.14 | 1790.57 | ||
| 40.93 | 7594.71 | 47.63 | 87.27 | 7536.50 | 83.89 | ||
| D (ms) | 1998.00 | 2236.19 | 2000.01 | 2008.49 | 2246.74 | 1999.50 | |
| 1664.95 | 513.48 | 1588.44 | 1698.59 | 703.07 | 1348.73 | ||
| 2277.76 | 3559.76 | 2439.89 | 2516.58 | 4259.41 | 2606.50 | ||
| J (ms) | 65.73 | 505.63 | 72.17 | 117.32 | 546.33 | 119.32 | |
| PDR (%) | 100% | 89.6% | 100% | 100% | 88.8% | 100% | |
Disclaimer/Publisher’s Note: The statements, opinions and data contained in all publications are solely those of the individual author(s) and contributor(s) and not of MDPI and/or the editor(s). MDPI and/or the editor(s) disclaim responsibility for any injury to people or property resulting from any ideas, methods, instructions or products referred to in the content. |
© 2024 by the authors. Licensee MDPI, Basel, Switzerland. This article is an open access article distributed under the terms and conditions of the Creative Commons Attribution (CC BY) license (https://creativecommons.org/licenses/by/4.0/).
Share and Cite
Adame, T.; Amri, E.; Antonopoulos, G.; Azaiez, S.; Berne, A.; Camargo, J.S.; Kakoulidis, H.; Kleisarchaki, S.; Llamedo, A.; Prasinos, M.; et al. Presenting the COGNIFOG Framework: Architecture, Building Blocks and Road toward Cognitive Connectivity. Sensors 2024, 24, 5283. https://doi.org/10.3390/s24165283
Adame T, Amri E, Antonopoulos G, Azaiez S, Berne A, Camargo JS, Kakoulidis H, Kleisarchaki S, Llamedo A, Prasinos M, et al. Presenting the COGNIFOG Framework: Architecture, Building Blocks and Road toward Cognitive Connectivity. Sensors. 2024; 24(16):5283. https://doi.org/10.3390/s24165283
Chicago/Turabian StyleAdame, Toni, Emna Amri, Grigoris Antonopoulos, Selma Azaiez, Alexandre Berne, Juan Sebastian Camargo, Harry Kakoulidis, Sofia Kleisarchaki, Alberto Llamedo, Marios Prasinos, and et al. 2024. "Presenting the COGNIFOG Framework: Architecture, Building Blocks and Road toward Cognitive Connectivity" Sensors 24, no. 16: 5283. https://doi.org/10.3390/s24165283
APA StyleAdame, T., Amri, E., Antonopoulos, G., Azaiez, S., Berne, A., Camargo, J. S., Kakoulidis, H., Kleisarchaki, S., Llamedo, A., Prasinos, M., Psara, K., & Shumaiev, K. (2024). Presenting the COGNIFOG Framework: Architecture, Building Blocks and Road toward Cognitive Connectivity. Sensors, 24(16), 5283. https://doi.org/10.3390/s24165283

