MOVING: A Multi-Modal Dataset of EEG Signals and Virtual Glove Hand Tracking
Abstract
1. Introduction
2. Methodology
2.1. Data Structure
2.1.1. EEG Data
2.1.2. Virtual Glove Data
2.2. Data Acquisition
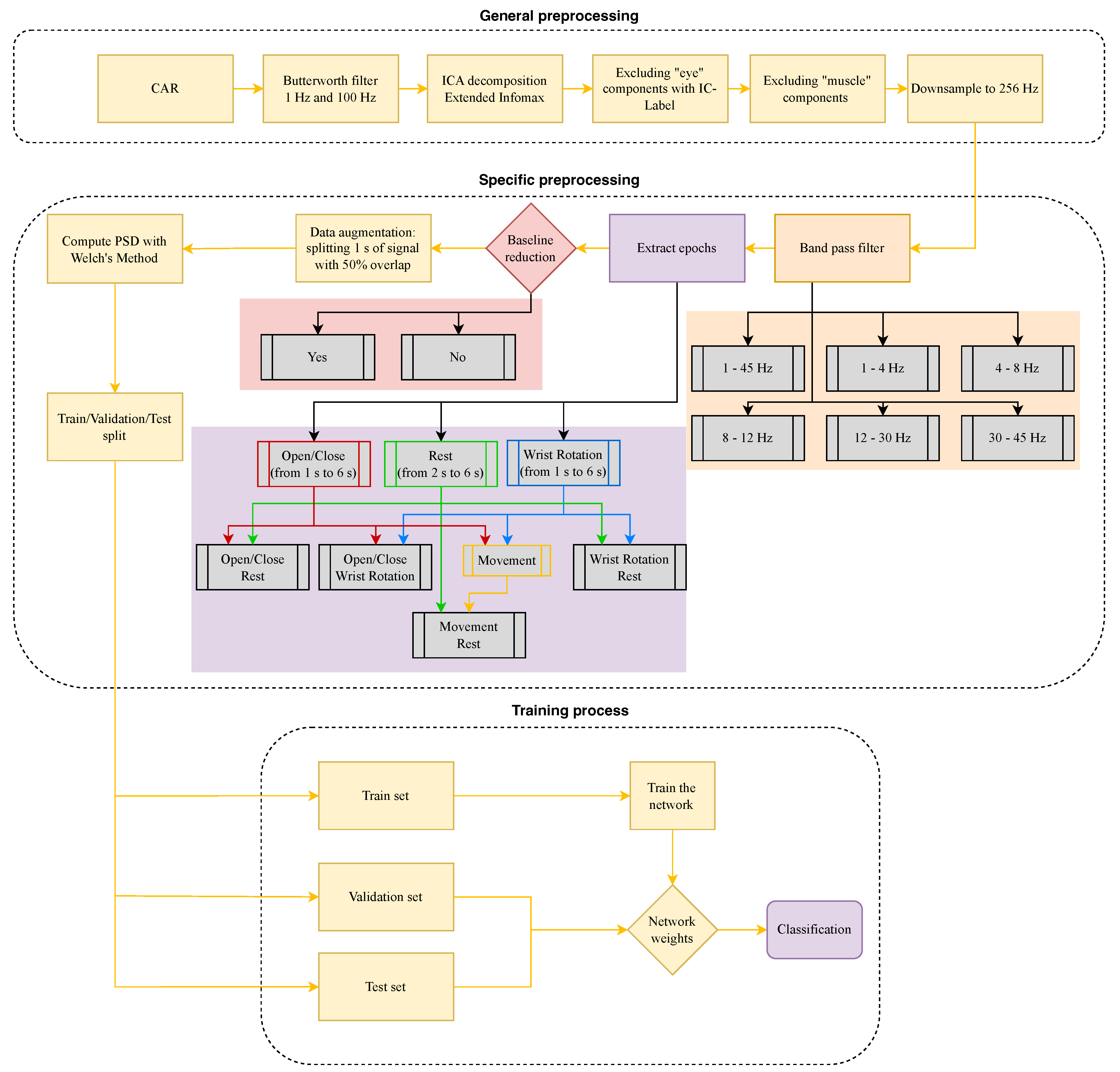
2.3. Preprocessing Data
2.4. EEGnetV4
3. Results
4. Discussion
5. Conclusions
Author Contributions
Funding
Institutional Review Board Statement
Informed Consent Statement
Data Availability Statement
Conflicts of Interest
References
- Nirenberg, L.M. Pattern Recognition and Signal Processing Techniques Applied to EEG Motorsignal Analysis; University of California: Los Angeles, CA, USA, 1969. [Google Scholar]
- Abiri, R.; Borhani, S.; Sellers, E.W.; Jiang, Y.; Zhao, X. A comprehensive review of EEG-based brain–computer interface paradigms. J. Neural Eng. 2019, 16, 011001. [Google Scholar] [CrossRef] [PubMed]
- Placidi, G.; Polsinelli, M.; Spezialetti, M.; Cinque, L.; Di Giamberardino, P.; Iacoviello, D. Self-induced emotions as alternative paradigm for driving brain–computer interfaces. In Computer Methods in Biomechanics and Biomedical Engineering: Imaging & Visualization; Taylor & Francis: Abingdon, UK, 2019. [Google Scholar]
- Käthner, I.; Wriessnegger, S.C.; Müller-Putz, G.R.; Kübler, A.; Halder, S. Effects of mental workload and fatigue on the P300, alpha and theta band power during operation of an ERP (P300) brain–computer interface. Biol. Psychol. 2014, 102, 118–129. [Google Scholar] [CrossRef] [PubMed]
- Pereira, J.; Ofner, P.; Schwarz, A.; Sburlea, A.I.; Müller-Putz, G.R. EEG neural correlates of goal-directed movement intention. NeuroImage 2017, 149, 129–140. [Google Scholar] [CrossRef]
- Cariello, S.; Sanalitro, D.; Micali, A.; Buscarino, A.; Bucolo, M. Brain–Computer-Interface-Based Smart-Home Interface by Leveraging Motor Imagery Signals. Inventions 2023, 8, 91. [Google Scholar] [CrossRef]
- Schwarz, A.; Höller, M.K.; Pereira, J.; Ofner, P.; Müller-Putz, G.R. Decoding hand movements from human EEG to control a robotic arm in a simulation environment. J. Neural Eng. 2020, 17, 036010. [Google Scholar] [CrossRef] [PubMed]
- Saibene, A.; Caglioni, M.; Corchs, S.; Gasparini, F. EEG-Based BCIs on Motor Imagery Paradigm Using Wearable Technologies: A Systematic Review. Sensors 2023, 23, 2798. [Google Scholar] [CrossRef] [PubMed]
- Mwata-Velu, T.; Ruiz-Pinales, J.; Rostro-Gonzalez, H.; Ibarra-Manzano, M.; Cruz-Duarte, J.; Avina-Cervantes, J. Motor Imagery Classification Based on a Recurrent-Convolutional Architecture to Control a Hexapod Robot. Mathematics 2023, 9, 606. [Google Scholar] [CrossRef]
- Schalk, G.; McFarland, D.J.; Hinterberger, T.; Birbaumer, N.; Wolpaw, J.R. BCI2000: A General-Purpose Brain-Computer Interface (BCI) System. IEEE Trans. Biomed. Eng. 2004, 51, 1034–1043. [Google Scholar] [CrossRef]
- Blankertz, B.; Müller, K.R.; Krusienski, D.J.; Schalk, G.; Wolpaw, J.R.; Schlögl, A.; Pfurtscheller, G.; Millán, J.; Schröder, M.; Birbaumer, N. The BCI Competition III: Validating Alternative Approaches to Actual BCI Problems. IEEE Trans. Neural Syst. Rehabil. Eng. 2006, 14, 153–159. [Google Scholar] [CrossRef]
- Dornhege, G.; Blankertz, B.; Curio, G.; Müller, K.R. Boosting Bit Rates in Noninvasive EEG Single-Trial Classifications by Feature Combination and Multiclass Paradigms. IEEE Trans. Biomed. Eng. 2004, 51, 993–1002. [Google Scholar] [CrossRef]
- Brunner, C.; Leeb, R.; Müller-Putz, G. BCI Competition 2008–Graz data set A. IEEE Dataport 2024. [Google Scholar] [CrossRef]
- Leeb, R.; Lee, F.; Keinrath, C.; Scherer, R.; Bischof, H.; Pfurtscheller, G. Brain–Computer Communication: Motivation, Aim, and Impact of Exploring a Virtual Apartment. IEEE Trans. Neural Syst. Rehabil. Eng. 2007, 15, 473–482. [Google Scholar] [CrossRef]
- Alwasiti, H.; Yusoff, M.Z.; Raza, K. Motor Imagery Classification for Brain Computer Interface Using Deep Metric Learning. IEEE Access 2020, 8, 109949–109963. [Google Scholar] [CrossRef]
- Xu, M.; Yao, J.; Zhang, Z.; Li, R.; Yang, B.; Li, C.; Li, J.; Zhang, J. Learning EEG topographical representation for classification via convolutional neural network. Pattern Recognit. 2020, 105, 107390. [Google Scholar] [CrossRef]
- Zhang, D.; Chen, K.; Jian, D.; Yao, L. Motor Imagery Classification via Temporal Attention Cues of Graph Embedded EEG Signals. IEEE J. Biomed. Health Inform. 2020, 24, 2570–2579. [Google Scholar] [CrossRef]
- Lozzi, D.; Mignosi, F.; Spezialetti, M.; Placidi, G.; Polsinelli, M. A 4D LSTM network for emotion recognition from the cross-correlation of the power spectral density of EEG signals. In Proceedings of the 2022 IEEE/WIC/ACM International Joint Conference on Web Intelligence and Intelligent Agent Technology (WI-IAT), Niagara Falls, ON, Canada, 17–20 November 2022; pp. 652–657. [Google Scholar]
- Alhagry, S.; Fahmy, A.A.; El-Khoribi, R.A. Emotion recognition based on EEG using LSTM recurrent neural network. Int. J. Adv. Comput. Sci. Appl. 2017, 8, 10. [Google Scholar] [CrossRef]
- Ofner, P.; Schwarz, A.; Pereira, J.; Müller-Putz, G.R. Upper limb movements can be decoded from the time-domain of low-frequency EEG. PLoS ONE 2017, 12, e0182578. [Google Scholar] [CrossRef] [PubMed]
- Batula, A.M.; Mark, J.A.; Kim, Y.E.; Ayaz, H. Comparison of brain activation during motor imagery and motor movement using fNIRS. Comput. Intell. Neurosci. 2017, 2017, 5491296. [Google Scholar] [CrossRef] [PubMed]
- Wriessnegger, S.; Kurzmann, J.; Neuper, C. Spatio-temporal differences in brain oxygenation between movement execution and imagery: A multichannel near-infrared spectroscopy study. Int. J. Psychophysiol. 2008, 67, 54–63. [Google Scholar] [CrossRef]
- Hétu, S.; Grégoire, M.; Saimpont, A.; Coll, M.P.; Eugène, F.; Michon, P.E.; Jackson, P.L. The neural network of motor imagery: An ALE meta-analysis. Neurosci. Biobehav. Rev. 2013, 37, 930–949. [Google Scholar] [CrossRef]
- Wairagkar, M. EEG Data for Voluntary Finger Tapping Movement; University of Reading: Reading, UK, 2017. [Google Scholar]
- Schirrmeister, R.T.; Springenberg, J.T.; Fiederer, L.D.J.; Glasstetter, M.; Eggensperger, K.; Tangermann, M.; Hutter, F.; Burgard, W.; Ball, T. Deep learning with convolutional neural networks for EEG decoding and visualization. Hum. Brain Mapp. 2017, 38, 5391–5420. [Google Scholar] [CrossRef] [PubMed]
- Placidi, G. A smart virtual glove for the hand telerehabilitation. Comput. Biol. Med. 2007, 37, 1100–1107. [Google Scholar] [CrossRef] [PubMed]
- Placidi, G.; Avola, D.; Cinque, L.; Polsinelli, M.; Theodoridou, E.; Tavares, J.M.R. Data integration by two-sensors in a LEAP-based Virtual Glove for human-system interaction. Multimed. Tools Appl. 2021, 80, 18263–18277. [Google Scholar] [CrossRef]
- Placidi, G.; Di Matteo, A.; Lozzi, D.; Polsinelli, M.; Theodoridou, E. Patient–Therapist Cooperative Hand Telerehabilitation through a Novel Framework Involving the Virtual Glove System. Sensors 2023, 23, 3463. [Google Scholar] [CrossRef] [PubMed]
- Sburlea, A.I.; Müller-Putz, G.R. Exploring representations of human grasping in neural, muscle and kinematic signals. Sci. Rep. 2018, 8, 16669. [Google Scholar] [CrossRef] [PubMed]
- Mattei, E.; Lozzi, D.; Di Matteo, A.; Polsinelli, M.; Manes, C.; Mignosi, F.; Placidi, G. Deep Learning Architecture analysis for EEG-Based BCI Classification under Motor Execution. In Proceedings of the 2024 IEEE 37th International Symposium on Computer-Based Medical Systems (CBMS), Guadalajara, Mexico, 26–28 June 2024; pp. 549+555. [Google Scholar] [CrossRef]
- Mathewson, K.E.; Harrison, T.J.; Kizuk, S.A. High and dry? Comparing active dry EEG electrodes to active and passive wet electrodes. Psychophysiology 2017, 54, 74–82. [Google Scholar] [CrossRef] [PubMed]
- Lopez-Gordo, M.A.; Sanchez-Morillo, D.; Valle, F.P. Dry EEG electrodes. Sensors 2014, 14, 12847–12870. [Google Scholar] [CrossRef] [PubMed]
- Lawhern, V.J.; Solon, A.J.; Waytowich, N.R.; Gordon, S.M.; Hung, C.P.; Lance, B.J. EEGNet: A compact convolutional neural network for EEG-based brain–computer interfaces. J. Neural Eng. 2018, 15, 056013. [Google Scholar] [CrossRef]
- Schneider, T.; Wang, X.; Hersche, M.; Cavigelli, L.; Benini, L. Q-EEGNet: An Energy-Efficient 8-Bit Quantized Parallel EEGNet Implementation for Edge Motor-Imagery Brain-Machine Interfaces. In Proceedings of the IEEE International Conference on Smart Computing, Bologna, Italy, 14–17 September 2020. [Google Scholar] [CrossRef]
- Aricò, P.; Borghini, G.; Di Flumeri, G.; Sciaraffa, N.; Babiloni, F. Passive BCI beyond the lab: Current trends and future directions. Physiol. Meas. 2018, 39, 08TR02. [Google Scholar] [CrossRef] [PubMed]
- Leong, D. Ventral and Dorsal Stream EEG Channels: Key Features for EEG-Based Object Recognition and Identification. IEEE Trans. Neural Syst. Rehabil. Eng. 2023, 31, 4862–4870. [Google Scholar] [CrossRef]
- Placidi, G.; Cinque, L.; Polsinelli, M.; Spezialetti, M. Measurements by a LEAP-based virtual glove for the hand rehabilitation. Sensors 2018, 18, 834. [Google Scholar] [CrossRef] [PubMed]
- Gramfort, A.; Luessi, M.; Larson, E.; Engemann, D.A.; Strohmeier, D.; Brodbeck, C.; Goj, R.; Jas, M.; Brooks, T.; Parkkonen, L.; et al. MEG and EEG Data Analysis with MNE-Python. Front. Neurosci. 2013, 7, 267. [Google Scholar] [CrossRef] [PubMed]
- Lee, T.W.; Girolami, M.; Sejnowski, T.J. Independent component analysis using an extended infomax algorithm for mixed subgaussian and supergaussian sources. Neural Comput. 1999, 11, 417–441. [Google Scholar] [CrossRef] [PubMed]
- Pion-Tonachini, L.; Kreutz-Delgado, K.; Makeig, S. ICLabel: An automated electroencephalographic independent component classifier, dataset, and website. NeuroImage 2019, 198, 181–197. [Google Scholar] [CrossRef] [PubMed]
- Dharmaprani, D.; Nguyen, H.K.; Lewis, T.W.; DeLosAngeles, D.; Willoughby, J.O.; Pope, K.J. A comparison of independent component analysis algorithms and measures to discriminate between EEG and artifact components. In Proceedings of the 2016 38th Annual International Conference of the IEEE Engineering in Medicine and Biology Society (EMBC), Orlando, FL, USA, 16–20 August 2016; pp. 825–828. [Google Scholar]
- Welch, P. The use of fast Fourier transform for the estimation of power spectra: A method based on time averaging over short, modified periodograms. IEEE Trans. Audio Electroacoust. 1967, 15, 70–73. [Google Scholar] [CrossRef]
- Petracca, A.; Carrieri, M.; Avola, D.; Moro, S.B.; Brigadoi, S.; Lancia, S.; Spezialetti, M.; Ferrari, M.; Quaresrma, V.; Placidi, G. A virtual ball task driven by forearm movements for neuro-rehabilitation. In Proceedings of the International Conference on Virtual Rehabilitation, ICVR, Valencia, Spain, 9–12 June 2015; pp. 162–163. [Google Scholar] [CrossRef]
- Spezialetti, M.; Cinque, L.; Tavares, J.M.R.S.; Placidi, G. Towards EEG-based BCI driven by emotions for addressing BCI-Illiteracy: A meta-analytic review. Behav. Inf. Technol. 2018, 37, 855–871. [Google Scholar] [CrossRef]
- Sun, H. Super-Resolution Level Separation: A Method for Enhancing Electroencephalogram Classification Accuracy Through Super-Resolution Level Separation. IEEE Access 2024, 12, 31055–31065. [Google Scholar] [CrossRef]
- Li, A.; Wang, Z.; Zhao, X.; Xu, T.; Zhou, T.; Hu, H. MDTL: A Novel and Model-Agnostic Transfer Learning Strategy for Cross-Subject Motor Imagery BCI. IEEE Trans. Neural Syst. Rehabil. Eng. 2023, 31, 1743–1753. [Google Scholar] [CrossRef]
- Deng, X.; Zhang, B.; Yu, N.; Liu, K.; Sun, K. Advanced TSGL-EEGNet for Motor Imagery EEG-Based Brain-Computer Interfaces. IEEE Access 2021, 9, 25118–25130. [Google Scholar] [CrossRef]
- Smith, S.L.; Kindermans, P.J.; Ying, C.; Le, Q.V. Don’t decay the learning rate, increase the batch size. arXiv 2017, arXiv:1711.00489. [Google Scholar]
- Müller-Putz, G.; Scherer, R.; Brunner, C.; Leeb, R.; Pfurtscheller, G. Better than random: A closer look on BCI results. Int. J. Bioelectromagn. 2008, 10, 52–55. [Google Scholar]
- Polsinelli, M.; Di Matteo, A.; Lozzi, D.; Mattei, E.; Mignosi, F.; Nazzicone, L.; Stornelli, V.; Placidi, G. Portable Head-Mounted System for Mobile Forearm Tracking. Sensors 2024, 24, 2227. [Google Scholar] [CrossRef] [PubMed]
- Placidi, G.; Cinque, L.; Polsinelli, M. A fast and scalable framework for automated artifact recognition from EEG signals represented in scalp topographies of independent components. Comput. Biol. Med. 2021, 132, 104347. [Google Scholar] [CrossRef] [PubMed]
- Pion-Tonachini, L.; Hsu, S.H.; Makeig, S.; Jung, T.P.; Cauwenberghs, G. Real-time eeg source-mapping toolbox (rest): Online ica and source localization. In Proceedings of the 2015 37th Annual International Conference of the IEEE Engineering in Medicine and Biology Society (EMBC), Milan, Italy, 25–29 August 2015; pp. 4114–4117. [Google Scholar]
- Lozzi, D.; Mignosi, F.; Placidi, G.; Polsinelli, M. Graph model of phase lag index for connectivity analysis in EEG of emotions. In Proceedings of the 2023 IEEE 36th International Symposium on Computer-Based Medical Systems (CBMS), L’Aquila, Italy, 22–24 June 2023; pp. 348–353. [Google Scholar]
- Akbari, H.; Sadiq, M.T.; Jafari, N.; Too, J.; Mikaeilvand, N.; Cicone, A.; Serra Capizzano, S. Recognizing seizure using Poincaré plot of EEG signals and graphical features in DWT domain. Bratisl. Med. J. 2023, 124, 12–24. [Google Scholar] [CrossRef] [PubMed]
- Aljalal, M.; Ibrahim, S.; Djemal, R.; Ko, W. Comprehensive review on brain-controlled mobile robots and robotic arms based on electroencephalography signals. Intell. Serv. Robot. 2020, 13, 539–563. [Google Scholar] [CrossRef]
- Antonelli, M.G.; Beomonte Zobel, P.; Manes, C.; Mattei, E.; Stampone, N. Emotional Intelligence for the Decision-Making Process of Trajectories in Collaborative Robotics. Machines 2024, 12, 113. [Google Scholar] [CrossRef]
- Toichoa Eyam, A.; Mohammed, W.M.; Martinez Lastra, J.L. Emotion-driven analysis and control of human-robot interactions in collaborative applications. Sensors 2021, 21, 4626. [Google Scholar] [CrossRef]













| Hyperparameter | Value |
|---|---|
| Sample shape | 1, 32, 129 |
| Sampling rate | 256 Hz |
| N. channels | 32 |
| N. epochs of training | 2000 |
| Optimizer | Stochastic Gradient Descending (SGD) |
| Scheduler type | Reduce learning rate when a metric has stopped improving |
| Learning rate | 0.004 |
| Patience | 25 epochs |
| Factor scale | 0.2 |
| Batch size | 16, 32 |
| Decay | 0.001 |
| Baseline reduction | Yes/No |
| Baseline | Filter | Classes | Precision | Recall | F1 Score | Support | Accuracy | Classes | Precision | Recall | F1 Score | Support | Accuracy |
|---|---|---|---|---|---|---|---|---|---|---|---|---|---|
| Yes | 1–45 | rest | 0.71 | 0.51 | 0.59 | 346 | rest | 0.61 | 0.56 | 0.59 | 177 | 0.59 | |
| movement | 0.60 | 0.78 | 0.68 | 325 | open/close | 0.57 | 0.61 | 0.59 | 165 | ||||
| No | 1–45 | rest | 0.60 | 0.62 | 0.61 | 341 | 0.60 | rest | 0.54 | 0.73 | 0.62 | 165 | 0.57 |
| movement | 0.60 | 0.58 | 0.59 | 334 | open/close | 0.64 | 0.43 | 0.52 | 182 | ||||
| Yes | 1–4 | rest | 0.54 | 0.7 | 0.61 | 346 | 0.54 | rest | 0.52 | 0.68 | 0.59 | 177 | 0.51 |
| movement | 0.53 | 0.37 | 0.44 | 325 | open/close | 0.49 | 0.33 | 0.39 | 165 | ||||
| No | 1–4 | rest | 0.54 | 0.64 | 0.59 | 341 | 0.55 | rest | 0.50 | 0.71 | 0.58 | 165 | 0.52 |
| movement | 0.55 | 0.45 | 0.50 | 334 | open/close | 0.57 | 0.35 | 0.44 | 182 | ||||
| Yes | 4–8 | rest | 0.60 | 0.57 | 0.58 | 389 | 0.57 | rest | 0.64 | 0.55 | 0.59 | 190 | |
| movement | 0.55 | 0.58 | 0.57 | 358 | open/close | 0.58 | 0.67 | 0.62 | 179 | ||||
| No | 4–8 | rest | 0.58 | 0.56 | 0.57 | 382 | 0.58 | rest | 0.51 | 0.63 | 0.57 | 183 | 0.53 |
| movement | 0.57 | 0.59 | 0.58 | 379 | open/close | 0.56 | 0.44 | 0.49 | 195 | ||||
| Yes | 8–12 | rest | 0.56 | 0.51 | 0.53 | 403 | 0.54 | rest | 0.53 | 0.68 | 0.60 | 191 | 0.55 |
| movement | 0.52 | 0.56 | 0.54 | 376 | open/close | 0.59 | 0.43 | 0.50 | 201 | ||||
| No | 8–12 | rest | 0.57 | 0.48 | 0.52 | 414 | 0.54 | rest | 0.53 | 0.51 | 0.52 | 191 | 0.54 |
| movement | 0.51 | 0.60 | 0.55 | 369 | open/close | 0.55 | 0.57 | 0.56 | 201 | ||||
| Yes | 12–30 | rest | 0.58 | 0.60 | 0.59 | 405 | 0.57 | rest | 0.54 | 0.71 | 0.61 | 198 | 0.55 |
| movement | 0.56 | 0.55 | 0.56 | 383 | open/close | 0.57 | 0.39 | 0.46 | 198 | ||||
| No | 12–30 | rest | 0.58 | 0.52 | 0.55 | 405 | 0.56 | rest | 0.52 | 0.71 | 0.60 | 198 | 0.53 |
| movement | 0.55 | 0.61 | 0.57 | 383 | open/close | 0.55 | 0.35 | 0.43 | 198 | ||||
| Yes | 30–45 | rest | 0.50 | 0.32 | 0.39 | 405 | 0.48 | rest | 0.48 | 0.55 | 0.51 | 198 | 0.47 |
| movement | 0.48 | 0.66 | 0.55 | 383 | open/close | 0.47 | 0.39 | 0.43 | 198 | ||||
| No | 30–45 | rest | 0.52 | 0.44 | 0.47 | 405 | 0.50 | rest | 0.48 | 0.62 | 0.54 | 198 | 0.48 |
| movement | 0.49 | 0.57 | 0.52 | 383 | open/close | 0.47 | 0.34 | 0.39 | 198 | ||||
| Yes | 1–45 | rest | 0.65 | 0.49 | 0.56 | 172 | 0.60 | open/close | 0.52 | 0.58 | 0.55 | 128 | 0.53 |
| wrist rotation | 0.56 | 0.71 | 0.63 | 157 | wrist rotation | 0.53 | 0.48 | 0.50 | 128 | ||||
| No | 1–45 | rest | 0.57 | 0.53 | 0.55 | 172 | 0.54 | open/close | 0.50 | 0.43 | 0.46 | 128 | 0.50 |
| wrist rotation | 0.52 | 0.56 | 0.54 | 157 | wrist rotation | 0.50 | 0.58 | 0.54 | 128 | ||||
| Yes | 1–4 | rest | 0.58 | 0.63 | 0.61 | 172 | 0.57 | open/close | 0.56 | 0.45 | 0.50 | 128 | |
| wrist rotation | 0.55 | 0.50 | 0.52 | 157 | wrist rotation | 0.54 | 0.65 | 0.59 | 128 | ||||
| No | 1–4 | rest | 0.58 | 0.60 | 0.59 | 172 | 0.56 | open/close | 0.49 | 0.46 | 0.48 | 128 | 0.49 |
| wrist rotation | 0.54 | 0.52 | 0.53 | 157 | wrist rotation | 0.49 | 0.52 | 0.51 | 128 | ||||
| Yes | 4–8 | rest | 0.56 | 0.64 | 0.60 | 183 | 0.58 | open/close | 0.56 | 0.67 | 0.61 | 153 | |
| wrist rotation | 0.61 | 0.53 | 0.57 | 195 | wrist rotation | 0.54 | 0.43 | 0.48 | 141 | ||||
| No | 4–8 | rest | 0.57 | 0.72 | 0.63 | 180 | open/close | 0.55 | 0.38 | 0.45 | 159 | 0.51 | |
| wrist rotation | 0.67 | 0.51 | 0.58 | 203 | wrist rotation | 0.48 | 0.65 | 0.55 | 139 | ||||
| Yes | 8–12 | rest | 0.52 | 0.51 | 0.52 | 194 | 0.52 | open/close | 0.53 | 0.61 | 0.56 | 157 | 0.51 |
| wrist rotation | 0.52 | 0.53 | 0.52 | 193 | wrist rotation | 0.49 | 0.41 | 0.45 | 144 | ||||
| No | 8–12 | rest | 0.52 | 0.50 | 0.51 | 191 | 0.53 | open/close | 0.52 | 0.24 | 0.33 | 164 | 0.47 |
| wrist rotation | 0.54 | 0.56 | 0.55 | 201 | wrist rotation | 0.46 | 0.74 | 0.56 | 141 | ||||
| Yes | 12–30 | rest | 0.54 | 0.55 | 0.55 | 191 | 0.55 | open/close | 0.57 | 0.49 | 0.53 | 164 | 0.52 |
| wrist rotation | 0.57 | 0.56 | 0.56 | 201 | wrist rotation | 0.49 | 0.56 | 0.52 | 141 | ||||
| No | 12–30 | rest | 0.53 | 0.48 | 0.50 | 191 | 0.54 | open/close | 0.55 | 0.40 | 0.46 | 164 | 0.50 |
| wrist rotation | 0.55 | 0.59 | 0.57 | 201 | wrist rotation | 0.47 | 0.62 | 0.53 | 141 | ||||
| Yes | 30–45 | rest | 0.45 | 0.42 | 0.43 | 191 | 0.47 | open/close | 0.57 | 0.45 | 0.50 | 164 | 0.52 |
| wrist rotation | 0.48 | 0.51 | 0.50 | 201 | wrist rotation | 0.49 | 0.60 | 0.54 | 141 | ||||
| No | 30–45 | rest | 0.46 | 0.52 | 0.49 | 191 | 0.47 | open/close | 0.55 | 0.42 | 0.48 | 164 | 0.50 |
| wrist rotation | 0.48 | 0.42 | 0.45 | 201 | wrist rotation | 0.47 | 0.60 | 0.53 | 141 |
| k-Fold | Rest/Mov | Rest/Wrist | Rest/Openclose |
|---|---|---|---|
| 1-fold | 0.59 | 0.63 | 0.61 |
| 2-fold | 0.62 | 0.61 | 0.60 |
| 3-fold | 0.62 | 0.58 | 0.61 |
| 4-fold | 0.60 | 0.59 | 0.60 |
| 5-fold | 0.64 | 0.61 | 0.61 |
| average ± dev.st | 0.61 ± 0.02 | 0.60 ± 0.02 | 0.61 ± 0.01 |
Disclaimer/Publisher’s Note: The statements, opinions and data contained in all publications are solely those of the individual author(s) and contributor(s) and not of MDPI and/or the editor(s). MDPI and/or the editor(s) disclaim responsibility for any injury to people or property resulting from any ideas, methods, instructions or products referred to in the content. |
© 2024 by the authors. Licensee MDPI, Basel, Switzerland. This article is an open access article distributed under the terms and conditions of the Creative Commons Attribution (CC BY) license (https://creativecommons.org/licenses/by/4.0/).
Share and Cite
Mattei, E.; Lozzi, D.; Di Matteo, A.; Cipriani, A.; Manes, C.; Placidi, G. MOVING: A Multi-Modal Dataset of EEG Signals and Virtual Glove Hand Tracking. Sensors 2024, 24, 5207. https://doi.org/10.3390/s24165207
Mattei E, Lozzi D, Di Matteo A, Cipriani A, Manes C, Placidi G. MOVING: A Multi-Modal Dataset of EEG Signals and Virtual Glove Hand Tracking. Sensors. 2024; 24(16):5207. https://doi.org/10.3390/s24165207
Chicago/Turabian StyleMattei, Enrico, Daniele Lozzi, Alessandro Di Matteo, Alessia Cipriani, Costanzo Manes, and Giuseppe Placidi. 2024. "MOVING: A Multi-Modal Dataset of EEG Signals and Virtual Glove Hand Tracking" Sensors 24, no. 16: 5207. https://doi.org/10.3390/s24165207
APA StyleMattei, E., Lozzi, D., Di Matteo, A., Cipriani, A., Manes, C., & Placidi, G. (2024). MOVING: A Multi-Modal Dataset of EEG Signals and Virtual Glove Hand Tracking. Sensors, 24(16), 5207. https://doi.org/10.3390/s24165207

