Reading between the Lines: Process Mining on OPC UA Network Data
Abstract
1. Introduction
- We introduce a novel approach to generate event logs from OPC UA packets for use in process mining.
- We implement a proof-of-concept based on our approach, demonstrating the performance and quality of the process models derived from the generated event logs.
- To the best of our knowledge, we are the first to apply process mining on real-world network traffic data, rather than simulated data, illustrating how this approach can produce actionable insights that translate into operational benefits.
2. Background and Related Work
2.1. Process Mining and Network Event Data
- Rich Information Source: Network data contain information generated by interconnected devices and systems. They capture interactions and communications between entities, providing a detailed record of activities and their sequence.
- Granularity and Detail: Network data often offer granular insights into the flow of activities and dependencies among different elements within a system. This information can be valuable for reconstructing processes accurately.
- Real-Time and Continuous Data: Networks generate real-time data as activities occur, offering a current and comprehensive view of ongoing processes. This real-time feature allows for immediate analysis of deviations or inefficiencies.
- Comprehensive Coverage: Network data often cover various activities, including structured and unstructured data, allowing for a holistic view of processes.
- Interconnection of Systems: In many cases, processes are interconnected across various systems or devices. Analyzing network data helps understand the interactions and dependencies among these systems, offering insights into end-to-end processes.
2.2. OPC UA Protocol
| Secure Channel Layer (A) | Optional |
|---|---|
| Message Header (C) | fixed size |
| Message Type | 4 bytes |
| Message Size | 4 bytes |
| Secure Channel ID | 4 bytes |
| Security Flag | 4 bytes |
| Additional Header | variable size |
| Message Body (D) | variable size |
| ReadRequest/ReadResponse (E) | variable size |
| (a) | |
| Request Header | |
| Type ID | 4 bytes |
| Request Handle | 4 bytes |
| Timestamp | 8 bytes |
| NodesToRead | variable |
| (b) | |
| Response Header | |
| Type ID | 4 bytes |
| Request Handle | 4 bytes |
| Timestamp | 8 bytes |
| Results | variable |
2.3. Related Work
| Reference | Input Data | Log Generation | Automation | Model | IIoT |
|---|---|---|---|---|---|
| Wakup & Desel [11] | Simulated | Rule-based | ◑ | Petri net | |
| Engelberg et al. [9] | Simulated | Rule-based | ◑ | BPMN | |
| Hadad et al. [10] | Simulated | Model-based | ◑ | Event log | |
| Apolinário et al. [22] | Simulated | Model/rule-based | ⬤ | BPMN | |
| Lange & Möller [23] | Simulated | Model-based | ⬤ | BPMN | |
| Lange et al. [24] | Simulated | Model-based | ⬤ | BPMN | |
| Empl et al. [25] | Simulated | Rule-based | ◑ | Petri net | ✓ |
| Our paper | Real world | Rule-based | ◑ | BPMN | ✓ |
3. OPC UA Process Discovery Method
3.1. Data Collection and Pre-Processing
| Algorithm 1 Activity generation. |
|
3.2. Rule-Based Event Log Generation
| Algorithm 2 Event log generation. |
|
3.3. Process Discovery, Visualization and Analysis
4. OPC UA Mining Implementation
4.1. Software Design
4.2. Implementation Details
- Entrypoint. The analyze_packets() method is the entry point for event log generation, orchestrating data extraction, request handle matching, case ID assignment, and event log generation. It structures OPC UA packets for process mining and analysis.
- Data Loading. The load_data() method loads OPC UA communication data from a Wireshark JSON file, ensuring availability for subsequent methods.
- Data Extraction. Utilizing extract_tcp_data(), extract_ip_data(), and extract_eth_data(), this step extracts relevant data from packets at various ISO/OSI layers.
- Request Handle Matching. The match_request_handles() method matches request handles in OPC UA packets, establishing relationships between requests and responses and creating activities.
- Event Log Generation. The write_csv() method generates CSV event logs from extracted data for process mining or visualization.
- Case ID Assignment. The add_case_id() method assigns case IDs to matched arrays of OPC UA packets based on keys, facilitating subsequent process mining techniques.
5. Use Case: End-of-Line Process
5.1. Data Collection and Pre-Processing
5.2. Rule-Based Event Log Generation and Process Mining
6. Evaluation
6.1. Results
6.2. Discussion
7. Conclusions
Author Contributions
Funding
Institutional Review Board Statement
Informed Consent Statement
Data Availability Statement
Conflicts of Interest
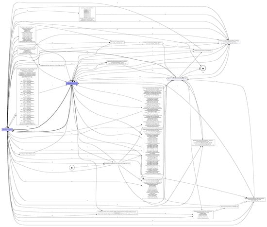
Appendix A. Directly-Follows Graph of the End-of-Line Process

References
- Boyes, H.; Hallaq, B.; Cunningham, J.; Watson, T. The industrial internet of things (IIoT): An analysis framework. Comput. Ind. 2018, 101, 1–12. [Google Scholar] [CrossRef]
- Hästbacka, D.; Barna, L.; Karaila, M.; Liang, Y.; Tuominen, P.; Kuikka, S. Device status information service architecture for condition monitoring using OPC UA. In Proceedings of the 20th Conference on Emerging Technologies & Factory Automation, Luxembourg, 8–11 September 2015; pp. 1–7. [Google Scholar] [CrossRef]
- Shin, S.J. An OPC UA-Compliant Interface of Data Analytics Models for Interoperable Manufacturing Intelligence. IEEE Trans. Ind. Inform. 2021, 17, 3588–3598. [Google Scholar] [CrossRef]
- Schönig, S.; Hornsteiner, M.; Stoiber, C. Towards Process-Oriented IIoT Security Management: Perspectives and Challenges. In Proceedings of the Enterprise, Business-Process and Information Systems Modeling, Leuven, Belgium, 6–7 June 2022; pp. 18–26. [Google Scholar] [CrossRef]
- van der Aalst, W.M. Process Mining: Data Science in Action; Springer: Berlin/Heidelberg, Germany, 2016. [Google Scholar] [CrossRef]
- Bertrand, Y.; De Weerdt, J.; Serral, E. A bridging model for process mining and IoT. In Proceedings of the 3rd International Conference on Process Mining, Eindhoven, The Netherlands, 31 October–4 November 2021; Springer: Berlin/Heidelberg, Germany, 2021; pp. 98–110. [Google Scholar] [CrossRef]
- Seiger, R.; Franceschetti, M.; Weber, B. An interactive method for detection of process activity executions from iot data. Future Internet 2023, 15, 77. [Google Scholar] [CrossRef]
- Mangler, J.; Grüger, J.; Malburg, L.; Ehrendorfer, M.; Bertrand, Y.; Benzin, J.V.; Rinderle-Ma, S.; Serral Asensio, E.; Bergmann, R. DataStream XES extension: Embedding IoT sensor data into extensible event stream logs. Future Internet 2023, 15, 109. [Google Scholar] [CrossRef]
- Engelberg, G.; Hadad, M.; Soffer, P. From network traffic data to business activities: A process mining driven conceptualization. In Proceedings of the International Conference on Business Process Modeling, Development and Support, Melbourne, Australia, 28–29 June 2021; Springer: Berlin/Heidelberg, Germany, 2021; pp. 3–18. [Google Scholar] [CrossRef]
- Hadad, M.; Engelberg, G.; Soffer, P. From Network Traffic Data to a Business-Level Event Log. In Proceedings of the 2023 International Conference on Business Process Modeling, Development and Support, Zaragoza, Spain, 12–13 June 2023; Springer: Berlin/Heidelberg, Germany, 2023; pp. 60–75. [Google Scholar] [CrossRef]
- Wakup, C.; Desel, J. Analyzing a TCP/IP-protocol with process mining techniques. In Proceedings of the International Conference on Business Process Management, Haifa, Israel, 7–11 September 2014; Springer: Berlin/Heidelberg, Germany, 2014; pp. 353–364. [Google Scholar] [CrossRef]
- Ackermann, L.; Käppel, M.; Marcus, L.; Moder, L.; Dunzer, S.; Hornsteiner, M.; Liessmann, A.; Zisgen, Y.; Empl, P.; Herm, L.V.; et al. Recent Advances in Data-Driven Business Process Management. arXiv 2024, arXiv:2406.01786. [Google Scholar]
- Dunzer, S.; Zilker, S.; Marx, E.; Grundler, V.; Matzner, M. The Status Quo of Process Mining in the Industrial Sector. In Innovation Through Information Systems. WI 2021; Springer: Cham, Switzerland, 2021; pp. 629–644. [Google Scholar] [CrossRef]
- van der Aalst, W.M.P. Process Mining—Discovery, Conformance and Enhancement of Business Processes; Springer: Berlin/Heidelberg, Germany, 2011. [Google Scholar] [CrossRef]
- Banziger, R.B.; Basukoski, A.; Chaussalet, T. Discovering Business Processes in CRM Systems by leveraging unstructured text data. In Proceedings of the 2018 IEEE 20th International Conference on High Performance Computing and Communications; IEEE 16th International Conference on Smart City; IEEE 4th International Conference on Data Science and Systems (HPCC/SmartCity/DSS), Exeter, UK, 28–30 June 2018; pp. 1571–1577. [Google Scholar]
- Chambers, A.J.; Stringfellow, A.M.; Luo, B.B.; Underwood, S.J.; Allard, T.G.; Johnston, I.A.; Brockman, S.; Shing, L.; Wollaber, A.; VanDam, C. Automated business process discovery from unstructured natural-language documents. In Proceedings of the Business Process Management Workshops: BPM 2020 International Workshops, Seville, Spain, 13–18 September 2020; Springer: Berlin/Heidelberg, Germany, 2020; pp. 232–243. [Google Scholar]
- Fonger, F.; Aleknonyte-Resch, M.; Koschmider, A. Mapping Time-Series Data on Process Patterns to Generate Synthetic Data. In Proceedings of the Advanced Information Systems Engineering Workshops—CAiSE 2023 International Workshops, Zaragoza, Spain, 12–16 June 2023; Springer: Berlin/Heidelberg, Germany, 2023; Volume 482, pp. 50–61. [Google Scholar] [CrossRef]
- Hemmer, A.; Abderrahim, M.; Badonnel, R.; François, J.; Chrisment, I. Comparative assessment of process mining for supporting IoT predictive security. IEEE Trans. Netw. Serv. Manag. 2020, 18, 1092–1103. [Google Scholar] [CrossRef]
- Leotta, F.; Mecella, M.; Sora, D. Visual process maps: A visualization tool for discovering habits in smart homes. J. Ambient Intell. Humaniz. Comput. 2020, 11, 1997–2025. [Google Scholar] [CrossRef]
- Knoch, S.; Ponpathirkoottam, S.; Fettke, P.; Loos, P. Technology-enhanced process elicitation of worker activities in manufacturing. In Proceedings of the Business Process Management Workshops: BPM 2017 International Workshops, Barcelona, Spain, 10–11 September 2017; Springer: Berlin/Heidelberg, Germany, 2018; pp. 273–284. [Google Scholar]
- Kratsch, W.; König, F.; Röglinger, M. Shedding light on blind spots – Developing a reference architecture to leverage video data for process mining. Decis. Support Syst. 2022, 158, 113794. [Google Scholar] [CrossRef]
- Apolinário, F.; Escravana, N.; Hervé, É.; Pardal, M.L.; Correia, M. FingerCI: Generating specifications for critical infrastructures. In Proceedings of the 37th ACM/SIGAPP Symposium on Applied Computing, Virtual, 25–29 April 2022; pp. 183–186. [Google Scholar] [CrossRef]
- Lange, M.; Kuhr, F.; Möller, R. Using a deep understanding of network activities for workflow mining. In KI 2016: Advances in Artificial Intelligence; Springer: Berlin/Heidelberg, Germany, 2016; pp. 177–184. [Google Scholar] [CrossRef]
- Lange, M.; Möller, R. Time series data mining for network service dependency analysis. In Proceedings of the SOCO’16-CISIS’16-ICEUTE’16, San Sebastián, Spain, 19–21 October 2016; Springer: Berlin/Heidelberg, Germany, 2017; pp. 584–594. [Google Scholar] [CrossRef]
- Empl, P.; Böhm, F.; Pernul, G. Process-Aware Intrusion Detection in MQTT Networks. In Proceedings of the Fourteenth ACM Conference on Data and Application Security and Privacy (CODASPY ’24), Porto, Portugal, 19–21 June 2024; p. 12. [Google Scholar] [CrossRef]
- Cook, J.E.; Wolf, A.L. Automating Process Discovery Through Event-Data Analysis. In Proceedings of the 17th International Conference on Software Engineering, Seattle, WA, USA, 24–28 April 1995; pp. 73–82. [Google Scholar] [CrossRef]
- Mannhardt, F.; de Leoni, M.; Reijers, H.A.; van der Aalst, W.M.P.; Toussaint, P.J. Guided Process Discovery—A pattern-based approach. Inf. Syst. 2018, 76, 1–18. [Google Scholar] [CrossRef]
- Hevner, A.R.; March, S.T.; Park, J.; Ram, S. Design Science in Information Systems Research. MIS Q. 2004, 28, 75–105. [Google Scholar] [CrossRef]
- Wirth, R.; Hipp, J. CRISP-DM: Towards a standard process model for data mining. In Proceedings of the 4th International Conference on the Practical Applications of Knowledge Discovery and Data Mining, Manchester, UK, 11–13 April 2000; Volume 1, pp. 29–39. [Google Scholar]
- Mirza, M.N.; Pourzolfaghar, Z.; Shahnazari, M. Significance of Scope in Project Success. Procedia Technol. 2013, 9, 722–729. [Google Scholar] [CrossRef]
- Hornsteiner, M.; Schönig, S. SIREN: Designing Business Processes for Comprehensive Industrial IoT Security Management. In Proceedings of the 18th International Conference on Design Science Research in Information Systems and Technology, Pretoria, South Africa, 31 May–2 June 2023; Springer: Berlin/Heidelberg, Germany, 2023; Volume 13873, pp. 379–393. [Google Scholar] [CrossRef]
- Hornsteiner, M.; Stoiber, C.; Schönig, S. Towards Security- and IIoT-Aware BPMN: A Systematic Literature Review. In Proceedings of the 19th International Conference on Smart Business Technologies, Lisbon, Portugal, 14–16 July 2022; pp. 45–56. [Google Scholar]





Disclaimer/Publisher’s Note: The statements, opinions and data contained in all publications are solely those of the individual author(s) and contributor(s) and not of MDPI and/or the editor(s). MDPI and/or the editor(s) disclaim responsibility for any injury to people or property resulting from any ideas, methods, instructions or products referred to in the content. |
© 2024 by the authors. Licensee MDPI, Basel, Switzerland. This article is an open access article distributed under the terms and conditions of the Creative Commons Attribution (CC BY) license (https://creativecommons.org/licenses/by/4.0/).
Share and Cite
Hornsteiner, M.; Empl, P.; Bunghardt, T.; Schönig, S. Reading between the Lines: Process Mining on OPC UA Network Data. Sensors 2024, 24, 4497. https://doi.org/10.3390/s24144497
Hornsteiner M, Empl P, Bunghardt T, Schönig S. Reading between the Lines: Process Mining on OPC UA Network Data. Sensors. 2024; 24(14):4497. https://doi.org/10.3390/s24144497
Chicago/Turabian StyleHornsteiner, Markus, Philip Empl, Timo Bunghardt, and Stefan Schönig. 2024. "Reading between the Lines: Process Mining on OPC UA Network Data" Sensors 24, no. 14: 4497. https://doi.org/10.3390/s24144497
APA StyleHornsteiner, M., Empl, P., Bunghardt, T., & Schönig, S. (2024). Reading between the Lines: Process Mining on OPC UA Network Data. Sensors, 24(14), 4497. https://doi.org/10.3390/s24144497

