CoFormerNet: A Transformer-Based Fusion Approach for Enhanced Vehicle-Infrastructure Cooperative Perception
Abstract
1. Introduction
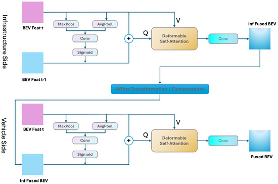
- CoFormerNet uses the TAM to fuse the historical temporal information of the infrastructure sensors, which not only fully utilizes the computational capabilities of the infrastructure but also fully exploits the advantage that the long-distance global perspective of the infrastructure can extend the perception field of the vehicle in space and time. At the same time, intermediate feature fusion at two different stages, fully utilizing infrastructure perception information, solves the impact of time-asynchronous uncertainty due to communication delay and the calibration bias of vehicle–infrastructure sensors on feature fusion.
- The design of CoFormerNet allows for end-to-end training, thereby fully integrating vehicle–infrastructure perception information. This design requires only one model to cover all possible communication delays, greatly reducing the complexity of the model. This end-to-end training method can better optimize the model’s performance, improving its application effects in real environments.
- CoFormerNet achieved a new state-of-the-art level using the DAIR validation set. On the DAIR validation set, CoFormerNet’s performance showed a significant improvement over the previous best results. This indicates that the design and methods of CoFormerNet have significant advantages in enhancing the perception capabilities of autonomous driving systems and are expected to promote the further development of autonomous driving technology.
2. Related Work
2.1. Egocentric Perception
2.2. Vehicle–Infrastructure Cooperative Perception
3. Method
3.1. Temporal Features Fusion Stage
3.2. Feature Transformation, Compression, and Decompression
3.3. Spatial Features Fusion Stage
3.4. End-to-End Training
4. Experiments
4.1. Experimental Settings
4.2. Results and Analysis
4.3. Ablation Studies
5. Conclusions
Author Contributions
Funding
Institutional Review Board Statement
Informed Consent Statement
Data Availability Statement
Conflicts of Interest
References
- Van Brummelen, J.; O’brien, M.; Gruyer, D.; Najjaran, H. Autonomous vehicle perception: The technology of today and tomorrow. Transp. Res. Part C Emerg. Technol. 2018, 89, 384–406. [Google Scholar] [CrossRef]
- Ergin, U. One of the First Fatalities of a Self-Driving Car: Root Cause Analysis of the 2016 Tesla Model S 70D Crash. Trafik Ve Ulaşım Araştırmaları Derg. 2022, 5, 83–97. [Google Scholar] [CrossRef]
- U.S. Department of Transportation. Technical Report, Tesla Crash; Technical Report PE 16-007, Nat. Highway Traffic Safety Admin; U.S. Department of Transportation: Washington, DC, USA, 2017.
- U.S. National Transportation Safety Board. Preliminary Report, Highway HWY18MH010; Technical Report. HWY18MH010, National Transportation Safety Board; U.S. Government: Washington, DC, USA, 2018.
- National Highway Traffic Safety Administration. Summary report: Standing general order on crash reporting for automated driving systems. DOT HS 2022, 813, 324. [Google Scholar]
- Liu, S.; Gao, C.; Chen, Y.; Peng, X.; Kong, X.; Wang, K.; Xu, R.; Jiang, W.; Xiang, H.; Ma, J.; et al. Towards vehicle-to-everything autonomous driving: A survey on collaborative perception. arXiv 2023, arXiv:2308.16714. [Google Scholar]
- Institute for AI Industry Research Tsinghua University, B.A. Key Technologies and Developing Prospect of Vehicle Infrastructure Cooperated Autonomous Driving (VICAD) 2.0; Tsinghua University: Beijing, China, 2022; p. 218. [Google Scholar]
- Bai, X.; Hu, Z.; Zhu, X.; Huang, Q.; Chen, Y.; Fu, H.; Tai, C.L. Transfusion: Robust lidar-camera fusion for 3d object detection with transformers. In Proceedings of the IEEE/CVF Conference on Computer Vision and Pattern Recognition, New Orleans, LA, USA, 18–24 June 2022; pp. 1090–1099. [Google Scholar]
- Li, Z.; Wang, W.; Li, H.; Xie, E.; Sima, C.; Lu, T.; Qiao, Y.; Dai, J. Bevformer: Learning bird’s-eye-view representation from multi-camera images via spatiotemporal transformers. In Proceedings of the European Conference on Computer Vision, Tel Aviv, Israel, 23–27 October 2022; Springer: Berlin/Heidelberg, Germany, 2022; pp. 1–18. [Google Scholar]
- Liu, Z.; Tang, H.; Amini, A.; Yang, X.; Mao, H.; Rus, D.L.; Han, S. Bevfusion: Multi-task multi-sensor fusion with unified bird’s-eye view representation. In Proceedings of the 2023 IEEE International Conference on Robotics and Automation (ICRA), London, UK, 29 May–2 June 2023; IEEE: Piscataway, NJ, USA, 2023; pp. 2774–2781. [Google Scholar]
- Shi, S.; Wang, X.; Li, H. Pointrcnn: 3d object proposal generation and detection from point cloud. In Proceedings of the IEEE/CVF Conference on Computer Vision and Pattern Recognition, Long Beach, CA, USA, 15–20 June 2019; pp. 770–779. [Google Scholar]
- Shi, S.; Guo, C.; Jiang, L.; Wang, Z.; Shi, J.; Wang, X.; Li, H. Pv-rcnn: Point-voxel feature set abstraction for 3d object detection. In Proceedings of the IEEE/CVF Conference on Computer Vision and Pattern Recognition, Seattle, WA, USA, 13–19 June 2020; pp. 10529–10538. [Google Scholar]
- Qi, C.R.; Liu, W.; Wu, C.; Su, H.; Guibas, L.J. Frustum pointnets for 3d object detection from rgb-d data. In Proceedings of the IEEE Conference on Computer Vision and Pattern Recognition, Salt Lake City, UT, USA, 18–23 June 2018; pp. 918–927. [Google Scholar]
- Yan, Y.; Mao, Y.; Li, B. Second: Sparsely embedded convolutional detection. Sensors 2018, 18, 3337. [Google Scholar] [CrossRef] [PubMed]
- Zhou, Y.; Tuzel, O. Voxelnet: End-to-end learning for point cloud based 3d object detection. In Proceedings of the IEEE Conference on Computer Vision and Pattern Recognition, Salt Lake City, UT, USA, 18–23 June 2018; pp. 4490–4499. [Google Scholar]
- Lang, A.H.; Vora, S.; Caesar, H.; Zhou, L.; Yang, J.; Beijbom, O. Pointpillars: Fast encoders for object detection from point clouds. In Proceedings of the IEEE/CVF Conference on Computer Vision and Pattern Recognition, Long Beach, CA, USA, 15–20 June 2019; pp. 12697–12705. [Google Scholar]
- Chai, Y.; Sun, P.; Ngiam, J.; Wang, W.; Caine, B.; Vasudevan, V.; Zhang, X.; Anguelov, D. To the point: Efficient 3D object detection in the range image with graph convolution kernels. In Proceedings of the IEEE/CVF Conference on Computer Vision and Pattern Recognition, Nashville, TN, USA, 20–25 June 2021; pp. 16000–16009. [Google Scholar]
- Fan, L.; Xiong, X.; Wang, F.; Wang, N.; Zhang, Z. Rangedet: In defense of range view for lidar-based 3D object detection. In Proceedings of the IEEE/CVF International Conference on Computer Vision, Montreal, BC, Canada, 11–17 October 2021; pp. 2918–2927. [Google Scholar]
- Yang, B.; Luo, W.; Urtasun, R. Pixor: Real-time 3d object detection from point clouds. In Proceedings of the IEEE Conference on Computer Vision and Pattern Recognition, Salt Lake City, UT, USA, 18–23 June 2018; pp. 7652–7660. [Google Scholar]
- Carion, N.; Massa, F.; Synnaeve, G.; Usunier, N.; Kirillov, A.; Zagoruyko, S. End-to-end object detection with transformers. In Proceedings of the European Conference on Computer Vision, Glasgow, UK, 23–28 August 2020; Springer: Berlin/Heidelberg, Germany, 2020; pp. 213–229. [Google Scholar]
- Mao, J.; Xue, Y.; Niu, M.; Bai, H.; Feng, J.; Liang, X.; Xu, H.; Xu, C. Voxel transformer for 3d object detection. In Proceedings of the IEEE/CVF International Conference on Computer Vision, Montreal, BC, Canada, 11–17 October 2021; pp. 3164–3173. [Google Scholar]
- Pan, X.; Xia, Z.; Song, S.; Li, L.E.; Huang, G. 3d object detection with pointformer. In Proceedings of the IEEE/CVF Conference on Computer Vision and Pattern Recognition, Nashville, TN, USA, 20–25 June 2021; pp. 7463–7472. [Google Scholar]
- Sheng, H.; Cai, S.; Liu, Y.; Deng, B.; Huang, J.; Hua, X.S.; Zhao, M.J. Improving 3d object detection with channel-wise transformer. In Proceedings of the IEEE/CVF International Conference on Computer Vision, Montreal, BC, Canada, 11–17 October 2021; pp. 2743–2752. [Google Scholar]
- Misra, I.; Girdhar, R.; Joulin, A. An end-to-end transformer model for 3d object detection. In Proceedings of the IEEE/CVF International Conference on Computer Vision, Montreal, BC, Canada, 11–17 October 2021; pp. 2906–2917. [Google Scholar]
- Deng, S.; Liang, Z.; Sun, L.; Jia, K. Vista: Boosting 3d object detection via dual cross-view spatial attention. In Proceedings of the IEEE/CVF Conference on Computer Vision and Pattern Recognition, New Orleans, LA, USA, 18–24 June 2022; pp. 8448–8457. [Google Scholar]
- Nguyen, D.K.; Ju, J.; Booij, O.; Oswald, M.R.; Snoek, C.G. Boxer: Box-attention for 2d and 3d transformers. In Proceedings of the IEEE/CVF Conference on Computer Vision and Pattern Recognition, New Orleans, LA, USA, 18–24 June 2022; pp. 4773–4782. [Google Scholar]
- Erabati, G.K.; Araujo, H. Li3detr: A lidar based 3d detection transformer. In Proceedings of the IEEE/CVF Winter Conference on Applications of Computer Vision, Waikoloa, HI, USA, 2–7 January 2023; pp. 4250–4259. [Google Scholar]
- Huang, J.; Huang, G. Bevdet4d: Exploit temporal cues in multi-camera 3D object detection. arXiv 2022, arXiv:2203.17054. [Google Scholar]
- Huang, J.; Huang, G.; Zhu, Z.; Ye, Y.; Du, D. Bevdet: High-performance multi-camera 3d object detection in bird-eye-view. arXiv 2021, arXiv:2112.11790. [Google Scholar]
- Hu, Y.; Lu, Y.; Xu, R.; Xie, W.; Chen, S.; Wang, Y. Collaboration helps camera overtake lidar in 3d detection. In Proceedings of the IEEE/CVF Conference on Computer Vision and Pattern Recognition, Vancouver, BC, Canada, 17–24 June 2023; pp. 9243–9252. [Google Scholar]
- Zhang, Y.; Zhu, Z.; Zheng, W.; Huang, J.; Huang, G.; Zhou, J.; Lu, J. Beverse: Unified perception and prediction in birds-eye-view for vision-centric autonomous driving. arXiv 2022, arXiv:2205.09743. [Google Scholar]
- Arnold, E.; Dianati, M.; de Temple, R.; Fallah, S. Cooperative perception for 3D object detection in driving scenarios using infrastructure sensors. IEEE Trans. Intell. Transp. Syst. 2020, 23, 1852–1864. [Google Scholar] [CrossRef]
- Gao, H.; Cheng, B.; Wang, J.; Li, K.; Zhao, J.; Li, D. Object classification using CNN-based fusion of vision and LIDAR in autonomous vehicle environment. IEEE Trans. Ind. Inform. 2018, 14, 4224–4231. [Google Scholar] [CrossRef]
- Chen, Q.; Tang, S.; Yang, Q.; Fu, S. Cooper: Cooperative perception for connected autonomous vehicles based on 3D point clouds. In Proceedings of the 2019 IEEE 39th International Conference on Distributed Computing Systems (ICDCS), Dallas, TX, USA, 7–9 July 2019; IEEE: Piscataway, NJ, USA, 2019; pp. 514–524. [Google Scholar]
- Zeng, W.; Wang, S.; Liao, R.; Chen, Y.; Yang, B.; Urtasun, R. Dsdnet: Deep structured self-driving network. In Proceedings of the Computer Vision—ECCV 2020: 16th European Conference, Part XXI 16, Glasgow, UK, 23–28 August 2020; Springer: Berlin/Heidelberg, Germany, 2020; pp. 156–172. [Google Scholar]
- Melotti, G.; Premebida, C.; Gonçalves, N. Multimodal deep-learning for object recognition combining camera and LIDAR data. In Proceedings of the 2020 IEEE International Conference on Autonomous Robot Systems and Competitions (ICARSC), Ponta Delgada, Portugal, 15–17 April 2020; IEEE: Piscataway, NJ, USA, 2020; pp. 177–182. [Google Scholar]
- Caltagirone, L.; Bellone, M.; Svensson, L.; Wahde, M. LIDAR–camera fusion for road detection using fully convolutional neural networks. Robot. Auton. Syst. 2019, 111, 125–131. [Google Scholar] [CrossRef]
- Chen, X.; Ma, H.; Wan, J.; Li, B.; Xia, T. Multi-view 3d object detection network for autonomous driving. In Proceedings of the IEEE Conference on Computer Vision and Pattern Recognition, Honolulu, HI, USA, 21–26 July 2017; pp. 1907–1915. [Google Scholar]
- Wang, T.H.; Manivasagam, S.; Liang, M.; Yang, B.; Zeng, W.; Urtasun, R. V2vnet: Vehicle-to-vehicle communication for joint perception and prediction. In Proceedings of the Computer Vision—ECCV 2020: 16th European Conference, Part II 16, Glasgow, UK, 23–28 August 2020; Springer: Berlin/Heidelberg, Germany, 2020; pp. 605–621. [Google Scholar]
- Liu, Y.C.; Tian, J.; Glaser, N.; Kira, Z. When2com: Multi-agent perception via communication graph grouping. In Proceedings of the IEEE/CVF Conference on Computer Vision and Pattern Recognition, Seattle, WA, USA, 13–19 June 2020; pp. 4106–4115. [Google Scholar]
- Lei, Z.; Ren, S.; Hu, Y.; Zhang, W.; Chen, S. Latency-aware collaborative perception. In Proceedings of the European Conference on Computer Vision, Glasgow, UK, 23–28 August 2022; Springer: Berlin/Heidelberg, Germany, 2022; pp. 316–332. [Google Scholar]
- Yu, H.; Tang, Y.; Xie, E.; Mao, J.; Luo, P.; Nie, Z. Flow-Based Feature Fusion for Vehicle-Infrastructure Cooperative 3D Object Detection. Adv. Neural Inf. Process. Syst. 2024, 36, 1–9. [Google Scholar]
- Woo, S.; Park, J.; Lee, J.Y.; Kweon, I.S. Cbam: Convolutional block attention module. In Proceedings of the European Conference on Computer Vision (ECCV), Munich, Germany, 8–14 September 2018; pp. 3–19. [Google Scholar]
- Wakahara, T.; Kimura, Y.; Tomono, A. Affine-invariant recognition of gray-scale characters using global affine transformation correlation. IEEE Trans. Pattern Anal. Mach. Intell. 2001, 23, 384–395. [Google Scholar] [CrossRef]
- Chen, Z.; Shi, Y.; Jia, J. TransIFF: An Instance-Level Feature Fusion Framework for Vehicle-Infrastructure Cooperative 3D Detection with Transformers. In Proceedings of the IEEE/CVF International Conference on Computer Vision, Paris, France, 2–6 October 2023; pp. 18205–18214. [Google Scholar]
- Zhou, X.; Wang, D.; Krähenbühl, P. Objects as points. arXiv 2019, arXiv:1904.07850. [Google Scholar]
- Yu, H.; Luo, Y.; Shu, M.; Huo, Y.; Yang, Z.; Shi, Y.; Guo, Z.; Li, H.; Hu, X.; Yuan, J.; et al. Dair-v2x: A large-scale dataset for vehicle-infrastructure cooperative 3d object detection. In Proceedings of the IEEE/CVF Conference on Computer Vision and Pattern Recognition, New Orleans, LA, USA, 18–24 June 2022; pp. 21361–21370. [Google Scholar]
- Xu, R.; Xiang, H.; Tu, Z.; Xia, X.; Yang, M.H.; Ma, J. V2x-vit: Vehicle-to-everything cooperative perception with vision transformer. In Proceedings of the European Conference on Computer Vision, Tel Aviv, Israel, 20 July 2022; Springer: Berlin/Heidelberg, Germany, 2022; pp. 107–124. [Google Scholar]
- Dosovitskiy, A.; Ros, G.; Codevilla, F.; Lopez, A.; Koltun, V. CARLA: An open urban driving simulator. In Proceedings of the Conference on Robot Learning, PMLR, Mountain View, CA, USA, 13–15 November 2017; pp. 1–16. [Google Scholar]
- Xu, R.; Guo, Y.; Han, X.; Xia, X.; Xiang, H.; Ma, J. Opencda: An open cooperative driving automation framework integrated with co-simulation. In Proceedings of the 2021 IEEE International Intelligent Transportation Systems Conference (ITSC), Indianapolis, IN, USA, 19–22 September 2021; IEEE: Piscataway, NJ, USA, 2021; pp. 1155–1162. [Google Scholar]
- Geiger, A.; Lenz, P.; Urtasun, R. Are we ready for autonomous driving? The kitti vision benchmark suite. In Proceedings of the 2012 IEEE Conference on Computer Vision and Pattern Recognition, Providence, RI, USA, 16–21 June 2012; IEEE: Piscataway, NJ, USA, 2012; pp. 3354–3361. [Google Scholar]
- Wang, Z.; Fan, S.; Huo, X.; Xu, T.; Wang, Y.; Liu, J.; Chen, Y.; Zhang, Y.Q. EMIFF: Enhanced Multi-scale Image Feature Fusion for Vehicle-Infrastructure Cooperative 3D Object Detection. arXiv 2024, arXiv:2402.15272. [Google Scholar]
- Chen, Z.; Li, Z.; Zhang, S.; Fang, L.; Jiang, Q.; Zhao, F. Deformable feature aggregation for dynamic multi-modal 3D object detection. In Proceedings of the European Conference on Computer Vision, Tel Aviv, Israel, 23–27 October 2022; Springer: Berlin/Heidelberg, Germany, 2022; pp. 628–644. [Google Scholar]






| Model | Fusion Type | Latency | mAP@3D | mAP@BEV | ||
|---|---|---|---|---|---|---|
| IoU = 0.5 | IoU = 0.7 | IoU = 0.5 | IoU = 0.7 | |||
| EMIFF * | Intermediate | 0 | 15.61 | - | 21.44 | - |
| PointPillars | Non-fusion | / | 48.06 | - | 52.24 | - |
| VoxelNet | Non-fusion | / | 52.40 | 34.69 | 58.08 | 49.18 |
| FFNet | Intermediate | 0 | 55.81 | 30.23 | 63.54 | 54.16 |
| TransIFF | Intermediate | 0 | 59.62 | 46.03 | - | - |
| CoFormerNet | Intermediate | 0 | 61.03 | 39.14 | 69.33 (+11.7) | 54.59 |
| Early Fusion | Early | 200 | 54.63 | 38.23 | 61.08 | 50.06 |
| Late Fusion | Late | 200 | 52.43 | 36.54 | 58.10 | 49.25 |
| FFNet | Intermediate | 200 | 55.37 | 31.66 | 63.20 | 54.69 |
| TransIFF | Intermediate | 200 | 53.47 | 37.21 | - | - |
| CoFormerNet | Intermediate | 200 | 60.97 | 38.97 | 69.13 (+11.5) | 54.65 |
| Early Fusion | Early | 300 | 51.37 | 37.25 | 58.28 | 49.81 |
| Late Fusion | Late | 300 | 51.35 | 36.24 | 56.89 | 48.79 |
| FFNet | Intermediate | 300 | 53.46 | 30.42 | 61.20 | 52.44 |
| TransIFF | Intermediate | 300 | 51.02 | 31.74 | - | - |
| CoFormerNet | Intermediate | 300 | 60.63 | 37.28 | 68.60 (+10.52) | 53.29 |
| Model | Fusion Type | Latency | mAP@3D | |
|---|---|---|---|---|
| IoU = 0.5 | IoU = 0.7 | |||
| V2X-ViT | Intermediate | 0 | 88.23 | 71.27 |
| FFNet | Intermediate | 0 | 89.47 | 72.66 |
| CoFormerNet | Intermediate | 0 | 90.23 | 72.95 |
| V2X-ViT | Intermediate | 200 | 83.61 | 61.49 |
| FFNet | Intermediate | 200 | 85.45 | 70.23 |
| CoFormerNet | Intermediate | 200 | 89.28 | 71.02 |
| V2X-ViT | Intermediate | 300 | 80.71 | 54.66 |
| FFNet | Intermediate | 300 | 83.31 | 57.93 |
| CoFormerNet | Intermediate | 300 | 84.22 | 59.01 |
| TAM | SMCA | End2End | Latency | mAP@3D | mAP@BEV | ||
|---|---|---|---|---|---|---|---|
| IoU = 0.5 | IoU = 0.7 | IoU = 0.5 | IoU = 0.7 | ||||
| × | × | × | 0 | 55.67 | 35.12 | 63.78 | 54.26 |
| ✓ | × | × | 0 | 58.25 | 36.27 | 67.84 | 54.31 |
| ✓ | ✓ | ✓ | 0 | 60.67 | 39.12 | 70.78 | 55.26 |
| × | × | × | 200 | 52.40 | 34.69 | 58.08 | 49.48 |
| × | ✓ | × | 200 | 55.40 | 34.44 | 63.14 | 52.32 |
| ✓ | × | × | 200 | 57.11 | 35.09 | 66.93 | 52.87 |
| ✓ | ✓ | × | 200 | 59.24 | 36.06 | 67.53 | 54.02 |
| ✓ | ✓ | ✓ | 200 | 60.97 | 38.97 | 69.13 | 54.65 |
| Model | Time | mAP@3D (IoU = 0.5) |
|---|---|---|
| PointPillars | 31 ms | 48.06 |
| VoxelNet | 95 ms | 52.40 |
| TransIFF | 110 ms | 59.62 |
| FFNet | 101 ms | 55.81 |
| CoFormerNet | 122 ms | 61.03 |
Disclaimer/Publisher’s Note: The statements, opinions and data contained in all publications are solely those of the individual author(s) and contributor(s) and not of MDPI and/or the editor(s). MDPI and/or the editor(s) disclaim responsibility for any injury to people or property resulting from any ideas, methods, instructions or products referred to in the content. |
© 2024 by the authors. Licensee MDPI, Basel, Switzerland. This article is an open access article distributed under the terms and conditions of the Creative Commons Attribution (CC BY) license (https://creativecommons.org/licenses/by/4.0/).
Share and Cite
Li, B.; Zhao, Y.; Tan, H. CoFormerNet: A Transformer-Based Fusion Approach for Enhanced Vehicle-Infrastructure Cooperative Perception. Sensors 2024, 24, 4101. https://doi.org/10.3390/s24134101
Li B, Zhao Y, Tan H. CoFormerNet: A Transformer-Based Fusion Approach for Enhanced Vehicle-Infrastructure Cooperative Perception. Sensors. 2024; 24(13):4101. https://doi.org/10.3390/s24134101
Chicago/Turabian StyleLi, Bin, Yanan Zhao, and Huachun Tan. 2024. "CoFormerNet: A Transformer-Based Fusion Approach for Enhanced Vehicle-Infrastructure Cooperative Perception" Sensors 24, no. 13: 4101. https://doi.org/10.3390/s24134101
APA StyleLi, B., Zhao, Y., & Tan, H. (2024). CoFormerNet: A Transformer-Based Fusion Approach for Enhanced Vehicle-Infrastructure Cooperative Perception. Sensors, 24(13), 4101. https://doi.org/10.3390/s24134101

