Network Latency in Teleoperation of Connected and Autonomous Vehicles: A Review of Trends, Challenges, and Mitigation Strategies
Abstract
1. Introduction
1.1. Comparison with Existing Surveys
1.2. Contributions
- It thoroughly examines the various network quality-of-service (QoS) parameters and their relation with latency, outlining their significance in the context of teleoperation, further indicating the sources of latency in system aspects of CAV teleoperation.
- It reviews various approaches to model network delays for teleoperation experiments.
- It identifies and delves into various wireless technologies relevant to teleoperation, further analysing their suitability and implications for CAVs.
- It provides insights into various teleoperation practices across different domains, highlighting the unique requirements of remote driving.
- It critically analyses state-of-the-art latency mitigation methods for control and perception latency, discussing their advantages and disadvantages for compensating time-varying delays during CAV teleoperation. Additionally, it presents up-to-date initiatives and standardisation efforts that have contributed to remote driving.
1.3. Paper Structure
2. Systematic Review Process
2.1. Search Process
2.2. Data Analysis
3. Teleoperation Challenges
4. Impact of Network Latency on Teleoperation
4.1. Teleoperation System Model
4.2. Wireless Technologies Used in Teleoperation
| Category | Technology | Latency during Teleoperation (ms) | User Data Rate (Mbps) | Maximum Capacity | Coverage |
|---|---|---|---|---|---|
| Cellular | 5G [10,20,25,26,27] | 11–13 | 4–8 | 1–10 Gbps | Up to several km |
| 4G (LTE) [10,13,20,25,26,28,29] | 100 | 3–8 | 100 Mbps– 1 Gbps | 5–50 km | |
| 3G [10,13,20,28] | 121–217 | Up to 3.1 | 3.1–14.7 Mbps | Up to 10 km | |
| 2.5G (GPRS) [10,20] | 500–1000 | 0.120 | 56–171.2 kbps | ∼35 km | |
| Non-cellular | Satellite [8] | 2000 | 10 Mbps (UL), 1 Gbps (DL) | 1000 s of km | |
| LAN/WLAN/ WiFi [8,10,13,30] | 50 | 500 | 11/54/600/ 1000 Mbps | ∼100 m | |
| Bluetooth [13,25] | 34–200 | 2 | 1.5–2 Mbps | ∼200 m | |
| Zigbee [8,25] | 200 | 0.250 | 250 kbps | 10–300 m |
4.3. Network Latency Characteristics
4.4. End-to-End Delay
- For camera capture, = 17–33 ms at a frame rate of 30 fps.
- For data encoding, = 17–50 ms.
- For data transmission, = 25–50 ms.
- For video decoding, = 17–32 ms.
- For digital visual interface (DVI) and liquid-crystal display (LCD), involves a refresh time of 10 ms, a display time of 16.7 ms at 60 fps, and a frame buffer of 17 ms.
- For joystick control command transmission, = 32 ms.
- For sensors and actuators, is roughly 50 ms.
- Network jitter is approximately below 150 ms.
- For LTE, the average handover latency is 40 ms.
4.5. Modelling Network Delay
4.6. Interdependency between Network Parameters and Latency
4.7. Network Delay Impact on Various Teleoperation Domains
4.8. CAV Teleoperation Requirements
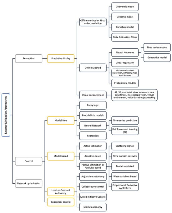
5. Latency Mitigation Strategies
5.1. Control Latency Approaches
| Reference | Domain | Teleoperation Entity | Algorithm |
|---|---|---|---|
| [45] | Vehicle teleoperation | Control delay and sensor delay | Model free predictive framework |
| [69] | Robotic teleoperation | Delay and control prediction | LSTM-based bilateral active estimation model (BAEM) |
| [70] | Telesurgery, control framework | Control and force feedback | Kalman filter and RL-based DDPG algorithm |
| [49] | Robotic teleoperation | Control, steering | PD controller |
| [42] | Teleoperated military UGVs | Control, steering, and heading prediction | Steering-model-based feedforward predictor, model-free |
| [50] | Robotic teleoperation | Control and haptic data | Input-to-state stability (ISS) controller |
| [51] | Robotic teleoperation | Control and haptic | Llewellyn’s criterion and a passivity-based criterion with and without the wave transformation. |
| [123] | Robotic teleoperation (medical) | Control prediction | Gated recurrent units (GRUs) integrated with a double deep Q-learning network (DDQN) algorithm |
| [87] | Robotic teleoperation | Control | Adaptive interval type-2 fuzzy neural network, Lyapunov–Krasovskii method |
| [124] | Space robotic teleoperation | Control interface | Interactive planning and supervised execution (IPSE) teleoperation system |
| [115] | Robotic teleoperation | Control uncertainty | Integrate RL with model-mediated teleoperation (MMT) |
| [74] | Telepresence robot | Predict control commands | Integrate RNN and LSTM with RL-DDPG for predicting the behaviour of the teleoperator |
| [44] | Teleoperation of multiple robots | Control | A wave-variable-based time-delay-compensated four-channel architecture for multilateral teleoperation |
| [114] | Bilateral teleoperation | Control | Adaptive NN based on Markov jump, partial feedback linearisation using nominal dynamics, Lyapunov–Krasovskii functional |
| [54] | Robotic teleoperation | Control—handwritten letter drawing | K-means, Gaussian mixture model (GMM), hidden semi-Markov models (HSMMs), and linear quadratic tracking (LQT) for motion recognition and segmentation |
| [48] | Bilateral robot teleoperation | Control and force feedback | Force controller and time-domain passivity approach (TDPA) |
| [125] | Bilateral teleoperation | Improve control | Integral-order and fractional-order PD controller, along with frequency-domain analysis for maximum upper bound of delay, Lyapunov–Krasovskii functional |
| [118] | Train to ground communication | State and network prediction | LSTM and high-degree polynomial linear regression (HPLR) |
| [53] | UGV teleoperation | Predict human steering behaviour | Two-point visual steering model based on PI controller, adaptive control of thought–rational (ACT-R) cognitive model |
| [75] | Teleoperating autonomous vehicles, flight simulator | Control prediction | PID control model to predicted motion |
| [76] | Robotic teleoperation for surgery | Motion scaling for control | Constant, position and velocity scaling to improve performance and decrease errors during delay |
| [72] | Tele-driving | Control prediction | Model predictive control (MPC) and Kalman filter |
| [77] | Robotic bilateral teleoperation | Control | Radial basis function (RBF) neural network (NN)-based four-channel wave-based time-domain passivity approach (TDPA), Lyapunov control |
| [71] | Robotic teleoperation | Control prediction | Model predictive control (MPC) and linear interpolation to predict state and avoid obstacles |
| [78] | Connected vehicles | Connected cruise control | Optimal control using linear quadratic regulation and minimising a cost function |
| [79] | Bilateral teleoperation | Control | TDPA and time delay power network (TDPN) to achieve position synchronisation |
| [55] | Teleoperated ground vehicles | Control prediction | Predicted trajectory guidance control (PTGC) and deep-learning-based LSTM model to predict trajectory |
| [43] | Bilateral teleoperation | Control prediction | Survey of predictive control approaches |
| [126] | Road vehicle teleoperation | Control and haptic prediction | Two-stage predictive approach environment model (Bayesian filters) and haptic feedback to compensate delay, warn collisions and assists |
| [80] | Bilateral teleoperation | Adaptive control, reduce haptic data during delay and improve QoE | Delay-adaptive control switching scheme between TDPA and MMT |
| [81] | Bilateral teleoperation | Adaptive control | Radial basis function (RBF) neural network-based controller |
| [82] | Bilateral teleoperation | Adaptive control, position tracking and force feedback | Radial basis function neural network (RBFNN)-based adaptive sliding mode controller and projection mapping by saturation function |
| [127] | Robotic teleoperation | Control sensory manipulation, haptic feedback | Augmented sensory manipulation based on motor learning and rehabilitation principles, inverse kinematics for human adaptation during delays |
| [83] | Tele-driving | Control | Model predictive control (MPC) and improvement in cost function |
| [84] | Tele-driving | Control | Model predictive control (MPC) and model error compensator (MEC), Kalman filter |
| [128] | Telepresence robot, IoT, healthcare | Delayed control signals | Markov model, deep reinforcement learning (DRL)-based deep deterministic policy gradient (DDPG) |
| [12] | Robotic teleoperation | Control prediction | Survey of time-series prediction: Statistical approaches and neural network approaches |
| [88] | Robotic teleoperation | Control | Model-free predictor modified with adaptively varying predictor parameter |
| [58] | Strategy games | Control prediction | Artificial neural networks with internal states predicting future position of mouse |
| [64] | Vehicle teleoperation | Control and steering prediction | Non-linear model predictive control (NMPC), successive reference-pose tracking (SRPT) to predict and improve path tracking, reference pose and speed |
5.2. Perception Latency Approaches
| Reference | Domain | Teleoperation Entity | Algorithm |
|---|---|---|---|
| [133] | CAV teleoperation | Video stream, encoding latency | Image processing approaches, video encoder configuration |
| [122] | Telepresence | Head-mounted display (HMD) prediction | Weighted least squares, Kalman filter, weighted sum |
| [129] | Robotic teleoperation | Predictive display | CycleGAN |
| [116] | Tactile Internet-based remote robotic surgery | Predicting haptic commands | Gaussian process regression (GPR) |
| [47] | Robotic teleoperation | Video transformation enhancement | Two video transformation-based assistive visual interfaces |
| [36] | CAV teleoperation | Visual, predictive display for latency | Geometric model, homographic transformation |
| [52] | CAV teleoperation | Predictive display | Predicted vehicle state, curvature model on steering angle |
| [46] | UGV robot teleoperation | Predictive display | Integrate Pix2Pix conditional GAN with optical flow |
| [39] | Robotic teleoperation | Predictive display and control | Kinematic model for augmented predictive display (for state and trajectory) and autonomy of high-level control commands |
| [86] | Tele-driving vehicle | Visual and control | Model predictive control (MPC)—kinematic bicycle model and potential fields, augmented reality, predictive display |
| [61] | Telerobotic surgeries during military operations | Visual and control | Virtual representation with object recognition (Mask RCNN semantic segmentation, Kalman filter state estimation) and alpha-blended layout. High-level surgical actions using history from LSTM |
| [63] | Vehicle teleoperation | Predictive display | Vehicle position and perspective-predictive image transformation |
| [56] | UGV teleoperation | Predictive display | Image transformation and state estimator for feedforward and feedback functions to estimate the vehicle position |
| [35] | Vehicle teleoperation | Predictive display | Image transformation, perspective projection, and Smith predictor |
| [57] | Road vehicle teleoperation | Predictive display | Grid-based distribution, TV-L1 optical flow, semi-global matching (SGM) |
| [134] | Video streaming | Video rate control during latency | Markov decision process, greedy approach, and stochastic gradient descent (SGD) |
| [8] | Robotic teleoperation | Visual, control, and other entities | Review enhancement techniques |
| [15] | Robotic and CAV teleoperation | Visual and control | Review some mitigation techniques |
| [130] | Robotic telesurgery | Predictive display and control position | Pix2Pix conditional generative adversarial network (cGAN) for predicting tool position during surgery |
5.3. Network Optimisation Approaches
| Algorithms | Applicability | Pros | Cons | |
|---|---|---|---|---|
| Offline methods or first-order prediction | Perception | Simple and easy to implement | Restricted to state prediction and pose estimation. Heavily depends on system model. Ineffective for high-latency, high-speed, and long-distance teleoperation | |
| Neural network | Time-series models | Both | Long-term dependencies | Prone to overfitting and require memory, require sequential data |
| Image segmentation | Perception | Targeted instance or semantic information | Computational complexity and require data reliability | |
| Generative model | Perception | Adaptive to new data and learns distribution of time series | Cannot guarantee to capture dependencies | |
| Reinforcement learning | Control | Self-learning capability and effective in multi-agent coordination | Computationally complex | |
| Regression | Both | Simple, captures future trends | Sensitive to outliers, may not be generalised, overfitting | |
| Motion and content separation, extracting high-level features | Perception | Targeted instance or semantic information | Computationally complex | |
| Probabilistic models | Both | Provides uncertainty and likelihood | Can be complex, may not be suitable for real-time prediction | |
| Visual enhancement | Perception | Improves situational awareness | Sensitive to noise and may not be suitable for dynamic data | |
| MPC-based | Control | Applicable for short and long delays | It is computationally expensive | |
| Fuzzy logic | Control | Robust to uncertainties | Less precise | |
| Active estimation | Control | Optimal and accurate solution | Complex, computationally expensive, heavily depends on system model | |
| Adaptive-based estimation | Control | Robust to system dynamics | Complex, computationally expensive, Heavily depends on system model | |
| Passive estimation or passivity-based | Control | Maintains stability of system | Does not have predictive capability | |
| Local or onboard autonomy | Control | Backup, real-time response | Affected by delay and requires computation, maintenance, and updates | |
| Supervisor control | Control | High-level commands | No continuous commands | |
5.4. Initiatives, Standardisation Efforts, and Guidelines
5.5. Method Correlation with CAVs
6. Conclusions and Future Directions
- More empirical studies across diverse environmental settings would be beneficial in determining the true and accurate CAV requirements. This also would establish a comprehensive understanding of CAV teleoperation. It is important to consider the impact of different levels of network reliability with varying QoS parameters, particularly latencies and bandwidths. For example, the studies can include testing performance in uncertain and dynamic environments, the trade-off between video quality and control responsiveness, and quantifying the robustness of predictive algorithms.
- When developing latency mitigation methods, it would be beneficial to integrate various approaches. For example, traditional statistical methods (i.e., first-order prediction techniques) can be integrated with modern AI-based approaches to overcome their limitations. This will allow the methods to be effective and reliable against non-linear dynamic data (such as high-latency and high-speed teleoperations) without heavily relying on complex and accurate system models. Another example, integrating predictive methods with probabilistic approaches can provide the likelihood and uncertainty of predictions. This would help in determining the reliability of the developed method.
- During teleoperation system experimentation, it is recommended to replicate real-world network conditions (including communication networks and injected delays) as closely as possible, as they offer robust evaluation by extensively testing the system on time-varying and fluctuating latency. Note that teleoperation in the presence of time-varying latency is more challenging than under constant and predictable latency.
- While there are a few white papers and initiatives from industry projects and alliances for CAV teleoperation, there is a lack of sufficient standardisation in critical aspects such as network latency requirements to guarantee consistent performance evaluation, data security protocols to protect sensitive information and ensure the integrity of communication, and interoperability between different teleoperation system components. Therefore, we recommend additional standardisation efforts to provide formal guidelines, products, services, specifications, and requirements accordingly.
Author Contributions
Funding
Institutional Review Board Statement
Informed Consent Statement
Data Availability Statement
Conflicts of Interest
Abbreviations
| 1G | First generation |
| 3G | Third generation |
| 3GPP | Third Generation Partnership Project |
| 4G | Fourth generation |
| 5G | Fifth generation |
| 6G | Sixth generation |
| ADS | Automated driving system |
| AE | Auto-encoder |
| AEB | Autonomous emergency braking |
| AI | Artificial intelligence |
| ASUV | Autonomous surface and underwater vehicle |
| BSI | British Standards Institution |
| CAV | Connected and autonomous vehicle |
| C-ITS | Cooperative intelligent transport system |
| C-V2X | Cellular vehicle-to-everything |
| DL | Downlink |
| DNN | Deep neural network |
| DSRC | Dedicated short-range communication |
| DTMF | Dual-tone multi-frequency |
| DVI | Digital visual interface |
| EBs | Exabytes |
| ETSI | European Telecommunications Standards Institute |
| FOV | Field-of-view |
| FPS | Frames per second |
| GAN | Generative adversarial network |
| GB | Gigabytes |
| GEV | Generalised extreme value distribution |
| GPRS | General Packet Radio Service |
| HMI | Human–machine interface |
| IEEE | Institute of Electrical and Electronics Engineers |
| IoE | Internet of Everything |
| IoV | Internet of Vehicles |
| IPC | Inter-process communication |
| ITS | Intelligent transport system |
| ITU | International Telecommunication Union |
| LAN | Local area network |
| LCD | Liquid-crystal display |
| LSTM | Long short-term memory |
| LTE | Long-term evolution |
| Mbps | Megabits per second |
| MCW | Minimum contention window |
| MEC | Mobile edge computing |
| MHz | Megahertz |
| MMT | Model-mediated teleoperation |
| MRC | Minimal risk condition |
| MRM | Minimal risk manoeuvre |
| NN | Neural network |
| ODD | Operational design domain |
| PAS | Publicly available specification |
| Probability density function | |
| QoE | Quality of experience |
| QoS | Quality of service |
| RAN | Radio access network |
| RF | Radio frequency |
| RNN | Recurrent neural network |
| RTMP | Real-Time Messaging Protocol |
| RTT | Round-trip time |
| SAE | Society of Automotive Engineers |
| SDN | Software-defined network |
| Seq2Seq | Sequence-to-sequence model |
| TDPA | Time-domain passivity analysis |
| TSN | Time sensitive networking |
| UAV | Unmanned aerial vehicle |
| UDP | User Datagram Protocol |
| UGV | Unmanned ground vehicle |
| UL | Uplink |
| V2V | Vehicle-to-vehicle |
| V2I | Vehicle-to-infrastructure |
| V2X | Vehicle-to-everything |
| VAE | Variational auto-encoder |
| Veh/km2 | Vehicles per kilometre squared |
| VLAN | Virtual local area network |
| VLC | VideoLAN client |
| WiFi | Wireless fidelity |
References
- Mutzenich, C.; Durant, S.; Helman, S.; Dalton, P. Updating our understanding of situation awareness in relation to remote operators of autonomous vehicles. Cogn. Res. Princ. Implic. 2021, 6, 1–17. [Google Scholar] [CrossRef] [PubMed]
- SAE Levels of Driving Automation. 2021. Available online: https://www.sae.org/site/blog/sae-j3016-update (accessed on 12 February 2024).
- Zhang, T. Toward automated vehicle teleoperation: Vision, opportunities, and challenges. IEEE Internet Things J. 2020, 7, 11347–11354. [Google Scholar] [CrossRef]
- Saez-Perez, J.; Wang, Q.; Alcaraz-Calero, J.M.; Garcia-Rodriguez, J. Design, implementation, and empirical validation of a framework for remote car driving using a commercial mobile network. Sensors 2023, 23, 1671. [Google Scholar] [CrossRef]
- Tesla. Tesla Autopilot. Available online: https://www.tesla.com/ownersmanual/model3/en_us/GUID-20F2262F-CDF6-408E-A752-2AD9B0CC2FD6.html (accessed on 12 February 2024).
- Tesla. Tesla Full Self Driving. Available online: https://www.tesla.com/en_gb/support/autopilot (accessed on 12 February 2024).
- Tener, F.; Lanir, J. Driving from a distance: Challenges and guidelines for autonomous vehicle teleoperation interfaces. In Proceedings of the 2022 CHI Conference on Human Factors in Computing Systems, Orleans, LA, USA, 29 April 2022–5 May 2022; pp. 1–13. [Google Scholar]
- Moniruzzaman, M.; Rassau, A.; Chai, D.; Islam, S.M.S. Teleoperation methods and enhancement techniques for mobile robots: A comprehensive survey. Robot. Auton. Syst. 2022, 150, 103973. [Google Scholar] [CrossRef]
- BSI. System Aspects for Remote Operation of Vehicles;Guide. 2023. Available online: https://knowledge.bsigroup.com/products/system-aspects-for-remote-operation-of-vehicles-guide?version=standard (accessed on 12 February 2024).
- Amador, O.; Aramrattana, M.; Vinel, A. A survey on remote operation of road vehicles. IEEE Access 2022, 10, 130135–130154. [Google Scholar] [CrossRef]
- Krecht, R.; Budai, T.; Horváth, E.; Kovács, Á.; Markó, N.; Unger, M. Network Optimization Aspects of Autonomous Vehicles: Challenges and Future Directions. IEEE Netw. 2023, 37, 282–288. [Google Scholar] [CrossRef]
- Farajiparvar, P.; Ying, H.; Pandya, A. A brief survey of telerobotic time delay mitigation. Front. Robot. 2020, 7, 578805. [Google Scholar] [CrossRef]
- Opiyo, S.; Zhou, J.; Mwangi, E.; Kai, W.; Sunusi, I. A review on teleoperation of mobile ground robots: Architecture and situation awareness. Int. J. Control. Autom. Syst. 2021, 19, 1384–1407. [Google Scholar] [CrossRef]
- Bogdoll, D.; Orf, S.; Töttel, L.; Zöllner, J.M. Taxonomy and survey on remote human input systems for driving automation systems. In Proceedings of the Future of Information and Communication Conference; Springer: Berlin/Heidelberg, Germany, 2022; pp. 94–108. [Google Scholar]
- Zhao, L.; Nybacka, M.; Aramrattana, M.; Rothhämel, M.; Habibovic, A.; Drugge, L.; Jiang, F. Remote Driving of Road Vehicles: A Survey of Driving Feedback, Latency, Support Control, and Real Applications. IEEE Trans. Intell. Veh. 2024, 1–22. [Google Scholar] [CrossRef]
- Page, M.J.; McKenzie, J.E.; Bossuyt, P.M.; Boutron, I.; Hoffmann, T.C.; Mulrow, C.D.; Shamseer, L.; Tetzlaff, J.M.; Akl, E.A.; Brennan, S.E.; et al. The PRISMA 2020 statement: An updated guideline for reporting systematic reviews. BMJ 2021, 372, n71. [Google Scholar] [CrossRef]
- Yang, E.; Dorneich, M.C. The emotional, cognitive, physiological, and performance effects of variable time delay in robotic teleoperation. Int. J. Soc. Robot. 2017, 9, 491–508. [Google Scholar] [CrossRef]
- Rakita, D.; Mutlu, B.; Gleicher, M. Effects of onset latency and robot speed delays on mimicry-control teleoperation. In Proceedings of the HRI’20: Proceedings of the 2020 ACM/IEEE International Conference on Human-Robot Interaction, Cambridge, UK, 23–26 March 2020. [Google Scholar]
- Khasawneh, A.; Rogers, H.; Bertrand, J.; Madathil, K.C.; Gramopadhye, A. Human adaptation to latency in teleoperated multi-robot human-agent search and rescue teams. Autom. Constr. 2019, 99, 265–277. [Google Scholar] [CrossRef]
- Alsabah, M.; Naser, M.A.; Mahmmod, B.M.; Abdulhussain, S.H.; Eissa, M.R.; Al-Baidhani, A.; Noordin, N.K.; Sait, S.M.; Al-Utaibi, K.A.; Hashim, F. 6G wireless communications networks: A comprehensive survey. IEEE Access 2021, 9, 148191–148243. [Google Scholar] [CrossRef]
- Neumeier, S.; Wintersberger, P.; Frison, A.K.; Becher, A.; Facchi, C.; Riener, A. Teleoperation: The holy grail to solve problems of automated driving? Sure, but latency matters. In Proceedings of the 11th International Conference on Automotive User Interfaces and Interactive Vehicular Applications, Utrecht, The Netherlands, 22–25 September 2019; pp. 186–197. [Google Scholar]
- Musicant, O.; Botzer, A.; Shoval, S. Effects of simulated time delay on teleoperators’ performance in inter-urban conditions. Transp. Res. Part Traffic Psychol. Behav. 2023, 92, 220–237. [Google Scholar] [CrossRef]
- Den Ouden, J.; Ho, V.; van der Smagt, T.; Kakes, G.; Rommel, S.; Passchier, I.; Juza, J.; Tafur Monroy, I. Design and evaluation of remote driving architecture on 4G and 5G mobile networks. Front. Future Transp. 2022, 2, 801567. [Google Scholar] [CrossRef]
- 5GAA. Tele-Operated Driving (TOD): System Requirements Analysis and Architecture. 2021. Available online: https://5gaa.org/tele-operated-driving-tod-system-requirements-analysis-and-architecture/ (accessed on 12 February 2024).
- Stornig, A.; Fakhreddine, A.; Hellwagner, H.; Popovski, P.; Bettstetter, C. Video Quality and Latency for UAV Teleoperation over LTE: A Study with ns3. In Proceedings of the 2021 IEEE 93rd Vehicular Technology Conference (VTC2021-Spring), Virtual Event, 25–28 April 2021; pp. 1–7. [Google Scholar]
- Fallah, Z.; Shukla, V.K.; Khalid, M.N. Redefining safety in autonomous vehicle through remote teleoperation. In Computational Intelligence in Pattern Recognition: Proceedings of CIPR 2021; Springer: Singapore, 2022; pp. 219–230. [Google Scholar]
- Menezes, N.A.; Kumari, D.M.U. Towards low latency networks for teleoperation. Int. J. Eng. Res. Technol. (IJERT) 2022, 11, 374–378. [Google Scholar]
- Blackett, C.; Fernandes, A.; Teigen, E.; Thoresen, T. Effects of signal latency on human performance in Teleoperations. In Human Interaction, Emerging Technologies and Future Systems V: Proceedings of the 5th International Virtual Conference on Human Interaction and Emerging Technologies, IHIET 2021, 27–29 August 2021 and the 6th IHIET: Future Systems (IHIET-FS 2021), 28–30 October 2021, France; Springer: Cham, Switzerland, 2022; pp. 386–393. [Google Scholar]
- Liu, R.; Kwak, D.; Devarakonda, S.; Bekris, K.; Iftode, L. Investigating remote driving over the LTE network. In Proceedings of the 9th International Conference on Automotive User Interfaces and Interactive Vehicular Applications, Oldenburg, Germany, 24–27 September 2017; pp. 264–269. [Google Scholar]
- Noguera Cundar, A.; Fotouhi, R.; Ochitwa, Z.; Obaid, H. Quantifying the effects of network latency for a teleoperated robot. Sensors 2023, 23, 8438. [Google Scholar] [CrossRef]
- Hussain, S.A.; Yusof, K.M.; Hussain, S.M.; Singh, A.V. A review of quality of service issues in Internet of Vehicles (IoV). In Proceedings of the 2019 Amity International Conference on Artificial Intelligence (AICAI), Dubai, United Arab Emirates, 4–6 February 2019; pp. 380–383. [Google Scholar]
- Schippers, H.; Schüler, C.; Sliwa, B.; Wietfeld, C. System modeling and performance evaluation of predictive QoS for future tele-operated driving. In Proceedings of the 2022 IEEE International Systems Conference (SysCon), Virtual, 25 April–23 May 2022; pp. 1–8. [Google Scholar]
- AWS. What Is Latency?—Latency Explained—AWS. Available online: https://aws.amazon.com/what-is/latency/#:~:text=Network/%20latency%20is%20the%20delay,response%20times%20have%20low%20latency (accessed on 12 February 2024).
- IR. Network Latency—Common Causes and Best Solutions. Available online: https://www.digitalocean.com/resources/article/network-latency (accessed on 12 February 2024).
- Prakash, J.; Vignati, M.; Vignarca, D.; Sabbioni, E.; Cheli, F. Predictive display with perspective projection of surroundings in vehicle teleoperation to account time-delays. IEEE Trans. Intell. Transp. Syst. 2023, 24, 9084–9097. [Google Scholar] [CrossRef]
- Sato, Y.; Kashihara, S.; Ogishi, T. Implementation and evaluation of latency visualization method for teleoperated vehicle. In Proceedings of the 2021 IEEE Intelligent Vehicles Symposium (IV), Nagoya, Japan, 11–17 July 2021; pp. 1–7. [Google Scholar]
- Stornig, A.M. Simulating UAV Teleoperation for Service Quality Evaluation. Ph.D. Thesis, Alpen-Adria-Universität Klagenfurt, Klagenfurt, Austria, 2020. [Google Scholar]
- Belogolovy, A.; Dasalukunte, D.; Dorrance, R.; Stupachenko, E.; Zhang, X. Low latency communication over commercially available LTE and remote driving. arXiv 2022, arXiv:2209.09794. [Google Scholar]
- Luz, R.; Silva, J.L.; Ventura, R. Enhanced teleoperation interfaces for multi-second latency conditions: System design and evaluation. IEEE Access 2023, 11, 10935–10953. [Google Scholar] [CrossRef]
- Louca, J.; Vrublevskis, J.; Eder, K.; Tzemanaki, A. Elicitation of trustworthiness requirements for highly dexterous teleoperation systems with signal latency. Front. Neurorobotics 2023, 17, 1187264. [Google Scholar] [CrossRef]
- Yu, Y.; Lee, S. Remote driving control with real-time video streaming over wireless networks: Design and evaluation. IEEE Access 2022, 10, 64920–64932. [Google Scholar] [CrossRef]
- Zheng, Y.; Brudnak, M.J.; Jayakumar, P.; Stein, J.L.; Ersal, T. Evaluation of a predictor-based framework in high-speed teleoperated military UGVs. IEEE Trans.-Hum.-Mach. Syst. 2020, 50, 561–572. [Google Scholar] [CrossRef]
- Uddin, R.; Ryu, J. Predictive control approaches for bilateral teleoperation. Annu. Rev. Control. 2016, 42, 82–99. [Google Scholar] [CrossRef]
- Chen, Z.; Huang, F.; Song, W.; Zhu, S. A novel wave-variable based time-delay compensated four-channel control design for multilateral teleoperation system. IEEE Access 2018, 6, 25506–25516. [Google Scholar] [CrossRef]
- Zheng, Y.; Brudnak, M.J.; Jayakumar, P.; Stein, J.L.; Ersal, T. An experimental evaluation of a model-free predictor framework in teleoperated vehicles. IFAC-PapersOnLine 2016, 49, 157–164. [Google Scholar] [CrossRef]
- Moniruzzaman, M.; Rassau, A.; Chai, D.; Islam, S.M.S. Long future frame prediction using optical flow-informed deep neural networks for enhancement of robotic teleoperation in high latency environments. J. Field Robot. 2023, 40, 393–425. [Google Scholar] [CrossRef]
- Moniruzzaman, M.; Rassau, A.; Chai, D.; Islam, S.M.S. High latency unmanned ground vehicle teleoperation enhancement by presentation of estimated future through video transformation. J. Intell. Robot. Syst. 2022, 106, 48. [Google Scholar] [CrossRef]
- Balachandran, R.; Ryu, J.H.; Jorda, M.; Ott, C.; Albu-Schaeffer, A. Closing the force loop to enhance transparency in time-delayed teleoperation. In Proceedings of the 2020 IEEE International Conference on Robotics and Automation (ICRA), Paris, France, 31 May–31 August 2020; pp. 10198–10204. [Google Scholar]
- Vozar, S.; Tilbury, D.M. Driver modeling for teleoperation with time delay. IFAC Proc. Vol. 2014, 47, 3551–3556. [Google Scholar] [CrossRef]
- Xu, X.; Liu, Q.; Steinbach, E. Haptic data reduction for time-delayed teleoperation using the input-to-state stability approach. In Proceedings of the 2019 IEEE World Haptics Conference (WHC), Tokyo, Japan, 12 July 2019; pp. 533–538. [Google Scholar]
- Li, W.; Ding, L.; Gao, H.; Tavakoli, M. Haptic tele-driving of wheeled mobile robots under nonideal wheel rolling, kinematic control and communication time delay. IEEE Trans. Syst. Man Cybern. Syst. 2017, 50, 336–347. [Google Scholar] [CrossRef]
- Graf, G.; Xu, H.; Schitz, D.; Xu, X. Improving the prediction accuracy of predictive displays for teleoperated autonomous vehicles. In Proceedings of the 2020 6th International Conference on Control, Automation and Robotics (ICCAR), Singapore, 20–23 April 2020; pp. 440–445. [Google Scholar]
- Mirinejad, H.; Jayakumar, P.; Ersal, T. Modeling human steering behavior during path following in teleoperation of unmanned ground vehicles. Hum. Factors 2018, 60, 669–684. [Google Scholar] [CrossRef]
- Tian, N.; Tawani, A.K.; Goldberg, K.; Sojoudi, S. Motion segmentation and synthesis for latency mitigation in a cloud robotic tele-operation system. In Proceedings of the International Symposium on Robotics Research, Hanoi, Vietnam, 6–10 October 2019. [Google Scholar]
- Zhang, Q.; Xu, Z.; Wang, Y.; Yang, L.; Song, X.; Huang, Z. Predicted Trajectory Guidance Control Framework of Teleoperated Ground Vehicles Compensating for Delays. IEEE Trans. Veh. Technol. 2023, 72, 11264–11274. [Google Scholar] [CrossRef]
- Brudnak, M.J. Predictive displays for high latency teleoperation. In Proceedings of the 2016 Ground Vehicle Systems Engineering and Technology Symposium (GVSETS), Novi, MI, USA, 2–4 August 2016; pp. 1–16. [Google Scholar]
- Hosseini, A.; Lienkamp, M. Predictive safety based on track-before-detect for teleoperated driving through communication time delay. In Proceedings of the 2016 IEEE Intelligent Vehicles Symposium (IV), Gotenburg, Sweden, 19–22 June 2016; pp. 165–172. [Google Scholar]
- Halbhuber, D.; Seewald, M.; Schiller, F.; Götz, M.; Fehle, J.; Henze, N. Using Artificial Neural Networks to Compensate Negative Effects of Latency in Commercial Real-Time Strategy Games. In Proceedings of the Mensch und Computer 2022, ACM, Darmstadt, Germany, 4–7 September 2022; pp. 182–191. [Google Scholar]
- Lu, S.; Zhang, M.Y.; Ersal, T.; Yang, X.J. Workload management in teleoperation of unmanned ground vehicles: Effects of a delay compensation aid on human operators’ workload and teleoperation performance. Int. J. Hum.-Comput. Interact. 2019, 35, 1820–1830. [Google Scholar] [CrossRef]
- Gorsich, D.J.; Jayakumar, P.; Cole, M.P.; Crean, C.M.; Jain, A.; Ersal, T. Evaluating mobility vs. latency in unmanned ground vehicles. J. Terramechanics 2018, 80, 11–19. [Google Scholar] [CrossRef]
- Gonzalez, G.; Agarwal, M.; Balakuntala, M.V.; Rahman, M.M.; Kaur, U.; Voyles, R.M.; Aggarwal, V.; Xue, Y.; Wachs, J. Deserts: Delay-tolerant semi-autonomous robot teleoperation for surgery. In Proceedings of the 2021 IEEE International Conference on Robotics and Automation (ICRA), Xi’an, China, 30 May–5 June 2021; pp. 12693–12700. [Google Scholar]
- Prakash, J.; Vignati, M.; Sabbioni, E. Performance of Successive Reference Pose Tracking vs Smith Predictor Approach for Direct Vehicle Teleoperation under Variable Network Delays. IEEE Trans. Veh. Technol. 2023, 73, 4636–4645. [Google Scholar] [CrossRef]
- Prakash, J.; Vignati, M.; Arrigoni, S.; Bersani, M.; Mentasti, S. Teleoperated vehicle-perspective predictive display accounting for network time delays. In Proceedings of the International Design Engineering Technical Conferences and Computers and Information in Engineering Conference, Anaheim, CA, USA, 18–21 August 2019; American Society of Mechanical Engineers: New York, NY, USA, 2019; Volume 59216, p. V003T01A022. [Google Scholar]
- Prakash, J.; Vignati, M.; Sabbioni, E.; Cheli, F. Vehicle teleoperation: Successive reference-pose tracking to improve path tracking and to reduce time-delay induced instability. In Proceedings of the 2022 IEEE Vehicle Power and Propulsion Conference (VPPC), Merced, CA, USA, 1–4 November 2022; pp. 1–8. [Google Scholar]
- Perez, P.; Ruiz, J.; Benito, I.; Lopez, R. A parametric quality model to evaluate the performance of tele-operated driving services over 5G networks. Multimed. Tools Appl. 2022, 81, 12287–12303. [Google Scholar] [CrossRef]
- Wang, S.; Dey, S. Modeling and characterizing user experience in a cloud server based mobile gaming approach. In Proceedings of the GLOBECOM 2009-2009 IEEE Global Telecommunications Conference, Honolulu, HI, USA, 30 November–4 December 2009; pp. 1–7. [Google Scholar]
- Krogfoss, B.; Duran, J.; Perez, P.; Bouwen, J. Quantifying the value of 5G and edge cloud on QoE for AR/VR. In Proceedings of the 2020 Twelfth International Conference on Quality of Multimedia Experience (QoMEX), Athlone, Ireland, 26–28 May 2020; pp. 1–4. [Google Scholar]
- Zhou, X.; Yang, Z.; Ren, Y.; Bai, W.; Lo, B.; Yeatman, E.M. Modified bilateral active estimation model: A learning-based solution to the time delay problem in robotic tele-control. IEEE Robot. Autom. Lett. 2023, 8, 2653–2660. [Google Scholar] [CrossRef]
- Zhou, X.; Bai, W.; Ren, Y.; Yang, Z.; Wang, Z.; Lo, B.; Yeatman, E.M. An LSTM-based bilateral active estimation model for robotic teleoperation with varying time delay. In Proceedings of the 2022 International Conference on Advanced Robotics and Mechatronics (ICARM), Guilin, China, 9–11 July 2022; pp. 725–730. [Google Scholar]
- Bacha, S.C.; Bai, W.; Wang, Z.; Xiao, B.; Yeatman, E.M. Deep reinforcement learning-based control framework for multilateral telesurgery. IEEE Trans. Med Robot. Bionics 2022, 4, 352–355. [Google Scholar] [CrossRef]
- Hatori, Y.; Uchimura, Y. Obstacle Avoidance during Teleoperation by Model Predictive Control with Time-varying Delay. IEEJ J. Ind. Appl. 2023, 12, 117–124. [Google Scholar] [CrossRef]
- Nagakura, H.; Arai, H.; Uchimura, Y. MPC based tele-driving by compensating time-varying delay. In Proceedings of the IECON 2020 The 46th Annual Conference of the IEEE Industrial Electronics Society, Singapore, 18–21 October 2020; pp. 3556–3561. [Google Scholar]
- Sun, D.; Naghdy, F.; Du, H. A novel approach for stability and transparency control of nonlinear bilateral teleoperation system with time delays. Control Eng. Pract. 2016, 47, 15–27. [Google Scholar] [CrossRef]
- Naseer, F.; Khan, M.N.; Rasool, A.; Ayub, N. A novel approach to compensate delay in communication by predicting teleoperator behaviour using deep learning and reinforcement learning to control telepresence robot. Electron. Lett. 2023, 59, e12806. [Google Scholar] [CrossRef]
- Prexl, M.; Zunhammer, N.; Walter, U. Motion prediction for teleoperating autonomous vehicles using a PID control model. In Proceedings of the 2019 Australian & New Zealand Control Conference (ANZCC), Auckland, New Zealand, 27–29 November 2019; pp. 133–138. [Google Scholar]
- Richter, F.; Orosco, R.K.; Yip, M.C. Motion scaling solutions for improved performance in high delay surgical teleoperation. In Proceedings of the 2019 International Conference on Robotics and Automation (ICRA), Montreal, QC, Canada, 20–24 May 2019; pp. 1590–1595. [Google Scholar]
- Sun, D.; Naghdy, F.; Du, H. Neural network-based passivity control of teleoperation system under time-varying delays. IEEE Trans. Cybern. 2016, 47, 1666–1680. [Google Scholar] [CrossRef]
- Jin, I.G.; Orosz, G. Optimal control of connected vehicle systems with communication delay and driver reaction time. IEEE Trans. Intell. Transp. Syst. 2016, 18, 2056–2070. [Google Scholar]
- Chawda, V.; O’Malley, M.K. Position synchronization in bilateral teleoperation under time-varying communication delays. IEEE/ASME Trans. Mechatron. 2014, 20, 245–253. [Google Scholar] [CrossRef]
- Xu, X.; Zhang, S.; Liu, Q.; Steinbach, E. QoE-driven delay-adaptive control scheme switching for time-delayed bilateral teleoperation with haptic data reduction. In Proceedings of the 2021 IEEE/RSJ International Conference on Intelligent Robots and Systems (IROS), Prague, Czech Republic, 27 September–1 October 2021; pp. 8838–8844. [Google Scholar]
- Chen, Z.; Huang, F.; Sun, W.; Gu, J.; Yao, B. RBF-neural-network-based adaptive robust control for nonlinear bilateral teleoperation manipulators with uncertainty and time delay. Ieee/Asme Trans. Mechatronics 2019, 25, 906–918. [Google Scholar] [CrossRef]
- Huang, F.; Zhang, W.; Chen, Z.; Tang, J.; Song, W.; Zhu, S. RBFNN-based adaptive sliding mode control design for nonlinear bilateral teleoperation system under time-varying delays. IEEE Access 2019, 7, 11905–11912. [Google Scholar] [CrossRef]
- Nagakura, H.; Hatori, Y.; Uchimura, Y. Tele-driving including time-varying delay based on MPC with stability constraints. In Proceedings of the IECON 2021–47th Annual Conference of the IEEE Industrial Electronics Society, Toronto, ON, Canada, 13–16 October 2021; pp. 1–6. [Google Scholar]
- Hatori, Y.; Nagakura, H.; Uchimura, Y. Teleoperation with variable and large time delay based on MPC and model error compensator. In Proceedings of the 2021 IEEE 30th International Symposium on Industrial Electronics (ISIE), Kyoto, Japan, 20–23 June 2021; pp. 1–6. [Google Scholar]
- Guo, S.; Liu, Y.; Zheng, Y.; Ersal, T. A delay compensation framework for connected testbeds. IEEE Trans. Syst. Man Cybern. Syst. 2021, 52, 4163–4176. [Google Scholar] [CrossRef]
- Saparia, S.; Schimpe, A.; Ferranti, L. Active safety system for semi-autonomous teleoperated vehicles. In Proceedings of the 2021 IEEE Intelligent Vehicles Symposium Workshops (IV Workshops), Nagoya, Japan, 11–17 July 2021; pp. 141–147. [Google Scholar]
- Kebria, P.M.; Khosravi, A.; Nahavandi, S.; Wu, D.; Bello, F. Adaptive type-2 fuzzy neural-network control for teleoperation systems with delay and uncertainties. IEEE Trans. Fuzzy Syst. 2019, 28, 2543–2554. [Google Scholar] [CrossRef]
- Sridhar, N.; Lima, R.; Rai, U.; Vakharia, V.; Das, K.; Balamuralidhar, P. Transparency Enhancement in Teleoperation: An Improved Model-Free Predictor for Varying Network Delay in Telerobotic Application. In Proceedings of the 2021 European Control Conference (ECC), Delft, The Netherlands, 29 June 29–2 July 2021; pp. 230–235. [Google Scholar]
- Inam, R.; Schrammar, N.; Wang, K.; Karapantelakis, A.; Mokrushin, L.; Feljan, A.V.; Fersman, E. Feasibility assessment to realise vehicle teleoperation using cellular networks. In Proceedings of the 2016 IEEE 19th International Conference on Intelligent Transportation Systems (ITSC), Rio de Janeiro, Brazil, 1–4 November 2016; pp. 2254–2260. [Google Scholar]
- Neumeier, S.; Walelgne, E.A.; Bajpai, V.; Ott, J.; Facchi, C. Measuring the feasibility of teleoperated driving in mobile networks. In Proceedings of the 2019 Network Traffic Measurement and Analysis Conference (TMA), Paris, France, 19–21 June 2019; pp. 113–120. [Google Scholar]
- Lucas-Estañ, M.; Coll-Perales, B.; Khan, M.; Avedisov, S.; Altintas, O.; Gozalvez, J.; Sepulcre, M. Support of Teleoperated Driving with 5G Networks. In Proceedings of the 2023 IEEE 98th Vehicular Technology Conference (VTC2023-Fall), Hong Kong, 10–13 October 2023; pp. 1–6. [Google Scholar]
- Christopoulou, M.; Barmpounakis, S.; Koumaras, H.; Kaloxylos, A. Artificial Intelligence and Machine Learning as key enablers for V2X communications: A comprehensive survey. Veh. Commun. 2023, 39, 100569. [Google Scholar] [CrossRef]
- Kang, L.; Zhao, W.; Qi, B.; Banerjee, S. Augmenting self-driving with remote control: Challenges and directions. In Proceedings of the 19th International Workshop on Mobile Computing Systems & Applications, Tempe, AZ, USA, 12–13 February 2018; pp. 19–24. [Google Scholar]
- Madder, R.D.; VanOosterhout, S.; Mulder, A.; Bush, J.; Martin, S.; Rash, A.J.; Tan, J.M.; Parker, J.L.; Kalafut, A.; Li, Y.; et al. Network latency and long-distance robotic telestenting: Exploring the potential impact of network delays on telestenting performance. Catheter. Cardiovasc. Interv. 2020, 95, 914–919. [Google Scholar] [CrossRef]
- Lum, M.J.; Rosen, J.; King, H.; Friedman, D.C.; Lendvay, T.S.; Wright, A.S.; Sinanan, M.N.; Hannaford, B. Teleoperation in surgical robotics–network latency effects on surgical performance. In Proceedings of the 2009 Annual International Conference of the IEEE Engineering in Medicine and Biology Society, Minneapolis, MI, USA, 3–6 September 2009; pp. 6860–6863. [Google Scholar]
- Marquez-Barja, J.M.; Naudts, D.; Maglogiannis, V.; Hadiwardoyo, S.A.; Moerman, I.; Klepper, M.; Kakes, G.; Lian, X.; Vandenberghe, W.; Kusumakar, R.; et al. Designing a 5G architecture to overcome the challenges of the teleoperated transport and logistics. In Proceedings of the 2022 IEEE 19th Annual Consumer Communications & Networking Conference (CCNC), Las Vegas, NV, USA, 8–11 January 2022; pp. 264–267. [Google Scholar]
- Kim, E.; Peysakhovich, V.; Roy, R.N. Impact of communication delay and temporal sensitivity on perceived workload and teleoperation performance. In Proceedings of the ACM Symposium on Applied Perception 2021, Virtual Event, France, 16–17 September 2021; pp. 1–8. [Google Scholar]
- Liu, S.; Claypool, M.; Kuwahara, A.; Sherman, J.; Scovell, J.J. Lower is better? The effects of local latencies on competitive first-person shooter game players. In Proceedings of the 2021 CHI Conference on Human Factors in Computing Systems, Online, 8–13 May 2021; pp. 1–12. [Google Scholar]
- Liu, S.; Xu, X.; Claypool, M. A survey and taxonomy of latency compensation techniques for network computer games. Acm Comput. Surv. 2022, 54, 1–34. [Google Scholar] [CrossRef]
- Kousaridas, A.; Manjunath, R.P.; Perdomo, J.; Zhou, C.; Zielinski, E.; Schmitz, S.; Pfadler, A. QoS prediction for 5G connected and automated driving. IEEE Commun. Mag. 2021, 59, 58–64. [Google Scholar] [CrossRef]
- Gnatzig, S.; Chucholowski, F.; Tang, T.; Lienkamp, M. A system design for teleoperated road vehicles. In Proceedings of the International Conference on Informatics in Control, Automation and Robotics. SciTePress, Reykjavík, Iceland, 29–31 July 2013; Volume 2, pp. 231–238. [Google Scholar]
- Gaber, A.; Nassar, W.; Mohamed, A.M.; Mansour, M.K. Feasibility study of teleoperated vehicles using multi-operator LTE connection. In Proceedings of the 2020 International Conference on Innovative Trends in Communication and Computer Engineering (ITCE), Aswan, Egypt, 8–9 February 2020; pp. 191–195. [Google Scholar]
- Chucholowski, F.; Tang, T.; Lienkamp, M. Teleoperated driving robust and secure data connections. Atzelektronik Worldw. 2014, 9, 42–45. [Google Scholar] [CrossRef]
- Zulqarnain, S.Q.; Lee, S. Selecting Remote Driving Locations for Latency Sensitive Reliable Tele-Operation. Appl. Sci. 2021, 11, 9799. [Google Scholar] [CrossRef]
- Shen, X.; Chong, Z.J.; Pendleton, S.; James Fu, G.M.; Qin, B.; Frazzoli, E.; Ang, M.H. Teleoperation of on-road vehicles via immersive telepresence using off-the-shelf components. In Proceedings of the Intelligent Autonomous Systems 13: Proceedings of the 13th International Conference IAS-13, Padova, Italy, 15–18 July 2016; pp. 1419–1433. [Google Scholar]
- 5GAA, C-V2X Use Cases and Service Level Requirements Volume II. 2021. Available online: https://5gaa.org/content/uploads/2021/01/5GAA_T-200116_TR_C-V2X_Use_Cases_and_Service_Level_Requirements_Vol_II_V2.1.pdf (accessed on 12 February 2024).
- Katranaras, E. D3.1 Communication of IOT Devices. 2022. Available online: https://www.academia.edu/75602983/D3_1_Communication_of_IoT_Devices (accessed on 12 February 2024).
- Deliverable D2.1 Test Case Definition and Trial Site Description Part 1. Available online: https://5gcroco.eu/images/templates/rsvario/images/5GCroCo_D2_1.pdf (accessed on 12 February 2024).
- Deliverable D2.2 Test Case Definition and Test Site Description for Second Round Tests and Trials. Available online: https://5gcroco.eu/images/templates/rsvario/images/5GCroCo_D2_2.pdf (accessed on 12 February 2024).
- CORDIS. 5G for Cooperative & Connected Automated Mobility on X-Border Corridors: 5G-MOBIX Project: Fact Sheet: H2020: Cordis: European Commission. 2018. Available online: https://cordis.europa.eu/project/id/825496 (accessed on 12 February 2024).
- ETSI. 5G; Service Requirements for Enhanced V2X Scenarios (3GPP TS 22.186 Version 16.2.0 Release 16). Available online: https://www.tech-invite.com/3m22/tinv-3gpp-22-186.html (accessed on 12 February 2024).
- Naik, G.; Choudhury, B.; Park, J.M. IEEE 802.11 bd & 5G NR V2X: Evolution of radio access technologies for V2X communications. IEEE Access 2019, 7, 70169–70184. [Google Scholar]
- Lu, S.; Zhang, M.Y.; Ersal, T.; Yang, X.J. Effects of a delay compensation aid on teleoperation of unmanned ground vehicles. In Proceedings of the Companion of the 2018 ACM/IEEE International Conference on Human-Robot Interaction, Chicago, IL, USA, 5–8 March 2018; pp. 179–180. [Google Scholar]
- Li, Z.; Xia, Y. Adaptive neural network control of bilateral teleoperation with unsymmetrical stochastic delays and unmodeled dynamics. Int. J. Robust Nonlinear Control 2014, 24, 1628–1652. [Google Scholar] [CrossRef]
- Beik-Mohammadi, H.; Kerzel, M.; Pleintinger, B.; Hulin, T.; Reisich, P.; Schmidt, A.; Pereira, A.; Wermter, S.; Lii, N.Y. Model mediated teleoperation with a hand-arm exoskeleton in long time delays using reinforcement learning. In Proceedings of the 2020 29th IEEE International Conference on Robot and Human Interactive Communication (RO-MAN), Naples, Italy, 31 August 31–4 September 2020; pp. 713–720. [Google Scholar]
- Boabang, F.; Ebrahimzadeh, A.; Glitho, R.H.; Elbiaze, H.; Maier, M.; Belqasmi, F. A machine learning framework for handling delayed/lost packets in tactile internet remote robotic surgery. IEEE Trans. Netw. Serv. Manag. 2021, 18, 4829–4845. [Google Scholar] [CrossRef]
- Mikolov, T.; Karafiát, M.; Burget, L.; Cernockỳ, J.; Khudanpur, S. Recurrent neural network based language model. In Proceedings of the Interspeech, Makuhari, Japan, 26–30 September 2010; Volume 2, pp. 1045–1048. [Google Scholar]
- Duan, J.; Wei, X.; Zhou, J.; Wang, T.; Ge, X.; Wang, Z. Latency Compensation and Prediction for Wireless Train to Ground Communication Network Based on Hybrid LSTM Model. IEEE Trans. Intell. Transp. Syst. 2023, 25, 1637–1645. [Google Scholar] [CrossRef]
- Hochreiter, S.; Schmidhuber, J. Long short-term memory. Neural Comput. 1997, 9, 1735–1780. [Google Scholar] [CrossRef]
- Sutskever, I.; Vinyals, O.; Le, Q.V. Sequence to sequence learning with neural networks. Adv. Neural Inf. Process. Syst. 2014, 27, 3104–3112. [Google Scholar]
- Goodfellow, I.; Pouget-Abadie, J.; Mirza, M.; Xu, B.; Warde-Farley, D.; Ozair, S.; Courville, A.; Bengio, Y. Generative adversarial nets. Adv. Neural Inf. Process. Syst. 2014, 27, 2672–2680. [Google Scholar]
- Aykut, T.; Zou, C.; Xu, J.; Van Opdenbosch, D.; Steinbach, E. A delay compensation approach for pan-tilt-unit-based stereoscopic 360 degree telepresence systems using head motion prediction. In Proceedings of the 2018 IEEE International Conference on Robotics and Automation (ICRA), Brisbane, Australia, 21–25 May 2018; pp. 3323–3330. [Google Scholar]
- Naseer, F.; Khan, M.N.; Altalbe, A. Intelligent time delay control of telepresence robots using novel deep reinforcement learning algorithm to interact with patients. Appl. Sci. 2023, 13, 2462. [Google Scholar] [CrossRef]
- Pryor, W.; Vagvolgyi, B.P.; Deguet, A.; Leonard, S.; Whitcomb, L.L.; Kazanzides, P. Interactive planning and supervised execution for high-risk, high-latency teleoperation. In Proceedings of the 2020 IEEE/RSJ International Conference on Intelligent Robots and Systems (IROS), Las Vegas, NV, USA, 5–29 October 2020; pp. 1857–1864. [Google Scholar]
- Yang, X.; Hua, C.; Yan, J.; Guan, X. An exact stability condition for bilateral teleoperation with delayed communication channel. IEEE Trans. Syst. Man Cybern. Syst. 2015, 46, 434–439. [Google Scholar] [CrossRef]
- Hosseini, A.; Richthammer, F.; Lienkamp, M. Predictive haptic feedback for safe lateral control of teleoperated road vehicles in urban areas. In Proceedings of the 2016 IEEE 83rd Vehicular Technology Conference (VTC Spring), Nanjing, China, 15–18 May 2016; pp. 1–7. [Google Scholar]
- Du, J.; Vann, W.; Zhou, T.; Ye, Y.; Zhu, Q. Sensory manipulation as a countermeasure to robot teleoperation delays: System and evidence. Sci. Rep. 2024, 14, 4333. [Google Scholar] [CrossRef]
- Naseer, F.; Khan, M.N.; Altalbe, A. Telepresence robot with DRL assisted delay compensation in IoT-enabled sustainable healthcare environment. Sustainability 2023, 15, 3585. [Google Scholar] [CrossRef]
- Xie, B.; Han, M.; Jin, J.; Barczyk, M.; Jägersand, M. A Generative Model-Based Predictive Display for Robotic Teleoperation. In Proceedings of the 2021 IEEE International Conference on Robotics and Automation (ICRA), Xi’an, China, 30 May–5 June 2021; pp. 2407–2413. [Google Scholar]
- Sachdeva, N.; Klopukh, M.; Clair, R.S.; Hahn, W.E. Using conditional generative adversarial networks to reduce the effects of latency in robotic telesurgery. J. Robot. Surg. 2021, 15, 635–641. [Google Scholar] [CrossRef]
- Su, J.; Vargas, D.V.; Sakurai, K. One pixel attack for fooling deep neural networks. IEEE Trans. Evol. Comput. 2019, 23, 828–841. [Google Scholar] [CrossRef]
- Heo, J.; Joo, S.; Moon, T. Fooling neural network interpretations via adversarial model manipulation. Adv. Neural Inf. Process. Syst. 2019, 32. [Google Scholar]
- Tang, T.; Chucholowski, F.; Yan, M.; Lienkamp, M. A Novel Study on Data Rate by the Video Transmission for Teleoperated Road Vehicles. J. Unmanned Syst. Technol. 2014, 2, 119–124. [Google Scholar]
- Doreswamy, R.; Colaco, A.G.; Sevani, V.; Patil, P.; Tyagi, H. Rate Adaptation For Low Latency Real-Time Video Streaming. In Proceedings of the 2023 National Conference on Communications (NCC), Guwahati, India, 23–26 February 2023; pp. 1–6. [Google Scholar]
- Parvez, I.; Rahmati, A.; Guvenc, I.; Sarwat, A.I.; Dai, H. A survey on low latency towards 5G: RAN, core network and caching solutions. IEEE Commun. Surv. Tutor. 2018, 20, 3098–3130. [Google Scholar] [CrossRef]
- Hollinghurst, J.; Ganesh, A.; Baugé, T. Latency reduction in communication networks using redundant messages. In Proceedings of the 2017 29th International Teletraffic Congress (ITC 29), Genoa, Italy, 4–8 September 2017; Volume 1, pp. 241–249. [Google Scholar]
- Hui, Y.; Hu, J.; Cheng, N.; Zhao, G.; Chen, R.; Luan, T.H.; Aldubaikhy, K. RCFL: Redundancy-Aware Collaborative Federated Learning in Vehicular Networks. IEEE Trans. Intell. Transp. Syst. 2023, 25, 5539–5553. [Google Scholar] [CrossRef]
- Ndikumana, A.; Tran, N.H.; Kim, K.T.; Hong, C.S. Deep learning based caching for self-driving cars in multi-access edge computing. IEEE Trans. Intell. Transp. Syst. 2020, 22, 2862–2877. [Google Scholar] [CrossRef]
- Hui, Y.; Cheng, N.; Su, Z.; Huang, Y.; Zhao, P.; Luan, T.H.; Li, C. Secure and personalized edge computing services in 6G heterogeneous vehicular networks. IEEE Internet Things J. 2021, 9, 5920–5931. [Google Scholar] [CrossRef]
- Heryana, A.; Krisnandi, D.; Pardede, H.; Nugraha Nurkahfi, G.; Dinata, M.M.M.; Rozie, A.; Firmansyah, R. Realtime Video Latency Reduction for Autonomous Vehicle Teleoperation Using RTMP Over UDP Protocols. In Proceedings of the 2022 International Conference on Computer, Control, Informatics and Its Applications, Virtual Event, Indonesia, 22–23 November 2022; pp. 44–49. [Google Scholar]
- Zhang, Z.; Wang, Y.; Zhang, Z.; Zheng, J.; Su, Z.; Gui, H.; Jiao, W.; Yang, X.; Niu, H. Application of deterministic networking for reducing network delay in urological telesurgery: A retrospective study. The Int. J. Med Robot. Comput. Assist. Surg. 2022, 18, e2365. [Google Scholar] [CrossRef]
- Qiong, W.; Shuai, S.; Ziyang, W.; Qiang, F.; Pingyi, F.; Cui, Z. Towards V2I age-aware fairness access: A DQN based intelligent vehicular node training and test method. Chin. J. Electron. 2023, 32, 1230–1244. [Google Scholar] [CrossRef]
- Barmpounakis, S.; Magoula, L.; Koursioumpas, N.; Khalili, R.; Perdomo, J.M.; Manjunath, R.P. LSTM-based QoS prediction for 5G-enabled Connected and Automated Mobility applications. In Proceedings of the 2021 IEEE 4th 5G World Forum (5GWF), Virtual, 13–15 October 2021; pp. 436–440. [Google Scholar]
- Hossain, M.A.; Noor, R.M.; Yau, K.L.A.; Azzuhri, S.R.; Z’aba, M.R.; Ahmedy, I. Comprehensive survey of machine learning approaches in cognitive radio-based vehicular ad hoc networks. IEEE Access 2020, 8, 78054–78108. [Google Scholar] [CrossRef]
- Zeadally, S.; Javed, M.A.; Hamida, E.B. Vehicular communications for ITS: Standardization and challenges. IEEE Commun. Stand. Mag. 2020, 4, 11–17. [Google Scholar] [CrossRef]
- Ma, H.S.; Zhang, E.; Li, S.; Lv, Z.; Hu, J. A V2X Design for 5G Network Based on Requirements of Autonomous Driving; Technical Report, SAE Technical Paper; SAE: Boston, MA, USA, 2016. [Google Scholar]
- Taxonomy and Definitions for Terms Related to Driving Automation Systems for On-Road Motor Vehicles J3016_202104. 2021. Available online: https://www.sae.org/standards/content/j3016_202104/ (accessed on 12 February 2024).
- BSI. PAS 1884—Safety Operators in Automated Vehicle Testing and Trialling. 2021. Available online: https://www.bsigroup.com/en-GB/insights-and-media/insights/brochures/pas-1884-safety-operators-in-automated-vehicle-testing-and-trialling/#:~:text=PAS%201884%20gives%20guidance%20on,for%20consistency%20in%20operator%20competence (accessed on 12 February 2024).
- Kalaiyarasan, A.; Simpson, B.; Jenkins, D.; Mazzeo, F.; Ye, H.; Obazele, I.; Kourantidis, K.; Courtier, M.; Wong, M.; Wilford, R. Remote Operation of Connected and Automated Vehicles—Project Endeavour—WP15B. 2021. Available online: https://trl.co.uk/uploads/trl/documents/PPR1011-Remote-operation-of-CAVs—Project-Endeavour—Main-Report.pdf (accessed on 12 February 2024).
- Birrell, S.; Bogg, A.; Robinson, T.; Barghouth, A. Project - SAVOR D7.3 RMTO Usability Factors Report. 2022. Available online: https://savor-cav.com/ (accessed on 12 February 2024).
- Openpilot. MIT Openpilot. Available online: https://github.com/commaai/openpilot (accessed on 12 February 2024).
- Nissan. Nissan Propilot. Available online: https://www.nissanusa.com/experience-nissan/news-and-events/nissan-propilot-assist.html (accessed on 12 February 2024).
- BMW. BMW Copilot. Available online: https://www.bmw.com.mt/en/topics/fascination-bmw/bmw-autonomous-driving.html (accessed on 12 February 2024).
- Technik, E. The Active Distance Assist DISTRONIC. 2020. Available online: https://group.mercedes-benz.com/company/magazine/technology-innovation/easy-tech-distronic.html (accessed on 12 February 2024).
- Ramey, J. Mercedes Launches SAE Level 3 Drive Pilot System. 2022. Available online: https://www.autoweek.com/news/technology/a39943287/mercedes-drive-pilot-level-3-autonomous/ (accessed on 12 February 2024).
- Baidu. Baidu Apollo. Available online: https://github.com/ApolloAuto/apollo (accessed on 12 February 2024).
- Waymo. Google Waymo World’s Most Experienced Driver. Available online: https://waymo.com/waymo-driver/ (accessed on 12 February 2024).
- Silver, D. Argo AI’s Safety Report. 2021. Available online: https://medium.com/self-driving-cars/argos-safety-report-3294e77543a2 (accessed on 12 February 2024).
- Hope, G. GM to Test Self-Driving Cars in Shanghai. 2023. Available online: https://www.iotworldtoday.com/transportation-logistics/gm-to-test-self-driving-cars-in-shanghai (accessed on 12 February 2024).
- Uber. Uber AV: Autonomous Mobility and Delivery. Available online: https://www.uber.com/us/en/autonomous/ (accessed on 12 February 2024).
- Zhang, J.; Letaief, K.B. Mobile edge intelligence and computing for the internet of vehicles. Proc. IEEE 2019, 108, 246–261. [Google Scholar] [CrossRef]
- Nissan. Seamless Autonomous Mobility (SAM): The Ultimate Nissan Intelligent Integration. 2019. Available online: https://global.nissannews.com/en/releases/seamless-autonomous-mobility-sam-the-ultimate-nissan-intelligent-integration (accessed on 12 February 2024).
- Aurora. Teleassist: How Humans Collaborate with the Aurora Driver. 2022. Available online: https://blog.aurora.tech/engineering/teleassist-how-humans-collaborate-with-the-aurora (accessed on 12 February 2024).
- Cameron, O. Introducing Voyage Telessist. 2020. Available online: https://news.voyage.auto/introducing-voyage-telessist-a085e4c1f691 (accessed on 12 February 2024).
- Zoox. The ‘Full-Stack’: Behind Autonomous Driving. 2024. Available online: https://zoox.com/autonomy (accessed on 12 February 2024).
- Petrov, I. Valeo DRIVE4U® Remote: World Premiere Test Track Demonstration at CES. 2023. Available online: https://www.valeo.com/en/valeo-drive4u-remote-world-premiere-test-track-demonstration-at-ces/ (accessed on 12 February 2024).
- Bosch. Automated Driving. 2024. Available online: https://www.bosch-mobility.com/en/mobility-topics/ee-architecture/?gad_source=1&gclid=EAIaIQobChMI0-Or_43YhgMVqCx7Bx1v4gbOEAAYASAAEgKiTvD_BwE (accessed on 12 February 2024).
- Einride. Einride Showcases One Operator, Multiple Vehicle Capability at a Customer Site. 2020. Available online: https://einride.tech/press/einride-showcases-one-operator-multiple-vehicle-customer-site/ (accessed on 12 February 2024).
- Auto, P. Phantom Auto—Drivers CAN Work Remotely. Available online: https://phantom.auto/ (accessed on 12 February 2024).
- Ottopia. Enabling Driverless Experiences. Available online: https://www.ottopia.tech/ (accessed on 12 February 2024).
- FERNRIDE. Optimizing Yards with Autonomous, Electric Trucking Solutions. Available online: https://www.fernride.com/ (accessed on 12 February 2024).
- Vay. VAY: Leading Company for Remote Driving. 2024. Available online: https://vay.io/ (accessed on 12 February 2024).
- Sarker, A.; Shen, H.; Rahman, M.; Chowdhury, M.; Dey, K.; Li, F.; Wang, Y.; Narman, H.S. A review of sensing and communication, human factors, and controller aspects for information-aware connected and automated vehicles. IEEE Trans. Intell. Transp. Syst. 2019, 21, 7–29. [Google Scholar] [CrossRef]







| Other Surveys | Our Approach | ||||||
|---|---|---|---|---|---|---|---|
| Architecture | Teleoperation system [8,13] | Sources of latency in teleoperation system model (Section 4.1 and Section 4.4) | |||||
| Challenges | Main teleoperation challenges [7,8] | Brief discussion of challenges of teleoperation, with a focus on CAVs and latency as a key challenge (Section 3) | |||||
| Communication Network | A few wireless technologies [13] | Little about network requirements [10] | Impact of latency on operators [1,15] | Most wireless technologies used in teleoperation including cellular and non-cellular (Section 4.2) | |||
| Domain | Robotics [8,12,13] | CAVs [1,3,7,10,14,15] | Latency impact on various teleoperation domains, and then, focusing on CAVs (Section 4.7 and Section 4.8) | ||||
| Mitigation Strategies | Control and time-series prediction models [12] | A few latency mitigation strategies [8,15] | Detailed analysis of mitigation strategies for control and perception, with a brief discussion of network optimisation (Section 5, Section 5.1, Section 5.2, Section 5.3 and Section 5.5) | ||||
| Initiatives and Standards | Real use cases (specific to situation awareness) [1]; standardisation for road vehicles [10]; cover standards and technical reports [14]; a few industry applications [15] | Brief discussion of initiatives and standards (Section 5.4) | |||||
| Auxiliary | Situational awareness [1,13] | Interface enhancement [7] | Driving feedback and support control [15] | Other enhancement techniques for different challenges [8] | Modelling delay for teleoperation, QoS parameters interdependency with latency (Section 4.5 and Section 4.6) | ||
| Teleoperation Domain | Applications | Impact of Latency | Teleoperated System | Wireless Technology | Latency Thresholds | Other Requirements |
|---|---|---|---|---|---|---|
| Telesurgery (Medical) [61,94,95] | Robotic colorectal surgery, neurosurgery, spinal surgery, telestenting, laparoscopic surgery | Degradation in teleoperation performance leading to increased mortality risks | Single-/dual-arm robot, robotic surgical system, UAV | LAN, commercial Internet, WiFi | 16–172 ms; recommended between <200 ms and <=250 ms, acceptable <330–370 ms | Data rate: 6 Mbps; distance (remote station to vehicle): 103 miles, 2848 km, 4500–8500 km. |
| 1 ASUV [40,96] | Remote barge control: Transport and logistics in river/seaports, autonomous ships/barges, maritime | Can introduce significant risks of accidents | Automated barge/ship | Satellite, WiFi, 4G, 5G network | E2E: 35 ms, video feedback <22 ms and 50 ms, camera stream <22 ms and 50 ms | Data rate: 2 Mbps. |
| Underwater operations: ocean science/engineering, marine science and maintenance | Can compromise critical operations and maintenance | Remotely operated vehicles with single-/dual-arm manipulators | Sonar or acoustic communication links, visual light communication (VLC), underwater radio frequency transmission | 1–2 s (optical link), 1 min (acoustical link) | N/A | |
| 2 UAV [25] | Search and rescue, disaster situations, network coverage, construction, delivery | Can degrade real-time situational awareness and response times, compromising mission effectiveness | Remote drone | Bluetooth (IEEE 802.15.1), Zigbee (IEEE 802.15.4), WiFi (IEEE 802.11x), 5G cellular networks | <50–100 ms, no effect <144 ms and <240 ms, significant effect at 1000 ms | Data rate: 50 Mbps, control: 60–100 kbps, visual: 4 Mbps; bandwidth: 25 MHz; frame rate 20–25 Hz, 30–60 fps; height: 200 m–450 m; distance 20 km. |
| Nuclear [40] | Nuclear decommissioning, reactor maintenance | Can increase risk of accidents/errors | Dual-arm manipulators with force feedback and articulated boom | N/A | <=200 ms | Visual update: 5 fps. |
| Ordnance Disposal [40] | Bomb and mine clearance, nuclear and hazardous material handling, explosive ordnance disposal robots | Can reduce precision in handling hazardous materials, increasing the risk of accidents/detonations. | Various mobile systems with single- or dual-arm manipulators | Fibre optic connection, wireless | <=200 ms, <1 s (wireless) | N/A |
| Space [19,39,97] | Space robotic exploration, resources mining and extraction, debris removal | Can increase the risk of accidents and impede mission efficiency | Robotic spacecraft and rovers, include robot manipulators | Satellite communication, deep space network, radio frequency | Earth to low Earth orbit is 0.4 s at a minimum, Earth to Moon: up to 3 s, Earth to Mars: 8.6–40 or 45 min | Bandwidth: few 100 bps to 3 Mbps or greater; distance: Earth to Moon: 384,400 km, Earth to Mars about 140 million miles. |
| Games [98,99] | Network games, first-person shooter games, racing games, moving target selection | Can degrade player’s performance and QoE | Game controllers, TV, PC, virtual reality | Wireless networks, Internet, cloud-based | Network game: max. 120 ms, first-person shooter games: acceptable 150–180 ms, racing games <100 ms, fast targets <50 ms, slow targets <150 ms, moving targets degrade performance 40–400 ms | Frame updates: 30–60 fps; online or virtual. |
| Reference | Scenarios | Latency Thresholds | Data Rates |
|---|---|---|---|
| [101] | At low speed with a multi-camera system, low visual quality | 600 ms | Up to 2 Mpbs |
| [65] | Commercial NSA 5G measurements in three different locations: cross-border trial site (between Portugal and Spain), test site, and laboratory | RTT minimum is 45 ms; <50 ms is infrequent; minimum of 80–100 ms | N/A |
| [90] | Dataset of 78 h and 5200 km of driving in different areas of Germany over LTE networks | 250 ms, 300 ms impossible to control | Steering commands 0.25 Mbps; 1–3 Mbps for one stream; UL: 3 Mbps and DL: 0.25 Mbps |
| [102] | Multi-operator switching to improve LTE coverage | 100 ms | UL: 3 Mbps |
| [22] | Lane changes, sharp turns, lead vehicle brake, curve, roadblock, highway | Three studies—delays of up to 300 ms, other studies 400–3000 m; avg. 120.3 ms in WLAN; median of ∼55.14 ms; 96% delays 250 ms; 5G 60–260 ms | N/A |
| [93] | Real-time streaming on LTE | DL median 100 ms streaming frames | 0.5 Mbps, 1 Mbps, and 4 Mbps |
| [103] | Remote driving using 3G | DL: avg. 121 ms video streams | N/A |
| [29] | Conduct remote driving prototype in a controlled lab environment. The delay is manually simulated to match LTE measured delay | 100 ms for video transmission | UL: 16.02 Mbps, DL: 7.43 Mbps |
| [4] | 14-mile drive in Scotland, UK, across the city’s outskirts, mixing urban, secondary roads, and a highway over 4G networks | Avg. video streaming 648 ms 1280 × 720 pixels and 563 ms 640 × 480 pixels video | N/A |
| [41] | ROS-based video streaming during remote driving, WiFi with TCP and UDP protocols | UDP video streaming 720P with 50 ms | N/A |
| [91] | Single-cell 5G network that covers a 3-lane highway scenario | UL 100 ms, DL 20 ms | UL: 32 Mbps, DL: 0.4 Mbps |
| [104] | Driving locations for multiple paths | 170 ms minor impact, 700 ms significant impact. | N/A |
| [105] | Remote driving in a slalom course, setup with several traffic cones | 3G: video 205 ms and control 217 ms; 4G: video 183 ms and control 110 ms | N/A |
| [21] | Parking, snake, pylon and long track | At least 300 ms | N/A |
| [32,106] | Direct remote steering, indirect remote driving instructions | UL: 100 ms, DL: 20 ms | UL: 32/36 Mbps, DL: 0.4 Mbps |
| [32,107] | Virtual digital twin remote driving | UL: 10–50 ms, DL: 10–66 ms | UL: 8–50 Mbps, DL: 5 Mbps |
| [32,108,109] | Remotely controlled manoeuvring, path-based driving; unexpected blockage on desired route/parking lot of vehicle, overcoming obstacle, trajectory-based driving, rural road or highway | UL: 40–80 ms | UL: 10–50 Mbps, DL: 0.5 Mbps |
| [32,110] | Vehicle enters a roadblock or blocking scenario | UL: 120 ms, DL: 80 ms | N/A |
| [24,32] | Direct remote steering, indirect remote driving instructions | 300 ms | UL: 8–30 Mbps, DL: 0.3 Mbps |
| [32,111] | Information/support message exchange V2X, absolute speed of up to 250 km/h | UL: 5 ms, DL: 5 ms | UL: 25 Mbps, DL: 1 Mbps |
| [112] | Vehicle-to-everything (V2X) use cases | Maximum of 5 ms | UL: 25 Mbps, DL: 1 Mbps |
| [100] | Teleoperated driving with 5G | UL and DL 40 ms | UL: 3–32 Mbps, DL: 0.5 Mbps |
Disclaimer/Publisher’s Note: The statements, opinions and data contained in all publications are solely those of the individual author(s) and contributor(s) and not of MDPI and/or the editor(s). MDPI and/or the editor(s) disclaim responsibility for any injury to people or property resulting from any ideas, methods, instructions or products referred to in the content. |
© 2024 by the authors. Licensee MDPI, Basel, Switzerland. This article is an open access article distributed under the terms and conditions of the Creative Commons Attribution (CC BY) license (https://creativecommons.org/licenses/by/4.0/).
Share and Cite
Kamtam, S.B.; Lu, Q.; Bouali, F.; Haas, O.C.L.; Birrell, S. Network Latency in Teleoperation of Connected and Autonomous Vehicles: A Review of Trends, Challenges, and Mitigation Strategies. Sensors 2024, 24, 3957. https://doi.org/10.3390/s24123957
Kamtam SB, Lu Q, Bouali F, Haas OCL, Birrell S. Network Latency in Teleoperation of Connected and Autonomous Vehicles: A Review of Trends, Challenges, and Mitigation Strategies. Sensors. 2024; 24(12):3957. https://doi.org/10.3390/s24123957
Chicago/Turabian StyleKamtam, Sidharth Bhanu, Qian Lu, Faouzi Bouali, Olivier C. L. Haas, and Stewart Birrell. 2024. "Network Latency in Teleoperation of Connected and Autonomous Vehicles: A Review of Trends, Challenges, and Mitigation Strategies" Sensors 24, no. 12: 3957. https://doi.org/10.3390/s24123957
APA StyleKamtam, S. B., Lu, Q., Bouali, F., Haas, O. C. L., & Birrell, S. (2024). Network Latency in Teleoperation of Connected and Autonomous Vehicles: A Review of Trends, Challenges, and Mitigation Strategies. Sensors, 24(12), 3957. https://doi.org/10.3390/s24123957

