Systematic Review of Emotion Detection with Computer Vision and Deep Learning
Abstract
1. Introduction
1.1. Research Relevance
1.2. Research Questions
- RQ1: What types of emotion expressions are addressed in the literature?
- RQ2: What are the deep learning methods utilized?
- RQ3: Which datasets are employed by relevant works?
- RQ4: Which performance improvement techniques can be employed in this context?
1.3. Contributions
- The focus is on providing a general understanding of the state-of-the-art computer vision algorithms and datasets for emotion recognition and helping researchers understand the fundamental components and the trends in facial and body pose emotion recognition fields.
- We provide a brief review of several datasets that include images and videos for facial and body emotion recognition, along with their purposes and characteristics.
- The analyzed studies are categorized based on a proposed taxonomy that aims to describe the type of expressions used for emotion detection, the testing environment, the currently relevant DL methods, and the datasets used.
- Studies are classified by type of learning to easily understand what is used in each study examined.
- Problems of FER and PER are addressed to provide a broad overview of emotion recognition using computer vision.
1.4. Review Structure
2. Methods
2.1. Eligibility Criteria
- Empirical studies using facial or body pose emotion detection.
- Empirical studies using deep learning.
- Empirical studies using computer vision.
- Studies with paper, conference or articles formats.
- Studies using empirical verbal emotion detection.
- Studies using empirical deep learning in context other than emotion detection.
- Studies with empirical computer science context
- Studies with only abstracts.
- Studies not in English.
2.2. Literature Search
2.3. Study Selection
2.4. Study Quality Assessment
3. Results
3.1. Common Datasets
3.2. Study Characteristics
3.3. Literature Review
3.3.1. Facial Macro-Expressions
3.3.2. Facial Micro-Expressions
3.3.3. Gestures Expressions
3.3.4. Static Poses Expressions
4. Discussion
4.1. RQ1 What Type of Emotion Expressions Are Addressed in Literature?
4.2. RQ2 What Are the Deep Learning Methods Utilized?
4.3. RQ3 Which Datasets Are Employed by Relevant Works?
- Facial macro-expressions—FER-2013, CK+, JAFFE, e RAF-DB
- Facial micro-expressions—CASME II, SMIC, CK+
- Body gesture expressions—MHHRI
- Static pose expressions—EMOTIC
4.4. RQ4 Which Performance Improvement Techniques Can Be Employed in This Context?
4.5. Lessons Learned
5. Conclusions and Future Work
Author Contributions
Funding
Conflicts of Interest
Abbreviations
| AI | Artificial Intelligence |
| DL | Deep Learning |
| CNN | Convolutional Neural Network |
| ER | Emotion Recognition |
| FER | Facial Emotion Recognition |
| PER | Pose Emotion Recognition |
| HoG | Histogram Oriented Gradient |
| SLR | Systematic Literature Review |
| SVM | Support Vector Machine |
| LSTM | Long Short Term Memory |
| R-CNN | Region-based Convolutional Neural Networks |
| ViT | Vision Transformers |
| NLP | Natural Language Processing |
| RoI | Region of Interest |
| AU | Action Units |
| EoT | Eyes of Things |
| GAN | Generative Adversarial Networks |
| YOLO | You Only Look Once |
| SSD | Single Shot MultiBox Detector |
| CCC | Concordance Correlation Coefficient |
| ANN | Artificial Neural Network |
| DeepFEVER | Deep Facial Expression Vector ExtractoR |
| FgbCNN | Fine-Grained Bilinear CNN |
| FT-CSAT | Fine-Tuned Channel-Spatial Attention Transformer |
| SPT | Shifted Patch Tokenization |
| LSA | Locality Self-Attention |
| FPS | Frames Per Second |
| G-LMSM | Grassmannian Learning Mutual Subspace Method |
| SVR | Support Vector Regression |
| SGD | Stochastic Gradient Descent |
| WOA | Whale optimization algorithm |
| DLP | Deep Locality-Preserving |
| LDA | Linear Discriminant Analysis |
| dacssGAN | Domain Adaptation Conditional Semi-Supervised Generative Adversarial Network |
| MAL | Memo Affinity Loss |
| MAFT | Mask Attention Fine Tuning |
| PRISMA | Preferred Reporting Items for Systematic Reviews and Meta-Analyses |
| NLU | Natural Language Understanding |
| HCI | Human–Computer Interaction |
| EmotiW | Emotion Recognition in the Wild |
| RAF-DB | Relaxed Affective Faces Database |
References
- Lecun, Y.; Bengio, Y.; Hinton, G. Deep Learning. Nature 2015, 521, 436–444. [Google Scholar] [CrossRef] [PubMed]
- Goodfellow, I.; Bengio, Y.; Courville, A. Deep Learning; MIT Press: Cambridge, MA, USA, 2016. [Google Scholar]
- Chollet, F. Deep Learning with Python; Manning Publications: Shelter Island, NY, USA, 2018. [Google Scholar]
- Pereira, R.; Mendes, C.; Ribeiro, R.; Ribeiro, J.; Pereira, A. Human-in-the-loop AAL Approach to Emotion Capture and Classification. In International Symposium on Ambient Intelligence; Lecture Notes in Networks and Systems; Springer: Cham, Switzerland, 2023; Volume 770 LNNS, pp. 123–132. [Google Scholar] [CrossRef]
- Mendes, C.; Pereira, R.; Ribeiro, J.; Rodrigues, N.; Pereira, A. Chatto: An Emotionally Intelligent Avatar for Elderly Care in Ambient Assisted Living. In International Symposium on Ambient Intelligence; Lecture Notes in Networks and Systems; Springer: Cham, Switzerland, 2023; Volume 770 LNNS, pp. 93–102. [Google Scholar] [CrossRef]
- De Lope, J.; Grana, M. A Hybrid Time-Distributed Deep Neural Architecture for Speech Emotion Recognition. Int. J. Neural Syst. 2022, 32, 2250024. [Google Scholar] [CrossRef] [PubMed]
- Yang, Y.; Hu, L.; Zu, C.; Zhou, Q.; Wu, X.; Zhou, J.; Wang, Y. Facial Expression Recognition with Contrastive Learning and Uncertainty-Guided Relabeling. Int. J. Neural Syst. 2023, 33, 2350032. [Google Scholar] [CrossRef]
- Glowinski, D.; Camurri, A.; Volpe, G.; Dael, N.; Scherer, K. Technique for automatic emotion recognition by body gesture analysis. In Proceedings of the 2008 IEEE Computer Society Conference on Computer Vision and Pattern Recognition Workshops, Anchorage, AK, USA, 23–28 June 2008; pp. 1–6. [Google Scholar] [CrossRef]
- Ko, B.C. A brief review of facial emotion recognition based on visual information. Sensors 2018, 18, 401. [Google Scholar] [CrossRef] [PubMed]
- Zeng, Z.; Pantic, M.; Roisman, G.I.; Huang, T.S. A survey of affect recognition methods: Audio, visual, and spontaneous expressions. IEEE Trans. Pattern Anal. Mach. Intell. 2009, 31, 39–58. [Google Scholar] [CrossRef] [PubMed]
- Shreve, M.; Godavarthy, S.; Goldgof, D.; Sarkar, S. Macro- and micro-expression spotting in long videos using spatio-temporal strain. In Proceedings of the 2011 IEEE International Conference on Automatic Face and Gesture Recognition and Workshops, FG, Santa Barbara, CA, USA, 21–25 March 2011; pp. 51–56. [Google Scholar] [CrossRef]
- Romeo, M.; García, D.H.; Han, T.; Cangelosi, A.; Jokinen, K. Predicting apparent personality from body language: Benchmarking deep learning architectures for adaptive social human–robot interaction. Adv. Robot. 2021, 35, 1167–1179. [Google Scholar] [CrossRef]
- Kosti, R.; Alvarez, J.M.; Recasens, A.; Lapedriza, A. Context based emotion recognition using EMOTIC dataset. IEEE Trans. Pattern Anal. Mach. Intell. 2020, 42, 2755–2766. [Google Scholar] [CrossRef] [PubMed]
- Cîrneanu, A.L.; Popescu, D.; Iordache, D. New Trends in Emotion Recognition Using Image Analysis by Neural Networks, A Systematic Review. Sensors 2023, 23, 7092. [Google Scholar] [CrossRef] [PubMed]
- Zhang, F.; Yu, Y.; Mao, Q.; Gou, J.; Zhan, Y. Pose-robust feature learning for facial expression recognition. Front. Comput. Sci. 2016, 10, 832–844. [Google Scholar] [CrossRef]
- Vicente-Querol, M.A.; Fernández-Caballero, A.; González, P.; González-Gualda, L.M.; Fernández-Sotos, P.; Molina, J.P.; García, A.S. Effect of Action Units, Viewpoint and Immersion on Emotion Recognition Using Dynamic Virtual Faces. Int. J. Neural Syst. 2023, 33, 2350053. [Google Scholar] [CrossRef]
- Barrett, L.F. The theory of constructed emotion: An active inference account of interoception and categorization. Soc. Cogn. Affect. Neurosci. 2017, 12, 1833. [Google Scholar] [CrossRef] [PubMed]
- Turaga, P.; Chellappa, R.; Subrahmanian, V.S.; Udrea, O. Machine recognition of human activities: A survey. IEEE Trans. Circuits Syst. Video Technol. 2008, 18, 1473–1488. [Google Scholar] [CrossRef]
- Jaimes, A.; Sebe, N. Multimodal human–computer interaction: A survey. Comput. Vis. Image Underst. 2007, 108, 116–134. [Google Scholar] [CrossRef]
- Zhu, X.; Ramanan, D. Face detection, pose estimation, and landmark localization in the wild. In Proceedings of the IEEE Computer Society Conference on Computer Vision and Pattern Recognition, Providence, RI, USA, 16–21 June 2012; pp. 2879–2886. [Google Scholar] [CrossRef]
- Tran, M.; Soleymani, M. A pre-trained audio-visual transformer for emotion recognition. In Proceedings of the ICASSP 2022—2022 IEEE International Conference on Acoustics, Speech and Signal Processing, Singapore, 23–27 May 2022; pp. 4698–4702. [Google Scholar] [CrossRef]
- Ranganathan, H.; Chakraborty, S.; Panchanathan, S. Multimodal emotion recognition using deep learning architectures. In Proceedings of the 2016 IEEE Winter Conference on Applications of Computer Vision, WACV 2016, Lake Placid, NY, USA, 7–10 March 2016. [Google Scholar] [CrossRef]
- Shen, G.; Jia, J.; Nie, L.; Feng, F.; Zhang, C.; Hu, T.; Chua, T.S.; Zhu, W. Depression detection via harvesting social media: A multimodal dictionary learning solution. In Proceedings of the Twenty-Sixth International Joint Conference on Artificial Intelligence (IJCAI-17), Melbourne, VIC, Australia, 19–25 August 2017; pp. 3838–3844. [Google Scholar] [CrossRef]
- Xu, J.; Huang, Z.; Shi, M.; Jiang, M. Emotion Detection in E-learning Using Expectation-Maximization Deep Spatial-Temporal Inference Network. Adv. Intell. Syst. Comput. 2018, 650, 245–252. [Google Scholar] [CrossRef] [PubMed]
- Yeh, Y.T.; Lin, C.W.; Chen, B.S. Emotion-Aware Gamification Design: Effects of Facial Emotion Recognition on User Engagement. IEEE Access 2019, 7, 49516–49529. [Google Scholar]
- Canedo, D.; Neves, A.J.R. Facial Expression Recognition Using Computer Vision: A Systematic Review. Appl. Sci. 2019, 9, 4678. [Google Scholar] [CrossRef]
- Dufourq, E. A Survey on Factors Affecting Facial Expression Recognition based on Convolutional Neural Networks. In Proceedings of the Conference of the South African Institute of Computer Scientists and Information Technologists 2020, Cape Town, South Africa, 14–16 September 2020; pp. 168–179. [Google Scholar] [CrossRef]
- Adyapady, R.R.; Annappa, B. A comprehensive review of facial expression recognition techniques. Multimed. Syst. 2022, 29, 73–103. [Google Scholar] [CrossRef]
- Verma, V.; Rani, R. Facial Expression Recognition: A Review. In Proceedings of the 2021 2nd International Conference on Secure Cyber Computing and Communications (ICSCCC), Jalandhar, India, 21–23 May 2021; pp. 108–113. [Google Scholar] [CrossRef]
- Jain, A.; Sah, H.R.; Kothari, A. Study for Emotion Recognition of Different Age Groups Students during Online Class. In Proceedings of the 2021 8th International Conference on Computing for Sustainable Global Development (INDIACom), New Delhi, India, 17–19 March 2021; pp. 621–625. [Google Scholar]
- Devasena, G.; Vidhya, V. A Study of Various Algorithms for Facial Expression Recognition: A Review. In Proceedings of the 2021 International Conference on Computational Intelligence and Computing Applications (ICCICA), Maharashtra, India, 18–19 June 2021; pp. 1–8. [Google Scholar] [CrossRef]
- Page, M.J.; Moher, D.; Bossuyt, P.M.; Boutron, I.; Hoffmann, T.C.; Mulrow, C.D.; Shamseer, L.; Tetzlaff, J.M.; Akl, E.A.; Brennan, S.E.; et al. PRISMA 2020 explanation and elaboration: Updated guidance and exemplars for reporting systematic reviews. BMJ 2021, 372, n160. [Google Scholar] [CrossRef] [PubMed]
- Kitchenham, B.; Charters, S. Guidelines for Performing Systematic Literature Reviews in Software Engineering; Software Engineering Group, School of Computer Science and Mathematics, Keele University: Staffs, UK, 2007; Volume 2. [Google Scholar]
- Wen, J.; Li, S.; Lin, Z.; Hu, Y.; Huang, C. Systematic literature review of machine learning based software development effort estimation models. Inf. Softw. Technol. 2012, 54, 41–59. [Google Scholar] [CrossRef]
- Saurav, S.; Saini, R.; Singh, S. EmNet: A deep integrated convolutional neural network for facial emotion recognition in the wild. Appl. Intell. 2021, 51, 5543–5570. [Google Scholar] [CrossRef]
- Gunes, H.; Piccardi, M. Bi-modal emotion recognition from expressive face and body gestures. J. Netw. Comput. Appl. 2007, 30, 1334–1345. [Google Scholar] [CrossRef]
- Dujardin, K.; Blairy, S.; Defebvre, L.; Duhem, S.; Noël, Y.; Hess, U.; Destée, A. Deficits in decoding emotional facial expressions in Parkinson’s disease. Neuropsychologia 2004, 42, 239–250. [Google Scholar] [CrossRef] [PubMed]
- Shreve, M.; Godavarthy, S.; Manohar, V.; Goldgof, D.; Sarkar, S. Towards macro- and micro-expression spotting in video using strain patterns. In Proceedings of the 2009 Workshop on Applications of Computer Vision, WACV 2009, Snowbird, UT, USA, 7–8 December 2009. [Google Scholar] [CrossRef]
- de Gelder, B.; de Borst, A.W.; Watson, R. The perception of emotion in body expressions. Wiley Interdiscip. Rev. Cogn. Sci. 2015, 6, 149–158. [Google Scholar] [CrossRef] [PubMed]
- Márquez, G.; Singh, K.; Illés, Z.; He, E.; Chen, Q.; Zhong, Q. SL-Swin: A Transformer-Based Deep Learning Approach for Macro- and Micro-Expression Spotting on Small-Size Expression Datasets. Electronics 2023, 12, 2656. [Google Scholar] [CrossRef]
- Liu, Y.; Li, Y.; Yi, X.; Hu, Z.; Zhang, H.; Liu, Y. Lightweight ViT Model for Micro-Expression Recognition Enhanced by Transfer Learning. Front. Neurorobot. 2022, 16, 922761. [Google Scholar] [CrossRef] [PubMed]
- Tan, C.; Sun, F.; Kong, T.; Zhang, W.; Yang, C.; Liu, C. A survey on deep transfer learning. In Artificial Neural Networks and Machine Learning, Proceedings of the ICANN 2018: 27th International Conference on Artificial Neural Networks, Rhodes, Greece, 4–7 October 2018; Springer: Cham, Swithzerland, 2018; Volume 11141 LNCS, pp. 270–279. [Google Scholar] [CrossRef]
- Shorten, C.; Khoshgoftaar, T.M. A survey on Image Data Augmentation for Deep Learning. J. Big Data 2019, 6, 60. [Google Scholar] [CrossRef]
- Lopes, A.T.; de Aguiar, E.; Souza, A.F.D.; Oliveira-Santos, T. Facial expression recognition with Convolutional Neural Networks: Coping with few data and the training sample order. Pattern Recognit. 2017, 61, 610–628. [Google Scholar] [CrossRef]
- Schoneveld, L.; Othmani, A. Towards a general deep feature extractor for facial expression recognition. In Proceedings of the International Conference on Image Processing, ICIP, Anchorage, AK, USA, 19–22 September 2021; pp. 2339–2342. [Google Scholar] [CrossRef]
- He, K.; Gkioxari, G.; Dollar, P.; Girshick, R. Mask R-CNN. In Proceedings of the IEEE International Conference on Computer Vision (ICCV), Venice, Italy, 22–29 October 2017. [Google Scholar]
- Khan, S.; Naseer, M.; Khan, S.; Naseer, M.; City, M.; Dhabi, A.; Zamir, S.W.; Shah, M.; Hayat, M.; Zamir, S.W.; et al. Transformers in Vision: A Survey. ACM Comput. Surv. (CSUR) 2022, 54, 200. [Google Scholar] [CrossRef]
- Khan, A.; Sohail, A.; Zahoora, U.; Qureshi, A.S. A survey of the recent architectures of deep convolutional neural networks. Artif. Intell. Rev. 2020, 53, 5455–5516. [Google Scholar] [CrossRef]
- Phivos Mylonas, K.L.K.; Maragoudakis, M. Convolutional Neural Networks: A Survey. Computers 2023, 12, 151. [Google Scholar] [CrossRef]
- Aloysius, N.; Geetha, M. A review on deep convolutional neural networks. In Proceedings of the 2017 IEEE International Conference on Communication and Signal Processing, ICCSP 2017, Chennai, India, 6–8 April 2017; pp. 588–592. [Google Scholar] [CrossRef]
- Radzi, S.A.; Khalil-Hani, M.; Bakhteri, R. Finger-vein biometric identification using convolutional neural network. Turk. J. Electr. Eng. Comput. Sci. 2016, 24, 1863–1878. [Google Scholar] [CrossRef]
- Choi, J.Y.; Lee, B. Combining Deep Convolutional Neural Networks with Stochastic Ensemble Weight Optimization for Facial Expression Recognition in the Wild. IEEE Trans. Multimed. 2021, 25, 100–111. [Google Scholar] [CrossRef]
- Kim, B.; Cho, S.; Cho, C.S.; Professor, A. Image-based concrete crack assessment using mask and region-based convolutional neural network. Struct. Control Health Monit. 2019, 26, e2381. [Google Scholar] [CrossRef]
- Dosovitskiy, A.; Beyer, L.; Kolesnikov, A.; Weissenborn, D.; Zhai, X.; Unterthiner, T.; Dehghani, M.; Minderer, M.; Heigold, G.; Gelly, S.; et al. An Image is Worth 16x16 Words: Transformers for Image Recognition at Scale. arXiv 2020, arXiv:2010.11929. [Google Scholar] [CrossRef]
- Vaswani, A.; Shazeer, N.; Parmar, N.; Uszkoreit, J.; Jones, L.; Gomez, A.N.; Kaiser, Ł.; Polosukhin, I. Attention Is All You Need. In Proceedings of the Annual Conference on Neural Information Processing Systems 2017, Long Beach, CA, USA, 4–9 December 2017; pp. 5999–6009. [Google Scholar] [CrossRef]
- Yosinski, J.; Clune, J.; Bengio, Y.; Lipson, H. How transferable are features in deep neural networks? Adv. Neural Inf. Process. Syst. 2014, 4, 3320–3328. [Google Scholar]
- Wu, J.; Chen, X.Y.; Zhang, H.; Xiong, L.D.; Lei, H.; Deng, S.H. Hyperparameter Optimization for Machine Learning Models Based on Bayesian Optimization. J. Electron. Sci. Technol. 2019, 17, 26–40. [Google Scholar] [CrossRef]
- Ioffe, S.; Szegedy, C. Batch normalization: Accelerating deep network training by reducing internal covariate shift. In Proceedings of the 32nd International Conference on Machine Learning, ICML 2015, Lille, France, 6–11 July 2015; Volume 1, pp. 448–456. [Google Scholar]
- Qu, F.; Wang, S.J.; Yan, W.J.; Li, H.; Wu, S.; Fu, X. CAS(ME)2): A Database for Spontaneous Macro-Expression and Micro-Expression Spotting and Recognition. IEEE Trans. Affect. Comput. 2018, 9, 424–436. [Google Scholar] [CrossRef]
- Goodfellow, I.J.; Erhan, D.; Carrier, P.L.; Courville, A.; Mirza, M.; Hamner, B.; Cukierski, W.; Tang, Y.; Thaler, D.; Lee, D.H.; et al. Challenges in Representation Learning: A report on three machine learning contests. Neural Netw. 2013, 64, 59–63. [Google Scholar] [CrossRef] [PubMed]
- Zaman, K.; Zhaoyun, S.; Shah, S.M.; Shoaib, M.; Lili, P.; Hussain, A. Driver Emotions Recognition Based on Improved Faster R-CNN and Neural Architectural Search Network. Symmetry 2022, 14, 687. [Google Scholar] [CrossRef]
- Sassi, A.; Jaafar, W.; Cherif, S.; Abderrazak, J.B.; Yanikomeroglu, H. Video Traffic Analysis for Real-Time Emotion Recognition and Visualization in Online Learning. IEEE Access 2023, 11, 99376–99386. [Google Scholar] [CrossRef]
- Prakash, V.G.; Kohli, M.; Kohli, S.; Prathosh, A.P.; Wadhera, T.; Das, D.; Panigrahi, D.; Kommu, J.V.S. Computer Vision-Based Assessment of Autistic Children: Analyzing Interactions, Emotions, Human Pose, and Life Skills. IEEE Access 2023, 11, 47907–47929. [Google Scholar] [CrossRef]
- Lucey, P.; Cohn, J.F.; Kanade, T.; Saragih, J.; Ambadar, Z.; Matthews, I. The extended Cohn-Kanade dataset (CK+): A complete dataset for action unit and emotion-specified expression. In Proceedings of the 2010 IEEE Computer Society Conference on Computer Vision and Pattern Recognition—Workshops, CVPRW 2010, San Francisco, CA, USA, 13–18 June 2010; pp. 94–101. [Google Scholar] [CrossRef]
- Wu, B.F.; Lin, C.H. Adaptive feature mapping for customizing deep learning based facial expression recognition model. IEEE Access 2018, 6, 12451–12461. [Google Scholar] [CrossRef]
- Ahadit, A.B.; Jatoth, R.K. A novel multi-feature fusion deep neural network using HOG and VGG-Face for facial expression classification. Mach. Vis. Appl. 2022, 33, 55. [Google Scholar] [CrossRef]
- Muthamilselvan, T.; Brindha, K.; Senthilkumar, S.; Saransh; Chatterjee, J.M.; Hu, Y.C. Optimized face-emotion learning using convolutional neural network and binary whale optimization. Multimed. Tools Appl. 2023, 82, 19945–19968. [Google Scholar] [CrossRef]
- Kim, T.H.; Yu, C.; Lee, S.W. Facial expression recognition using feature additive pooling and progressive fine-tuning of CNN. Electron. Lett. 2018, 54, 1326–1328. [Google Scholar] [CrossRef]
- Tang, Y.; Zhang, X.M.; Wang, H. Geometric-Convolutional Feature Fusion Based on Learning Propagation for Facial Expression Recognition. IEEE Access 2018, 6, 42532–42540. [Google Scholar] [CrossRef]
- Lyons, M.; Kamachi, M.; Gyoba, J. The Japanese Female Facial Expression (JAFFE) Dataset. 1998. Available online: https://zenodo.org/records/3451524 (accessed on 2 October 2023).
- Bellamkonda, S.; Gopalan, N.P. An enhanced facial expression recognition model using local feature fusion of Gabor wavelets and local directionality patterns. Int. J. Ambient Comput. Intell. 2020, 11, 48–70. [Google Scholar] [CrossRef]
- Li, S.; Deng, W.; Du, J.P. Reliable crowdsourcing and deep locality-preserving learning for expression recognition in the wild. In Proceedings of the 30th IEEE Conference on Computer Vision and Pattern Recognition, CVPR 2017, Honolulu, HI, USA, 21–26 July 2017; pp. 2584–2593. [Google Scholar] [CrossRef]
- Mollahosseini, A.; Hasani, B.; Mahoor, M.H. AffectNet: A Database for Facial Expression, Valence, and Arousal Computing in the Wild. IEEE Trans. Affect. Comput. 2019, 10, 18–31. [Google Scholar] [CrossRef]
- Mukhiddinov, M.; Djuraev, O.; Akhmedov, F.; Mukhamadiyev, A.; Cho, J. Masked Face Emotion Recognition Based on Facial Landmarks and Deep Learning Approaches for Visually Impaired People. Sensors 2023, 23, 1080. [Google Scholar] [CrossRef]
- Kollias, D.; Zafeiriou, S. Aff-Wild2: Extending the Aff-Wild Database for Affect Recognition. arXiv 2018, arXiv:1811.07770. [Google Scholar]
- Zhang, W.; Guo, Z.; Chen, K.; Li, L.; Zhang, Z.; Ding, Y.; Wu, R.; Lv, T.; Fan, C. Prior Aided Streaming Network for Multi-task Affective Analysis. In Proceedings of the IEEE International Conference on Computer Vision, Montreal, BC, Canada, 11–17 October 2021; pp. 3532–3542. [Google Scholar] [CrossRef]
- Yan, W.J.; Wu, Q.; Liu, Y.J.; Wang, S.J.; Fu, X. CASME database: A dataset of spontaneous micro-expressions collected from neutralized faces. In Proceedings of the 2013 10th IEEE International Conference and Workshops on Automatic Face and Gesture Recognition, FG 2013, Shanghai, China, 22–26 April 2013. [Google Scholar] [CrossRef]
- Takalkar, M.A.; Xu, M. Image Based Facial Micro-Expression Recognition Using Deep Learning on Small Datasets. In Proceedings of the DICTA 2017—2017 International Conference on Digital Image Computing: Techniques and Applications, Sydney, NSW, Australia, 29 November–1 December 2017; pp. 1–7. [Google Scholar] [CrossRef]
- Yan, W.J.; Li, X.; Wang, S.J.; Zhao, G.; Liu, Y.J.; Chen, Y.H.; Fu, X. CASME II: An Improved Spontaneous Micro-Expression Database and the Baseline Evaluation. PLoS ONE 2014, 9, e86041. [Google Scholar] [CrossRef]
- Leong, S.M.; Noman, F.; Phan, R.C.; Baskaran, V.M.; Ting, C.M. GraphEx: Facial Action Unit Graph for Micro-Expression Classification. In Proceedings of the International Conference on Image Processing, ICIP, Bordeaux, France, 16–19 October 2022; pp. 3296–3300. [Google Scholar] [CrossRef]
- Celiktutan, O.; Skordos, E.; Gunes, H. Multimodal Human-Human-Robot Interactions (MHHRI) Dataset for Studying Personality and Engagement. IEEE Trans. Affect. Comput. 2019, 10, 484–497. [Google Scholar] [CrossRef]
- Kosti, R.; Alvarez, J.M.; Recasens, A.; Lapedriza, A. EMOTIC: Emotions in Context Dataset. In Proceedings of the IEEE Computer Society Conference on Computer Vision and Pattern Recognition Workshops, Honolulu, HI, USA, 21–26 July 2017; pp. 2309–2317. [Google Scholar] [CrossRef]
- Lakhani, M.I.; McDermott, J.; Glavin, F.G.; Nagarajan, S.P. Facial Expression Recognition of Animated Characters using Deep Learning. In Proceedings of the International Joint Conference on Neural Networks, Padua, Italy, 18–23 July 2022. [Google Scholar] [CrossRef]
- Alrowais, F.; Negm, N.; Khalid, M.; Almalki, N.; Marzouk, R.; Mohamed, A.; Duhayyim, M.A.; Alneil, A.A. Modified Earthworm Optimization With Deep Learning Assisted Emotion Recognition for Human Computer Interface. IEEE Access 2023, 11, 35089–35096. [Google Scholar] [CrossRef]
- Naveen, P. Occlusion-aware facial expression recognition: A deep learning approach. Multimed. Tools Appl. 2023, 83, 32895–32921. [Google Scholar] [CrossRef]
- Hayale, W.; Negi, P.S.; Mahoor, M.H. Deep Siamese Neural Networks for Facial Expression Recognition in the Wild. IEEE Trans. Affect. Comput. 2023, 14, 1148–1158. [Google Scholar] [CrossRef]
- Chaudhari, A.; Bhatt, C.; Krishna, A.; Travieso-González, C.M. Facial Emotion Recognition with Inter-Modality-Attention-Transformer-Based Self-Supervised Learning. Electronics 2023, 12, 288. [Google Scholar] [CrossRef]
- Souza, L.S.; Sogi, N.; Gatto, B.B.; Kobayashi, T.; Fukui, K. Grassmannian learning mutual subspace method for image set recognition. Neurocomputing 2023, 517, 20–33. [Google Scholar] [CrossRef]
- Yao, H.; Yang, X.; Chen, D.; Wang, Z.; Tian, Y. Facial Expression Recognition Based on Fine-Tuned Channel–Spatial Attention Transformer. Sensors 2023, 23, 6799. [Google Scholar] [CrossRef]
- Shabbir, N.; Rout, R.K. FgbCNN: A unified bilinear architecture for learning a fine-grained feature representation in facial expression recognition. Image Vis. Comput. 2023, 137, 104770. [Google Scholar] [CrossRef]
- Kumar, A.; Sharma, K.; Sharma, A. MEmoR: A Multimodal Emotion Recognition using affective biomarkers for smart prediction of emotional health for people analytics in smart industries. Image Vis. Comput. 2022, 123. [Google Scholar] [CrossRef]
- Fu, B.; Mao, Y.; Fu, S.; Ren, Y.; Luo, Z. Blindfold Attention: Novel Mask Strategy for Facial Expression Recognition. In Proceedings of the ICMR 2022—2022 International Conference on Multimedia Retrieval, Newark, NJ, USA, 27–30 June 2022; pp. 624–630. [Google Scholar] [CrossRef]
- Devaram, R.R.; Beraldo, G.; Benedictis, R.D.; Mongiovì, M.; Cesta, A. LEMON: A Lightweight Facial Emotion Recognition System for Assistive Robotics Based on Dilated Residual Convolutional Neural Networks. Sensors 2022, 22, 3366. [Google Scholar] [CrossRef] [PubMed]
- Araujo, H.F.D.; Nunes, F.L.; MacHado-Lima, A. The impact of different facial expression intensities on the performance of pre-trained emotion recognition models. In Proceedings of the ACM Symposium on Applied Computing, Virtual Event, 25–29 April 2022; pp. 41–48. [Google Scholar] [CrossRef]
- Washington, P.; Kalantarian, H.; Kent, J.; Husic, A.; Kline, A.; Leblanc, E.; Hou, C.; Mutlu, O.C.; Dunlap, K.; Penev, Y.; et al. Improved Digital Therapy for Developmental Pediatrics Using Domain-Specific Artificial Intelligence: Machine Learning Study. JMIR Pediatr. Parent. 2022, 5, e26760. [Google Scholar] [CrossRef] [PubMed]
- Sun, X.; Lang, J.; Zheng, S.; Huang, Y.; Wang, M. Dual Expression Fusion: A Universal Microexpression Recognition Framework. IEEE Multimed. 2022, 29, 48–58. [Google Scholar] [CrossRef]
- Kousalya, K.; Mohana, R.S.; Jithendiran, E.K.; Kanishk, R.C.; Logesh, T. Prediction of Best Optimizer for Facial Expression Detection using Convolutional Neural Network. In Proceedings of the 2022 International Conference on Computer Communication and Informatics, ICCCI 2022, Coimbatore, India, 25–27 January 2022. [Google Scholar] [CrossRef]
- Greco, A.; Strisciuglio, N.; Vento, M.; Vigilante, V. Benchmarking deep networks for facial emotion recognition in the wild. Multimed. Tools Appl. 2022, 82, 11189–11220. [Google Scholar] [CrossRef]
- Pabba, C.; Kumar, P. An intelligent system for monitoring students’ engagement in large classroom teaching through facial expression recognition. Expert Syst. 2022, 39, e12839. [Google Scholar] [CrossRef]
- Hung, J.C.; Chang, J.W. Multi-level transfer learning for improving the performance of deep neural networks: Theory and practice from the tasks of facial emotion recognition and named entity recognition. Appl. Soft Comput. 2021, 109, 107491. [Google Scholar] [CrossRef]
- Tran, T.K.; Vo, Q.N.; Hong, X.; Li, X.; Zhao, G. Micro-expression spotting: A new benchmark. Neurocomputing 2021, 443, 356–368. [Google Scholar] [CrossRef]
- Said, Y.; Barr, M. Human emotion recognition based on facial expressions via deep learning on high-resolution images. Multimed. Tools Appl. 2021, 80, 25241–25253. [Google Scholar] [CrossRef]
- Nguyen, D.P.; Tho, M.C.H.B.; Dao, T.T. Enhanced facial expression recognition using 3D point sets and geometric deep learning. Med. Biol. Eng. Comput. 2021, 59, 1235–1244. [Google Scholar] [CrossRef]
- Devi D, A.S.; Ch, S. An efficient facial emotion recognition system using novel deep learning neural network-regression activation classifier. Multimed. Tools Appl. 2021, 80, 17543–17568. [Google Scholar] [CrossRef]
- Yang, B.; Cheng, J.; Yang, Y.; Zhang, B.; Li, J. MERTA: Micro-expression recognition with ternary attentions. Multimed. Tools Appl. 2021, 80, 1–16. [Google Scholar] [CrossRef]
- Liong, G.B.; See, J.; Wong, L.K. Shallow optical flow three-stream CNN for macro-and micro-expression spotting from long videos. In Proceedings of the International Conference on Image Processing, ICIP, Anchorage, AK, USA, 19–22 September 2021; pp. 2643–2647. [Google Scholar] [CrossRef]
- Pu, T.; Chen, T.; Xie, Y.; Wu, H.; Lin, L. AU-Expression Knowledge Constrained Representation Learning for Facial Expression Recognition. In Proceedings of the IEEE International Conference on Robotics and Automation, Xi’an, China, 30 May–5 June 2021; pp. 11154–11161. [Google Scholar] [CrossRef]
- Antoniadis, P.; Pikoulis, I.; Filntisis, P.P.; Maragos, P. An audiovisual and contextual approach for categorical and continuous emotion recognition in-the-wild. In Proceedings of the IEEE International Conference on Computer Vision, Montreal, BC, Canada, 11–17 October 2021; pp. 3638–3644. [Google Scholar] [CrossRef]
- Heredia, J.P.A.; Cardinale, Y.; Dongo, I.; Díaz-Amado, J. A multi-modal visual emotion recognition method to instantiate an ontology. In Proceedings of the 16th International Conference on Software Technologies, ICSOFT 2021, Online Event, 6–8 July 2021; pp. 453–464. [Google Scholar] [CrossRef]
- Humpe, L.; Murillo, S.F.; Muires, J.; Gloor, P. The Rhythm of Flow: Detecting Facial Expressions of Flow Experiences Using CNNs. IEEE Trans. Affect. Comput. 2021, 14, 1138–1147. [Google Scholar] [CrossRef]
- Ilyas, C.M.A.; Nunes, R.; Nasrollahi, K.; Rehm, M.; Moeslund, T.B. Deep emotion recognition through upper body movements and facial expression. In Proceedings of the 16th International Joint Conference on Computer Vision, Imaging and Computer Graphics Theory and Applications, Online Event, 8–10 February 2021; Volume 5, pp. 669–679. [Google Scholar] [CrossRef]
- Mohan, K.; Seal, A.; Krejcar, O.; Yazidi, A. Facial Expression Recognition Using Local Gravitational Force Descriptor-Based Deep Convolution Neural Networks. IEEE Trans. Instrum. Meas. 2021, 70, 5003512. [Google Scholar] [CrossRef]
- Zhao, X.; Chen, G.; Chuang, Y.; Tao, X.; Zhang, S. Learning Expression Features via Deep Residual Attention Networks for Facial Expression Recognition From Video Sequences. IETE Tech. Rev. (Institution Electron. Telecommun. Eng. India) 2021, 38, 602–610. [Google Scholar] [CrossRef]
- Athanasiadis, C.; Hortal, E.; Asteriadis, S. Audio–visual domain adaptation using conditional semi-supervised Generative Adversarial Networks. Neurocomputing 2020, 397, 331–344. [Google Scholar] [CrossRef]
- Reddy, N.; Derakhshani, R. Emotion Detection using Periocular Region: A Cross-Dataset Study. In Proceedings of the International Joint Conference on Neural Networks, Glasgow, UK, 19–24 July 2020. [Google Scholar] [CrossRef]
- Allognon, S.O.C.; Britto, A.S.D.; Koerich, A.L. Continuous Emotion Recognition via Deep Convolutional Autoencoder and Support Vector Regressor. In Proceedings of the International Joint Conference on Neural Networks, Glasgow, UK, 19–24 July 2020. [Google Scholar] [CrossRef]
- Ngo, Q.T.; Yoon, S. Facial expression recognition based on weighted-cluster loss and deep transfer learning using a highly imbalanced dataset. Sensors 2020, 20, 2639. [Google Scholar] [CrossRef]
- Melinte, D.O.; Vladareanu, L. Facial expressions recognition for human–robot interaction using deep convolutional neural networks with rectified adam optimizer. Sensors 2020, 20, 2393. [Google Scholar] [CrossRef]
- Jiang, P.; Wan, B.; Wang, Q.; Wu, J. Fast and efficient facial expression recognition using a gabor convolutional network. IEEE Signal Process. Lett. 2020, 27, 1954–1958. [Google Scholar] [CrossRef]
- Tu, G.; Fu, Y.; Li, B.; Gao, J.; Jiang, Y.G.; Xue, X. A Multi-Task Neural Approach for Emotion Attribution, Classification, and Summarization. IEEE Trans. Multimed. 2020, 22, 148–159. [Google Scholar] [CrossRef]
- Gorbova, J.; Colovic, M.; Marjanovic, M.; Njegus, A.; Anbarjafari, G. Going deeper in hidden sadness recognition using spontaneous micro expressions database. Multimed. Tools Appl. 2019, 78, 23161–23178. [Google Scholar] [CrossRef]
- Verma, B.; Choudhary, A. A Framework for Driver Emotion Recognition using Deep Learning and Grassmann Manifolds. In Proceedings of the IEEE Conference on Intelligent Transportation Systems, Proceedings, ITSC, Maui, HI, USA, 4–7 November 2018; pp. 1421–1426. [Google Scholar] [CrossRef]
- Ahmed, M.U.; Woo, K.J.; Hyeon, K.Y.; Bashar, M.R.; Rhee, P.K. Wild facial expression recognition based on incremental active learning. Cogn. Syst. Res. 2018, 52, 212–222. [Google Scholar] [CrossRef]
- Espinosa-Aranda, J.L.; Vallez, N.; Rico-Saavedra, J.M.; Parra-Patino, J.; Bueno, G.; Sorci, M.; Moloney, D.; Pena, D.; Deniz, O. Smart doll: Emotion recognition using embedded deep learning. Symmetry 2018, 10, 387. [Google Scholar] [CrossRef]
- Mohanty, A.; Sahay, R.R. Rasabodha: Understanding Indian classical dance by recognizing emotions using deep learning. Pattern Recognit. 2018, 79, 97–113. [Google Scholar] [CrossRef]
- Pons, G.; Masip, D. Supervised Committee of Convolutional Neural Networks in Automated Facial Expression Analysis. IEEE Trans. Affect. Comput. 2018, 9, 343–350. [Google Scholar] [CrossRef]
- Sun, W.; Zhao, H.; Jin, Z. A visual attention based ROI detection method for facial expression recognition. Neurocomputing 2018, 296, 12–22. [Google Scholar] [CrossRef]
- Kim, D.H.; Lee, M.K.; Choi, D.Y.; Song, B.C. Multi-modal emotion recognition using semi-supervised learning and multiple neural networks in the wild. In Proceedings of the ICMI 2017—19th ACM International Conference on Multimodal Interaction, Glasgow, Scotland, 13–17 November 2017; pp. 529–535. [Google Scholar] [CrossRef]
- Wang, S.H.; Hsu, C.T. AST-Net: An attribute-based siamese temporal network for real-time emotion recognition. In Proceedings of the British Machine Vision Conference 2017, BMVC 2017, London, UK, 4–7 September 2017. [Google Scholar] [CrossRef]
- Mousavi, N.; Siqueira, H.; Barros, P.; Fernandes, B.; Wermter, S. Understanding how deep neural networks learn face expressions. In Proceedings of the International Joint Conference on Neural Networks, Vancouver, BC, Canada, 24–29 July 2016; pp. 227–234. [Google Scholar] [CrossRef]
- Khorrami, P.; Paine, T.L.; Huang, T.S. Do Deep Neural Networks Learn Facial Action Units When Doing Expression Recognition? In Proceedings of the IEEE International Conference on Computer Vision, Santiago, Chile, 7–13 December 2015; pp. 19–27. [Google Scholar] [CrossRef]
- Kim, J.; Kang, J.K.; Kim, Y. A Resource Efficient Integer-Arithmetic-Only FPGA-Based CNN Accelerator for Real-Time Facial Emotion Recognition. IEEE Access 2021, 9, 104367–104381. [Google Scholar] [CrossRef]
- Mehendale, N. Facial emotion recognition using convolutional neural networks (FERC). SN Appl. Sci. 2020, 2, 446. [Google Scholar] [CrossRef]
- Rathour, N.; Alshamrani, S.S.; Singh, R.; Gehlot, A.; Rashid, M.; Akram, S.V.; Alghamdi, A.S. IoMT Based Facial Emotion Recognition System Using Deep Convolution Neural Networks. Electronics 2021, 10, 1289. [Google Scholar] [CrossRef]
- Chatterjee, S.; Das, A.K.; Nayak, J.; Pelusi, D. Improving Facial Emotion Recognition Using Residual Autoencoder Coupled Affinity Based Overlapping Reduction. Mathematics 2022, 10, 406. [Google Scholar] [CrossRef]
- Jiang, Z.; Seyedi, S.; Haque, R.U.; Pongos, A.L.; Vickers, K.L.; Manzanares, C.M.; Lah, J.J.; Levey, A.I.; Clifford, G.D. Automated analysis of facial emotions in subjects with cognitive impairment. PLoS ONE 2022, 17, e0262527. [Google Scholar] [CrossRef] [PubMed]
- Pons, G.; Masip, D. Multitask, Multilabel, and Multidomain Learning with Convolutional Networks for Emotion Recognition. IEEE Trans. Cybern. 2022, 52, 4764–4771. [Google Scholar] [CrossRef] [PubMed]
- Zhao, L.; Wei, X.; Zhang, Q. Speech Emotion Recognition Based on Time Domain Feature. Inf. Comput. Autom. 2008, 1, 1319–1321. [Google Scholar] [CrossRef]
- Aoki, M.; Rea, F.; Jirak, D.; Sandini, G.; Yanagi, T.; Takamatsu, A.; Bouet, S.; Yamamura, T. On the Influence of Social Robots in Cognitive Multitasking. Int. J. Humanoid Robot. 2022, 19, 2250022. [Google Scholar] [CrossRef]
- Hayale, W.; Negi, P.; Mahoor, M. Facial expression recognition using deep siamese neural networks with a supervised loss function. In Proceedings of the14th IEEE International Conference on Automatic Face and Gesture Recognition, FG 2019, Lille, France, 14–18 May 2019. [Google Scholar] [CrossRef]
- Kessous, L.; Castellano, G.; Caridakis, G. Multimodal emotion recognition in speech-based interaction using facial expression, body gesture and acoustic analysis. J. Multimodal User Interfaces 2010, 3, 33–48. [Google Scholar] [CrossRef]
- Coulson, M. Attributing emotion to static body postures: Recognition accuracy, confusions, and viewpoint dependence. J. Nonverbal Behav. 2004, 28, 117–139. [Google Scholar] [CrossRef]
- Malatesta, C.Z.; Fiore, M.J.; Messina, J.J. Affect, personality, and facial expressive characteristics of older people. Psychol. Aging 1987, 2, 64–69. [Google Scholar] [CrossRef] [PubMed]
- Capps, L.; Yirmiya, N.; Sigman, M. Understanding of Simple and Complex Emotions in Non-retarded Children with Autism. J. Child Psychol. Psychiatry 1992, 33, 1169–1182. [Google Scholar] [CrossRef] [PubMed]




| Reference | Research Area (FER) | Research Area (PER) | Region Methods | Vision Transformer Methods | Datasets |
|---|---|---|---|---|---|
| [9] | ✓ | ✗ | ✗ | ✗ | ✓ |
| [26] | ✓ | ✗ | ✗ | ✗ | ✓ |
| [27] | ✓ | ✗ | ✗ | ✗ | ✓ |
| [28] | ✓ | ✗ | ✗ | ✗ | ✗ |
| [29] | ✓ | ✗ | ✗ | ✗ | ✓ |
| [30] | ✓ | ✓ | ✗ | ✗ | ✗ |
| [31] | ✓ | ✗ | ✓ | ✗ | ✗ |
| [14] | ✓ | ✗ | ✗ | ✗ | ✓ |
| Current Review | ✓ | ✓ | ✓ | ✓ | ✓ |
| #QA | Quality Questions | Yes | Partially | No |
|---|---|---|---|---|
| QA1 | Are the objectives of the study clearly identified? | 32 | 45 | 8 |
| QA2 | Are the limitations of the study clearly specified? | 15 | 19 | 51 |
| QA3 | Are the detected emotions clearly specified? | 48 | 24 | 13 |
| QA4 | Are the technologies used clearly specified? | 23 | 54 | 8 |
| QA5 | Are the emotion detection targets clearly specified? | 10 | 4 | 71 |
| QA6 | Are the used dataset clearly specified? | 76 | 4 | 5 |
| QA7 | Are the findings and results stated and discussed? | 64 | 16 | 5 |
| QA8 | Is the research methodology reproducible? | 14 | 22 | 49 |
| QA9 | Has a comparative analysis been performed? | 45 | 23 | 17 |
| # | Rank | Category | Studies |
|---|---|---|---|
| 1 | 9 ≥ score > 8 | Very high | 1 |
| 2 | 8 ≥ score > 6.5 | High | 16 |
| 3 | 6.5 ≥ score > 4.5 | Medium | 31 |
| 4 | 4.5 ≥ score > 2.5 | Low | 29 |
| 5 | 2.5 ≥ score > 0 | Very Low | 8 |
| Expression | Database | Posed/ In the Wild | Images/Videos | Type | Subjects | Expressions | References |
|---|---|---|---|---|---|---|---|
| Facial Macro | FER-2013 [60] | in the wild | 35,000 images | gray | - | anger, disgust, fear, happiness, sadness, surprise, neutral | [61,62,63] |
| CK+ [64] | posed | 593 images | mostly gray | 123 | neutral, sadness, surprise, happiness, fear, anger, contempt, disgust | [61,65,66,67,68,69] | |
| JAFFE [70] | posed | 213 images | gray | 10 | neutral, sadness, surprise, happiness, fear, anger, disgust | [61,67,68,71] | |
| RAF-DB [72] | in the wild | 29,000 images | color | 300+ | anger, disgust, fear, happiness, sadness, surprise, neutral | [72] | |
| AffectNET [73] | in the wild | 950,000 | color | - | neutral, happiness, sadness, surprise, fear, disgust, anger, and contempt | [45,74] | |
| Aff-Wild2 [75] | in the wild | 2,800,000 | color | 458 | neutral, happiness, sadness, surprise, fear, disgust, anger + valence–arousal + action units 1, 2, 4, 6, 12, 15, 20, 25 | [76] | |
| Facial Micro | CASME [77] | posed | 195 images | color | 19 | amusement, sadness, disgust, surprise, contempt, fear, repression, tense | [78] |
| CASME II [79] | posed | 247 images | color | 26 | happiness, disgust, surprise, repression, and others | [40,41,78,80] | |
| Gestures | MHHRI [81] | posed | 48 videos | color | 18 | self-/acquaintance-assessed personality, self-reported engagement | [12] |
| Static Poses | EMOTIC [82] | in the wild | 18,313 images | color | 18 | anger, fatigue, fear, happiness, sadness, pain, confidence, and others | [13] |
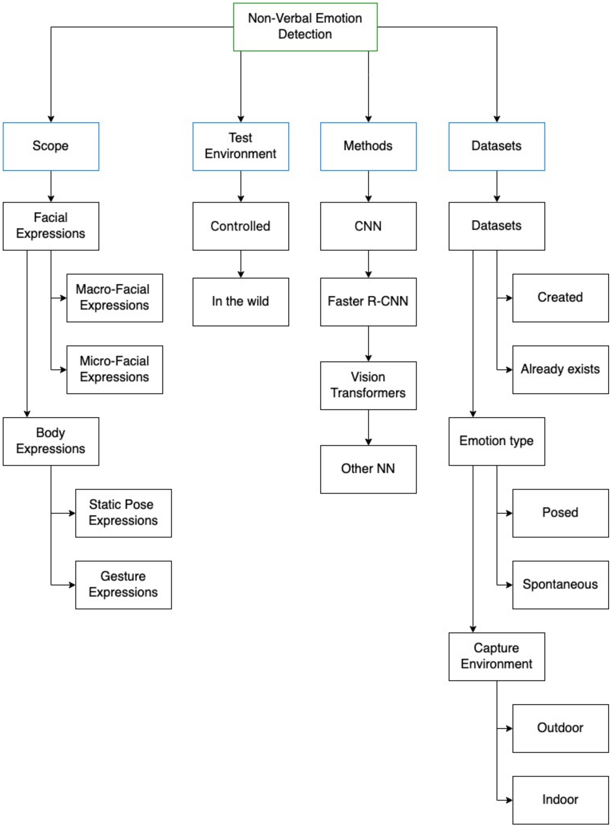
| Dimension | Category |
|---|---|
| Scope | S1: Macro-Facial Expressions |
| S2: Micro facial expressions | |
| S3: Static pose expressions | |
| S4: Body gesture expressions | |
| Test Environment | TE1: In the wild |
| TE2: controlled | |
| Methods | M1: CNN |
| M2: Faster R-CNN | |
| M3: Vision transformers | |
| M4: Other NNs | |
| Datasets | D1: Created |
| D2: Already exists |
| Reference | Scope | Test Environment | Method | Dataset | Year |
|---|---|---|---|---|---|
| [83] | S1 | TE2 | M1 | D1 | 2022 |
| [80] | S2 | TE2 | M4 | D2 | 2022 |
| [84] | S1 | TE2 | M4 | D2 | 2023 |
| [85] | S1 | TE2 | M1 | D2 | 2023 |
| [63] | S1 and S4 | TE2 | M1 and M3 | D1 | 2023 |
| [86] | S1 | TE2 | M1 | D2 | 2023 |
| [87] | S1 | TE2 | M3 | D2 | 2023 |
| [67] | S1 | TE2 | M1 | D2 | 2023 |
| [74] | S1 | TE2 | M1 | D2 | 2023 |
| [88] | S1 | TE2 | M4 | D2 | 2023 |
| [40] | S1 and S2 | TE2 | M3 | D2 | 2023 |
| [89] | S1 | TE2 | M3 | D2 | 2023 |
| [90] | S1 | TE2 | M1 | D2 | 2023 |
| [62] | S1 | TE2 | M1 | D2 | 2023 |
| [66] | S1 | TE2 | M1 | D2 | 2022 |
| [91] | S1 | TE2 | M1 | D2 | 2022 |
| [41] | S2 | TE2 | M3 | D2 | 2022 |
| [92] | S1 | TE2 | M3 | D2 | 2022 |
| [93] | S1 | TE2 | M1 | D2 | 2022 |
| [94] | S1 | TE2 | M1 | D2 | 2022 |
| [95] | S1 | TE2 | M1 | D1 | 2022 |
| [61] | S1 | TE2 | M1 and M2 | D2 | 2022 |
| [96] | S2 | TE2 | M1 | D2 | 2022 |
| [21] | S1 | TE2 | M3 | D2 | 2022 |
| [97] | S1 | TE2 | M1 | D2 | 2022 |
| [98] | S1 | TE2 | M1 | D2 | 2022 |
| [99] | S1 | TE1 | M1 | D1 | 2022 |
| [100] | S1 | TE2 | M1 | D2 | 2021 |
| [101] | S2 | TE2 | M1 | D1 | 2022 |
| [102] | S1 | TE2 | M1 | D2 | 2021 |
| [103] | S1 | TE2 | M1 | D2 | 2021 |
| [104] | S1 | TE2 | M4 | D2 | 2021 |
| [105] | S2 | TE2 | M1 | D2 | 2021 |
| [106] | S1 and S2 | TE2 | M1 | D2 | 2021 |
| [45] | S1 | TE1 | M1 | D2 | 2021 |
| [107] | S1 | TE1 | M1 | D2 | 2021 |
| [76] | S1 | TE1 | M1 | D2 | 2021 |
| [108] | S1 | TE1 | M1 and M2 | D2 | 2021 |
| [52] | S1 | TE2 | M1 | D2 | 2021 |
| [12] | S4 | TE2 | M2 and M1 | D2 | 2021 |
| [109] | S1 | TE1 | M2 and M1 | D2 | 2021 |
| [110] | S1 | TE1 | M1 | D1 | 2021 |
| [111] | S1 and S4 | TE1 | M1 | D2 | 2021 |
| [112] | S1 | TE1 | M1 | D2 | 2021 |
| [113] | S1 | TE2 | M3 | D2 | 2021 |
| [114] | S1 | TE2 | M1 | D2 | 2020 |
| [115] | S1 | TE1 | M1 | D2 | 2020 |
| [116] | S1 | TE2 | M1 | D2 | 2020 |
| [117] | S1 | TE1 | M1 | D2 | 2020 |
| [118] | S1 | TE1 | M1 | D2 | 2020 |
| [119] | S1 | TE1 | M1 | D2 | 2020 |
| [120] | S1 | TE2 | M1 | D2 | 2020 |
| [71] | S1 | TE2 | M4 | D2 | 2020 |
| [121] | S2 | TE1 | M1 | D1 | 2019 |
| [122] | S1 | TE2 | M1 | D2 | 2018 |
| [123] | S1 | TE2 | M1 | D1 | 2018 |
| [124] | S1 | TE1 | M1 | D2 | 2018 |
| [69] | S1 | TE2 | M1 | D2 | 2018 |
| [125] | S1 | TE2 | M1 | D2 | 2018 |
| [126] | S1 | TE2 | M1 | D2 | 2018 |
| [127] | S1 | TE2 | M1 | D2 | 2018 |
| [65] | S1 | TE2 | M1 | D2 | 2018 |
| [78] | S2 | TE2 | M1 | D2 | 2017 |
| [72] | S1 | TE2 | M1 | D1 | 2017 |
| [128] | S1 | TE2 | M1 | D2 | 2017 |
| [129] | S1 | TE2 | M1 | D2 | 2017 |
| [130] | S1 | TE2 | M1 | D2 | 2016 |
| [22] | S1 and S4 | TE2 | M1 | D1 | 2016 |
| [131] | S1 | TE2 | M1 | D2 | 2015 |
| [132] | S1 | TE1 | M1 | D2 | 2021 |
| [13] | S3 | TE2 | M1 | D1 | 2020 |
| [133] | S1 | TE2 | M1 | D2 | 2020 |
| [134] | S1 | TE1 | M1 | D2 | 2021 |
| [135] | S1 | TE1 | M1 | D2 | 2021 |
| [136] | S1 | TE1 | M2 and M1 | D1 | 2022 |
| [137] | S1 | TE1 | M1 | D2 | 2022 |
| [68] | S1 | TE1 | M1 | D2 | 2018 |
| Dimension | Category |
|---|---|
| Emotion type | ET1: Posed |
| ET2: Spontaneous | |
| Capture environment | CE1: Outdoor |
| CE2: Indoor |
| Reference | Emotion Type | Capture Environment |
|---|---|---|
| [83] | ET1 | CE1 |
| [63] | ET2 | CE2 |
| [95] | ET2 | CE1 |
| [99] | ET2 | CE2 |
| [101] | ET2 | CE2 |
| [110] | ET2 | CE1 |
| [121] | ET2 | CE2 |
| [123] | ET1 | CE2 |
| [72] | ET2 | CE1 |
| [22] | ET1 and ET2 | CE2 |
| [13] | ET2 | CE1 |
| [136] | ET2 | CE2 |
| Emotion Problems | Total | Percentage |
|---|---|---|
| Facial macro-expressions | 68 | 88.3% |
| Facial micro-expressions | 9 | 11.7% |
| Static pose expressions | 1 | 1.3% |
| Body gesture expressions | 4 | 5.2% |
| Origin | Total | Percentage |
|---|---|---|
| Created | 12 | 15.6% |
| Already exists | 65 | 84.4% |
| Deep Learning Methods | Total | Percentage |
|---|---|---|
| CNN | 65 | 84.4% |
| Faster R-CNN | 5 | 6.5% |
| Vision transformers | 8 | 10.3% |
| Other NNs | 5 | 6.5% |
Disclaimer/Publisher’s Note: The statements, opinions and data contained in all publications are solely those of the individual author(s) and contributor(s) and not of MDPI and/or the editor(s). MDPI and/or the editor(s) disclaim responsibility for any injury to people or property resulting from any ideas, methods, instructions or products referred to in the content. |
© 2024 by the authors. Licensee MDPI, Basel, Switzerland. This article is an open access article distributed under the terms and conditions of the Creative Commons Attribution (CC BY) license (https://creativecommons.org/licenses/by/4.0/).
Share and Cite
Pereira, R.; Mendes, C.; Ribeiro, J.; Ribeiro, R.; Miragaia, R.; Rodrigues, N.; Costa, N.; Pereira, A. Systematic Review of Emotion Detection with Computer Vision and Deep Learning. Sensors 2024, 24, 3484. https://doi.org/10.3390/s24113484
Pereira R, Mendes C, Ribeiro J, Ribeiro R, Miragaia R, Rodrigues N, Costa N, Pereira A. Systematic Review of Emotion Detection with Computer Vision and Deep Learning. Sensors. 2024; 24(11):3484. https://doi.org/10.3390/s24113484
Chicago/Turabian StylePereira, Rafael, Carla Mendes, José Ribeiro, Roberto Ribeiro, Rolando Miragaia, Nuno Rodrigues, Nuno Costa, and António Pereira. 2024. "Systematic Review of Emotion Detection with Computer Vision and Deep Learning" Sensors 24, no. 11: 3484. https://doi.org/10.3390/s24113484
APA StylePereira, R., Mendes, C., Ribeiro, J., Ribeiro, R., Miragaia, R., Rodrigues, N., Costa, N., & Pereira, A. (2024). Systematic Review of Emotion Detection with Computer Vision and Deep Learning. Sensors, 24(11), 3484. https://doi.org/10.3390/s24113484

