A Reliability Assessment Method for Complex Systems Based on Non-Homogeneous Markov Processes
Abstract
1. Introduction
- (1)
- A reliability assessment method for complex systems based on non-homogeneous Markov processes is proposed. The effectiveness and accuracy of the proposed method are verified by the case study.
- (2)
- An algorithm is proposed for converting the unavailability curve of a subsystem into its corresponding dynamic state-transition probability matrix (STPM), which is then used as an input to update the dynamic STPM of the upper-level system’s non-homogeneous Markov model.
- (3)
- Based on the proposed method, the reliability assessment of an RPS system of a nuclear power plant is completed. The unreliability of the system and two importance metrics, namely, the Risk Achievement Worth (RAW) and the Risk Reduction Worth (RRW), of each component were analyzed. The weaknesses of the system were then summarized. The outcomes of the reliability assessment will assist designers in enhancing their design processes and provide a foundation for the implementation of informed risk management and decision-making.
2. Preliminaries
2.1. Markov Process
2.2. Reliability Assessment Based on the Markov Process
2.2.1. Reliability Assessment Based on the Discrete-Time Homogeneous Markov Process
2.2.2. Reliability Assessment Based on the Continuous-Time Homogeneous Markov Process
3. Proposed Method
3.1. Reliability Assessment Based on the Non-Homogeneous Markov Process
3.1.1. Calculation of the Number and Numbering of System States
3.1.2. Solution of the Possible Transitions of System States
3.1.3. Generation of Dynamic STPM
3.1.4. System Unavailability Calculation
3.2. Reliability Assessment for Complex Systems
4. Case Study
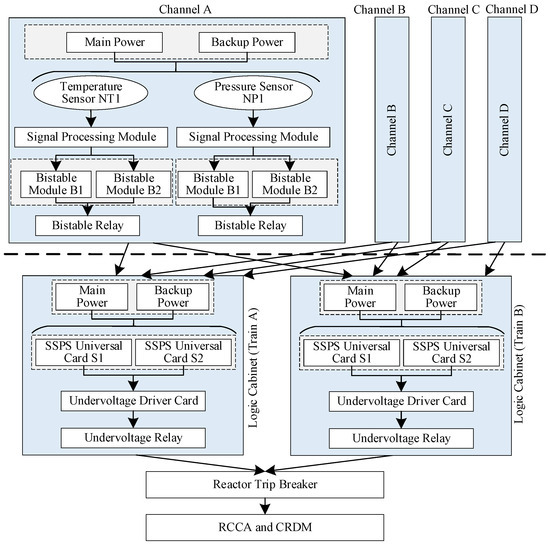
4.1. System Description
4.2. Reliability Modeling
4.3. Model Verification and Result Analysis
4.3.1. Model Verification and System Unreliability Calculation
4.3.2. Importance Analysis
5. Conclusions
- (1)
- A reliability assessment method for complex systems based on non-homogeneous Markov processes is proposed. The results of the case study show that the proposed method effectively solves the “curse of dimensionality” problem.
- (2)
- The degradation process of a component or system can be represented by non-exponential distributions in the proposed method, which enhances the accuracy of the model.
- (3)
- The proposed method is applied to the reliability assessment modeling of the RPS system, and the Markov/theoretical analysis model and sequential MCS model are used as the contrast models. The MSEs, RMSEs, MAEs and R-Squareds of the unreliability curves of the RPS system from the proposed model and the two contrast models are calculated. The results verify the effectiveness and accuracy of the proposed method.
- (4)
- Based on the proposed model, the RAW and RRW values of each component of the RPS system with a mission time of 720 h are calculated. The analysis results show that the undervoltage driver card and the undervoltage relay have the largest RAW values, and the undervoltage driver card has the largest RRW value. Strengthening the monitoring of the undervoltage driver card and the undervoltage relay and increasing the reliability requirements of the undervoltage driver card will be of great significance for improving the safety and reliability of the whole system.
Author Contributions
Funding
Institutional Review Board Statement
Informed Consent Statement
Data Availability Statement
Conflicts of Interest
References
- International Atomic Energy Agency. Development and Application of Level 1 Probabilistic Safety Assessment for Nuclear Power Plants; IAEA Safety Standards Series No. SSG-3; IAEA: Vienna, Austria, 2010. [Google Scholar]
- Pan, X.; Di Maio, F.; Zio, E. A Benchmark of Dynamic Reliability Methods for Probabilistic Safety Assessment. In Proceedings of the 2017 2nd International Conference on System Reliability and Safety (ICSRS), Milan, Italy, 20–22 December 2017; pp. 82–90. [Google Scholar]
- Wiltbank, N.E.; Palmer, C.J. Dynamic PRA Prospects for the Nuclear Industry. Front. Energy Res. 2021, 9, 1–11. [Google Scholar] [CrossRef]
- Kirschenbaum, J.; Bucci, P.; Stovsky, M.; Mandelli, D.; Arndt, S.A. A Benchmark System for Comparing Reliability Modeling Approaches for Digital Instrumentation and Control Systems. Nucl. Technol. 2009, 165, 55–95. [Google Scholar] [CrossRef]
- Raveendran, A.; Renjith, V.R.; Madhu, G. A Comprehensive Review on Dynamic Risk Analysis Methodologies. J. Loss Prev. Proc. 2022, 76, 104734. [Google Scholar] [CrossRef]
- Wu, Y. Development of Reliability and Probabilistic Safety Assessment Program RiskA. Ann. Nucl. Energy 2015, 83, 316–321. [Google Scholar] [CrossRef]
- Park, J.W.; Lee, S.J. Simulation Optimization Framework for Dynamic Probabilistic Safety Assessment. Reliab. Eng. Syst. Safe 2022, 220, 108316. [Google Scholar] [CrossRef]
- Aldemir, T. A Survey of Dynamic Methodologies for Probabilistic Safety Assessment of Nuclear Power plants. Ann. Nucl. Energy 2013, 52, 113–124. [Google Scholar] [CrossRef]
- Aldernir, T.; Miller, D.; Stovsky, M.; Kirschenbaurr, J.; Bucci, P.; Fentiman, A.; Mangan, L. Current State of Reliability Modeling Methodologies for Digital Systems and Their Acceptance Criteria for Nuclear Power Plant Assessments (NUREG/CR-6901); USNRC: Washington, DC, USA, 2006.
- Pan, X.L.; Wang, J.Q.; Yuan, R.; Wang, F.; Lin, H.Q.; Hu, L.Q.; Wang, J. Biasing Transition Rate Method Based on Direct MC Simulation for Probabilistic Safety Assessment. Nucl. Sci. Tech. 2017, 28, 91. [Google Scholar] [CrossRef]
- Song, C.; Kawai, R. Monte Carlo and Variance Reduction Methods for Structural Reliability Analysis: A Comprehensive Review. Probabilistic Eng. Mech. 2023, 73, 103479. [Google Scholar] [CrossRef]
- Yilmaz, S.; Gueltekin, O.E. Reliability Analysis of Repairable Multistate Phased Mission Systems with Markov Approach Based on States. Eng. Comput. 2023, 40, 1041–1062. [Google Scholar] [CrossRef]
- Lyu, H.; Qu, H.; Xie, H.; Zhang, Y.; Pecht, M. Reliability Analysis of The Multi-state System with Nonlinear Degradation Model under Markov Environment. Reliab. Eng. Syst. Safe 2023, 238, 109411. [Google Scholar] [CrossRef]
- Hellmich, M.; Berg, H.-P. Markov Analysis of Redundant Standby Safety Systems under Periodic Surveillance Testing. Reliab. Eng. Syst. Safe 2015, 133, 48–58. [Google Scholar] [CrossRef]
- Rajeevan, A.K.; Shouri, P.V.; Nair, U. Markov Modeling and Reliability Allocation in Wind Turbine for Availability Enhancement. Life Cycle Reliab. Saf. Eng. 2018, 7, 147–157. [Google Scholar] [CrossRef]
- Bessman, J.C. Non-Homogeneous Markov Models and Their Application in Reliability. In Proceedings of the 2020 Annual Reliability and Maintainability Symposium (RAMS), Palm Springs, CA, USA, 27–30 January 2020; pp. 1–7. [Google Scholar]
- Chen, G.; Gaebler, J.D.; Peng, M.; Sun, C.; Ye, Y. An Adaptive State Aggregation Algorithm for Markov Decision Processes. arXiv 2021, arXiv:2107.11053. [Google Scholar]
- Jia, C. Simplification of Irreversible Markov Chains by removal of States with Fast Leaving Rates. J. Theor. Biol. 2016, 400, 129–137. [Google Scholar] [CrossRef] [PubMed]
- Liang, Q.; Yang, Y.; Zhang, H.; Peng, C.; Lu, J. Analysis of Simplification in Markov State-based Models for Reliability Assessment of Complex Safety Systems. Reliab. Eng. Syst. Safe 2022, 221, 108373. [Google Scholar] [CrossRef]
- Zuo, W.; Li, K. Three-State Markov Chain Based Reliability Analysis of Complex Traction Power Supply Systems. In Proceedings of the 2021 5th International Conference on System Reliability and Safety (ICSRS), Palermo, Italy, 24–26 November 2021; pp. 74–79. [Google Scholar]
- Durga Rao, K.; Gopika, V.; Sanyasi Rao, V.V.S.; Kushwaha, H.S.; Verma, A.K.; Srividya, A. Dynamic Fault Tree analysis Using Monte Carlo Simulation in Probabilistic Safety Assessment. Reliab. Eng. Syst. Safe 2009, 94, 872–883. [Google Scholar] [CrossRef]
- Jiang, C.; He, Z.; Li, F.; Xie, F.; Zheng, L.; Yang, J.; Yang, M. A Hybrid Computing Framework for Risk-oriented Reliability Analysis in Dynamic PSA Context: A Case Study. Qual. Reliab. Eng. Int. 2023, 39, 3445–3471. [Google Scholar] [CrossRef]
- Abdulmunem, A.H.; Al-Khafaji, Z. Using Markov Models and Fault Tree for Finding the Reliability of Some Engineering Problems. In Proceedings of the 2023 6th International Conference on Engineering Technology and its Applications (IICETA), Al-Najaf, Iraq, 4–5 June 2023; pp. 873–877. [Google Scholar]
- Son, K.S.; Seong, S.H.; Jang, G.S.; Kang, H.G. Periodic Surveillance Test Strategies to Effectively Enhance the Availability of Safety-critical Systems in NPPs Using the Multi-state Based Availability Model. Ann. Nucl. Energy 2020, 142, 107409. [Google Scholar] [CrossRef]
- Ullah, G.; Bruno, W.J.; Pearson, J.E. Simplification of Reversible Markov Chains by Removal of States with Low Equilibrium Occupancy. J. Theor. Biol. 2012, 311, 117–129. [Google Scholar] [CrossRef]
- Jia, C. Simplification of Markov Chains with Infinite State Space and the Mathematical Theory of Random Gene Expression Bursts. Phys. Rev. E 2017, 96, 032402. [Google Scholar] [CrossRef]
- IEC 61508; Functional Safety of Electrical/Electronic/Programmable Electronic Safety Related Systems. International Electrotechnical Commission: Geneva, Switzerland, 2000.
- Li, X.; Ge, D.; Lin, Z.; Wang, S.; Wang, J. Application of Dynamic Fault Tree in Reliability Assessment of Reactor Protection System. Nucl. Tech. 2021, 044, 100605. [Google Scholar]
- Eide, S.A.; Calley, M.B.; Gentillon, C.A.; Wierman, T.E.; Rasmuson, D.; Marksberry, D. Westinghouse Reactor Protection System Unavailability, 1984–1995. In Proceedings of the PSA ‘99, Washington, DC, USA, 22–25 August 1999. [Google Scholar]
- Fahmy, R.A. Development of Dynamic Fault Tree Model for Reactor Protection System. Process Saf. Prog. 2021, 40, e12201. [Google Scholar] [CrossRef]
- Yu, Q. Rechearch on Reliability Evaluation and Life Test Methods for Sppace Relays. Ph.D. Thesis, Harbin Institute of Technology, Harbin, China, 2012. [Google Scholar]
- Zio, E. Risk Importance Measures. In Safety and Risk Modeling and Its Applications; Pham, H., Ed.; Springer: London, UK, 2011; pp. 151–196. [Google Scholar]









| No. | Component Name | Failure Rate/ Probability |
|---|---|---|
| 1 | Temperature Sensor | 4.00 × 10−4/h |
| 2 | Pressure Sensor | 1.20 × 10−4/h |
| 3 | Signal Processing Module | 8.20 × 10−6/h |
| 4 | Bistable Module | 7.40 × 10−4/h |
| 5 | Main Power | 4.00 × 10−6/h |
| 6 | Backup Power | 5.00 × 10−6/h |
| 7 | SPS Universal Card | 3.80 × 10−5/h |
| 8 | Undervoltage Driver Card | 3.40 × 10−4/h |
| 9 | Undervoltage Relay | 3.90 × 10−5/h |
| 10 | Demand of Backup Power | 0.01/D |
| Models | MSE | RMSE | MAE | R-Squared |
|---|---|---|---|---|
| Proposed method and Markov/theoretical analysis | 7.05 × 10−6 | 0.002655 | 0.001903 | 0.999952 |
| Proposed method and sequential MCS | 7.60 × 10−7 | 0.000872 | 0.000653 | 0.999995 |
Disclaimer/Publisher’s Note: The statements, opinions and data contained in all publications are solely those of the individual author(s) and contributor(s) and not of MDPI and/or the editor(s). MDPI and/or the editor(s) disclaim responsibility for any injury to people or property resulting from any ideas, methods, instructions or products referred to in the content. |
© 2024 by the authors. Licensee MDPI, Basel, Switzerland. This article is an open access article distributed under the terms and conditions of the Creative Commons Attribution (CC BY) license (https://creativecommons.org/licenses/by/4.0/).
Share and Cite
Pan, X.; Chen, H.; Shen, A.; Zhao, D.; Su, X. A Reliability Assessment Method for Complex Systems Based on Non-Homogeneous Markov Processes. Sensors 2024, 24, 3446. https://doi.org/10.3390/s24113446
Pan X, Chen H, Shen A, Zhao D, Su X. A Reliability Assessment Method for Complex Systems Based on Non-Homogeneous Markov Processes. Sensors. 2024; 24(11):3446. https://doi.org/10.3390/s24113446
Chicago/Turabian StylePan, Xiaolei, Hongxiao Chen, Ao Shen, Dongdong Zhao, and Xiaoyan Su. 2024. "A Reliability Assessment Method for Complex Systems Based on Non-Homogeneous Markov Processes" Sensors 24, no. 11: 3446. https://doi.org/10.3390/s24113446
APA StylePan, X., Chen, H., Shen, A., Zhao, D., & Su, X. (2024). A Reliability Assessment Method for Complex Systems Based on Non-Homogeneous Markov Processes. Sensors, 24(11), 3446. https://doi.org/10.3390/s24113446

