Group Target Tracking for Highly Maneuverable Unmanned Aerial Vehicles Swarms: A Perspective
Abstract
1. Introduction
2. Preliminaries
2.1. Basic Definition
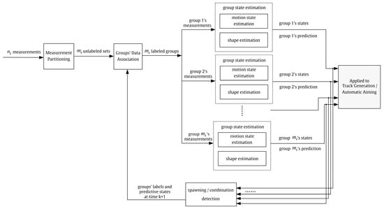
2.2. Workflow and Key Techniques of GTT for UAV Swarm
2.3. Contrast between MTT and GTT
3. Measurement Partitioning for UAV Swarms
3.1. Related Works
3.2. Challenges
3.3. Solutions: Partitioning Based on OPTICS Clustering
| Algorithm 1 automatic measurement partitioning. Automatic partitioning based on OPTICS clustering. | |
| Input: measurement set | |
| Output: measurements with group labels | |
| 1: | ordered_list = OPTICS(X, eps, MinPts) |
| 2: | ordered_list’ = smooth_filter(ordered_list) |
| 3: | peaks = findpeaks(ordered_list’) |
| 4: | eps_new = min(peaks) |
| 5: | clusterID = −1 |
| 6: | k = 1 |
| 7: | for i = 1, 2, … to N do |
| 8: | j = get_z_id(ordered_list(i)) |
| 9: | if reach_dist(j) > eps_new or reach_dist(j)= =UNDEFINED then |
| 10: | if core_dist(j) < eps_new or core_dist(j) ≠ UNDEFINED then |
| 11: | clusterID = k |
| 12: | k = k + 1 |
| 13: | = clusterID |
| 14: | else |
| 15: | = −1 |
| 16: | end if |
| 17: | else |
| 18: | = clusterID |
| 19: | end if |
| 20: | end for |
4. Groups’ Data Association and Motion States Estimation for UAV Swarms
4.1. Related Works
4.2. Challenges
4.3. Proposed Solutions
4.3.1. Deep-Learning-Aided Multiple UAV-Dynamic-Model Tracking
4.3.2. Groups’ Data Association Based on Multi-Feature Fusion
5. Groups’ Shape Estimation for UAV Swarms
5.1. Related Works
5.2. Challenges
5.3. Proposed Solutions: 3D Shape Estimation Based on Fitting of Key Points
6. Tracking Spawning and Combination of UAV Swarms
6.1. Related Works
6.2. Challenges
6.3. Proposed Solutions: New Criterion for Tracking Groups’ Spawning and Combination Modeled with Complex Shapes
7. Conclusions
Author Contributions
Funding
Informed Consent Statement
Acknowledgments
Conflicts of Interest
References
- Wang, H.; Cheng, H.; Hao, H. The use of unmanned aerial vehicle in military operations. In Man-Machine-Environment System Engineering, Proceedings of the 20th International Conference on MMESE, Zhengzhou, China, 24–26 October 2020; Springer: Berlin/Heidelberg, Germany, 2020; pp. 939–945. [Google Scholar]
- Aleksander, K.C. Military use of unmanned aerial vehicles–a historical study. Saf. Def. 2018, 4, 17–21. [Google Scholar] [CrossRef]
- Miller, C.; Chadwick, S. Military Unmanned Aerial Vehicles and Diversification Opportunities; The University of Southern Mississippi: Hattiesburg, MS, USA, 2018. [Google Scholar]
- Udeanu, G.; Dobrescu, A.; Oltean, M. Unmanned aerial vehicle in military operations. Sci. Res. Educ. Air Force 2016, 18, 199–206. [Google Scholar] [CrossRef]
- Jiang, N.; Wang, K.; Peng, X.; Yu, X.; Wang, Q.; Xing, J.; Li, G.; Zhao, J.; Guo, G.; Han, Z. Anti-UAV: A large multi-modal benchmark for UAV tracking. arXiv 2021, arXiv:2101.08466. [Google Scholar]
- BlackSage. Counter Unmanned Aircraft Systems. Available online: https://blacksagetech.com/ (accessed on 10 March 2023).
- AUDS. AUDS Counter-Drone System Enhanced for Vehicle Deployment and to Defeat Swarm Attacks. Available online: https://www.auds.com/ (accessed on 10 March 2023).
- Dedrone. Reliable Protection Against the Latest Drone Threats. Available online: https://www.dedrone.com/ (accessed on 10 March 2023).
- SAAB. GIRAFFE 1X: Air Superiority from the Ground. Available online: https://www.saab.com/ (accessed on 10 March 2023).
- Mihaylova, L.; Carmi, A.Y.; Septier, F.; Gning, A.; Pang, S.K.; Godsill, S. Overview of Bayesian sequential Monte Carlo methods for group and extended object tracking. Digit. Signal Process. 2014, 25, 1–16. [Google Scholar] [CrossRef]
- Bishop, C.M.; Nasrabadi, N.M. Pattern Recognition and Machine Learning; Springer: Berlin/Heidelberg, Germany, 2006; Volume 4. [Google Scholar]
- Sigalov, D.; Shimkin, N. Cross entropy algorithms for data association in multi-target tracking. IEEE Trans. Aerosp. Electron. Syst. 2011, 47, 1166–1185. [Google Scholar] [CrossRef]
- Schuhmacher, D.; Vo, B.-T.; Vo, B.-N. A consistent metric for performance evaluation of multi-object filters. IEEE Trans. Signal Process. 2008, 56, 3447–3457. [Google Scholar] [CrossRef]
- Zea, A.; Faion, F.; Baum, M.; Hanebeck, U.D. Level-set random hypersurface models for tracking nonconvex extended objects. IEEE Trans. Aerosp. Electron. Syst. 2016, 52, 2990–3007. [Google Scholar] [CrossRef]
- Granstrom, K.; Orguner, U. On spawning and combination of extended/group targets modeled with random matrices. IEEE Trans. Signal Process. 2013, 61, 678–692. [Google Scholar] [CrossRef]
- Granstrom, K.; Lundquist, C.; Orguner, O. Extended target tracking using a Gaussian-mixture PHD filter. IEEE Trans. Aerosp. Electron. Syst. 2012, 48, 3268–3286. [Google Scholar] [CrossRef]
- Han, Y.; Han, C. Two measurement set partitioning algorithms for the extended target probability hypothesis density filter. Sensors 2019, 19, 2665. [Google Scholar] [CrossRef]
- Geng, W.-d.; Wang, Y.-q.; Dong, Z.-h.; Geng, G.; Yang, F. Group-Target Tracking; Springer: Berlin/Heidelberg, Germany, 2017. [Google Scholar]
- Wang, C.; Wang, H.; He, Y. Fast algorithm of group segmentation based on coordinates transformations and distance differentiations. Syst. Eng. Electron. 2016, 38, 1716–1722. [Google Scholar]
- Shen, X.; Song, Z.; Fan, H.; Qiang, F. Generalized distance partitioning for multiple-detection tracking filter based on random finite set. IET Radar Sonar Navig. 2017, 12, 260–267. [Google Scholar] [CrossRef]
- Granstrom, K.; Orguner, U. A PHD filter for tracking multiple extended targets using random matrices. IEEE Trans. Signal Process. 2012, 60, 5657–5671. [Google Scholar] [CrossRef]
- Yang, J.; Liu, F.; Ge, H.; Yuan, Y. Multiple extended target tracking algorithm based on GM-PHD filter and spectral clustering. EURASIP J. Adv. Signal Process. 2014, 2014, 117. [Google Scholar] [CrossRef]
- Zhang, Y.; Ji, H. A novel fast partitioning algorithm for extended target tracking using a Gaussian mixture PHD filter. Signal Process. 2013, 93, 2975––2985. [Google Scholar] [CrossRef]
- Li, P.; Ge, H.; Yang, J.; Zhang, H. Shape selection partitioning algorithm for Gaussian inverse Wishart probability hypothesis density filter for extended target tracking. IET Signal Process. 2016, 10, 1041–1051. [Google Scholar] [CrossRef]
- Kodinariya, T.M.; Makwana, P.R. Review on determining number of Cluster in K-Means Clustering. Int. J. Adv. Res. Comput. Sci. Manage. Stud. 2013, 1, 90–95. [Google Scholar]
- Zhu, H.; Ma, T.; Chen, S.; Jiang, W. A random matrix based method for tracking multiple extended targets. In Proceedings of the 17th International Conference on Information Fusion (FUSION), Salamanca, Spain, 7–10 July 2014. [Google Scholar]
- Streit, R. JPDA intensity filter for tracking multiple extended objects in clutter. In Proceedings of the 2016 19th International Conference on Information Fusion (FUSION), Heidelberg, Germany, 5–8 July 2016. [Google Scholar]
- Wieneke, M.; Koch, W. A PMHT approach for extended objects and object groups. IEEE Trans. Aerosp. Electron. Syst. 2012, 48, 2349–2370. [Google Scholar] [CrossRef]
- Clark, D.E.; Bell, J. Multi-target state estimation and track continuity for the particle PHD filter. IEEE Trans. Aerosp. Electron. Syst. 2007, 43, 1441–1453. [Google Scholar] [CrossRef]
- Panta, K.; Ba-Ngu, V.; Singh, S. Novel data association schemes for the probability hypothesis density filter. IEEE Trans. Aerosp. Electron. Syst. 2007, 43, 556–570. [Google Scholar] [CrossRef]
- Ouyang, C.; Ji, H.-B.; Tian, Y. Fuzzy clustering based algorithm for track continuity in PHD filter. Acta Electonica Sin. 2012, 40, 1284. [Google Scholar]
- Sigalov, D.; Shimkin, N. Cross-Entropy based data association for multi target tracking. In Proceedings of the 3rd International ICST Conference on Performance Evaluation Methodologies and Tools, Athens, Greece, 20–24 October 2008. [Google Scholar]
- Li, X.R.; Jilkov, V.P. Survey of maneuvering target tracking. Part I. Dynamic models. IEEE Trans. Aerosp. Electron. Syst. 2004, 39, 1333–1364. [Google Scholar]
- Singer, R.A. Estimating Optimal Tracking Filter Performance for Manned Maneuvering Targets. IEEE Trans. Aerosp. Electron. Syst. 1970, 6, 473–483. [Google Scholar] [CrossRef]
- Kumar, K.; Zhou, H. A “current” statistical model and adaptive algorithm for estimating maneuvering targets. J. Guid. Control. Dyn. 1984, 7, 596–602. [Google Scholar]
- Mehrotra, K.; Mahapatra, P.R. A jerk model for tracking highly maneuvering targets. IEEE Trans. Aerosp. Electron. Syst. 1997, 33, 1094–1105. [Google Scholar] [CrossRef]
- Li, X.R.; Jilkov, V.P. Survey of maneuvering target tracking. Part V. Multiple-model methods. IEEE Trans. Aerosp. Electron. Syst. 2005, 41, 1255–1321. [Google Scholar]
- Blom, H.; Bar-Shalom, Y. The interacting multiple model algorithm for systems with Markovian switching coefficients. IEEE Trans. Autom. Control 1988, 33, 780–783. [Google Scholar] [CrossRef]
- Li, X.R.; Bar-Shalom, Y. Multiple-Model estimation with variable structure. IEEE Trans. Autom. Control 1996, 41, 478–493. [Google Scholar]
- Li, X.R.; Bar-Shakm, Y. Mode-Set Adaptation in Multiple-Model Estimators for Hybrid Systems. In Proceedings of the 1992 American Control Conference, Chicago, IL, USA, 24–26 June 1992. [Google Scholar]
- Julier, S.J.; Uhlmann, J.K. New extension of the Kalman filter to nonlinear systems. In Proceedings of the AEROSENSE’97, Orlando, FL, USA, 21–25 April 1997; pp. 182–193. [Google Scholar]
- Feldmann, M.; Fränken, D.; Koch, W. Tracking of extended objects and group targets using random matrices. IEEE Trans. Signal Process. 2010, 59, 1409––1420. [Google Scholar] [CrossRef]
- Julier, S.J. Unscented filtering and nonlinear estimation. Proc. IEEE 2004, 92, 401–422. [Google Scholar] [CrossRef]
- Särkkä, S. Bayesian Filtering and Smoothing; Cambridge University Press: Cambridge, UK, 2013. [Google Scholar]
- Mahler, R. Random Set Theory for Target Tracking and Identification. In Handbook of Multisensor Data Fusion: Theory and Practice; Hall, D., Llinas, J., Eds.; CRC Press: Boca Raton, FL, USA, 2008; Chapter 16. [Google Scholar]
- Lundquist, C.; Granstrom, K.; Orguner, U. An extended target CPHD filter and a gamma Gaussian inverse Wishart implementation. IEEE J. Sel. Top. Signal Process. 2013, 7, 472–483. [Google Scholar] [CrossRef]
- Jiang, T.; Liu, M.; Fan, Z.; Zhang, S. On multiple-model extended target multi-Bernoulli filters. Digit. Signal Process. 2016, 59, 76–85. [Google Scholar] [CrossRef]
- Beard, M.; Reuter, S.; Granstrom, K.; Vo, B.T.; Vo, B.N.; Scheel, A. Multiple extended target tracking with labeled random finite sets. IEEE Trans. Signal Process. 2016, 64, 1638–1653. [Google Scholar] [CrossRef]
- Li, M.; Lin, Z.; An, W.; Zhou, Y. Box-particle labeled multi-Bernoulli filter for multiple extended target tracking. Radioengineering 2016, 25, 527–535. [Google Scholar] [CrossRef]
- Yang, Q.; Zhang, J.; Shi, G.; Hu, J.; Wu, Y. Maneuver decision of UAV in short-range air combat based on deep reinforcement learning. IEEE Access 2019, 8, 363–378. [Google Scholar] [CrossRef]
- Liu, J.; Wang, Z.; Xu, M. DeepMTT: A deep learning maneuvering target-tracking algorithm based on bidirectional LSTM network. Inf. Fusion 2020, 53, 289–304. [Google Scholar] [CrossRef]
- Moon, S.T.; Youn, W.; Bang, H. Novel deep-learning-aided multimodal target tracking. IEEE Sens. J 2021, 21, 20730–20739. [Google Scholar] [CrossRef]
- Li, T.; Chen, H.; Sun, S.; Corchado, J.M. Joint smoothing and tracking based on continuous-time target trajectory function fitting. IEEE Trans. Autom. Sci. Eng. 2018, 16, 1476–1483. [Google Scholar] [CrossRef]
- Koch, J.W. Bayesian approach to extended object and cluster tracking using random matrices. IEEE Trans. Aerosp. Electron. Syst. 2008, 44, 1042–1059. [Google Scholar] [CrossRef]
- Baum, M.; Hanebeck, U.D. Random hypersurface models for extended object tracking. In Proceedings of the 2009 IEEE International Symposium on Signal Processing and Information Technology (ISSPIT), Ajman, United Arab Emirates, 14–17 December 2009; pp. 178–183. [Google Scholar]
- Baum, M.; Hanebeck, U.D. Extended object tracking with random hypersurface models. IEEE Trans. Aerosp. Electron. Syst. 2014, 50, 149–159. [Google Scholar] [CrossRef]
- Baum, M.; Han Eb Eck, U.D. Shape tracking of extended objects and group targets with star-convex RHMs. In Proceedings of the 14th International Conference on Information Fusion, Chicago, IL, USA, 5–8 July 2011. [Google Scholar]
- Granstrom, K.; Reuter, S.; Meissner, D.; Scheel, A. A multiple model PHD approach to tracking of cars under an assumed rectangular shape. In Proceedings of the 17th International Conference on Information Fusion, Salamanca, Spain, 7–10 July 2014; pp. 1–8. [Google Scholar]
- Lan, J.; Li, X.R. Tracking of maneuvering non-ellipsoidal extended object or target group using random matrix. IEEE Trans. Signal Process. 2014, 62, 2450–2463. [Google Scholar] [CrossRef]
- Qi, H.; Ji, H.; Zhang, Y. Tracking of maneuvering non-ellipsoidal extended target with varying number of sub-objects. Mech. Syst. Signal Process. 2018, 99, 262–284. [Google Scholar]
- Cao, X.; Lan, J.; Li, X.R. Extension-deformation approach to extended object tracking. IEEE Trans. Aerosp. Electron. Syst. 2020, 57, 866–881. [Google Scholar] [CrossRef]
- Chen, Y.; Tian, Y.; He, M. Monocular Human Pose Estimation: A Survey of Deep Learning-Based Methods. Comput Vis Image Und 2020, 192, 102897. [Google Scholar] [CrossRef]
- Ayres, J. Performance Visualization and Behavioral Disruption: A Clarification. Commun. Rep. 2005, 18, 55–63. [Google Scholar] [CrossRef]
- Opromolla, R.; Fasano, G.; Rufino, G.; Grassi, M. A Model-Based 3D Template Matching Technique for Pose Acquisition of an Uncooperative Space Object. Sensors 2015, 15, 6360–6382. [Google Scholar] [CrossRef]
- Opromolla, R.; Fasano, G.; Rufino, G.; Grassi, M. Pose Estimation for Spacecraft Relative Navigation Using Model-Based Algorithms. IEEE Trans. Aerosp. Electron. Syst. 2017, 53, 431–447. [Google Scholar] [CrossRef]
- Zhang, X.; Jiang, Z.; Zhang, H.; Wei, Q. Vision-Based Pose Estimation for Textureless Space Objects by Contour Points Matching. IEEE Trans. Aerosp. Electron. Syst. 2018, 54, 2342–2355. [Google Scholar] [CrossRef]
- Gan, L.; Wang, G. Tracking the splitting and combination of group target with delta-generalized labeled multi-Bernoulli filter. IEEE Access 2019, 7, 81156–81176. [Google Scholar] [CrossRef]
- Gan, L.; Wang, G. Tracking split group with-generalized labeled multi-Bernoulli filter. J. Sens. 2019, 2019, 9278725. [Google Scholar] [CrossRef]











| Aspects | STT | MTT | GTT |
|---|---|---|---|
| Number of Targets | 1 | ||
| Number of Measurements | 1 | ||
| Number of States | 1 | ||
| States of output | Centroid’s motion state | Centroid’s motion state of each target | Centroid’s motion state and shape state of each group |
| Workflow | State filtering | Data association + State filtering | Partition + group association + state filtering |
| Technical Focus | Target motion modeling and filtering | Data association | Measurement partitioning, groups’ shape estimation, spawning/combination detection |
| Applicable Scenarios | One target in the field of view | When tracking multiple targets, data association algorithms are effective | Data association of MTT fails Groups’ states are objects of interest |
Disclaimer/Publisher’s Note: The statements, opinions and data contained in all publications are solely those of the individual author(s) and contributor(s) and not of MDPI and/or the editor(s). MDPI and/or the editor(s) disclaim responsibility for any injury to people or property resulting from any ideas, methods, instructions or products referred to in the content. |
© 2023 by the authors. Licensee MDPI, Basel, Switzerland. This article is an open access article distributed under the terms and conditions of the Creative Commons Attribution (CC BY) license (https://creativecommons.org/licenses/by/4.0/).
Share and Cite
Chen, Y.; Jiao, Y.; Wu, M.; Ma, H.; Lu, Z. Group Target Tracking for Highly Maneuverable Unmanned Aerial Vehicles Swarms: A Perspective. Sensors 2023, 23, 4465. https://doi.org/10.3390/s23094465
Chen Y, Jiao Y, Wu M, Ma H, Lu Z. Group Target Tracking for Highly Maneuverable Unmanned Aerial Vehicles Swarms: A Perspective. Sensors. 2023; 23(9):4465. https://doi.org/10.3390/s23094465
Chicago/Turabian StyleChen, Yudi, Yiwen Jiao, Min Wu, Hongbin Ma, and Zhiwei Lu. 2023. "Group Target Tracking for Highly Maneuverable Unmanned Aerial Vehicles Swarms: A Perspective" Sensors 23, no. 9: 4465. https://doi.org/10.3390/s23094465
APA StyleChen, Y., Jiao, Y., Wu, M., Ma, H., & Lu, Z. (2023). Group Target Tracking for Highly Maneuverable Unmanned Aerial Vehicles Swarms: A Perspective. Sensors, 23(9), 4465. https://doi.org/10.3390/s23094465

