The Performance Analysis of PSO-ResNet for the Fault Diagnosis of Vibration Signals Based on the Pipeline Robot
Abstract
:1. Introduction
2. Related Works
3. Description of the Proposed Method
3.1. Pipeline Robot
3.2. Nvidia Jetson Nano
3.3. Raspberry Pi 4B
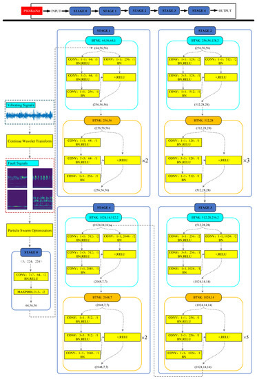
3.4. PSO-ResNet Model
4. Experimental Study and Results
4.1. Handling of Fault Data
4.2. Model Deployment
4.3. Analysis of Experimental Results
4.3.1. The Performance Comparison of Different Fault Diagnosis Models
4.3.2. The Parameters Comparison of Jetson Nano and Raspberry Pi
4.3.3. The Performance Comparison of Jetson Nano and Raspberry Pi
5. Conclusions
Supplementary Materials
Author Contributions
Funding
Institutional Review Board Statement
Informed Consent Statement
Data Availability Statement
Conflicts of Interest
References
- Kane, A.; Assadi, A.A.; El Jery, A.; Badawi, A.K.; Kenfoud, H.; Baaloudj, O.; Assadi, A.A. Advanced Photocatalytic Treatment of Wastewater Using Immobilized Titanium Dioxide as a Photocatalyst in a Pilot-Scale Reactor: Process Intensification. Materials 2022, 15, 4547. [Google Scholar] [CrossRef]
- Verma, A.; Kaiwart, A.; Dubey, N.D. A review on various types of in-pipe inspection robot. Mater. Today Proc. 2022, 50, 1425–1434. [Google Scholar] [CrossRef]
- Pushpalatha, B.A.; Hemavathi, R.; Roopa, A.E. Detection and measuring distance of crack and object obstacle in pipeline using inspection robot. In Proceedings of the 2019 IEEE 5th International Conference for Convergence in Technology (I2CT), Pune, India, 29–31 March 2019; IEEE: Piscataway, NJ, USA, 2019; pp. 1–4. [Google Scholar]
- Cao, H.; Yu, J.; Wang, Y. A Fault Diagnosis System for a Pipeline Robot Based on Sound Signal Recognition. Sensors 2022, 22, 3275. [Google Scholar] [CrossRef] [PubMed]
- Liu, R.; Yang, B.; Zio, E. Artificial intelligence for fault diagnosis of rotating machinery: A review. Mech. Syst. Signal Process. 2018, 108, 33–47. [Google Scholar] [CrossRef]
- Guo, J.; Han, K. Overview of Intelligent Fault Diagnosis based on Machine Learning. In Proceedings of the 2021 International Conference on Electronic Communications, Internet of Things and Big Data (ICEIB), Yilan County, Taiwan, 10–12 December 2021; IEEE: Piscataway, NJ, USA, 2021; pp. 193–195. [Google Scholar]
- Ullah, S.; Kim, D.H. Benchmarking Jetson platform for 3D point-cloud and hyper-spectral image classification. In Proceedings of the 2020 IEEE International Conference on Big Data and Smart Computing (BigComp), Busan, Republic of Korea, 19–22 February 2020; IEEE: Piscataway, NJ, USA, 2020; pp. 477–482. [Google Scholar]
- Süzen, A.A.; Duman, B.; Şen, B. Benchmark analysis of jetson tx2, jetson nano and raspberry pi using deep-cnn. In Proceedings of the 2020 International Congress on Human-Computer Interaction, Optimization and Robotic Applications (HORA), Ankara, Turkey, 26–27 June 2020; IEEE: Piscataway, NJ, USA, 2020; pp. 1–5. [Google Scholar]
- Pereira, P.M.M.; Domingues, P.; Rodrigues, N.M.M. Assessing the performance and energy usage of multi-CPUs, multi-core and many-core systems: The MMP image encoder case study. Int. J. Distrib. Parallel Syst. 2016, 7, 1–20. [Google Scholar] [CrossRef]
- Ruiz, E.; Ortiz, M.; Vinces, L. A Computational Comparative Analysis Between Nvidia Jetson Nano and Raspberry Pi CM4 for the Classification of White Asparagus with SVM. In Proceedings of the 7th Brazilian Technology Symposium (BTSym’21), Campinas, Brazil, 19–21 October 2021; Springer: Cham, Switzerland, 2022; pp. 506–513. [Google Scholar]
- Dewantoro, G.; Mansuri, J.; Setiaji, F.D. Comparative Study of Computer Vision Based Line Followers Using Raspberry Pi and Jetson Nano. J. Rekayasa Elektr. 2021, 17, 245696772. [Google Scholar] [CrossRef]
- Zhang, K.; Tang, B.; Deng, L. A hybrid attention improved ResNet based fault diagnosis method of wind turbines gearbox. Measurement 2021, 179, 109491. [Google Scholar] [CrossRef]
- Hong, X.; Duan, L.; Zhang, L. Multi-sensor heterogeneous data fusion method for rotor system diagnosis based on multi-mode residual network and discriminant correlation analysis. Meas. Sci. Technol. 2021, 32, 105114. [Google Scholar] [CrossRef]
- Liu, C.; He, D.; Chen, Y. Rolling Bearing Fault Diagnosis of Train Running Gear Based on Optimized Deep Residual Network. In Proceedings of the 2021 5th International Conference on Automation, Control and Robots (ICACR), Nanning, China, 25–27 September 2021; IEEE: Piscataway, NJ, USA, 2021; pp. 168–172. [Google Scholar]
- Zhang, X.; He, C.; Lu, Y. Fault diagnosis for small samples based on attention mechanism. Measurement 2022, 187, 110242. [Google Scholar] [CrossRef]
- Li, J.; Huang, R.; He, G. A deep adversarial transfer learning network for machinery emerging fault detection. IEEE Sens. J. 2020, 20, 8413–8422. [Google Scholar] [CrossRef]
- Chen, L.; Xu, G.; Tao, T. Deep residual network for identifying bearing fault location and fault severity concurrently. IEEE Access 2020, 8, 168026–168035. [Google Scholar] [CrossRef]
- Wen, L.; Li, X.; Gao, L. A transfer convolutional neural network for fault diagnosis based on ResNet-50. Neural Comput. Appl. 2020, 32, 6111–6124. [Google Scholar] [CrossRef]
- Zhang, K.; Tang, B.; Deng, L. A fault diagnosis method for wind turbines gearbox based on adaptive loss weighted meta-ResNet under noisy labels. Mech. Syst. Signal Process. 2021, 161, 107963. [Google Scholar] [CrossRef]
- Fu, S.; Cai, F.; Wang, W. Fault diagnosis of photovoltaic array based on SE-ResNet. J. Phys. Conf. Ser. 2020, 1682, 012004. [Google Scholar] [CrossRef]
- Peng, X.; Wang, Z.; Li, B.; Qian, L.; Jiao, B. Rolling Bearing Fault Diagnosis Based on PCA-ResNet. J. Phys. Conf. Ser. 2022, 2218, 012082. [Google Scholar] [CrossRef]
- Guo, T.; Zhang, T.; Lim, E. A review of wavelet analysis and its applications: Challenges and opportunities. IEEE Access 2022, 10, 58869–58903. [Google Scholar] [CrossRef]
- Shivith, K.; Rameshkumar, K. AE signature analysis using continuous and discrete wavelet transforms to predict grinding wheel conditions. IOP Conf. Ser. Mater. Sci. Eng. 2021, 1045, 012034. [Google Scholar] [CrossRef]
- Rathod, M.; Khanapuri, J.; Hiran, D. Novel Approach for Resolution Enhancement of Satellite Images Using Wavelet Techniques. In Progress in Advanced Computing and Intelligent Engineering: Proceedings of ICACIE 2019, Bhubaneswar, India, 21-23 December 2019; Springer: Singapore, 2020; Volume 1, pp. 13–23. [Google Scholar]
- Tang, S.; Zhu, Y.; Yuan, S. Intelligent fault diagnosis of hydraulic piston pump based on deep learning and Bayesian optimization. ISA Trans. 2022, 129, 555–563. [Google Scholar] [CrossRef] [PubMed]
- Zhao, H.; Liu, J.; Chen, H. Intelligent diagnosis using continuous wavelet transform and gauss convolutional deep belief network. IEEE Trans. Reliab. 2022, 1–11. [Google Scholar] [CrossRef]
- Li, Y.; Mu, L.; Gao, P. Particle Swarm Optimization Fractional Slope Entropy: A New Time Series Complexity Indicator for Bearing Fault Diagnosis. Fractal Fract. 2022, 6, 345. [Google Scholar] [CrossRef]
- Hu, M.; Yuan, J.; Zhu, X. Automatic Optimization of YOLOv3 Based on Particle Swarm Algorithm. In Proceedings of the 4th EAI International Conference on Robotic Sensor Networks, Kitakyushu, Japan, 21–22 November 2020; Springer International Publishing: Cham, Switzerland, 2022; pp. 57–69. [Google Scholar]
- Zeng, N.; Wang, Z.; Liu, W. A dynamic neighborhood-based switching particle swarm optimization algorithm. IEEE Trans. Cybern. 2020, 52, 9290–9301. [Google Scholar] [CrossRef] [PubMed]
- Pozna, C.; Precup, R.E.; Horváth, E. Hybrid particle filter–particle swarm optimization algorithm and application to fuzzy controlled servo systems. IEEE Trans. Fuzzy Syst. 2022, 30, 4286–4297. [Google Scholar] [CrossRef]
- He, K.; Zhang, X.; Ren, S. Deep residual learning for image recognition. In Proceedings of the IEEE Conference on Computer Vision and Pattern Recognition, Las Vegas, NV, USA, 27–30 June 2016; pp. 770–778. [Google Scholar]
- Wang, Y.; Yu, P. A fast intrusion detection method for high-speed railway clearance based on low-cost embedded GPUs. Sensors 2021, 21, 7279. [Google Scholar] [CrossRef] [PubMed]










| Diameter of Bearing Damage (mm) | Damaged Location | Label |
|---|---|---|
| 0.1778 | Inner ring failure | 0 |
| Outer ring failure | 1 | |
| Rolling body failure | 2 | |
| 0.3556 | Inner ring failure | 3 |
| Outer ring failure | 4 | |
| Rolling body failure | 5 | |
| 0.5334 | Inner ring failure | 6 |
| Outer ring failure | 7 | |
| Rolling body failure | 8 | |
| / | Normal | 9 |
| Fault Diagnosis Model | Accuracy (%) |
|---|---|
| CNN | 90.24 |
| VGG16 | 94.85 |
| ResNet-50 | 94.94 |
| PSO-ResNet | 96.85 |
| Raspberry Pi 4B | NVIDIA Jetson Nano | |
|---|---|---|
| CPU | Quad-core ARM Cortex-A72 64-bit | Quad-Core ARM Cortex-A57 64-bit |
| GPU | Broadcom VideoCore VI (32-bit) | NVIDIA Maxwell w/128 CUDA cores |
| Memory | 4 GB LPDDR4 | 4 GB LPDDR4 |
| Networking | Gigabit Ethernet/Wifi 802.11ac | Gigabit Ethernet/M.2 Key E |
| Display | 2 × micro-HDMI | HDMI 2.0 and eDP 1.4 |
| USB | 2 × USB 3.0, 2 × USB 2.0 | 4 × USB 3.0, USB2.0 Micro-B |
| Other | 40-pin GPIO | 40-pin GPIO |
| Video Encode | H264 (1080p30) | H.264/H.265 (4Kp30) |
| Video Decode | H.265 (4Kp60), H.264 (1080p60) | H.264/H.265 (4Kp60, 2 × 4Kp30) |
| Camera | MIPI CSI port | MIPI CSI port |
| Storage | Micro-SD | Micro-SD |
| Price | $105 USD | $149 USD |
| USB 3.0 SSD (MB/s) | Micro SD (MB/s) | |
|---|---|---|
| Jetson Nano | 288.4 | 62.5 |
| Raspberry Pi | 265.2 | 40.8 |
| CPU (%) | CPU Temperatures (°C) | GPU (%) | CPU Temperatures (°C) | |
|---|---|---|---|---|
| Jetson Nano | 9.24 | 29.25 | 0 | 29 |
| Raspberry Pi | 3 | 47.225 | 0 | 48.50 |
| Jetson Nano | Raspberry Pi | ||
|---|---|---|---|
| Algorithm Precision (%) | 96.85 | 96.85 | |
| Algorithm Execution Time (ms) | 1 Sample | 276.37 | 250.49 |
| 10 Samples | 397.45 | 549.78 | |
| 100 Samples | 4772.40 | 19,926.80 | |
| CPU (%) | 1 Sample | 28. 45 | 26.90 |
| 10 Samples | 37.95 | 47.74 | |
| 100 Samples | 42.28 | 65.45 | |
| Temperature (°C) | 1 Sample | 30.75 | 49.50 |
| 10 Samples | 38.50 | 62.50 | |
| 100 Samples | 43.50 | 65.50 | |
Disclaimer/Publisher’s Note: The statements, opinions and data contained in all publications are solely those of the individual author(s) and contributor(s) and not of MDPI and/or the editor(s). MDPI and/or the editor(s) disclaim responsibility for any injury to people or property resulting from any ideas, methods, instructions or products referred to in the content. |
© 2023 by the authors. Licensee MDPI, Basel, Switzerland. This article is an open access article distributed under the terms and conditions of the Creative Commons Attribution (CC BY) license (https://creativecommons.org/licenses/by/4.0/).
Share and Cite
Yu, Z.; Zhang, L.; Kim, J. The Performance Analysis of PSO-ResNet for the Fault Diagnosis of Vibration Signals Based on the Pipeline Robot. Sensors 2023, 23, 4289. https://doi.org/10.3390/s23094289
Yu Z, Zhang L, Kim J. The Performance Analysis of PSO-ResNet for the Fault Diagnosis of Vibration Signals Based on the Pipeline Robot. Sensors. 2023; 23(9):4289. https://doi.org/10.3390/s23094289
Chicago/Turabian StyleYu, Zhaotao, Liang Zhang, and Jongwon Kim. 2023. "The Performance Analysis of PSO-ResNet for the Fault Diagnosis of Vibration Signals Based on the Pipeline Robot" Sensors 23, no. 9: 4289. https://doi.org/10.3390/s23094289
APA StyleYu, Z., Zhang, L., & Kim, J. (2023). The Performance Analysis of PSO-ResNet for the Fault Diagnosis of Vibration Signals Based on the Pipeline Robot. Sensors, 23(9), 4289. https://doi.org/10.3390/s23094289

