Intelligent Eye-Controlled Electric Wheelchair Based on Estimating Visual Intentions Using One-Dimensional Convolutional Neural Network and Long Short-Term Memory
Abstract
1. Introduction
2. Related Work
3. Materials and Methods
3.1. The Electric Wheelchair Control System
- 1.
- The depth values to the points facing the user’s eyes and head are facing are acquired using LRF. The depth values are input to the visual intentions estimation model.
- 2.
- The rotation angles of the horizontal and vertical axes of the user’s eyes and head are obtained from the camera image at each time t using ARKit Face Tracking, a library for measuring face and eye posture provided by Apple Inc. (Cupertino, CA, USA) [28]. The rotation angles are noise-eliminated using a five-point moving average filter. The rotation angles of the horizontal and vertical axes are treated as a set of vectors in a two-dimensional plane. Next, the angular velocity, standard deviation, and dwell time are calculated from the amount of change in these vectors. The rotation angle vector, angular velocity, standard deviation, and dwell time are input to the proposed model.
- 3.
- The proposed model outputs the control commands “forward”, “turn left”, “turn right”, and “stop” at every time t according to the input values.
- 4.
- The gaze dwell time method is applied when going straight ahead, and the wheelchair drives in the direction where the user has gazed for more than 0.7 . If the dwell time is less than 0.7 , the wheelchair drives at the previous speed command.
- 5.
- The following equations calculate the speed command input to the joystick module of the electric wheelchair. is the rotation angle of the eyeball on the vertical axis at the time that the command is output by the visual intentions estimation model, and is the eye rotation angle of the horizontal axis. is used as a switch to stop and start according to the threshold value th, as shown in Equation (1). We set = 0.35 so that the electric wheelchair stops when the user looks at the bottom of the tablet device. c in Equation (1) is a constant, and in this paper, c is set to 100. The translational speed of the electric wheelchair is constant when the wheelchair is driven. In Equation (2), is a coefficient for adjusting the angular velocity. However, the and values are 0 only when the model outputs a stop command.
- 6.
- The speed command values and are input to WHILL, which converts to an angular velocity and to a translational velocity to drive the motor.
3.2. Generation of Feature Vectors
3.3. One-Dimensional Convolution Neural Network
3.3.1. Convolution Layer
3.3.2. Pooling Layer
3.3.3. Fully Connected Layer
3.3.4. Output Layer
3.4. Long Short-Term Memory
3.5. Proposed Method for Estimating Visual Intentions Using One-Dimensional Convolutional Neural Network and Long Short-Term Memory
3.6. Overall of the Visual Intention Estimation Method
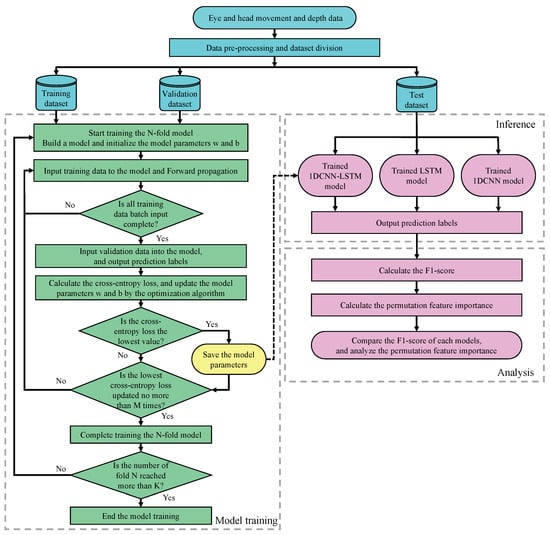
4. Experiments
4.1. Evaluation of the Effectiveness of the 1DCNN-LSTM
4.1.1. Data Sets and Pre-Processing
4.1.2. Hyperparameter Optimization
4.1.3. Evaluation Metrics and Methodology
- 1.
- The data set is divided into k in time series order. The kth data set contains the k-1th data set. The first data set has the least amount of data, and the last has the same amount as the original data set before the division. In this work, the number of splits k is set to 5. Thus, the data set with k0 has 25,000 samples; similarly, k1 has 30,000, k2 has 35,000, k3 has 40,000, and k4 has 45,000 samples.
- 2.
- Each data set is divided into validation data (number of samples: 5000) and training data (number of total data−number of validation data) to train the model. The training data are divided into past time series, and the validation data into future time series.
- 3.
- Repeat model training k times using the divided data set to construct k-trained models.
- 4.
- Input test data (number of samples: 4527) for model evaluation into k-trained models, and calculate the from the classification results.
- 5.
- The are averaged to obtain the final performance evaluation.
4.1.4. Results
4.2. Evaluation of Electric Wheelchair Operability
4.2.1. Evaluation Metrics and Methodology
- 1.
- Very difficult
- 2.
- Difficult
- 3.
- Neutral
- 4.
- Easy
- 5.
- Very easy
4.2.2. Results
- I felt that the second drive was more straightforward to operate than the first drive because the electric wheelchair turned with the timing I expected.
- The first drive was reassuring because there was a delay before the electric wheelchair started to turn at the corner, but I felt the delay was bothersome once I got used to the operation. I also made mistakes in the timing of turning. The second time, the electric wheelchair made the turn when I wanted to turn, so I operated the wheelchair without worrying about the wrong timing.
- In the first drive, the electric wheelchair frequently stopped when turning, but in the second drive, the wheelchair turned smoothly and on the intended path, so I drove with peace of mind.
- The first drive had delays when turning right and left, so it was difficult to anticipate these delays.
- The first drive sometimes got closer to the wall than expected at turns.
5. Discussion
Author Contributions
Funding
Institutional Review Board Statement
Informed Consent Statement
Data Availability Statement
Conflicts of Interest
Appendix A
| No. | Layer | Configuration | Activation Function |
|---|---|---|---|
| 1 | Convolution1 | filters = 40; kernel size = 2 | ReLU |
| 2 | Max-pooling1 | kernel size = 2; stride = 2 | None |
| 3 | LSTM1 | Units = 64 | Tanh, Sigmoid |
| 4 | LSTM2 | Units = 64 | Tanh, Sigmoid |
| 5 | Fully connected1 | Units = 40 | ReLU |
| 6 | Fully connected2 | Units = 16 | ReLU |
| 7 | Output | Units = 4 | Softmax |
| No. | Layer | Configuration | Activation Function |
|---|---|---|---|
| 1 | Convolution1 | filters = 40; kernel size = 2 | ReLU |
| 2 | Max-pooling1 | kernel size = 2; stride = 2 | None |
| 3 | Convolution2 | filters = 50; kernel size = 2 | ReLU |
| 4 | Max-pooling2 | kernel size = 2; stride = 2 | None |
| 5 | Fully connected1 | Units = 64 | ReLU |
| 6 | Fully connected2 | Units = 64 | ReLU |
| 7 | Fully connected3 | Units = 32 | ReLU |
| 8 | Output | Units = 4 | Softmax |
| No. | Layer | Configuration | Activation Function |
|---|---|---|---|
| 1 | LSTM1 | Units = 48 | Tanh, Sigmoid |
| 2 | Fully connected1 | Units = 64 | ReLU |
| 3 | Output | Units = 4 | Softmax |
References
- Meena, Y.K.; Cecotti, H.; Wong-Lin, K.; Prasad, G. A Multimodal Interface to Resolve the Midas-Touch Problem in Gaze Controlled Wheelchair. In Proceedings of the 2017 39th Annual International Conference of the IEEE Engineering in Medicine and Biology Society (EMBC), Jeju, Republic of Korea, 11–15 July 2017; pp. 905–908. [Google Scholar]
- Nishimori, M.; Saitoh, T.; Konishi, R. Voice Controlled Intelligent Wheelchair. In Proceedings of the SICE Annual Conference 2007, Takamatsu, Japan, 17–20 September 2007; pp. 336–340. [Google Scholar]
- Sharifuddin, M.S.I.; Nordin, S.; Ali, A.M. Voice Control Intelligent Wheelchair Movement Using CNNs. In Proceedings of the 2019 1st International Conference on Artificial Intelligence and Data Sciences (AiDAS), Ipoh, Malaysia, 19 September 2019; pp. 40–43. [Google Scholar]
- Lin, J.S.; Yang, W.C. Wireless brain-computer interface for electric wheelchairs with eeg and eye-blinking signals. Int. J. Innov. Comput. Inf. Control 2012, 8, 6011–6024. [Google Scholar]
- Rupp, R. Challenges in clinical applications of brain computer interfaces in individuals with spinal cord injury. Front. Neuroeng. 2014, 7, 38. [Google Scholar] [CrossRef]
- Holmqvist, K.; Nystrom, M.; Andersson, R.; Dewhurst, R.; Jarodzka, H.; Van de Weijer, J. Eye Tracking: A Comprehensive Guide to Methods and Measures; OUP: Oxford, UK, 2011. [Google Scholar]
- Wastlund, E.; Sponseller, K.; Pettersson, O.; Bared, A. Evaluating gaze-driven power wheelchair with navigation support for persons with disabilities. J. Rehabil. Res. Dev. 2015, 52, 815–826. [Google Scholar] [CrossRef] [PubMed]
- Dahmani, M.; Chowdhury, M.E.H.; Khandakar, A.; Rahman, T.; Al-Jayyousi, K.; Hefny, A.; Kiranyaz, S. An Intelligent and Low-Cost Eye-Tracking System for Motorized Wheelchair Control. Sensors 2020, 20, 3936. [Google Scholar] [CrossRef]
- Jafar, F.; Fatima, S.F.; Mushtaq, H.R.; Khan, S.; Rasheed, A.; Sadaf, M. Eye Controlled Wheelchair Using Transfer Learning. In Proceedings of the 2019 International Symposium on Recent Advances in Electrical Engineering (RAEE), Islamabad, Pakistan, 28–29 August 2019. [Google Scholar]
- Rupanagudi, S.R.; Koppisetti, M.; Satyananda, V.; Bhat, V.G.; Gurikar, S.K.; Koundinya, S.P.; Sumedh, S.K.M.; Shreyas, R.; Shilpa, S.; Suman, N.M.; et al. A Video Processing Based Eye Gaze Recognition Algorithm for Wheelchair Control. In Proceedings of the 2019 10th International Conference on Dependable Systems, Services and Technologies (DESSERT), Leeds, UK, 5–7 June 2019. [Google Scholar]
- Jacob, R.J. What you look at is what you get: Eye movement-based interaction techniques. In Proceedings of the SIGCHI Conference on Human Factors in Computing Systems, Seattle, WA, USA, 1–5 April 1990; pp. 11–18. [Google Scholar]
- Velichkovsky, B.; Sprenger, A.; Unema, P. Towards gaze-mediated interaction: Collecting solutions of the “Midas touch problem”. In Proceedings of the Human-Computer Interaction INTERACT ’97, Sydney, Australia, 14–18 July 1997; pp. 509–516. [Google Scholar]
- Adachi, Y.; Tsunenari, H.; Matsumoto, Y.; Ogasawara, T. Guide robot’s navigation based on attention estimation using gaze information. In Proceedings of the 2004 IEEE/RSJ International Conference on Intelligent Robots and Systems (IROS), Sendai, Japan, 28 September–2 October 2004; pp. 540–545. [Google Scholar]
- Inoue, H.; Hirayama, T.; Doman, K.; Kawanishi, Y.; Ide, I.; Deguchi, D.; Murase, H. A classification method of cooking operations based on eye movement patterns. In Proceedings of the Ninth Biennial ACM Symposium on Eye Tracking Research & Applications (ETRA’16), Charleston, SC, USA, 14–17 March 2016; pp. 205–208. [Google Scholar]
- Huang, C.M.; Andrist, S.; Sauppe, A.; Mutlu, B. Using gaze patterns to predict task intent in collaboration. Front. Psychol. 2015, 6, 1049. [Google Scholar] [CrossRef]
- Doshi, A.; Trivedi, M.M. Head and eye gaze dynamics during visual attention shifts in complex environments. J. Vis. 2012, 12, 9. [Google Scholar] [CrossRef] [PubMed]
- Robinson, G.H.; Koth, B.W.; Ringenbach, J.P. Dynamics of the Eye and Head During an Element of Visual Search. Ergonomics 1976, 19, 691–709. [Google Scholar] [CrossRef] [PubMed]
- Goossens, H.H.L.M.; Opstal, A.J.V. Human eye-head coordination in two dimensions under different sensorimotor conditions. Exp. Brain Res. 1997, 114, 542–560. [Google Scholar] [CrossRef]
- Wang, X.; Xiao, Y.; Deng, F.; Chen, Y.; Zhang, H. Eye-Movement-Controlled Wheelchair Based on Flexible Hydrogel Biosensor and WT-SVM. Biosensors 2021, 11, 198. [Google Scholar] [CrossRef]
- Antoniou, E.; Bozios, P.; Christou, V.; Tzimourta, K.D.; Kalafatakis, K.; Tsipouras, M.G.; Giannakeas, N.; Tzallas, A.T. EEG-Based Eye Movement Recognition Using Brain-Computer Interface and Random Forests. Sensors 2021, 21, 2339. [Google Scholar] [CrossRef]
- Luo, W.; Cao, J.; Ishikawa, K.; Ju, D. A Human-Computer Control System Based on Intelligent Recognition of Eye Movements and Its Application in Wheelchair Driving. Multimodal Technol. Interact. 2021, 5, 50. [Google Scholar] [CrossRef]
- Arai, K.; Mardiyanto, R. A Prototype of Electric Wheelchair Controlled by Eye-Only for Paralyzed User. J. Robot. Mechatron. 2010, 23, 66–74. [Google Scholar] [CrossRef]
- Kurauchi, A.; Feng, W.; Joshi, A.; Morimoto, C.; Betke, M. EyeSwipe: Dwell-free Text Entry Using Gaze Paths. In Proceedings of the 2016 CHI Conference on Human Factors in Computing Systems (CHI ’16), San Jose, CA, USA, 7–12 May 2016; pp. 1952–1956. [Google Scholar]
- Ishii, R.; Ooko, R.; Nakano, Y.I.; Nishida, T. Effectiveness of Gaze-Based Engagement Estimation in Conversational Agents. In Eye Gaze in Intelligent User Interfaces; Springer: London, UK, 2013; pp. 85–110. [Google Scholar]
- Subramanian, M.; Park, S.; Orlov, P.; Shafti, A.; Faisal, A. Gaze-contingent decoding of human navigation intention on an autonomous wheelchair platform. In Proceedings of the 2021 10th International IEEE/EMBS Conference on Neural Engineering (NER), Virtual Event, 4–6 May 2021; pp. 335–338. [Google Scholar]
- Liu, W.; Anguelov, D.; Erhan, D.; Szegedy, C.; Reed, C.; Fu, C.Y.; Berg, A.C. SSD: Single shot multibox detector. In Proceedings of the 14th European Conference on Computer Vision (ECCV 2016), Amsterdam, The Netherlands, 11–14 October 2016; pp. 21–37. [Google Scholar]
- Howard, A.G.; Zhu, M.; Chen, B.; Kalenichenko, D.; Wang, W.; Weyand, T.; Andreetto, M.; Adam, H. MobileNets: Efficient convolutional neural networks for mobile vision applications. arXiv 2017, arXiv:1704.04861. [Google Scholar]
- Higa, S.; Yamada, K.; Kamisato, S. Development of an Intention Estimation Model based on Gaze and Face Information for Electric Wheelchair Operation Support. Electron. Commun. Jpn. 2022, 105, e12367. [Google Scholar] [CrossRef]
- Janssens, O.; Slavkovikj, V.; Vervisch, B. Convolutional neural network based fault detection for rotating machinery. J. Sound Vib. 2016, 337, 331–345. [Google Scholar] [CrossRef]
- Zhang, W.; Peng, G.; Li, C.; Chen, Y.; Zhang, Z. A new deep learning model for fault diagnosis with good anti-noise and domain adaptation ability on raw vibration signals. Sensors 2017, 17, 425. [Google Scholar] [CrossRef]
- Shao, Y.; Yuan, X.; Zhang, C.; Song, Y.; Xu, Q. A Novel Fault Diagnosis Algorithm for Rolling Bearings Based on One-Dimensional Convolutional Neural Network and INPSO-SVM. Appl. Sci. 2020, 10, 4303. [Google Scholar] [CrossRef]
- Wang, J.; Chen, Y.; Hao, S.; Peng, X.; Hu, L. Deep learning for sensor-based activity recognition: A survey. Pattern Recognit. Lett. 2019, 119, 3–11. [Google Scholar] [CrossRef]
- LeCun, Y.; Bengio, Y.; Hinton, G. Deep learning. Nature 2015, 521, 436–444. [Google Scholar] [CrossRef] [PubMed]
- LeCun, Y.; Bottou, L.; Bengio, Y.; Haffner, P. Gradient-based learning applied to document recognition. Proc. IEEE 1998, 86, 2278–2324. [Google Scholar] [CrossRef]
- Wang, Y.; Ning, D.; Feng, S. A Novel Capsule Network Based on Wide Convolution and Multi-Scale Convolution for Fault Diagnosis. Appl. Sci. 2020, 10, 3659. [Google Scholar] [CrossRef]
- Chen, S.; Yu, J.; Wang, S. One-dimensional convolutional neural network-based active feature extraction for fault detection and diagnosis of industrial processes and its understanding via visualization. ISA Trans. 2022, 122, 424–443. [Google Scholar] [CrossRef]
- Zhao, J.; Mao, X.; Chen, L. Learning deep features to recognise speech emotion using merged deep CNN. IET Signal Process. 2018, 12, 713–721. [Google Scholar] [CrossRef]
- Huang, S.; Tang, J.; Dai, J.; Wang, Y.; Dong, J. 1DCNN Fault Diagnosis Based on Cubic Spline Interpolation Pooling. Shock Vib. 2020, 2020, 1949863. [Google Scholar] [CrossRef]
- Schmidhuber, J. Deep learning in neural networks: An overview. Neural Netw. 2015, 61, 85–117. [Google Scholar] [CrossRef] [PubMed]
- Soni, S.; Dey, S.; Manikandan, M.S. Automatic Audio Event Recognition Schemes for Context-Aware Audio Computing Devices. In Proceedings of the 2019 Seventh International Conference on Digital Information Processing and Communications (ICDIPC), Trabzon, Turkey, 2–4 May 2019; pp. 23–28. [Google Scholar]
- Zhang, L.; Ding, X.; Hou, R. Classification Modeling Method for Near-Infrared Spectroscopy of Tobacco Based on Multimodal Convolution Neural Networks. J. Anal. Methods Chem. 2020, 2020, 9652470. [Google Scholar] [CrossRef] [PubMed]
- Gómez-Gil, P.; Ramírez-Cortes, J.M.; Pomares Hernández, S.E.; Alarcón-Aquino, V. A neural network scheme for long-term forecasting of chaotic time series. Neural Process. Lett. 2011, 33, 215–233. [Google Scholar] [CrossRef]
- Hochreiter, S.; Schmidhuber, J. Long Short-Term Memory. Neural Comput. 1997, 9, 1735–1780. [Google Scholar] [CrossRef] [PubMed]
- Gers, F.A.; Schmidhuber, J.; Cummins, F. Learning to Forget: Continual Prediction with LSTM. Neural Comput. 2000, 12, 2451–2471. [Google Scholar] [CrossRef]
- Young, T.; Hazarika, D.; Poria, S.; Cambria, E. Recent trends in deep learning based natural language processing. IEEE Comput. Intell. Mag. 2018, 13, 55–75. [Google Scholar] [CrossRef]
- Graves, A.; Jaitly, N.; Mohamed, A.R. Hybrid speech recognition with deep bidirectional LSTM. In Proceedings of the 2013 IEEE Workshop on Automatic Speech Recognition and Understanding, Olomouc, Czech Republic, 8–12 December 2013; pp. 273–278. [Google Scholar]
- Sun, Y.; Lo, F.P.-W.; Lo, B. EEG-based user identification system using 1D-convolutional long short-term memory neural networks. Expert Syst. Appl. 2019, 125, 259–267. [Google Scholar] [CrossRef]
- Supratak, A.; Hao, D.; Chao, W.; Yike, G. DeepSleepNet: A Model for Automatic Sleep Stage Scoring based on Raw Single-Channel EEG. IEEE Trans. Neural Syst. Rehabil. Eng. 2017, 25, 1998–2008. [Google Scholar] [CrossRef]
- Tovar, M.; Robles, M.; Rashid, F. PV Power Prediction, Using CNN-LSTM Hybrid Neural Network Model. Case of Study: Temixco-Morelos, México. Energies 2020, 13, 6512. [Google Scholar] [CrossRef]
- Hamad, R.A.; Yang, L.; Woo, W.L.; Wei, B. Joint Learning of Temporal Models to Handle Imbalanced Data for Human Activity Recognition. Appl. Sci. 2020, 10, 5293. [Google Scholar] [CrossRef]
- Li, T.; Hua, M.; Wu, X. A Hybrid CNN-LSTM Model for Forecasting Particulate Matter (PM2.5). IEEE Access 2020, 8, 26933–26940. [Google Scholar] [CrossRef]
- Jeon, B.; Park, N.; Bang, S. Dropout Prediction over Weeks in MOOCs via Interpretable Multi-Layer Representation Learning. arXiv 2020, arXiv:2002.01598. [Google Scholar]
- Xiong, J.; Zhang, K.; Zhang, H. A Vibrating Mechanism to Prevent Neural Networks from Overfitting. In Proceedings of the 2019 15th International Wireless Communications & Mobile Computing Conference (IWCMC), Tangier, Morocco, 24–28 June 2019; pp. 1737–1742. [Google Scholar]
- Ragab, M.G.; Abdulkadir, S.J.; Aziz, N.; Al-Tashi, Q.; Alyousifi, Y.; Alhussian, H.; Alqushaibi, A. A Novel One-Dimensional CNN with Exponential Adaptive Gradients for Air Pollution Index Prediction. Sustainability 2020, 12, 10090. [Google Scholar] [CrossRef]
- Huang, S.; Tang, J.; Dai, J.; Wang, Y. Signal Status Recognition Based on 1DCNN and Its Feature Extraction Mechanism Analysis. Sensors 2019, 19, 2018. [Google Scholar] [CrossRef] [PubMed]
- Kingma, D.P.; Ba, J. Adam: A method for stochastic optimization. arXiv 2014, arXiv:1412.6980. [Google Scholar]
- Bergstra, J.; Bardenet, R.; Bengio, Y.; Kégl, B. Algorithms for hyper-parameter optimization. In Proceedings of the 24th International Conference on Neural Information Processing Systems (NIPS’11), Granada, Spain, 12–15 December 2011; pp. 2546–2554. [Google Scholar]
- Snoek, J.; Larochelle, H.; Adams, R.P. Practical Bayesian optimization of machine learning algorithms. In Proceedings of the 25th International Conference on Neural Information Processing Systems (NIPS’12), Lake Tahoe, NV, USA, 3–6 December 2012; Volume 2, pp. 2951–2959. [Google Scholar]
- Bergstra, J.; Komer, B.; Eliasmith, C.; Yamins, D.; Cox, D.D. Hyperopt: A python library for model selection and hyperparameter optimization. Comput. Sci. Discov. 2015, 8, 014008. [Google Scholar] [CrossRef]
- Sun, Y.; Kamel, M.S.; Wong, A.K.; Wang, Y. Cost-sensitive boosting for classification of imbalanced data. Pattern Recognit. 2007, 40, 3358–3378. [Google Scholar] [CrossRef]
- Chawla, N.V.; Japkowicz, N.; Kotcz, A. Editorial: Special issue on learning from imbalanced data sets. SIGKDD Explor. Newsl. 2004, 6, 1–6. [Google Scholar] [CrossRef]
- He, H.; Garcia, E.A. Learning from imbalanced data. IEEE Trans. Knowl. Data Eng. 2009, 21, 1263–1284. [Google Scholar]
- Phan, M.T.; Fremont, V.; Thouvenin, I.; Sallak, M.; Cherfaoui, V. Estimation of driver awareness of pedestrian based on Hidden Markov Model. In Proceedings of the 2015 IEEE Intelligent Vehicles Symposium (IV), Seoul, Republic of Korea, 28 June–1 July 2015; pp. 970–975. [Google Scholar]
- Breiman, L. Random forests. Mach. Learn. 2001, 45, 5–32. [Google Scholar] [CrossRef]
- Fisher, A.; Rudin, C.; Dominici, F. All Models are Wrong, but Many are Useful: Learning a Variable’s Importance by Studying an Entire Class of Prediction Models Simultaneously. J. Mach. Learn. Res. 2019, 20, 1–81. [Google Scholar]
- Kaneko, H. Cross-validated permutation feature importance considering correlation between features. Anal. Sci. Adv. 2022, 3, 278–287. [Google Scholar] [CrossRef]
- Festor, P.; Shafti, A.; Harston, A.; Li, M.; Orlov, P.; Faisal, A.A. MIDAS: Deep learning human action intention prediction from natural eye movement patterns. arXiv 2022, arXiv:2201.09135. [Google Scholar]















| Models | Convolutional and Pooling Layers | Recurrent Neural Networks |
|---|---|---|
| 1DCNN | ∘ | − |
| LSTM | − | ∘ |
| 1DCNN-LSTM | ∘ | ∘ |
| Models (Data Sets) | Time Step | ||||
|---|---|---|---|---|---|
| 0.5 s | 1 s | 2 s | 3 s | 4 s | |
| Mean of F1-Score (Std) | Mean of F1-Score (Std) | Mean of F1-Score (Std) | Mean of F1-Score (Std) | Mean of F1-Score (Std) | |
| 1DCNN-LSTM (head + eye) | 0.870 (0.012) | 0.907 (0.003) | 0.910 (0.004) | 0.918 (0.003) | 0.904 (0.007) |
| 1DCNN-LSTM (head) | 0.848 (0.010) | 0.864 (0.013) | 0.882 (0.008) | 0.902 (0.003) | 0.898 (0.006) |
| 1DCNN-LSTM (eye) | 0.878 (0.008) | 0.895 (0.004) | 0.895 (0.008) | 0.907 (0.004) | 0.902 (0.008) |
| LSTM (head + eye) | 0.888 (0.007) | 0.905 (0.010) | 0.909 (0.004) | 0.912 (0.004) | 0.906 (0.011) |
| LSTM (head) | 0.836 (0.011) | 0.848 (0.007) | 0.871 (0.010) | 0.880 (0.011) | 0.887 (0.010) |
| LSTM (eye) | 0.865 (0.004) | 0.897 (0.009) | 0.894 (0.006) | 0.899 (0.007) | 0.900 (0.005) |
| 1DCNN (head + eye) | 0.875 (0.008) | 0.904 (0.009) | 0.909 (0.006) | 0.915 (0.007) | 0.903 (0.007) |
| 1DCNN (head) | 0.850 (0.005) | 0.861 (0.016) | 0.890 (0.006) | 0.883 (0.009) | 0.912 (0.009) |
| 1DCNN (eye) | 0.862 (0.012) | 0.893 0.011) | 0.906 (0.003) | 0.903 (0.006) | 0.903 (0.007) |
| Number of Fold | Label Name | Precision | Recall | F1-Score | Mean of F1-Score (Std) | Number of Test Data |
|---|---|---|---|---|---|---|
| 1 | Left | 0.893 | 0.896 | 0.895 | 0.921 (0.036) | 327 |
| Forward | 0.981 | 0.970 | 0.975 | 3250 | ||
| Right | 0.922 | 0.846 | 0.882 | 292 | ||
| Stop | 0.890 | 0.975 | 0.931 | 642 | ||
| 2 | Left | 0.884 | 0.911 | 0.898 | 0.921 (0.034) | 327 |
| Forward | 0.980 | 0.967 | 0.974 | 3250 | ||
| Right | 0.909 | 0.860 | 0.884 | 292 | ||
| Stop | 0.893 | 0.963 | 0.927 | 642 | ||
| 3 | Left | 0.890 | 0.890 | 0.890 | 0.913 (0.040) | 327 |
| Forward | 0.983 | 0.962 | 0.972 | 3250 | ||
| Right | 0.861 | 0.870 | 0.865 | 292 | ||
| Stop | 0.883 | 0.972 | 0.925 | 642 | ||
| 4 | Left | 0.906 | 0.884 | 0.895 | 0.919 (0.037) | 327 |
| Forward | 0.977 | 0.971 | 0.974 | 3250 | ||
| Right | 0.882 | 0.870 | 0.876 | 292 | ||
| Stop | 0.908 | 0.953 | 0.930 | 642 | ||
| 5 | Left | 0.918 | 0.856 | 0.886 | 0.915 (0.041) | 327 |
| Forward | 0.975 | 0.972 | 0.973 | 3250 | ||
| Right | 0.886 | 0.849 | 0.867 | 292 | ||
| Stop | 0.904 | 0.964 | 0.933 | 642 |
Disclaimer/Publisher’s Note: The statements, opinions and data contained in all publications are solely those of the individual author(s) and contributor(s) and not of MDPI and/or the editor(s). MDPI and/or the editor(s) disclaim responsibility for any injury to people or property resulting from any ideas, methods, instructions or products referred to in the content. |
© 2023 by the authors. Licensee MDPI, Basel, Switzerland. This article is an open access article distributed under the terms and conditions of the Creative Commons Attribution (CC BY) license (https://creativecommons.org/licenses/by/4.0/).
Share and Cite
Higa, S.; Yamada, K.; Kamisato, S. Intelligent Eye-Controlled Electric Wheelchair Based on Estimating Visual Intentions Using One-Dimensional Convolutional Neural Network and Long Short-Term Memory. Sensors 2023, 23, 4028. https://doi.org/10.3390/s23084028
Higa S, Yamada K, Kamisato S. Intelligent Eye-Controlled Electric Wheelchair Based on Estimating Visual Intentions Using One-Dimensional Convolutional Neural Network and Long Short-Term Memory. Sensors. 2023; 23(8):4028. https://doi.org/10.3390/s23084028
Chicago/Turabian StyleHiga, Sho, Koji Yamada, and Shihoko Kamisato. 2023. "Intelligent Eye-Controlled Electric Wheelchair Based on Estimating Visual Intentions Using One-Dimensional Convolutional Neural Network and Long Short-Term Memory" Sensors 23, no. 8: 4028. https://doi.org/10.3390/s23084028
APA StyleHiga, S., Yamada, K., & Kamisato, S. (2023). Intelligent Eye-Controlled Electric Wheelchair Based on Estimating Visual Intentions Using One-Dimensional Convolutional Neural Network and Long Short-Term Memory. Sensors, 23(8), 4028. https://doi.org/10.3390/s23084028

