Convolutional Model with a Time Series Feature Based on RSSI Analysis with the Markov Transition Field for Enhancement of Location Recognition
Abstract
1. Introduction
2. Related Work
3. Image Transformation and Description of the Learning Model
3.1. Investigation of CNN Utilization with RSSI Variations
3.2. Process for RSSI Imagefication
3.3. Artificial Noise Injection into RSSI before Image Transformation
3.4. Design of the Training Model
4. Evaluation
4.1. Testbed Environment and Dataset Construction
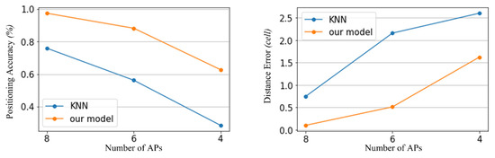
4.2. Analysis of the Testbed Results
5. Conclusions
Author Contributions
Funding
Institutional Review Board Statement
Informed Consent Statement
Data Availability Statement
Conflicts of Interest
References
- Li, G.; Geng, E.; Ye, Z.; Xu, Y.; Lin, J.; Pang, Y. Indoor positioning algorithm based on the improved RSSI distance model. Sensors 2018, 18, 2820. [Google Scholar] [CrossRef] [PubMed]
- Ye, Y.; Wang, B. RMapCS: Radio map construction from crowdsourced samples for indoor localization. IEEE Access 2018, 6, 24224–24238. [Google Scholar] [CrossRef]
- Zafari, F.; Gkelias, A.; Leung, K.K. A survey of indoor localization systems and technologies. IEEE Commun. Surv. Tutor. 2019, 21, 2568–2599. [Google Scholar] [CrossRef]
- Yang, Z.; Zhou, Z.; Liu, Y. From RSSI to CSI: Indoor localization via channel response. ACM Comput. Surv. 2013, 46, 1–32. [Google Scholar] [CrossRef]
- Xiao, J.; Wu, K.; Yi, Y.; Wang, L.; Ni, L.M. Pilot: Passive device-free indoor localization using channel state information. In Proceedings of the 33rd International Conference on Distributed Computing Systems, Philadelphia, PA, USA, 8–11 July 2013; IEEE Publications: Piscataway, NJ, USA, 2013. [Google Scholar] [CrossRef]
- Labinghisa, B.; Park, G.S.; Lee, D.M. Performance Analysis of Localization Algorithm Using Virtual Access Points and Kalman Filter in Indoor Wi-Fi Environment. J. KICS 2017, 42, 1463–1469. [Google Scholar] [CrossRef]
- Hoang, M.T.; Yuen, B.; Dong, X.; Lu, T.; Westendorp, R.; Reddy, K. Recurrent neural networks for accurate RSSI indoor localization. IEEE Internet Things J. 2019, 6, 10639–10651. [Google Scholar] [CrossRef]
- Soro, B.; Lee, C. Joint time-frequency RSSI features for convolutional neural network-based indoor fingerprinting localization. IEEE Access 2019, 7, 104892–104899. [Google Scholar] [CrossRef]
- Kumar, S.; Lee, S.-R. Localization with RSSI values for wireless sensor networks: An artificial neural network approach. In Proceedings of the International Electronic Conference on Sensors and Applications, Online, 1–15 November 2022; Multidisciplinary Digital Publishing Institute: Basel, Switzerland, 2014; Volume 1. [Google Scholar]
- Awad, A.; Frunzke, T.; Dressler, F. Adaptive distance estimation and localization in WSN using RSSI measures. In Proceedings of the 10th Euromicro Conference on Digital System Design Architectures, Methods and Tools (DSD 2007), Lubeck, Germany, 29–31 August 2007; IEEE Publications: Piscataway, NJ, USA, 2007. [Google Scholar] [CrossRef]
- Espindola, A.; Viegas, E.K.; Traleski, A.; Pellenz, M.E.; Santin, A.O. A deep autoencoder and RNN model for indoor localization with variable propagation loss. In Proceedings of the 17th International Conference on Wireless and Mobile Computing, Networking and Communications (WiMob), Bologna, Italy, 11–13 October 2021; IEEE Publications: Piscataway, NJ, USA, 2021. [Google Scholar] [CrossRef]
- Poulose, A.; Han, D.S. Hybrid deep learning model based indoor positioning using wi-fi RSSI heat maps for autonomous applications. Electronics. 2020, 10, 2. [Google Scholar] [CrossRef]
- Ma, Z.; Wu, B.; Poslad, S. A WiFi RSSI ranking fingerprint positioning system and its application to indoor activities of daily living recognition. Int. J. Distrib. Sens. Netw. 2019, 15, 1–14. [Google Scholar] [CrossRef]
- Qin, F.; Zuo, T.; Wang, X. Ccpos: Wifi fingerprint indoor positioning system based on cdae-cnn. Sensors 2021, 21, 1114. [Google Scholar] [CrossRef] [PubMed]
- Schmidhuber, J. Deep learning in neural networks: An overview. Neural Netw. 2015, 61, 85–117. [Google Scholar] [CrossRef] [PubMed]
- Hochreiter, S.; Schmidhuber, J. Long short-term memory. Neural Comput. 1997, 9, 1735–1780. [Google Scholar] [CrossRef] [PubMed]
- Chung, J.; Gulcehre, C.; Cho, K.; Bengio, Y. Empirical evaluation of gated recurrent neural networks on sequence modeling. arXiv 2014, arXiv:1412.3555. [Google Scholar]
- Wang, Z.; Oates, T. Encoding time series as images for visual inspection and classification using tiled convolutional neural networks. In Proceedings of the Workshops at the Twenty-Ninth AAAI Conference on Artificial Intelligence, Austin, TX, USA, 25–30 January 2015. [Google Scholar]
- Shao, W.; Luo, H.; Zhao, F.; Ma, Y.; Zhao, Z.; Crivello, A. Indoor positioning based on fingerprint-image and deep learning. IEEE Access 2018, 6, 74699–74712. [Google Scholar] [CrossRef]
- Ibrahim, M.; Torki, M.; Elnainay, M. CNN based indoor localization using RSS time-series. In Proceedings of the 2018 IEEE Symposium on Computers and Communications (ISCC), Natal, Brazil, 25–28 June 2018; IEEE Publications: Piscataway, NJ, USA, 2018; Volume 2018, pp. 1044–1049. [Google Scholar] [CrossRef]
- Sinha, R.S.; Hwang, S.H. Comparison of CNN applications for RSSI-based fingerprint indoor localization. Electronics 2019, 8, 989. [Google Scholar] [CrossRef]
- Torres-Sospedra, J.; Montoliu, R.; Martinez-Uso, A.; Avariento, J.P.; Arnau, T.J.; Benedito-Bordonau, M.; Huerta, J. UJIIndoorLoc: A New Multi-Building and Multi-Floor Database for WLAN Fingerprint-Based Indoor Localization Problems; IPIN: Busan, Republic of Korea, 2014; pp. 261–270. [Google Scholar] [CrossRef]
- Garcia-Ceja, E.; Uddin, M.Z.; Torresen, J. Classification of recurrence plots’ distance matrices with a convolutional neural network for activity recognition. Procedia Comput. Sci. 2018, 130, 157–163. [Google Scholar] [CrossRef]
- Bai, Y.; Yang, J.; Wang, J.; Li, Q. Intelligent diagnosis for railway wheel flat using frequency-domain Gramian angular field and transfer learning network. IEEE Access 2020, 8, 105118–105126. [Google Scholar] [CrossRef]
- Garcia, G.R.; Michau, G.; Ducoffe, M.; Gupta, J.S.; Fink, O.R. Temporal signals to images: Monitoring the condition of industrial assets with deep learning image processing algorithms. Proc. Inst. Mech. Eng. Part O J. Risk Reliab. 2022, 236, 617–627. [Google Scholar] [CrossRef]
- Jia, Y.; Shelhamer, E.; Donahue, J.; Karayev, S.; Long, J.; Girshick, R.; Guadarrama, S.; Darrell, T. Caffe: Convolutional architecture for fast feature embedding. In Proceedings of the 22nd ACM International Conference on Multimedia, Orlando, FL, USA, 3–7 November 2014; pp. 675–678. [Google Scholar] [CrossRef]
- He, K.; Zhang, X.; Ren, S.; Sun, J. Deep residual learning for image recognition. In Proceedings of the IEEE Conference on Computer Vision and Pattern Recognition, Las Vegas, NV, USA, 27–30 June 2016; pp. 770–778. [Google Scholar] [CrossRef]
- Zeiler, M.D.; Fergus, R. Visualizing and understanding convolutional networks. In Proceedings of the European Conference on Computer Vision, Zurich, Switzerland, 6–12 September 2014; Springer: Cham, Switzerland, 2014; pp. 818–833. [Google Scholar] [CrossRef]
- Szegedy, C.; Vanhoucke, V.; Ioffe, S.; Shlens, J.; Wojna, Z. Rethinking the inception architecture for computer vision. In Proceedings of the IEEE Conference on Computer Vision and Pattern Recognition, Las Vegas, NV, USA, 27–30 June 2016; pp. 2818–2826. [Google Scholar] [CrossRef]
- Sandler, M.; Howard, A.; Zhu, M.; Zhmoginov, A.; Chen, L.-C. Mobilenetv2: Inverted residuals and linear bottlenecks. In Proceedings of the IEEE Conference on Computer Vision and Pattern Recognition, Salt Lake City, UT, USA, 18–23 June 2018; pp. 4510–4520. [Google Scholar] [CrossRef]
- Mazlan, A.B.; Ng, Y.H.; Tan, C.K. A fast indoor positioning using a Knowledge-Distilled Convolutional Neural Network (KD-CNN). IEEE Access 2022, 10, 65326–65338. [Google Scholar] [CrossRef]
- Guidara, A.; Fersi, G.; Derbel, F.; Jemaa, M.B. Impacts of Temperature and Humidity variations on RSSI in indoor Wireless Sensor Networks. Procedia Comput. Sci. 2018, 126, 1072–1081. [Google Scholar] [CrossRef]














| Class | Parameters | Configurations | Parameters | Configurations |
|---|---|---|---|---|
| Dataset | Total RSSIs | 465,000 | RSSI interval | 50 ms/AP |
| RSSIs per cell | 3100 | No. of APs | 8 | |
| Train:Val:Test | 7:1:2 | No. of cells | 150 | |
| Preprocessing | Gaussian Noise | N (0, 0.5) | RSSIs for an image | 80 × 2ks |
| h for Max Windows | 3 | Sliding step | 2 samples | |
| Length/Window | 80 | Input size | (80, 80, 4) | |
| No. of levels in MTF | 3 | Transformation time | ≤1 ms/pic | |
| Generated Images | 1150/cell | Measured RSSI data | 4000/cell | |
| Learning | Learning rate | 0.001 | Batch size | 32 |
| Optimizer | Adam | Epoch | 25 | |
| Loss function | Crossentropy 1 | No. of layers | 10 | |
| Classifier | FCN | No. of classes | 150 | |
| Normalizer | Batch norm | Early stop | Yes |
| Result Type | MTF + Noise Injection | MTF Only | CNN Only |
|---|---|---|---|
| Accuracy (%) | 97.43 | 92.29 | 66.63 |
| Distance Error (cell) | 0.1 | 0.33 | 1.1 |
Disclaimer/Publisher’s Note: The statements, opinions and data contained in all publications are solely those of the individual author(s) and contributor(s) and not of MDPI and/or the editor(s). MDPI and/or the editor(s) disclaim responsibility for any injury to people or property resulting from any ideas, methods, instructions or products referred to in the content. |
© 2023 by the authors. Licensee MDPI, Basel, Switzerland. This article is an open access article distributed under the terms and conditions of the Creative Commons Attribution (CC BY) license (https://creativecommons.org/licenses/by/4.0/).
Share and Cite
Lee, H.; Lee, J. Convolutional Model with a Time Series Feature Based on RSSI Analysis with the Markov Transition Field for Enhancement of Location Recognition. Sensors 2023, 23, 3453. https://doi.org/10.3390/s23073453
Lee H, Lee J. Convolutional Model with a Time Series Feature Based on RSSI Analysis with the Markov Transition Field for Enhancement of Location Recognition. Sensors. 2023; 23(7):3453. https://doi.org/10.3390/s23073453
Chicago/Turabian StyleLee, Hyunji, and Jaeho Lee. 2023. "Convolutional Model with a Time Series Feature Based on RSSI Analysis with the Markov Transition Field for Enhancement of Location Recognition" Sensors 23, no. 7: 3453. https://doi.org/10.3390/s23073453
APA StyleLee, H., & Lee, J. (2023). Convolutional Model with a Time Series Feature Based on RSSI Analysis with the Markov Transition Field for Enhancement of Location Recognition. Sensors, 23(7), 3453. https://doi.org/10.3390/s23073453

