A Systematic Review of Optimization Algorithms for Structural Health Monitoring and Optimal Sensor Placement
Abstract
1. Introduction
- Sensing: Sensors are one of the most critical components of any SHM system, and various sensor types are suitable for SHM, such as accelerometers, strain gauges, optical fiber sensors, tiltmeters, and lasers. SHM sensor systems can detect a system’s condition, such as displacement and stress, and assess the effects of environmental variations, including moisture, wind speed, and temperature. The performance of an SHM system depends highly on the data quality measured by the sensor network. Depending on the system requirements, different monitoring strategies are applied, such as strain monitoring, electromechanical impedance monitoring (EMIM), elastic waves monitoring (EWM), vibration-based damage detection, and comparative vacuum monitoring (CVM). Suitable SHM sensors are also used in other fields, such as construction progress monitoring, structural design, safety risk assessment, maintenance management, and smart operations. A comprehensive review of conventional sensor systems can be found in [6], and of advanced sensor systems in [7,8].
- Data analysis: The recorded sensor data typically undergoes a process of data acquisition, signal conditioning, data transfer, data storage, signal processing, and data interpretation. Many data analysis methods have been developed over the years and are constantly being further advanced. The rapid progress in artificial intelligence (AI) and data mining led to a transformation and renewal of data analysis methodologies for SHM. While data analysis techniques, such as traditional signal processing, are applied to datasets to execute and test models and hypotheses, regardless of the amount of available data, AI methods, such as deep learning, uncover hidden patterns in large volumes of data [9]. A comprehensive review of conventional monitoring strategies can be found in [10], and of advanced monitoring techniques in [11].
1.1. Background on Optimization Algorithms for SHM
- 1.
- Definition of the optimization problem.
- 2.
- Specification of the objectives to be maximized or minimized.
- 3.
- Selection of decision variables.
- 4.
- Consideration of restraints.
- 5.
- Formulation of final models. Here, the desired goal is defined as the objective function, consisting of variables and constraints, which are functional relations of the inequalities and equalities of the variables.
- First-order optimization algorithms [28]: Optimization algorithms minimize or maximize a loss function (or objective function), , using gradient values. Gradient descent is a widely used first-order optimization algorithm. First-order derivatives can determine whether a function increases or decreases at a particular point. First-order derivatives are lines that are tangential to their error surfaces. First-order optimization techniques are generally time-saving and straightforward calculation methods that converge quickly for large datasets.
- Second-order optimization algorithms [29]: In these algorithms, error functions (or objective functions) are maximized or minimized using a second-order derivative, also known as the Hessian. The Hessian of a matrix can be considered the partial derivative of the second order of the same matrix. The second order is rarely used, considering the cost of calculating second derivatives. A function’s curvature, also known as the second-order derivative, can be used to determine whether the first derivative is increasing or decreasing. Second-order derivatives are quadratic surfaces where the error surface’s curvature can be touched. In general, second-order optimization techniques are time-consuming and memory-intensive.
1.2. Selection Process and Organization of Papers
2. Structural Health Monitoring
- Step 1: Define the health monitoring problem. This step includes identifying and defining the system requirements, conditions, and limitations, such as the following: loading environment, damage and failure modes, initial damage conditions, system life cycle, warranty and duty-cycle issues, existing sensors, maintenance history, and diagnostic and prognostic requirements.
- Step 2: Develop the SHM models (analytical, numerical, experimental). In this step, SHM models are developed, specifying the following components and transducers: data-driven and model-based approaches, developing failure and damage models, analyzing the sensitivity of components to damage and loads, developing models based on the effects of EOCs and validating and updating models.
- Step 3: Develop and implement measurement systems. This step includes evaluating the information environment (e.g., bandwidth and amplitudes), encompassing the following: defining variables to identify damage and loads, establishing a measurement infrastructure, adjusting actuators and sensors to the optimal positions to determine fault, and calibrating actuators and sensors continuously.
- Step 4: Interrogate information and develop damage identification algorithms. This step includes filtering and processing measurement data, which entails the following: identifying and minimizing sources of computational variability, extracting damage features using models, identifying and reducing variables that are not measured and detecting and quantifying damage and loads.
- Step 5: Develop damage and performance prediction algorithms. This step includes specifying future loading scenarios: selecting damage and failure models, predicting damage initiation and evolution, defining and reducing uncertainty sources in damage prediction and predicting future performance.
- Types of SHM system
- Types of sensors
- Methods of excitation
- Quantity of sensors and excitation points
- Sensor and excitation locations
- Data transfer type and storage mechanisms
- Types of data acquisition systems
- Information management types
- Types of information interpretation and diagnosis
2.1. Degrees of Freedom
2.2. SHM Assessment Types
- Monitoring time frames:
- .
- Long-term monitoring: This monitoring aims to identify structural faults in a system by monitoring its performance over a long period.
- .
- Short-term monitoring: Assessment methods with a short-term objective, typically involving NDT techniques.
- .
- Early warning: In this type of monitoring, an early warning alarm is issued when a predetermined threshold is exceeded, informing the user to monitor for possible damage.
- .
- Inspection: This type of monitoring aims at assessing the condition of a system or its components on a regularly scheduled basis.
- .
- Collapse warning: This monitoring plan involves the shutdown of the inspected systems when there is a risk of system collapse.
- Monitoring scales:
- .
- Member monitoring: A specific member of a system is monitored.
- .
- Local monitoring: A particular region of a system is assessed.
- .
- Global monitoring: The overall health state of the entire system is monitored.
2.3. Sensor Characteristics
- System objectives: Any SHM strategy must consider the objectives of the system, such as research, condition assessment, validation of design assumptions, or hazard- specific safety.
- Type of structure: Suitable sensor types depend on specific characteristics of the structure to be monitored, such as the type of materials (e.g., concrete or steel), the design life of the structure, or the location of the structure’s site (e.g., underwater or underground).
- Measurable quantities: The type of data that needs to be measured, i.e., the chemical or physical quantity, further dictates the choice of sensors.
- Sensor specifications: The specifications of individual sensor types are crucial properties to be considered and include sensitivity, resolution, bandwidth, and range of senses.
- Physical sensor characteristics: The accuracy of test results can be affected by physical factors of sensors, including size, weight, strength, and interactions with systems.
- EOCs: Sensors designed for laboratory testing may not be suitable for harsh environments. A sensor must be protected from hostile states when operating in harsh conditions, such as at high or low temperatures, in chloride, in humid conditions, or in acid.
- System cost: The total cost of an SHM system is a crucial factor in designing the sensor network. Costs include costs of sensors, acquisition systems, additional hardware, labor, monitoring duration, system maintenance, and expertise in analyzing information and preparing reports.
- Sensor quantity and placements: To determine the sensor numbers and locations, all of the above criteria must be considered. In addition, it is essential to determine how much redundancy the sensing system should have since sensor failure is unavoidable.
2.4. SHM Methodologies
3. Optimal Sensor Placement
- 1.
- Set sensor quantities: In this step, the number of sensors installed on a system is determined. It defines the most cost-effective method by selecting the optimal number of sensors that still enables accurate system representation.
- 2.
- Optimize sensor locations: This step involves deriving the best sensor placements to obtain the most accurate system data.
- 3.
- Evaluate sensor layout: In this step, the performance of various sensor configurations are evaluated, based on optimal system representation.
3.1. Effective Independence
- The vector of the unknown is defined by = [ , , …, ].
- The unknown parameters are and .
- X defines the sampled random variable.
- The likelihood function of is defined by = .
- E defines the expectation.
3.2. Effective Independence Driving-Point Residue (EI–DPR)
3.3. Kinetic Energy (KE)
3.4. Eigenvalue Vector Product (EVP)
3.5. Mutual Information
- and are the measurements from locations A and B, respectively.
- and are the individual probability densities for data A and B, respectively.
- The joint probability density for data A and B is defined by .
3.6. Information Entropy Method
- is the uncertain parameter set (e.g., stiffness parameters, modal parameters, etc.)
- D is defined as the information of the dynamic test.
- is the mathematical expectation concerning .
3.7. Sensitivity-Based Methods
4. Optimization Algorithms
- Optimization describes and predicts the behavior of a process and is implemented with a mathematical model.
- Optimization aims to find decision variables that minimize or maximize one or more objectives while satisfying constraints.
- The choice of the optimization technique and the formulation of the objective functions affect the reliability of optimal solutions.
- Optimization can effectively estimate unknown parameters, especially in complex nonlinear processes.
- Objective function: In an optimization problem, the objective function (or error function) is iteratively minimized or maximized. The objective function is a linear or nonlinear equation that can also be a single numerical quantity. The objective can be various issues, such as the effective return on a stock portfolio, the time of vehicle arrivals at a specified destination, profits or costs of a company’s production, or the vote share of a political candidate.
- Variations: The quantities or variables that optimize the error function are termed variations. They include various parameters, such as the amount of stock to be bought or sold, the advocated policies by a candidate, or the route followed by a vehicle through a traffic network.
- Constraints: The optimization problem constraints limit its variables (limits of variables). A simple example of a constraint in a production process is that it cannot use less than zero resources and cannot use more resources than are available.
- Traditional optimization techniques [177]: These algorithms are deterministic algorithms that follow specific rules to move from one solution to another. Many engineering design problems have been successfully solved using these types of optimization, such as the following: geometric programming, dynamic programming, nonlinear programming, generalized reduced gradient method, and quadratic programming, etc. The two general divisions of these methods are as follows:
- .
- Derivative algorithms: hill-climbing algorithms, including gradient descent and Newton’s method.
- .
- Derivative-free algorithms: trust-region or pattern search methods.
Despite the widespread use of traditional optimization methods for mechanical design optimization, these techniques are ineffective across a broad spectrum of problems. This is primarily due to their tendency to find local optimal solutions, which are not suitable for solving multivariate problems. - Advanced optimization techniques [178]: These algorithms are based on stochastic approaches with probabilistic transition rules. Implementing these methods is relatively new and gaining popularity, since they offer properties that deterministic algorithms do not have. These algorithms are also known as metaheuristic algorithms and include the following: differential evolution (DE), evolutionary algorithm (EA), harmony elements algorithm (HEA), genetic algorithm (GA), Hybrid (Hy) algorithm, biogeography-based optimization (BBO), particle swarm optimization (PSO), swarm intelligence (SI) algorithm, artificial immune algorithm (AIA), artificial bee colony (ABC), simulated annealing (SA), differential evolution (DE), harmony search (HS), cuckoo search (CS), and firefly algorithm (FA), artificial bee colony (ABC), Tabu search (TS) algorithm, genetic programming (GP), monkey algorithm (MA), cooperative–competitive evolutionary algorithm (CoEa), expectation-propagation (EP) algorithm, firefly algorithm (FA), whale optimization algorithm (WOA), mixed-integer linear programming optimization (MILP), hybrid metaheuristic optimization algorithm (HGACS), modified TLBO algorithm (MTLBO), and multi-objective evolutionary algorithm (MOEA).
| Type | Refs. | Advantages | Disadvantages |
|---|---|---|---|
| GA | [186,187] | - Convergence with low probability to local maxima or minima;
- Insensitive to target functions of a specific type; - Possibility of parallel and distributed implementations; - Sensitive to parameters in a string of bits, not values; - Relies on probabilistic transition rules; - Uses objective function information, not derivatives. | - Is complex, especially in multi-objective optimization issues; - Long computation time; - Premature convergence may occur due to fitness function coding. |
| PSO | [188,189] | - Fast convergence, especially in improved PSO (IPSO) models; - Simple implementation and supported platforms; - Time efficient compared to GA; - Practicality in solving multimodal and nonlinear functions; - Improved versions can solve high-dimensional problems. | - Effects of high inertial weight on optimal convergence; - Possibility of convergence to a local optimum, especially at large inputs; - Cannot optimize discrete problems; - Inferior to GA in terms of commercialization and maturity. |
| SA | [190,191] | - Applicable for large, complex, and highly nonlinear optimization; - Has flexibility and guarantees optimal global convergence; - Known as a versatile programming, and complete, algorithm. | - Inverse relationship between computational time and solution quality; - Not efficient in smooth and minor optimization problems; - Sensitive to the rate of initial temperature change in its initializations; - High computational cost, especially for large data sets. |
| MILP | [192,193] | - Simple implementation and supported platforms; - High rate of convergence and low gap percentage compared to heuristic optimization methods; - Guaranteed global optimal convergence; - Ability to formulate, especially for different constraints. | - Sensitive to nonlinear system effects; - Low-quality solutions; - No balance between computing time and accuracy; - Sensitive to a large number of binary variables. |
| DE | [194,195] | - Better performance compared to GA; - Uses a combination of the same population chromosome in the formation of a new generation. | - Hardly any chromosomes of the previous generation are carried forward to the next generation. However, better results can be achieved. - Mutation and crossover operations are performed in one process. |
| ABC | [196,197] | - Self-organizing; - Collective intelligent data; - Few control parameters; - Fast convergence; - Employs both exploration and exploitation | - Search space limited by initial solution (normal distribution sample should be used in initialization step); - Abandons poor solutions; - Poor local search ability. |
| ACO | [198,199] | - Simple implementation; - Derivative free; - Good global convergence properties; - Stable optimal result. | - Uncertain convergence time; - Low computational performance and accuracy of the original ACO. |
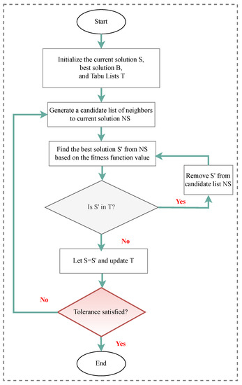
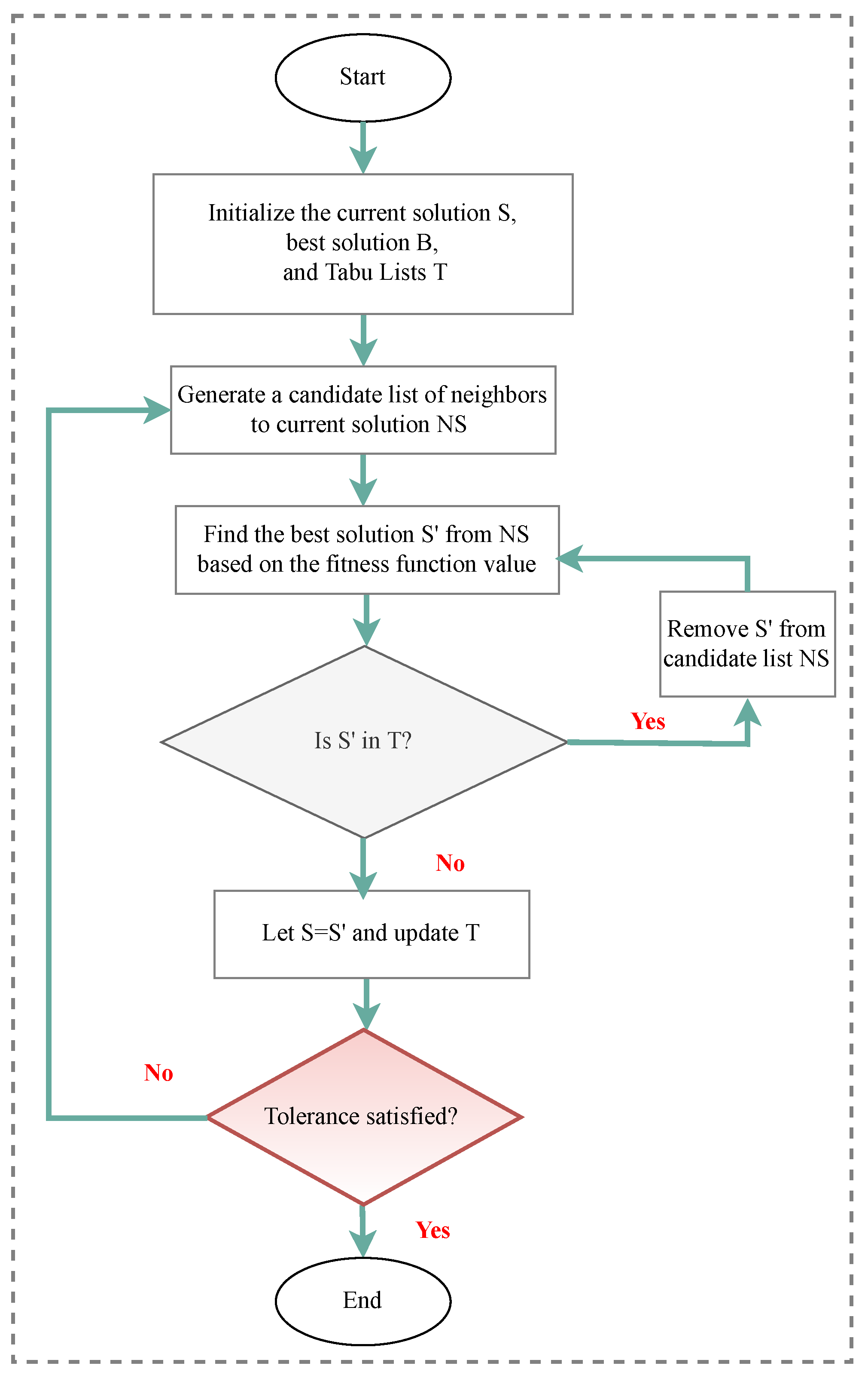
| MA | [200,201] | - Able to search globally; - Able to efficiently search locally; - Generates optimal solutions with a higher level of stability. | - Originally designed for problems with continuous variables. |
| TS | [202,203] | - Quick convergence; - Flexible algorithm; - Good-quality solutions are provided by the algorithm; - Secondary designs are provided by the algorithm. | - Some algorithm parameters need adjustments to find a good solution; - Penalty parameters must be used to satisfy the mathematical model’s constraints; - Re-running the algorithm could change the obtained design. |
| 1950–1990 | 1990–2000 | 2000–2005 | 2005–2010 | 2010–2015 | 2015–2023 |
|---|---|---|---|---|---|
| Evolutionary Algorithms | |||||
| GA; SA; TS | GP; ES; MA; CA; DE; EP; CoEa | GEA | ICA | TLBO; FPA; | SCA; MCEO; ASA; GSO |
| Swarm Intelligence Algorithms | |||||
| PSO | AFSA; HBO; TCO | ACO; SFL; MS; DPO; FA; BA | FFO; KH; CS; BMO; GWO; SLCA; ALO; DA; MFO | IAPSO; WOA; SSA; GOA; HHO; FSO; BWO; CSO; HOA; ISSA; FSA | |
| Hybrid Algorithms | |||||
| CBO-PSO; PSO-CS; GWO-SCA; PSO-GWO; MFO-GSA; PSO-WOA; WOA-SA; SA-MFO; SCA-TLBO; HDPSO; PSO-SCA | |||||
| Ref. | Year | Optimization Algorithms | Description |
|---|---|---|---|
| Wetter and Wright [204] | 2004 | Discrete Armijo gradient algorithm, GA, PSO, and Hooke–Jeeves algorithm, | Based on the results of this study, it was revealed that the biggest cost reduction is achieved by combining particle swarms and Hooke–Jeeves algorithms. Additionally, it was shown that a simple GA is an excellent choice if a user is willing to accept a slight reduction in accuracy for the benefit of fewer simulations. |
| Hassan et al. [205] | 2005 | PSO and GA | The results revealed that both PSO and GA produced high-quality solutions, with quality indices of more than 99% confidence levels. However, the computational effort required to reach such high-quality solutions by PSO was lower than the computational effort required by GA. |
| Bandyopadhyay et al. [206] | 2008 | AMOSA, NSGA-II, and PAES | In the study, SA-based multi-objective optimization algorithm (AMOSA) performed better in most cases than MOSA or non-dominated sorting GA II (NSGA-II), while Pareto archived evolution strategy (PAES) performed poorly in most cases. In complex cases, AMOSA was less time-consuming than NSGA-II. Further, AMOSA performed much better than NSGA-II regarding problems with multiple objectives. |
| Yildiz [207] | 2013 | GA, PSO, Immune algorithm, HTDEA, ABC, and DE algorithm | According to computational results and discussions, the hybrid technique based on DE algorithm (HTDEA) was an effective optimization method for solving structural design problems more efficiently than other algorithms. |
| Civicioglu and Besdok [208] | 2013 | CK, PSO, DE
and ABC algorithm | Comparing the CK algorithm with the DE algorithm revealed that the CK algorithm was very successful at solving problems. The DE algorithm acquired a global minimizer with lower run-time complexity and needed fewer function evaluations than the comparison algorithms. PSO and Cuckoo-search (CK) algorithms were statistically more similar to DE than ABC algorithms in performance. CK and DE provided more reliable and precise results than PSO and ABC algorithms. |
| Hamdy et al. [209] | 2016 | pNSGA-II, MOPSO, PRGA, ENSES, evMOGA, spMODE-II, and MODA | In the study, the pNSGA-II, MOPSO, Two-phase optimization using the GA (PRGA), Elitist non-dominated sorting evolution strategy (ENSES), Multi-objective evolutionary algorithm, based on the concept of epsilon dominance (evMOGA), Multi-objective DE algorithm (spMODE-II) and Multi-objective dragonfly algorithm (MODA) were run 20 times with a gradually increasing number of evaluations, indicating that the PRGA algorithm explored a large part of the solution space and quickly produced close-to-optimal solutions with good diversity. |
| Dogo et al. [210] | 2018 | SGD, vSGD, SGDm, SGDm+n, RMSProp, Adam, AdaGrad, AdaDelta, Adamax and Nadam | The results showed that Nadam performed best across all three datasets, whereas AdaDelta performed worst, compared with Stochastic Gradient Descent (SGD), Root Mean Square Propagation (RMSProp), Adaptive Moment Estimation (Adam), Adaptive Gradient (AdaGrad), Adaptive Delta (AdaDelta), Adaptive moment estimation Extension based on infinity norm (Adamax) and Nesterov-accelerated Adaptive Moment Estimation (Nadam) optimization techniques |
| Zaman and Gharehchopogh [211] | 2022 | PSO and PSOBSA | It was shown that IPSO with the backtracking search optimization algorithm (PSOBSA) performed better than other well-known metaheuristic algorithms and PSO variants on almost all of the benchmark problems in terms of global exploration ability and accuracy. |
| Tawhid and Ibrahim [212] | 2023 | CS, MBO, and MBOCS algorithm | The study showed that the hybrid swarm intelligence optimization (MBOCS) algorithm could overcome the disadvantages of monarch butterfly optimization (MBO) and CS algorithms. Compared with other algorithms, the MBOCS algorithm outperformed the others and was a competitive and promising technique for solving complex optimization problems. |
4.1. Biology-Based Algorithms
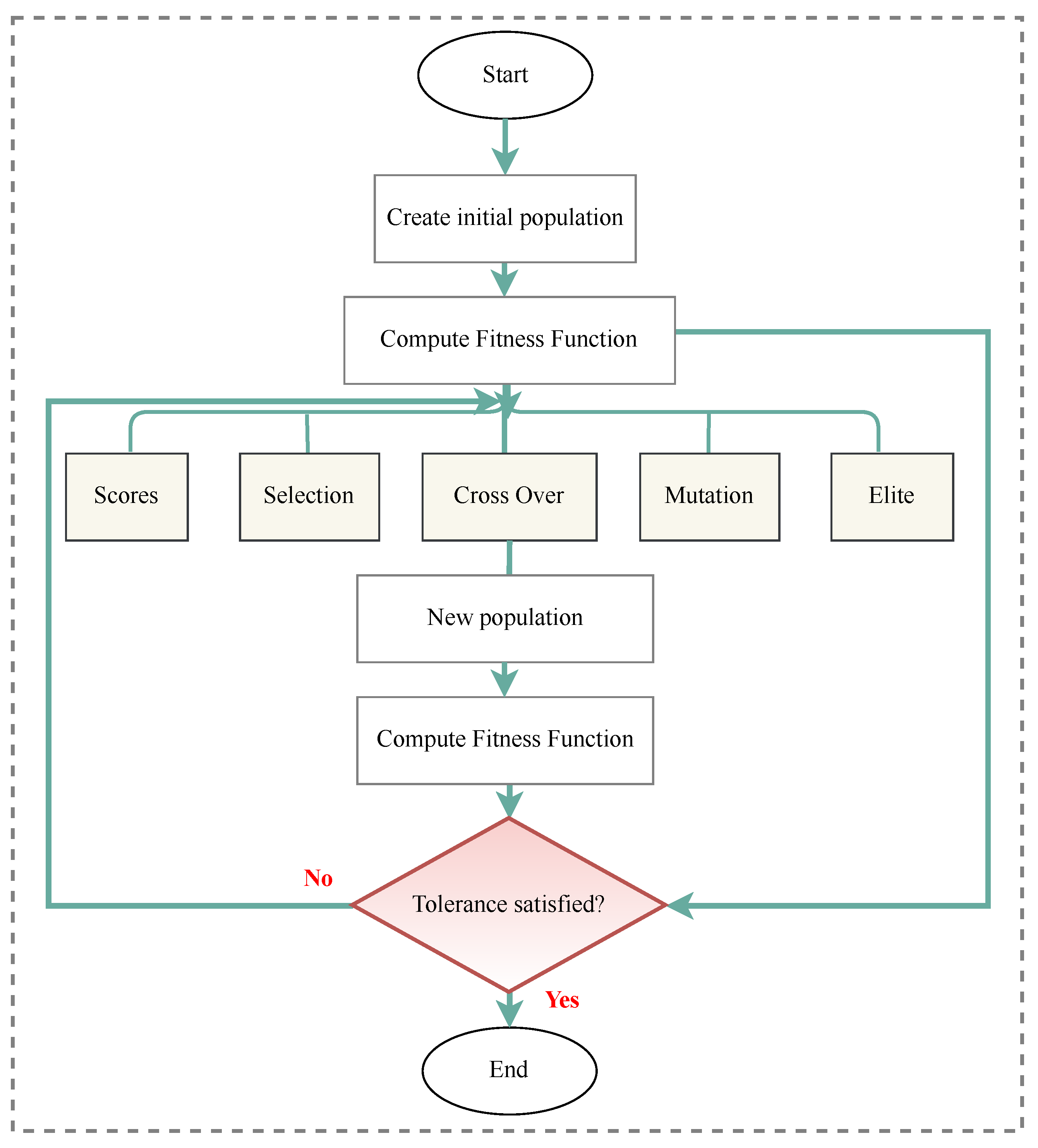
4.1.1. Genetic Algorithm (GA)
- Encoding: The problem’s input parameters, or decision variables, are encoded into a solution series of a finite length. Encoding methods include octal encoding, binary encoding, hexadecimal encoding, value encoding, permutation encoding, and tree encoding.
- Selection: In the selection stage, individuals are selected from a population for later breeding. Selection methods include rank selection, roulette wheel selection, Boltzmann selection, tournament selection, and stochastic universal sampling.
- Mutation: To introduce additional diversity, mutation randomly changes individuals. Mutations include displacement mutation, inversion mutation, scramble mutation, big flipping mutation, and reversing mutation.
- Crossover: During mating, a crossover point is randomly selected between each pair of parents. Crossover methods include K-point crossover, single-point crossover, partially mapped crossover, uniform crossover, order crossover, precedence preserving crossover, shuffle crossover, reduced surrogate crossover, and cycle crossover.
- Step 1: Set up GA parameters.
- Step 2: Create a random population of a specified size.
- Step 3: Calculate the objective function for all population members.
- Step 4: Select the best individuals from a population of candidates.
- Step 5: Perform crossover with two individuals, known as parents, randomly chosen from a mating pool to create two offspring.
- Step 6: Mutate the individuals of a population, based on mutation probabilities.
- Step 7: Perform elitism, where the best individuals in a generation are passed on to the next generation without undergoing any change.
- Step 8: Repeat steps 3 to 7 until the specified number of generations is reached, or the termination criterion is met.
| Algorithm 1 Pseudo-code for GA. |
|
4.1.2. Differential Evolution (DE) Algorithm
- stopping criteria that determine the maximum number of generations G (or iterations),
- the dimensions of problem S that scales the difficulty of optimization,
- the boundaries that limit the feasible area and .
- Step 1: Set up the DE parameters that are required for the algorithm.
- Step 2: Create a random population of the specified size.
- Step 3: Calculate the objective function for all solutions.
- Step 4: Select three different target vectors.
- Step 5: Determine the trial vector using the crossover constant.
- Step 6: Choose a vector between the trial and target vectors.
- Step 7: Repeat procedures 3 to 6 until the specified number of generations is reached.
| Algorithm 2 Pseudo-code for DE Algorithm. |
|
- (i)
- The initial population of a structure was generated using its damage scenario.
- (ii)
- During the mutation process, a new difference vector was generated, based on the dispersion of individuals through the search space, to automatically balance local and global searching.
- (iii)
- A new exchange operator was designed to avoid the untimely convergence of local optima.
4.1.3. Particle Swarm Optimization (PSO) Algorithm
- 1.
- (best position): the best position of an individual particle.
- 2.
- (global best position [Global-PSO]): the position of each particle is influenced by the best-fit particle in the entire swarm.
- 3.
- (local best position [Local-PSO]): the position of each particle is influenced by the best-fit particle chosen from its immediate neighbors.
- (i)
- Current position
- (ii)
- Best previous position
- (iii)
- Flight velocity .
- Step 1: Set up the PSO parameters needed for the algorithm.
- Step 2: Generate a random population of the specified size.
- Step 3: Calculate the objective function for each member of the population.
- Step 4: Update each particle’s velocity.
- Step 5: Update the particle positions.
- Step 6: Calculate the objective function for all particles.
- Step 7: Using elitism, the best-obtained results are saved.
- Step 8: Repeat steps 4 to 7 until the specified number of generations is met or a termination criterion is reached.
- Modifications of PSO, such as chaotic PSO, quantum-behaved PSO, and fuzzy PSO.
- Extensions of PSO to other optimization fields, such as multi-objective, discrete, constrained, and binary optimization.
- Hybridization of PSO with other metaheuristic methods, such as artificial immune system (AIS), GA, TS, and ACO.
- Parallel implementation of PSO, such as GPU computing, multicore, and cloud computing.
- Theoretical analysis of PSO, such as convergence analysis, and parameter selection.
| Algorithm 3 Pseudo-code for PSO Algorithm. |
|
4.1.4. Other Evolutionary Algorithms
4.2. Physics-Based Algorithms
4.3. Geography-Based Algorithms
4.4. Sequential Sensor Placement Algorithms
4.5. Other Optimization Methodologies
4.6. Using Optimization Algorithms in Artificial Intelligence
5. Conclusions
Author Contributions
Funding
Institutional Review Board Statement
Informed Consent Statement
Data Availability Statement
Conflicts of Interest
References
- Avci, O.; Abdeljaber, O.; Kiranyaz, S.; Hussein, M.; Gabbouj, M.; Inman, D.J. A review of vibration-based damage detection in civil structures: From traditional methods to Machine Learning and Deep Learning applications. Mech. Syst. Signal Process. 2021, 147, 107077. [Google Scholar] [CrossRef]
- Das, M.; Sahu, S.; Parhi, D. Composite materials and their damage detection using AI techniques for aerospace application: A brief review. Mater. Today Proc. 2021, 44, 955–960. [Google Scholar] [CrossRef]
- Lenticchia, E.; Ceravolo, R.; Chiorino, C. Damage scenario-driven strategies for the seismic monitoring of XX century spatial structures with application to Pier Luigi Nervi’s Turin Exhibition Centre. Eng. Struct. 2017, 137, 256–267. [Google Scholar] [CrossRef]
- Martucci, D.; Civera, M.; Surace, C. The extreme function theory for damage detection: An application to civil and aerospace structures. Appl. Sci. 2021, 11, 1716. [Google Scholar] [CrossRef]
- Martucci, D.; Civera, M.; Surace, C. Bridge monitoring: Application of the extreme function theory for damage detection on the I-40 case study. Eng. Struct. 2023, 279, 115573. [Google Scholar] [CrossRef]
- Tubaishat, M.; Madria, S. Sensor networks: An overview. IEEE Potentials 2003, 22, 20–23. [Google Scholar] [CrossRef]
- Hassani, S.; Mousavi, M.; Sharif-Khodaei, Z. Smart bridge monitoring. In The Rise of Smart Cities; Elsevier: Amsterdam, The Netherlands, 2022; pp. 343–372. [Google Scholar]
- Hassani, S.; Dackermann, U. A Systematic Review of Advanced Sensor Technologies for Non-Destructive Testing and Structural Health Monitoring. Sensors 2023, 24, 2204. [Google Scholar] [CrossRef] [PubMed]
- Olson, D.L. Data mining in business services. Serv. Bus. 2007, 1, 181–193. [Google Scholar] [CrossRef]
- Goyal, D.; Pabla, B. The vibration monitoring methods and signal processing techniques for structural health monitoring: A review. Arch. Comput. Methods Eng. 2016, 23, 585–594. [Google Scholar] [CrossRef]
- Gomes, G.F.; Mendez, Y.A.D.; da Silva Lopes Alexandrino, P.; da Cunha, S.S.; Ancelotti, A.C. A review of vibration based inverse methods for damage detection and identification in mechanical structures using optimization algorithms and ANN. Arch. Comput. Methods Eng. 2019, 26, 883–897. [Google Scholar] [CrossRef]
- Sony, S.; Laventure, S.; Sadhu, A. A literature review of next-generation smart sensing technology in structural health monitoring. Struct. Control Health Monit. 2019, 26, e2321. [Google Scholar] [CrossRef]
- Rocha, H.; Semprimoschnig, C.; Nunes, J.P. Sensors for process and structural health monitoring of aerospace composites: A review. Eng. Struct. 2021, 237, 112231. [Google Scholar] [CrossRef]
- Stoll, P.; Gasparin, E.; Spierings, A.; Wegener, K. Embedding eddy current sensors into LPBF components for structural health monitoring. Prog. Addit. Manuf. 2021, 6, 445–453. [Google Scholar] [CrossRef]
- Dutta, C.; Kumar, J.; Das, T.K.; Sagar, S.P. Recent Advancements in the Development of Sensors for the Structural Health Monitoring (SHM) at High-Temperature Environment: A Review. IEEE Sens. J. 2021, 21, 15904–15916. [Google Scholar] [CrossRef]
- Simon, J.; Moll, J.; Krozer, V.; Kurin, T.; Lurz, F.; Bagemiel, O.; Krause, S. Analysis and Compensation of Relative Humidity and Ice Formation Effects for Radar-Based SHM Systems Embedded in Wind Turbine Blades. In European Workshop on Structural Health Monitoring: EWSHM 2022; Springer: Berlin/Heidelberg, Germany, 2023; pp. 772–781. [Google Scholar]
- Mieloszyk, M.; Shafighfard, T.; Majewska, K.; Andrearczyk, A. An Influence of Temperature on Fiber Bragg Grating Sensor Embedded into Additive Manufactured Structure. In European Workshop on Structural Health Monitoring; Springer: Berlin/Heidelberg, Germany, 2023; pp. 495–501. [Google Scholar]
- Guzman-Acevedo, G.M.; Vazquez-Becerra, G.E.; Millan-Almaraz, J.R.; Rodriguez-Lozoya, H.E.; Reyes-Salazar, A.; Gaxiola-Camacho, J.R.; Martinez-Felix, C.A. GPS, accelerometer, and smartphone fused smart sensor for SHM on real-scale bridges. Adv. Civ. Eng. 2019, 2019, 6429430. [Google Scholar] [CrossRef]
- Guratzsch, R.F. Sensor Placement Optimization Under Uncertainty for Structural Health Monitoring Systems of Hot Aerospace Structures. Ph.D. Thesis, Vanderbilt University, Nashville, TN, USA, 2007. [Google Scholar]
- Benavides-Serrano, A.; Mannan, M.; Laird, C. A quantitative assessment on the placement practices of gas detectors in the process industries. J. Loss Prev. Process Ind. 2015, 35, 339–351. [Google Scholar] [CrossRef]
- Upadhyaya, B.; Perillo, S.; Xu, X.; Li, F. Advanced control design, optimal sensor placement, and technology demonstration for small and medium nuclear power reactors. In Proceedings of the International Conference on Nuclear Engineering, Brussels, Belgium, 12–16 July 2009; Volume 43550, pp. 763–773. [Google Scholar]
- Deng, Z.; He, C.; Liu, Y. Deep neural network-based strategy for optimal sensor placement in data assimilation of turbulent flow. Phys. Fluids 2021, 33, 025119. [Google Scholar] [CrossRef]
- Dinh-Cong, D.; Dang-Trung, H.; Nguyen-Thoi, T. An efficient approach for optimal sensor placement and damage identification in laminated composite structures. Adv. Eng. Softw. 2018, 119, 48–59. [Google Scholar] [CrossRef]
- Simon, D. Evolutionary Optimization Algorithms; John Wiley & Sons: Hoboken, NJ, USA, 2013. [Google Scholar]
- Li, W.; Wang, G.G.; Gandomi, A.H. A survey of learning-based intelligent optimization algorithms. Arch. Comput. Methods Eng. 2021, 28, 3781–3799. [Google Scholar] [CrossRef]
- Rios, L.M.; Sahinidis, N.V. Derivative-free optimization: A review of algorithms and comparison of software implementations. J. Glob. Optim. 2013, 56, 1247–1293. [Google Scholar] [CrossRef]
- Mebane, W.R., Jr.; Sekhon, J.S. Genetic optimization using derivatives: The rgenoud package for R. J. Stat. Softw. 2011, 42, 1–26. [Google Scholar] [CrossRef]
- Li, H.; Fang, C.; Lin, Z. Accelerated first-order optimization algorithms for machine learning. Proc. IEEE 2020, 108, 2067–2082. [Google Scholar] [CrossRef]
- Gao, P.; Li, K.; Wei, S.; Long, G.L. Quantum second-order optimization algorithm for general polynomials. Sci. China Phys. Mech. Astron. 2021, 64, 1–10. [Google Scholar] [CrossRef]
- Hart, W.E.; Murray, R. Review of sensor placement strategies for contamination warning systems in drinking water distribution systems. J. Water Resour. Plan. Manag. 2010, 136, 611–619. [Google Scholar] [CrossRef]
- Gupta, V.; Sharma, M.; Thakur, N. Optimization criteria for optimal placement of piezoelectric sensors and actuators on a smart structure: A technical review. J. Intell. Mater. Syst. Struct. 2010, 21, 1227–1243. [Google Scholar] [CrossRef]
- Yi, T.H.; Li, H.N. Methodology developments in sensor placement for health monitoring of civil infrastructures. Int. J. Distrib. Sens. Netw. 2012, 8, 612726. [Google Scholar] [CrossRef]
- Noel, A.B.; Abdaoui, A.; Elfouly, T.; Ahmed, M.H.; Badawy, A.; Shehata, M.S. Structural health monitoring using wireless sensor networks: A comprehensive survey. IEEE Commun. Surv. Tutor. 2017, 19, 1403–1423. [Google Scholar] [CrossRef]
- Adedoja, O.S.; Hamam, Y.; Khalaf, B.; Sadiku, R. A state-of-the-art review of an optimal sensor placement for contaminant warning system in a water distribution network. Urban Water J. 2018, 15, 985–1000. [Google Scholar] [CrossRef]
- Ostachowicz, W.; Soman, R.; Malinowski, P. Optimization of sensor placement for structural health monitoring: A review. Struct. Health Monit. 2019, 18, 963–988. [Google Scholar] [CrossRef]
- Tan, Y.; Zhang, L. Computational methodologies for optimal sensor placement in structural health monitoring: A review. Struct. Health Monit. 2020, 19, 1287–1308. [Google Scholar] [CrossRef]
- Barthorpe, R.J.; Worden, K. Emerging trends in optimal structural health monitoring system design: From sensor placement to system evaluation. J. Sens. Actuator Netw. 2020, 9, 31. [Google Scholar] [CrossRef]
- Hassani, S.; Mousavi, M.; Gandomi, A.H. Structural Health Monitoring in Composite Structures: A Comprehensive Review. Sensors 2022, 22, 153. [Google Scholar] [CrossRef] [PubMed]
- Ghannadi, P.; Kourehli, S.; Mirjalili, S. A review of the application of the simulated annealing algorithm in structural health monitoring (1995–2021). Frat. Ed. Integrità Strutt. 2023, 64, 51–76. [Google Scholar]
- Flynn, E.B.; Todd, M.D. A Bayesian approach to optimal sensor placement for structural health monitoring with application to active sensing. Mech. Syst. Signal Process. 2010, 24, 891–903. [Google Scholar] [CrossRef]
- Qin, B.Y.; Lin, X.K. Optimal sensor placement based on particle swarm optimization. In Advanced Materials Research; Trans Tech Publication: Zurich, Switzerland, 2011; Volume 271, pp. 1108–1113. [Google Scholar]
- Fu, Y.M.; Yu, L. Optimal sensor placement based on MAC and SPGA algorithms. In Advanced Materials Research; Trans Tech Publication: Zurich, Switzerland, 2012; Volume 594, pp. 1118–1122. [Google Scholar]
- Lian, J.; He, L.; Ma, B.; Li, H.; Peng, W. Optimal sensor placement for large structures using the nearest neighbour index and a hybrid swarm intelligence algorithm. Smart Mater. Struct. 2013, 22, 095015. [Google Scholar] [CrossRef]
- Beygzadeh, S.; Salajegheh, E.; Torkzadeh, P.; Salajegheh, J.; Naseralavi, S.S. An improved genetic algorithm for optimal sensor placement in space structures damage detection. Int. J. Space Struct. 2014, 29, 121–136. [Google Scholar] [CrossRef]
- Jung, B.; Cho, J.; Jeong, W. Sensor placement optimization for structural modal identification of flexible structures using genetic algorithm. J. Mech. Sci. Technol. 2015, 29, 2775–2783. [Google Scholar] [CrossRef]
- Capellari, G.; Chatzi, E.; Mariani, S. An optimal sensor placement method for SHM based on Bayesian experimental design and polynomial chaos expansion. In European Congress on Computational Methods in Applied Sciences and Engineering; National Technical University of Athens (NTUA): Athens, Greece, 2016; pp. 6272–6282. [Google Scholar]
- Yang, C.; Zhang, X.; Huang, X.; Cheng, Z.; Zhang, X.; Hou, X. Optimal sensor placement for deployable antenna module health monitoring in SSPS using genetic algorithm. Acta Astronaut. 2017, 140, 213–224. [Google Scholar] [CrossRef]
- Kaveh, A.; Dadras Eslamlou, A. An efficient two-stage method for optimal sensor placement using graph-theoretical partitioning and evolutionary algorithms. Struct. Control Health Monit. 2019, 26, e2325. [Google Scholar] [CrossRef]
- Lin, T.Y.; Tao, J.; Huang, H.H. A Multiobjective Perspective to Optimal Sensor Placement by Using a Decomposition-Based Evolutionary Algorithm in Structural Health Monitoring. Appl. Sci. 2020, 10, 7710. [Google Scholar] [CrossRef]
- Yang, C. An adaptive sensor placement algorithm for structural health monitoring based on multi-objective iterative optimization using weight factor updating. Mech. Syst. Signal Process. 2021, 151, 107363. [Google Scholar] [CrossRef]
- Yang, Y.; Chadha, M.; Hu, Z.; Todd, M.D. An optimal sensor placement design framework for structural health monitoring using Bayes risk. Mech. Syst. Signal Process. 2022, 168, 108618. [Google Scholar] [CrossRef]
- Ercan, T.; Sedehi, O.; Katafygiotis, L.S.; Papadimitriou, C. Information theoretic-based optimal sensor placement for virtual sensing using augmented Kalman filtering. Mech. Syst. Signal Process. 2023, 188, 110031. [Google Scholar] [CrossRef]
- Meruane, V.; Heylen, W. Damage detection with parallel genetic algorithms and operational modes. Struct. Health Monit. 2010, 9, 481–496. [Google Scholar] [CrossRef]
- Nobahari, M.; Seyedpoor, S.M. Structural damage detection using an efficient correlation-based index and a modified genetic algorithm. Math. Comput. Model. 2011, 53, 1798–1809. [Google Scholar] [CrossRef]
- Kang, F.; Li, J.j.; Xu, Q. Damage detection based on improved particle swarm optimization using vibration data. Appl. Soft Comput. 2012, 12, 2329–2335. [Google Scholar] [CrossRef]
- Mohan, S.; Maiti, D.K.; Maity, D. Structural damage assessment using FRF employing particle swarm optimization. Appl. Math. Comput. 2013, 219, 10387–10400. [Google Scholar] [CrossRef]
- Vosoughi, A.; Gerist, S. New hybrid FE-PSO-CGAs sensitivity base technique for damage detection of laminated composite beams. Compos. Struct. 2014, 118, 68–73. [Google Scholar] [CrossRef]
- Cha, Y.J.; Buyukozturk, O. Structural damage detection using modal strain energy and hybrid multiobjective optimization. Comput.-Aided Civ. Infrastruct. Eng. 2015, 30, 347–358. [Google Scholar] [CrossRef]
- Hosseinzadeh, A.Z.; Amiri, G.G.; Razzaghi, S.S.; Koo, K.; Sung, S.H. Structural damage detection using sparse sensors installation by optimization procedure based on the modal flexibility matrix. J. Sound Vib. 2016, 381, 65–82. [Google Scholar] [CrossRef]
- Dinh-Cong, D.; Vo-Duy, T.; Ho-Huu, V.; Dang-Trung, H.; Nguyen-Thoi, T. An efficient multi-stage optimization approach for damage detection in plate structures. Adv. Eng. Softw. 2017, 112, 76–87. [Google Scholar] [CrossRef]
- Gomes, G.F.; Mendéz, Y.A.D.; da Cunha, S.S.; Ancelotti, A.C. A numerical–experimental study for structural damage detection in CFRP plates using remote vibration measurements. J. Civ. Struct. Health Monit. 2018, 8, 33–47. [Google Scholar] [CrossRef]
- Gomes, G.F.; da Cunha, S.S.; Ancelotti, A.C. A sunflower optimization (SFO) algorithm applied to damage identification on laminated composite plates. Eng. Comput. 2019, 35, 619–626. [Google Scholar] [CrossRef]
- Ghannadi, P.; Kourehli, S.S.; Noori, M.; Altabey, W.A. Efficiency of grey wolf optimization algorithm for damage detection of skeletal structures via expanded mode shapes. Adv. Struct. Eng. 2020, 23, 2850–2865. [Google Scholar] [CrossRef]
- Tran-Ngoc, H.; Khatir, S.; Ho-Khac, H.; De Roeck, G.; Bui-Tien, T.; Wahab, M.A. Efficient Artificial neural networks based on a hybrid metaheuristic optimization algorithm for damage detection in laminated composite structures. Compos. Struct. 2021, 262, 113339. [Google Scholar] [CrossRef]
- Hassani, S.; Mousavi, M.; Gandomi, A.H. A mode shape sensitivity-based method for damage detection of structures with closely-spaced eigenvalues. Measurement 2022, 190, 110644. [Google Scholar] [CrossRef]
- Shirazi, M.I.; Khatir, S.; Benaissa, B.; Mirjalili, S.; Wahab, M.A. Damage assessment in laminated composite plates using modal Strain Energy and YUKI-ANN algorithm. Compos. Struct. 2023, 303, 116272. [Google Scholar] [CrossRef]
- Adams, R.; Cawley, P.; Pye, C.; Stone, B. A vibration technique for non-destructively assessing the integrity of structures. J. Mech. Eng. Sci. 1978, 20, 93–100. [Google Scholar] [CrossRef]
- Cawley, P.; Adams, R.D. The location of defects in structures from measurements of natural frequencies. J. Strain Anal. Eng. Des. 1979, 14, 49–57. [Google Scholar] [CrossRef]
- Hu, H.; Wang, J.; Dong, C.Z.; Chen, J.; Wang, T. A hybrid method for damage detection and condition assessment of hinge joints in hollow slab bridges using physical models and vision-based measurements. Mech. Syst. Signal Process. 2023, 183, 109631. [Google Scholar] [CrossRef]
- Dessena, G.; Ignatyev, D.I.; Whidborne, J.F.; Zanotti Fragonara, L. A Kriging approach to model updating for damage detection. In European Workshop on Structural Health Monitoring; Springer: Berlin/Heidelberg, Germany, 2023; pp. 245–255. [Google Scholar]
- Nie, P.; Jin, Z. Requirements, challenges and opportunities of wireless sensor networks in structural health monitoring. In Proceedings of the 2010 3rd IEEE International Conference on Broadband Network and Multimedia Technology (IC-BNMT), Beijing, China, 26–28 October 2010; pp. 1052–1057. [Google Scholar]
- Hassiotis, S.; Jeong, G.D. Identification of stiffness reductions using natural frequencies. J. Eng. Mech. 1995, 121, 1106–1113. [Google Scholar] [CrossRef]
- Fu, Y.; Liu, J.; Wei, Z.; Lu, Z. A two-step approach for damage identification in plates. J. Vib. Control 2016, 22, 3018–3031. [Google Scholar] [CrossRef]
- Hassani, S.; Mousavi, M.; Gandomi, A.H. Damage detection of composite laminate structures using VMD of FRF contaminated by high percentage of noise. Compos. Struct. 2022, 286, 115243. [Google Scholar] [CrossRef]
- Hassani, S.; Mousavi, M.; Gandomi, A.H. A Hilbert transform sensitivity-based model-updating method for damage detection of structures with closely-spaced eigenvalues. Eng. Struct. 2022, 268, 114761. [Google Scholar] [CrossRef]
- Liao, S.; Liu, H.; Yang, J.; Ge, Y. A channel-spatial-temporal attention-based network for vibration-based damage detection. Inf. Sci. 2022, 606, 213–229. [Google Scholar] [CrossRef]
- Wodecki, J.; Michalak, A.; Zimroz, R. Local damage detection based on vibration data analysis in the presence of Gaussian and heavy-tailed impulsive noise. Measurement 2021, 169, 108400. [Google Scholar] [CrossRef]
- Machynia, A.; Spytek, J.; Dziedziech, K.; Holak, K.; Dworakowski, Z. Vibration Frequency-Based Optimal Baseline Selection for Damage Detection in SHM. In European Workshop on Structural Health Monitoring; Springer: Berlin/Heidelberg, Germany, 2023; pp. 438–445. [Google Scholar]
- Pothisiri, T.; Hjelmstad, K. Structural damage detection and assessment from modal response. J. Eng. Mech. 2003, 129, 135–145. [Google Scholar] [CrossRef]
- Kourehli, S.S.; Bagheri, A.; Amiri, G.G.; Ghafory-Ashtiany, M. Structural damage detection using incomplete modal data and incomplete static response. KSCE J. Civ. Eng. 2013, 17, 216–223. [Google Scholar] [CrossRef]
- Delgadillo, R.; Casas, J. Damage detection in a real truss bridge using Hilbert-Huang Transform of transient vibrations. In Bridge Maintenance, Safety, Management, Life-Cycle Sustainability and Innovations; CRC Press: Boca Raton, FL, USA, 2021; pp. 890–898. [Google Scholar]
- He, Y.; Zhang, L.; Chen, Z.; Li, C.Y. A framework of structural damage detection for civil structures using a combined multi-scale convolutional neural network and echo state network. Eng. Comput. 2022, 1–19. [Google Scholar] [CrossRef]
- Stepinski, T.; Uhl, T.; Staszewski, W. Advanced Structural Damage Detection: From Theory to Engineering Applications; Wiley: Hoboken, NJ, USA, 2013. [Google Scholar]
- Zeng, J.; Todd, M.D.; Hu, Z. Probabilistic damage detection using a new likelihood-free Bayesian inference method. J. Civ. Struct. Health Monit. 2022, 1–23. [Google Scholar] [CrossRef]
- Wang, X.; Hou, R.; Xia, Y.; Zhou, X. Structural damage detection based on variational Bayesian inference and delayed rejection adaptive Metropolis algorithm. Struct. Health Monit. 2021, 20, 1518–1535. [Google Scholar] [CrossRef]
- Ding, Z.; Li, J.; Hao, H. Structural damage identification using improved Jaya algorithm based on sparse regularization and Bayesian inference. Mech. Syst. Signal Process. 2019, 132, 211–231. [Google Scholar] [CrossRef]
- Yan, W.J.; Chronopoulos, D.; Papadimitriou, C.; Cantero-Chinchilla, S.; Zhu, G.S. Bayesian inference for damage identification based on analytical probabilistic model of scattering coefficient estimators and ultrafast wave scattering simulation scheme. J. Sound Vib. 2020, 468, 115083. [Google Scholar] [CrossRef]
- Huang, Y.; Shao, C.; Wu, B.; Beck, J.L.; Li, H. State-of-the-art review on Bayesian inference in structural system identification and damage assessment. Adv. Struct. Eng. 2019, 22, 1329–1351. [Google Scholar] [CrossRef]
- Wu, B.; Lim, C.; Li, Z. A finite element algorithm for reanalysis of structures with added degrees of freedom. Finite Elem. Anal. Des. 2004, 40, 1791–1801. [Google Scholar] [CrossRef]
- Ni, Y.; Xia, Y.; Lin, W.; Chen, W.; Ko, J. SHM benchmark for high-rise structures: A reduced-order finite element model and field measurement data. Smart Struct. Syst. 2012, 10, 411–426. [Google Scholar] [CrossRef]
- Yi, T.H.; Li, H.N.; Gu, M. Sensor placement for structural health monitoring of Canton Tower. Smart Struct. Syst. 2012, 10, 313–329. [Google Scholar] [CrossRef]
- Quaranta, G.; Marano, G.C.; Trentadue, F.; Monti, G. Numerical study on the optimal sensor placement for historic swing bridge dynamic monitoring. Struct. Infrastruct. Eng. 2014, 10, 57–68. [Google Scholar] [CrossRef]
- Yi, T.H.; Li, H.N.; Zhang, X.D. Sensor placement optimization in structural health monitoring using distributed monkey algorithm. Smart Struct. Syst. 2015, 15, 191–207. [Google Scholar] [CrossRef]
- Huang, Y.; Ludwig, S.A.; Deng, F. Sensor optimization using a genetic algorithm for structural health monitoring in harsh environments. J. Civ. Struct. Health Monit. 2016, 6, 509–519. [Google Scholar] [CrossRef]
- Chen, L.; Chen, W.; Wang, L.; Zhai, C.; Hu, X.; Sun, L.; Tian, Y.; Huang, X.; Jiang, L. Convolutional neural networks (CNNs)-based multi-category damage detection and recognition of high-speed rail (HSR) reinforced concrete (RC) bridges using test images. Eng. Struct. 2023, 276, 115306. [Google Scholar] [CrossRef]
- Sofi, A.; Regita, J.J.; Rane, B.; Lau, H.H. Structural health monitoring using wireless smart sensor network—An overview. Mech. Syst. Signal Process. 2022, 163, 108113. [Google Scholar] [CrossRef]
- Glisic, B. Concise Historic Overview of Strain Sensors Used in the Monitoring of Civil Structures: The First One Hundred Years. Sensors 2022, 22, 2397. [Google Scholar] [CrossRef] [PubMed]
- Lawal, O.; Najafi, A.; Hoang, T.; Shajihan, S.A.V.; Mechitov, K.; Spencer, B.F., Jr. Development and Validation of a Framework for Smart Wireless Strain and Acceleration Sensing. Sensors 2022, 22, 1998. [Google Scholar] [CrossRef] [PubMed]
- Amaya, A.; Sierra-Pérez, J. Toward a Structural Health Monitoring Methodology for Concrete Structures under Dynamic Loads Using Embedded FBG Sensors and Strain Mapping Techniques. Sensors 2022, 22, 4569. [Google Scholar] [CrossRef]
- Bertulessi, M.; Bignami, D.F.; Boschini, I.; Brunero, M.; Ferrario, M.; Menduni, G.; Morosi, J.; Paganone, E.J.; Zambrini, F. Monitoring Strategic Hydraulic Infrastructures by Brillouin Distributed Fiber Optic Sensors. Water 2022, 14, 188. [Google Scholar] [CrossRef]
- Aulakh, D.S.; Bhalla, S. Piezo Sensors Based Operational Strain Modal Analysis for SHM. In European Workshop on Structural Health Monitoring; Springer: Berlin/Heidelberg, Germany, 2023; pp. 42–51. [Google Scholar]
- Chen, X.; Zhang, L.; Xie, B.; Zhou, G.; Zhao, X. Critical Experiments for Structural Members of Micro Image Strain Sensing Sensor Based on Smartphone and Microscope. Buildings 2022, 12, 212. [Google Scholar] [CrossRef]
- Saravanan, T.J.; Chauhan, S.S. Study on pre-damage diagnosis and analysis of adhesively bonded smart PZT sensors using EMI technique. Measurement 2022, 188, 110411. [Google Scholar] [CrossRef]
- Soman, R. Multi-objective optimization for joint actuator and sensor placement for guided waves based structural health monitoring using fibre Bragg grating sensors. Ultrasonics 2022, 119, 106605. [Google Scholar] [CrossRef]
- Wu, T.; Liu, G.; Fu, S.; Xing, F. Recent progress of fiber-optic sensors for the structural health monitoring of civil infrastructure. Sensors 2020, 20, 4517. [Google Scholar] [CrossRef]
- Mustapha, S.; Lu, Y.; Ng, C.T.; Malinowski, P. Sensor networks for structures health monitoring: Placement, implementations, and challenges—A review. Vibration 2021, 4, 551–585. [Google Scholar] [CrossRef]
- Grabowski, K.; Srivatsa, S.; Vashisth, A.; Mishnaevsky, L., Jr.; Uhl, T. Recent advances in MXene-based sensors for Structural Health Monitoring applications: A review. Measurement 2021, 189, 110575. [Google Scholar] [CrossRef]
- Li, W.; Qu, F.; Dong, W.; Mishra, G.; Shah, S.P. A comprehensive review on self-sensing graphene/cementitious composites: A pathway toward next-generation smart concrete. Constr. Build. Mater. 2022, 331, 127284. [Google Scholar] [CrossRef]
- Gao, K.; Zhang, Z.; Weng, S.; Zhu, H.; Yu, H.; Peng, T. Review of Flexible Piezoresistive Strain Sensors in Civil Structural Health Monitoring. Appl. Sci. 2022, 12, 9750. [Google Scholar] [CrossRef]
- Jayawickrema, U.; Herath, H.; Hettiarachchi, N.; Sooriyaarachchi, H.; Epaarachchi, J. Fibre-optic sensor and deep learning-based structural health monitoring systems for civil structures: A review. Measurement 2022, 199, 111543. [Google Scholar] [CrossRef]
- Frigui, F.; Faye, J.P.; Martin, C.; Dalverny, O.; Pérès, F.; Judenherc, S. Global methodology for damage detection and localization in civil engineering structures. Eng. Struct. 2018, 171, 686–695. [Google Scholar] [CrossRef]
- Czeluśniak, K.; Staszewski, W.J.; Aymerich, F. Local bispectral characteristics of nonlinear vibro-acoustic modulations for structural damage detection. Mech. Syst. Signal Process. 2022, 178, 109199. [Google Scholar] [CrossRef]
- Svendsen, B.T.; Frøseth, G.T.; Øiseth, O.; Rønnquist, A. A data-based structural health monitoring approach for damage detection in steel bridges using experimental data. J. Civ. Struct. Health Monit. 2022, 12, 101–115. [Google Scholar] [CrossRef]
- Shi, B.; Cao, M.; Wang, Z.; Ostachowicz, W. A directional continuous wavelet transform of mode shape for line-type damage detection in plate-type structures. Mech. Syst. Signal Process. 2022, 167, 108510. [Google Scholar] [CrossRef]
- Zhang, Z.; Sun, C.; Guo, B. Transfer-learning guided Bayesian model updating for damage identification considering modeling uncertainty. Mech. Syst. Signal Process. 2022, 166, 108426. [Google Scholar] [CrossRef]
- Abedin, M.; y Basalo, F.J.D.C.; Kiani, N.; Mehrabi, A.B.; Nanni, A. Bridge load testing and damage evaluation using model updating method. Eng. Struct. 2022, 252, 113648. [Google Scholar] [CrossRef]
- Ni, P.; Han, Q.; Du, X.; Cheng, X. Bayesian model updating of civil structures with likelihood-free inference approach and response reconstruction technique. Mech. Syst. Signal Process. 2022, 164, 108204. [Google Scholar] [CrossRef]
- Bartram, J.; Brocklehurst, C.; Fisher, M.B.; Luyendijk, R.; Hossain, R.; Wardlaw, T.; Gordon, B. Global monitoring of water supply and sanitation: History, methods and future challenges. Int. J. Environ. Res. Public Health 2014, 11, 8137–8165. [Google Scholar] [CrossRef] [PubMed]
- Sun, X.; Guo, C.; Yuan, L.; Kong, Q.; Ni, Y. Diffuse Ultrasonic Wave-Based Damage Detection of Railway Tracks Using PZT/FBG Hybrid Sensing System. Sensors 2022, 22, 2504. [Google Scholar] [CrossRef] [PubMed]
- Ni, Q.Q.; Hong, J.; Xu, P.; Xu, Z.; Khvostunkov, K.; Xia, H. Damage detection of CFRP composites by electromagnetic wave nondestructive testing (EMW-NDT). Compos. Sci. Technol. 2021, 210, 108839. [Google Scholar] [CrossRef]
- Su, Y.; Dong, L.; Pei, Z. Non-Destructive Testing for Cavity Damages in Automated Machines Based on Acoustic Emission Tomography. Sensors 2022, 22, 2201. [Google Scholar] [CrossRef]
- McCann, D.; Forde, M. Review of NDT methods in the assessment of concrete and masonry structures. Ndt E Int. 2001, 34, 71–84. [Google Scholar] [CrossRef]
- Gupta, M.; Khan, M.A.; Butola, R.; Singari, R.M. Advances in applications of Non-Destructive Testing (NDT): A review. Adv. Mater. Process. Technol. 2021, 8, 2286–2307. [Google Scholar] [CrossRef]
- Cha, Y.J.; Choi, W.; Büyüköztürk, O. Deep learning-based crack damage detection using convolutional neural networks. Comput.-Aided Civ. Infrastruct. Eng. 2017, 32, 361–378. [Google Scholar] [CrossRef]
- Guo, T.; Wu, L.; Wang, C.; Xu, Z. Damage detection in a novel deep-learning framework: A robust method for feature extraction. Struct. Health Monit. 2020, 19, 424–442. [Google Scholar] [CrossRef]
- Yu, Y.; Wang, C.; Gu, X.; Li, J. A novel deep learning-based method for damage identification of smart building structures. Struct. Health Monit. 2019, 18, 143–163. [Google Scholar] [CrossRef]
- Singh, H.; Ahmed, A.S.; Melandsø, F.; Habib, A. Ultrasonic image denoising using machine learning in point contact excitation and detection method. Ultrasonics 2023, 127, 106834. [Google Scholar] [CrossRef] [PubMed]
- Hassani, S.; Mousavi, M.; Dackermann, U. Johansen cointegration of frequency response functions contaminated with nonstationary colored noise for structural damage detection. J. Sound Vib. 2023, 552, 117641. [Google Scholar] [CrossRef]
- Hassani, S.; Mousavi, M.; Gandomi, A.H. Minimizing Noise Effects in Structural Health Monitoring Using Hilbert Transform of the Condensed FRF. Struct. Health Monit. 2021. [CrossRef]
- Toh, G.; Park, J. Review of vibration-based structural health monitoring using deep learning. Appl. Sci. 2020, 10, 1680. [Google Scholar] [CrossRef]
- Azimi, M.; Eslamlou, A.D.; Pekcan, G. Data-driven structural health monitoring and damage detection through deep learning: State-of-the-art review. Sensors 2020, 20, 2778. [Google Scholar] [CrossRef]
- Flah, M.; Nunez, I.; Ben Chaabene, W.; Nehdi, M.L. Machine learning algorithms in civil structural health monitoring: A systematic review. Arch. Comput. Methods Eng. 2021, 28, 2621–2643. [Google Scholar] [CrossRef]
- Mishra, M.; Lourenço, P.B.; Ramana, G.V. Structural health monitoring of civil engineering structures by using the internet of things: A review. J. Build. Eng. 2022, 48, 103954. [Google Scholar] [CrossRef]
- Gordan, M.; Sabbagh-Yazdi, S.R.; Ismail, Z.; Ghaedi, K.; Carroll, P.; McCrum, D.; Samali, B. State-of-the-art review on advancements of data mining in structural health monitoring. Measurement 2022, 193, 110939. [Google Scholar] [CrossRef]
- Ramalho, G.M.; Lopes, A.M.; da Silva, L.F. Structural health monitoring of adhesive joints using Lamb waves: A review. Struct. Control Health Monit. 2022, 29, e2849. [Google Scholar] [CrossRef]
- Civera, M.; Surace, C. Non-Destructive Techniques for the Condition and Structural Health Monitoring of Wind Turbines: A Literature Review of the Last 20 Years. Sensors 2022, 22, 1627. [Google Scholar] [CrossRef]
- Payawal, J.M.G.; Kim, D.K. Image-Based Structural Health Monitoring: A Systematic Review. Appl. Sci. 2023, 13, 968. [Google Scholar] [CrossRef]
- Choe, D.E.; Kim, H.C.; Kim, M.H. Sequence-based modeling of deep learning with LSTM and GRU networks for structural damage detection of floating offshore wind turbine blades. Renew. Energy 2021, 174, 218–235. [Google Scholar] [CrossRef]
- Movsessian, A.; Cava, D.G.; Tcherniak, D. An artificial neural network methodology for damage detection: Demonstration on an operating wind turbine blade. Mech. Syst. Signal Process. 2021, 159, 107766. [Google Scholar] [CrossRef]
- Corbally, R.; Malekjafarian, A. A data-driven approach for drive-by damage detection in bridges considering the influence of temperature change. Eng. Struct. 2022, 253, 113783. [Google Scholar] [CrossRef]
- Hajializadeh, D. Deep-Learning-Based Drive-by Damage Detection System for Railway Bridges. Infrastructures 2022, 7, 84. [Google Scholar] [CrossRef]
- Xu, M.; Li, J.; Wang, S.; Yang, N.; Hao, H. Damage detection of wind turbine blades by Bayesian multivariate cointegration. Ocean Eng. 2022, 258, 111603. [Google Scholar] [CrossRef]
- Mousavi, A.A.; Zhang, C.; Masri, S.F.; Gholipour, G. Structural damage detection method based on the complete ensemble empirical mode decomposition with adaptive noise: A model steel truss bridge case study. Struct. Health Monit. 2022, 21, 887–912. [Google Scholar] [CrossRef]
- Padula, S.; Palumbo, D.; Kincaid, R. Optimal sensor/actuator locations for active structural acoustic control. In Proceedings of the 39th AIAA/ASME/ASCE/AHS/ASC Structures, Structural Dynamics, and Materials Conference and Exhibit, Long Beach, CA, USA, 20–23 April 1998; p. 1865. [Google Scholar]
- Naimimohasses, R.; Barnett, D.; Green, D.; Smith, P. Sensor optimization using neural network sensitivity measures. Meas. Sci. Technol. 1995, 6, 1291. [Google Scholar] [CrossRef]
- Oh, D.Y.; No, H.C. Determination of the minimal number and optimal sensor location in a nuclear system with fixed incore detectors. Nucl. Eng. Des. 1994, 152, 197–212. [Google Scholar] [CrossRef]
- Sun, H.; Büyüköztürk, O. Optimal sensor placement in structural health monitoring using discrete optimization. Smart Mater. Struct. 2015, 24, 125034. [Google Scholar] [CrossRef]
- Nieminen, V.; Sopanen, J. Optimal sensor placement of triaxial accelerometers for modal expansion. Mech. Syst. Signal Process. 2023, 184, 109581. [Google Scholar] [CrossRef]
- Song, Y.; Jin, H. A sensitivity based method for sensor placement optimization of bridges. In Proceedings of the Sensors and Smart Structures Technologies for Civil, Mechanical, and Aerospace Systems 2008, San Diego, CA, USA, 10–13 March 2008; Volume 6932, pp. 1149–1156. [Google Scholar]
- Dinh-Cong, D.; Nguyen-Thoi, T.; Vinyas, M.; Nguyen, D.T. Two-stage structural damage assessment by combining modal kinetic energy change with symbiotic organisms search. Int. J. Struct. Stab. Dyn. 2019, 19, 1950120. [Google Scholar] [CrossRef]
- Blachowski, B. Modal sensitivity based sensor placement for damage identification under sparsity constraint. Period. Polytech. Civ. Eng. 2019, 63, 432–445. [Google Scholar] [CrossRef]
- Yang, C.; Liang, K.; Zhang, X.; Geng, X. Sensor placement algorithm for structural health monitoring with redundancy elimination model based on sub-clustering strategy. Mech. Syst. Signal Process. 2019, 124, 369–387. [Google Scholar] [CrossRef]
- Ariga, K.; Nishida, T.; Koyama, S.; Ueno, N.; Saruwatari, H. Mutual-information-based sensor placement for spatial sound field recording. In Proceedings of the ICASSP 2020-2020 IEEE International Conference on Acoustics, Speech and Signal Processing (ICASSP), Barcelona, Spain, 4–8 May 2020; pp. 166–170. [Google Scholar]
- Bhattacharyya, P.; Beck, J. Exploiting convexification for Bayesian optimal sensor placement by maximization of mutual information. Struct. Control Health Monit. 2020, 27, e2605. [Google Scholar] [CrossRef]
- Civera, M.; Pecorelli, M.L.; Ceravolo, R.; Surace, C.; Zanotti Fragonara, L. A multi-objective genetic algorithm strategy for robust optimal sensor placement. Comput.-Aided Civ. Infrastruct. Eng. 2021, 36, 1185–1202. [Google Scholar] [CrossRef]
- Sajedi, S.; Liang, X. Deep generative Bayesian optimization for sensor placement in structural health monitoring. Comput.-Aided Civ. Infrastruct. Eng. 2022, 37, 1109–1127. [Google Scholar] [CrossRef]
- Mendler, A.; Döhler, M.; Ventura, C.E. Sensor placement with optimal damage detectability for statistical damage detection. Mech. Syst. Signal Process. 2022, 170, 108767. [Google Scholar] [CrossRef]
- Kammer, D.C. Sensor placement for on-orbit modal identification and correlation of large space structures. J. Guid. Control. Dyn. 1991, 14, 251–259. [Google Scholar] [CrossRef]
- Yang, C.; Lu, Z. An interval effective independence method for optimal sensor placement based on non-probabilistic approach. Sci. China Technol. Sci. 2017, 60, 186–198. [Google Scholar] [CrossRef]
- Li, D.; Li, H.; Fritzen, C. The connection between effective independence and modal kinetic energy methods for sensor placement. J. Sound Vib. 2007, 305, 945–955. [Google Scholar] [CrossRef]
- Chmielewski, D.J.; Palmer, T.; Manousiouthakis, V. On the theory of optimal sensor placement. AIChE J. 2002, 48, 1001–1012. [Google Scholar] [CrossRef]
- Chang, M.; Pakzad, S.N. Optimal sensor placement for modal identification of bridge systems considering number of sensing nodes. J. Bridge Eng. 2014, 19, 04014019. [Google Scholar] [CrossRef]
- Liu, K.; Yan, R.J.; Soares, C.G. Optimal sensor placement and assessment for modal identification. Ocean Eng. 2018, 165, 209–220. [Google Scholar] [CrossRef]
- Heo, G.; Wang, M.; Satpathi, D. Optimal transducer placement for health monitoring of long span bridge. Soil Dyn. Earthq. Eng. 1997, 16, 495–502. [Google Scholar] [CrossRef]
- Yang, C. A novel non-probabilistic sensor placement method for structural health monitoring using an iterative multi-objective optimization algorithm. IEEE Sens. J. 2022, 22, 24406–24417. [Google Scholar] [CrossRef]
- Gierlichs, B.; Batina, L.; Tuyls, P.; Preneel, B. Mutual information analysis. In Proceedings of the International Workshop on Cryptographic Hardware and Embedded Systems, Washington, DC, USA, 10–13 August 2008; pp. 426–442. [Google Scholar]
- Said, W.M.; Staszewski, W.J. Optimal sensor location for damage detection using mutual information. In Proceedings of the 11 th International Conference on Adaptive Structures and Technologies (ICAST), University Park, PA, USA, 4–6 October 2010; pp. 428–435. [Google Scholar]
- Ye, S.; Ni, Y. Information entropy based algorithm of sensor placement optimization for structural damage detection. Smart Struct. Syst. 2012, 10, 443–458. [Google Scholar] [CrossRef]
- Pei, X.Y.; Yi, T.H.; Qu, C.X.; Li, H.N. Conditional information entropy based sensor placement method considering separated model error and measurement noise. J. Sound Vib. 2019, 449, 389–404. [Google Scholar] [CrossRef]
- Golan, A.; Maasoumi, E. Information theoretic and entropy methods: An overview. Econom. Rev. 2008, 27, 317–328. [Google Scholar] [CrossRef]
- Sun, X.; Hou, G.; Wang, Z. Sensitivity-based optimal sensor placement of multi-type sensor. In Health Monitoring of Structural and Biological Systems 2013; SPIE: Bellingham, WA, USA, 2013; Volume 8695, pp. 924–933. [Google Scholar]
- Liu, S.; Yin, X.; Pan, Z.; Liu, J. A sensitivity-based approach to optimal sensor selection for process networks. arXiv 2022, arXiv:2208.00584. [Google Scholar]
- Mousa, A.; El-Shorbagy, M.A.; Abd-El-Wahed, W.F. Local search based hybrid particle swarm optimization algorithm for multiobjective optimization. Swarm Evol. Comput. 2012, 3, 1–14. [Google Scholar] [CrossRef]
- Chen, B.; Zeng, W.; Lin, Y.; Zhang, D. A new local search-based multiobjective optimization algorithm. IEEE Trans. Evol. Comput. 2014, 19, 50–73. [Google Scholar] [CrossRef]
- Arora, S.; Singh, S. Butterfly optimization algorithm: A novel approach for global optimization. Soft Comput. 2019, 23, 715–734. [Google Scholar] [CrossRef]
- Weise, T. Global optimization algorithms-theory and application. Self-Publ. Thomas Weise 2009, 361, 21–26. [Google Scholar]
- Yang, X.S. Optimization Techniques and Applications with Examples; John Wiley & Sons: Hoboken, NJ, USA, 2018. [Google Scholar]
- Bozorg-Haddad, O. Advanced Optimization by Nature-Inspired Algorithms; Springer: Berlin/Heidelberg, Germany, 2018. [Google Scholar]
- Gomes, G.F.; Mendéz, Y.A.D.; Alexandrino, P.d.S.L.; da Cunha, S.S., Jr.; Ancelotti, A.C., Jr. The use of intelligent computational tools for damage detection and identification with an emphasis on composites—A review. Compos. Struct. 2018, 196, 44–54. [Google Scholar] [CrossRef]
- Rice, J.R. The algorithm selection problem. In Advances in Computers; Elsevier: Amsterdam, The Netherlands, 1976; Volume 15, pp. 65–118. [Google Scholar]
- Finck, S.; Beyer, H.G.; Melkozerov, A. Noisy optimization: A theoretical strategy comparison of es, egs, spsa & if on the noisy sphere. In Proceedings of the 13th Annual Conference on Genetic and Evolutionary Computation, Dublin, Ireland, 12–16 July 2011; pp. 813–820. [Google Scholar]
- Beham, A.; Wagner, S.; Affenzeller, M. Algorithm selection on generalized quadratic assignment problem landscapes. In Proceedings of the Genetic and Evolutionary Computation Conference, Kyoto, Japan, 15–19 July 2018; pp. 253–260. [Google Scholar]
- Jamil, M.; Yang, X.S. A literature survey of benchmark functions for global optimisation problems. Int. J. Math. Model. Numer. Optim. 2013, 4, 150–194. [Google Scholar] [CrossRef]
- Gupta, S.; Abderazek, H.; Yıldız, B.S.; Yildiz, A.R.; Mirjalili, S.; Sait, S.M. Comparison of metaheuristic optimization algorithms for solving constrained mechanical design optimization problems. Expert Syst. Appl. 2021, 183, 115351. [Google Scholar] [CrossRef]
- Beiranvand, V.; Hare, W.; Lucet, Y. Best practices for comparing optimization algorithms. Optim. Eng. 2017, 18, 815–848. [Google Scholar] [CrossRef]
- Katoch, S.; Chauhan, S.S.; Kumar, V. A review on genetic algorithm: Past, present, and future. Multimed. Tools Appl. 2021, 80, 8091–8126. [Google Scholar] [CrossRef]
- Mirjalili, S.; Song Dong, J.; Sadiq, A.S.; Faris, H. Genetic algorithm: Theory, literature review, and application in image reconstruction. Nat.-Inspired Optim. 2020, 811, 69–85. [Google Scholar]
- Poli, R.; Kennedy, J.; Blackwell, T. Particle swarm optimization. Swarm Intell. 2007, 1, 33–57. [Google Scholar] [CrossRef]
- Kennedy, J.; Eberhart, R. Particle swarm optimization. In Proceedings of the Proceedings of ICNN’95-International Conference on Neural Networks, Perth, WA, Australia, 27 November–1 December 1995; Volume 4, pp. 1942–1948. [Google Scholar]
- Rutenbar, R.A. Simulated annealing algorithms: An overview. IEEE Circuits Devices Mag. 1989, 5, 19–26. [Google Scholar] [CrossRef]
- Van Laarhoven, P.J.; Aarts, E.H. Simulated annealing. In Simulated Annealing: Theory and Applications; Springer: Berlin/Heidelberg, Germany, 1987; pp. 7–15. [Google Scholar]
- Gartner, N.H.; Little, J.D.; Gabbay, H. Optimization of traffic signal settings by mixed-integer linear programming: Part I: The network coordination problem. Transp. Sci. 1975, 9, 321–343. [Google Scholar] [CrossRef]
- Luathep, P.; Sumalee, A.; Lam, W.H.; Li, Z.C.; Lo, H.K. Global optimization method for mixed transportation network design problem: A mixed-integer linear programming approach. Transp. Res. Part B Methodol. 2011, 45, 808–827. [Google Scholar] [CrossRef]
- Price, K.V. Differential evolution. In Handbook of Optimization; Springer: Berlin/Heidelberg, Germany, 2013; pp. 187–214. [Google Scholar]
- Pant, M.; Zaheer, H.; Garcia-Hernandez, L.; Abraham, A. Differential Evolution: A review of more than two decades of research. Eng. Appl. Artif. Intell. 2020, 90, 103479. [Google Scholar]
- Karaboga, D.; Basturk, B. A powerful and efficient algorithm for numerical function optimization: Artificial bee colony (ABC) algorithm. J. Glob. Optim. 2007, 39, 459–471. [Google Scholar] [CrossRef]
- Karaboga, D.; Basturk, B. On the performance of artificial bee colony (ABC) algorithm. Appl. Soft Comput. 2008, 8, 687–697. [Google Scholar] [CrossRef]
- Kashef, S.; Nezamabadi-pour, H. An advanced ACO algorithm for feature subset selection. Neurocomputing 2015, 147, 271–279. [Google Scholar] [CrossRef]
- Shuang, B.; Chen, J.; Li, Z. Study on hybrid PS-ACO algorithm. Appl. Intell. 2011, 34, 64–73. [Google Scholar] [CrossRef]
- Yi, T.H.; Li, H.N.; Zhang, X.D. A modified monkey algorithm for optimal sensor placement in structural health monitoring. Smart Mater. Struct. 2012, 21, 105033. [Google Scholar] [CrossRef]
- Wang, J.; Yu, Y.; Zeng, Y.; Luan, W. Discrete monkey algorithm and its application in transmission network expansion planning. In Proceedings of the IEEE PES General Meeting, Minneapolis, MI, USA, 25–29 July 2010; pp. 1–5. [Google Scholar]
- Glover, F.; Laguna, M. Tabu search. In Handbook of Combinatorial Optimization; Springer: Berlin/Heidelberg, Germany, 1998; pp. 2093–2229. [Google Scholar]
- Glover, F. Tabu search: A tutorial. Interfaces 1990, 20, 74–94. [Google Scholar] [CrossRef]
- Wetter, M.; Wright, J. A comparison of deterministic and probabilistic optimization algorithms for nonsmooth simulation-based optimization. Build. Environ. 2004, 39, 989–999. [Google Scholar] [CrossRef]
- Hassan, R.; Cohanim, B.; De Weck, O.; Venter, G. A comparison of particle swarm optimization and the genetic algorithm. In Proceedings of the 46th AIAA/ASME/ASCE/AHS/ASC structures, structural dynamics and materials conference, Austin, TX, USA, 18–21 April 2005; p. 1897. [Google Scholar]
- Bandyopadhyay, S.; Saha, S.; Maulik, U.; Deb, K. A simulated annealing-based multiobjective optimization algorithm: AMOSA. IEEE Trans. Evol. Comput. 2008, 12, 269–283. [Google Scholar] [CrossRef]
- Yildiz, A.R. Comparison of evolutionary-based optimization algorithms for structural design optimization. Eng. Appl. Artif. Intell. 2013, 26, 327–333. [Google Scholar] [CrossRef]
- Civicioglu, P.; Besdok, E. A conceptual comparison of the Cuckoo-search, particle swarm optimization, differential evolution and artificial bee colony algorithms. Artif. Intell. Rev. 2013, 39, 315–346. [Google Scholar] [CrossRef]
- Hamdy, M.; Nguyen, A.T.; Hensen, J.L. A performance comparison of multi-objective optimization algorithms for solving nearly-zero-energy-building design problems. Energy Build. 2016, 121, 57–71. [Google Scholar] [CrossRef]
- Dogo, E.M.; Afolabi, O.; Nwulu, N.; Twala, B.; Aigbavboa, C. A comparative analysis of gradient descent-based optimization algorithms on convolutional neural networks. In Proceedings of the 2018 International Conference on Computational Techniques, Electronics and Mechanical Systems (CTEMS), Belagavi, India, 21–23 December 2018; pp. 92–99. [Google Scholar]
- Zaman, H.R.R.; Gharehchopogh, F.S. An improved particle swarm optimization with backtracking search optimization algorithm for solving continuous optimization problems. Eng. Comput. 2022, 38, 2797–2831. [Google Scholar] [CrossRef]
- Tawhid, M.A.; Ibrahim, A.M. An efficient hybrid swarm intelligence optimization algorithm for solving nonlinear systems and clustering problems. Soft Comput. 2023, 1–29. [Google Scholar] [CrossRef]
- John, H.H. Adaptation in Natural and Artificial Systems; MIT Press: Ann Arbor, MI, USA, 1975. [Google Scholar]
- Liu, H.B.; Jiao, Y.B. Application of genetic algorithm-support vector machine (GA-SVM) for damage identification of bridge. Int. J. Comput. Intell. Appl. 2011, 10, 383–397. [Google Scholar] [CrossRef]
- Chatzi, E.N.; Hiriyur, B.; Waisman, H.; Smyth, A.W. Experimental application and enhancement of the XFEM–GA algorithm for the detection of flaws in structures. Comput. Struct. 2011, 89, 556–570. [Google Scholar] [CrossRef]
- Yu, L.; Fu, Y.M. Structural damage detection by fusion of GA and PSO. In Advanced Materials Research; Trans Tech Publication: Zurich, Switzerland, 2014; Volume 919, pp. 338–343. [Google Scholar]
- Gupta, S.K.; Kuila, P.; Jana, P.K. Genetic algorithm approach for k-coverage and m-connected node placement in target based wireless sensor networks. Comput. Electr. Eng. 2016, 56, 544–556. [Google Scholar] [CrossRef]
- Ganesan, T.; Rajarajeswari, P.; Nayak, S.R.; Bhatia, A.S. A novel genetic algorithm with CDF5/3 filter-based lifting scheme for optimal sensor placement. Int. J. Innov. Comput. Appl. 2021, 12, 67–76. [Google Scholar] [CrossRef]
- Storn, R.; Price, K. Differential evolution–a simple and efficient heuristic for global optimization over continuous spaces. J. Glob. Optim. 1997, 11, 341–359. [Google Scholar] [CrossRef]
- Kim, N.I.; Kim, S.; Lee, J. Vibration-based damage detection of planar and space trusses using differential evolution algorithm. Appl. Acoust. 2019, 148, 308–321. [Google Scholar] [CrossRef]
- Bureerat, S.; Pholdee, N. Adaptive sine cosine algorithm integrated with differential evolution for structural damage detection. In Proceedings of the International Conference on Computational Science and Its Applications, Trieste, Italy, 3–6 July 2017; pp. 71–86. [Google Scholar]
- Guedria, N.B. An accelerated differential evolution algorithm with new operators for multi-damage detection in plate-like structures. Appl. Math. Model. 2020, 80, 366–383. [Google Scholar] [CrossRef]
- Seok, J.H.; Lee, J.Y.; Oh, C.; Lee, J.J.; Lee, H.J. RFID sensor deployment using differential evolution for indoor mobile robot localization. In Proceedings of the 2010 IEEE/RSJ International Conference on Intelligent Robots and Systems, Taipei, Taiwan, 18–22 October 2010; pp. 3719–3724. [Google Scholar]
- Qiao, D.; Pang, G. A Modified Differential Evolution with Heuristics Algorithm for. IEEE Trans. Signal Process. 2009, 57, 3226–3239. [Google Scholar]
- Cao, B.; Kang, X.; Zhao, J.; Yang, P.; Lv, Z.; Liu, X. Differential evolution-based 3-D directional wireless sensor network deployment optimization. IEEE Internet Things J. 2018, 5, 3594–3605. [Google Scholar] [CrossRef]
- Chen, Z.p.; Yu, L. A novel PSO-based algorithm for structural damage detection using Bayesian multi-sample objective function. Struct. Eng. Mech. 2017, 63, 825–835. [Google Scholar]
- Chen, Z.; Yu, L. A new structural damage detection strategy of hybrid PSO with Monte Carlo simulations and experimental verifications. Measurement 2018, 122, 658–669. [Google Scholar] [CrossRef]
- Kaveh, A.; Maniat, M. Damage detection based on MCSS and PSO using modal data. Smart Struct. Syst. 2015, 15, 1253–1270. [Google Scholar] [CrossRef]
- Zhang, X.; Li, J.; Xing, J.; Wang, P.; Yang, Q.; Wang, R.; He, C. Optimal sensor placement for latticed shell structure based on an improved particle swarm optimization algorithm. Math. Probl. Eng. 2014, 2014, 743904. [Google Scholar] [CrossRef]
- Nasrollahzadeh, S.; Maadani, M.; Pourmina, M.A. Optimal motion sensor placement in smart homes and intelligent environments using a hybrid WOA-PSO algorithm. J. Reliab. Intell. Environ. 2022, 8, 345–357. [Google Scholar] [CrossRef]
- Ngatchou, P.N.; Fox, W.L.; El-Sharkawi, M.A. Distributed sensor placement with sequential particle swarm optimization. In Proceedings of the Proceedings 2005 IEEE Swarm Intelligence Symposium, Pasadena, CA, USA, 8–12 June 2005; pp. 385–388. [Google Scholar]
- Elbeltagi, E.; Hegazy, T.; Grierson, D. Comparison among five evolutionary-based optimization algorithms. Adv. Eng. Inform. 2005, 19, 43–53. [Google Scholar] [CrossRef]
- Kachitvichyanukul, V. Comparison of three evolutionary algorithms: GA, PSO, and DE. Ind. Eng. Manag. Syst. 2012, 11, 215–223. [Google Scholar] [CrossRef]
- Hashim, H.A.; Ayinde, B.O.; Abido, M.A. Optimal placement of relay nodes in wireless sensor network using artificial bee colony algorithm. J. Netw. Comput. Appl. 2016, 64, 239–248. [Google Scholar] [CrossRef]
- Yi, T.H.; Li, H.N.; Wang, C.W. Multiaxial sensor placement optimization in structural health monitoring using distributed wolf algorithm. Struct. Control Health Monit. 2016, 23, 719–734. [Google Scholar] [CrossRef]
- Li, S.; Lu, Z. Multi-swarm fruit fly optimization algorithm for structural damage identification. Struct. Eng. Mech. 2015, 56, 409–422. [Google Scholar] [CrossRef]
- Pan, C.D.; Yu, L.; Chen, Z.P.; Luo, W.F.; Liu, H.L. A hybrid self-adaptive Firefly-Nelder-Mead algorithm for structural damage detection. Smart Struct. Syst. 2016, 17, 957–980. [Google Scholar] [CrossRef]
- Ding, Z.; Li, J.; Hao, H. Simultaneous identification of structural damage and nonlinear hysteresis parameters by an evolutionary algorithm-based artificial neural network. Int. J. Non-Linear Mech. 2022, 142, 103970. [Google Scholar] [CrossRef]
- Aramon, M.; Rosenberg, G.; Valiante, E.; Miyazawa, T.; Tamura, H.; Katzgraber, H.G. Physics-inspired optimization for quadratic unconstrained problems using a digital annealer. Front. Phys. 2019, 7, 48. [Google Scholar] [CrossRef]
- Biswas, A.; Mishra, K.; Tiwari, S.; Misra, A. Physics-inspired optimization algorithms: A survey. J. Optim. 2013, 2013, 438152. [Google Scholar] [CrossRef]
- Can, Ü.; Alataş, B. Physics-based metaheuristic algorithms for global optimization. Am. J. Inf. Sci. Comput. Eng. 2015, 1, 94–106. [Google Scholar]
- Metropolis, N.; Rosenbluth, A.W.; Rosenbluth, M.N.; Teller, A.H.; Teller, E. Equation of state calculations by fast computing machines. J. Chem. Phys. 1953, 21, 1087–1092. [Google Scholar] [CrossRef]
- Kirkpatrick, S.; Gelatt, C.D., Jr.; Vecchi, M.P. Optimization by simulated annealing. Science 1983, 220, 671–680. [Google Scholar] [CrossRef] [PubMed]
- Staszewski, W.J.; Worden, K. Overview of optimal sensor location methods for damage detection. In Proceedings of the Smart Structures and Materials 2001: Modeling, Signal Processing, and Control in Smart Structures, Newport Beach, CA, USA, 5–8 March 2001; Volume 4326, pp. 179–187. [Google Scholar]
- He, R.S.; Hwang, S.F. Damage detection by an adaptive real-parameter simulated annealing genetic algorithm. Comput. Struct. 2006, 84, 2231–2243. [Google Scholar] [CrossRef]
- Zhang, Q.C.; Sun, Q.S. Damage detection of self-anchored suspension bridge based on neural network model and genetic-simulated annealing algorithm. In Advanced Materials Research; Trans Tech Publication: Zurich, Switzerland, 2011; Volume 243, pp. 1963–1967. [Google Scholar]
- Zimmerman, A.T.; Lynch, J.P. A parallel simulated annealing architecture for model updating in wireless sensor networks. IEEE Sens. J. 2009, 9, 1503–1510. [Google Scholar] [CrossRef]
- Tong, K.; Bakhary, N.; Kueh, A.; Yassin, A. Optimal sensor placement for mode shapes using improved simulated annealing. Smart Struct. Syst. 2014, 13, 389–406. [Google Scholar] [CrossRef]
- Nasr, D.; Dahr, R.E.; Assaad, J.; Khatib, J. Comparative Analysis between Genetic Algorithm and Simulated Annealing-Based Frameworks for Optimal Sensor Placement and Structural Health Monitoring Purposes. Buildings 2022, 12, 1383. [Google Scholar] [CrossRef]
- Barkhordari, M.S.; Tehranizadeh, M. Response estimation of reinforced concrete shear walls using artificial neural network and simulated annealing algorithm. Structures 2021, 34, 1155–1168. [Google Scholar] [CrossRef]
- Jeong, I.K.; Lee, J.J. Adaptive simulated annealing genetic algorithm for system identification. Eng. Appl. Artif. Intell. 1996, 9, 523–532. [Google Scholar] [CrossRef]
- Arafa, M.; Youssef, A.; Nassef, A. A modified continuous reactive tabu search for damage detection in beams. In Proceedings of the International Design Engineering Technical Conferences and Computers and Information in Engineering Conference, Valencia, Spain, 14–17 September 2010; Volume 44090, pp. 1161–1169. [Google Scholar]
- Carnero, M.C.; Hernández, J.L.; Sánchez, M.C. Optimal sensor network design and upgrade using tabu search. In Computer Aided Chemical Engineering; Elsevier: Amsterdam, The Netherlands, 2005; Volume 20, pp. 1447–1452. [Google Scholar]
- Orojloo, H.; Haghighat, A.T. A Tabu search based routing algorithm for wireless sensor networks. Wirel. Netw. 2016, 22, 1711–1724. [Google Scholar] [CrossRef]
- Zhan, J.Z.; Yu, L. Optimal Sensor Placement Based on Tabu Search Algorithms. In Applied Mechanics and Materials; Trans Tech Publication: Zurich, Switzerland, 2014; Volume 578, pp. 1069–1072. [Google Scholar]
- Papadimitriou, C. Optimal sensor placement methodology for parametric identification of structural systems. J. Sound Vib. 2004, 278, 923–947. [Google Scholar] [CrossRef]
- Yin, H.; Dong, K.; Pan, A.; Peng, Z.; Jiang, Z.; Li, S. Optimal sensor placement based on relaxation sequential algorithm. Neurocomputing 2019, 344, 28–36. [Google Scholar] [CrossRef]
- Lam, H.F.; Adeagbo, M.O. An enhanced sequential sensor optimization scheme and its application in the system identification of a rail-sleeper-ballast system. Mech. Syst. Signal Process. 2022, 163, 108188. [Google Scholar] [CrossRef]
- Wolpert, D.H.; Macready, W.G. No free lunch theorems for optimization. IEEE Trans. Evol. Comput. 1997, 1, 67–82. [Google Scholar] [CrossRef]
- Huyer, W.; Neumaier, A. SNOBFIT–stable noisy optimization by branch and fit. ACM Trans. Math. Softw. (TOMS) 2008, 35, 1–25. [Google Scholar] [CrossRef]
- Barman, S.K.; Mishra, M.; Maiti, D.K.; Maity, D. Vibration-based damage detection of structures employing Bayesian data fusion coupled with TLBO optimization algorithm. Struct. Multidiscip. Optim. 2021, 64, 2243–2266. [Google Scholar] [CrossRef]
- Bishop, G.; Welch, G. An Introduction to the Kalman Filter; University of North Carolina: Chapel Hill, NC, USA, 2001; Volume 8, p. 41. [Google Scholar]
- Hernandez, E.M. Efficient sensor placement for state estimation in structural dynamics. Mech. Syst. Signal Process. 2017, 85, 789–800. [Google Scholar] [CrossRef]
- Ghiasi, R.; Fathnejat, H.; Torkzadeh, P. A three-stage damage detection method for large-scale space structures using forward substructuring approach and enhanced bat optimization algorithm. Eng. Comput. 2019, 35, 857–874. [Google Scholar] [CrossRef]
- Fu, T.S.; Ghosh, A.; Johnson, E.A.; Krishnamachari, B. Energy-efficient deployment strategies in structural health monitoring using wireless sensor networks. Struct. Control Health Monit. 2013, 20, 971–986. [Google Scholar] [CrossRef]
- Bhuiyan, M.Z.A.; Wang, G.; Cao, J.; Wu, J. Deploying wireless sensor networks with fault-tolerance for structural health monitoring. IEEE Trans. Comput. 2013, 64, 382–395. [Google Scholar] [CrossRef]
- Beal, J.M.; Shukla, A.; Brezhneva, O.A.; Abramson, M.A. Optimal sensor placement for enhancing sensitivity to change in stiffness for structural health monitoring. Optim. Eng. 2008, 9, 119–142. [Google Scholar] [CrossRef]
- Rao, A.R.M.; Lakshmi, K.; Krishnakumar, S. A generalized optimal sensor placement technique for structural health monitoring and system identification. Procedia Eng. 2014, 86, 529–538. [Google Scholar]
- Bhuiyan, M.Z.A.; Wang, G.; Cao, J.; Wu, J. Sensor placement with multiple objectives for structural health monitoring. ACM Trans. Sens. Netw. (TOSN) 2014, 10, 1–45. [Google Scholar] [CrossRef]
- Papadopoulos, M.; Garcia, E. Sensor placement methodologies for dynamic testing. AIAA J. 1998, 36, 256–263. [Google Scholar] [CrossRef]
- Li, B.; Wang, D.; Wang, F.; Ni, Y.Q. High quality sensor placement for SHM systems: Refocusing on application demands. In Proceedings of the 2010 IEEE INFOCOM, San Diego, CA, USA, 14–19 March 2010; pp. 1–9. [Google Scholar]
- Lee, B.; Staszewski, W. Sensor location studies for damage detection with Lamb waves. Smart Mater. Struct. 2007, 16, 399. [Google Scholar] [CrossRef]
- Kaveh, A.; Rahmani, P.; Dadras Eslamlou, A. Guided water strider algorithm for structural damage detection using incomplete modal data. Iran. J. Sci. Technol. Trans. Civ. Eng. 2022, 46, 771–788. [Google Scholar] [CrossRef]
- Nabavi, S.; Gholampour, S.; Haji, M.S. Damage detection in frame elements using Grasshopper Optimization Algorithm (GOA) and time-domain responses of the structure. Evol. Syst. 2022, 13, 307–318. [Google Scholar] [CrossRef]
- Gerist, S.; Maheri, M.R.; Unger, J.F. Damage Detection of a Scaled Steel Frame Offshore Structure Using an Improved Imperialist Competitive Algorithm. Iran. J. Sci. Technol. Trans. Civ. Eng. 2022, 46, 1011–1025. [Google Scholar] [CrossRef]
- Minh, H.L.; Sang-To, T.; Danh, T.T.; Phu, N.N.; Abdel Wahab, M.; Cuong-Le, T. A Two-Step Approach for Damage Detection in a Real 3D Tower Using the Reduced-Order Finite Element Model Updating and Atom Search Algorithm (ASO). In Proceedings of the 2nd International Conference on Structural Damage Modelling and Assessment, Ghent, Belgium, 4–5 August 2022; pp. 13–26. [Google Scholar]
- Aval, S.B.B.; Mohebian, P. Joint Damage Identification in Frame Structures by Integrating a New Damage Index with Equilibrium Optimizer Algorithm. Int. J. Struct. Stab. Dyn. 2022, 22, 2250056. [Google Scholar] [CrossRef]
- Ji, X.; Tian, Z.; Song, H.; Liu, F. Structural performance degradation identification of offshore wind turbines based on variational mode decomposition with a Grey Wolf Optimizer algorithm. Ocean Eng. 2022, 256, 111449. [Google Scholar] [CrossRef]
- Ngoc-Nguyen, L.; Khatir, S.; Ngoc-Tran, H.; Nguyen-Tran, H.; Duc-Nguyen, B.; Bui-Tien, T.; Abdel Wahab, M. Finite Element Model Updating of Lifeline Truss Bridge Using Vibration-Based Measurement Data and Balancing Composite Motion Optimization. In Proceedings of the 2nd International Conference on Structural Damage Modelling and Assessment, Ghent, Belgium, 4–5 August 2022; pp. 3–12. [Google Scholar]
- Ding, Z.; Li, L.; Wang, X.; Yu, T.; Xia, Y. Vibration-based FRP debonding detection using a Q-learning evolutionary algorithm. Eng. Struct. 2023, 275, 115254. [Google Scholar] [CrossRef]
- Lu, P.; Ye, K.; Jin, T.; Ma, Y.; Huang, S.; Zhou, C. Design method for polyurethane-modified asphalt by using Kriging-Particle Swarm Optimization algorithm. Eng. Appl. Artif. Intell. 2023, 117, 105609. [Google Scholar] [CrossRef]
- Dizaji, M.S.; Alipour, M.; Harris, D.K.; Mao, Z. Detecting and Reconstructing the 3D Geometry of Subsurface Structural Damages Using Full-Field Image-Based Sensing and Topology Optimization. In Rotating Machinery, Optical Methods & Scanning LDV Methods; Springer: Berlin/Heidelberg, Germany, 2023; Volume 6, pp. 175–180. [Google Scholar]
- Niemann, H.; Morlier, J.; Shahdin, A.; Gourinat, Y. Damage localization using experimental modal parameters and topology optimization. Mech. Syst. Signal Process. 2010, 24, 636–652. [Google Scholar] [CrossRef]
- Wong, C.N.; Xiong, J.; Huang, H.Z.; Hu, T. Damage Detection of Space Truss using Second Order Polynomial Method with BFGS Quasi-Newton Optimization. In Proceedings of the International Design Engineering Technical Conferences and Computers and Information in Engineering Conference, Valencia, Spain, 14–17 September 2010; Volume 44137, pp. 753–762. [Google Scholar]
- Jung, S.; Ok, S.Y.; Song, J. Robust structural damage identification based on multi-objective optimization. Int. J. Numer. Methods Eng. 2010, 81, 786–804. [Google Scholar] [CrossRef]
- Hong, S.K.; Epureanu, B.I.; Castanier, M.P. Novel sensor placement for damage identification in a cracked complex structure with structural variability. J. Intell. Mater. Syst. Struct. 2011, 22, 1189–1202. [Google Scholar] [CrossRef]
- Yi, T.H.; Li, H.N.; Gu, M. A new method for optimal selection of sensor location on a high-rise building using simplified finite element model. Struct. Eng. Mech. 2011, 37, 671–684. [Google Scholar] [CrossRef]
- Jafarkhani, R.; Masri, S.F. Finite Element Model Updating Using Evolutionary Strategy for Damage Detection. Comput.-Aided Civ. Infrastruct. Eng. 2011, 26, 207–224. [Google Scholar] [CrossRef]
- YE, S.Q.; NI, Y.Q. Information Entropy-Based Algorithm of Sensor Placement Optimization for Structural Damage Detection. Struct. Health Monit. 2011, 10, 443–458. [Google Scholar] [CrossRef]
- Kaveh, A.; Zolghadr, A. Damage detection of truss structures using an improved charged system search algorithm. In Proceedings of the Eleventh International Conference on Computational Structures Technology, Dubrovnik, Croatia, 4–7 September 2012; Civil-Comp Press: Stirlingshire, UK, 2012; Volume 82. [Google Scholar]
- Nicknam, A.; Hosseini, M. Structural damage localization and evaluation based on modal data via a new evolutionary algorithm. Arch. Appl. Mech. 2012, 82, 191–203. [Google Scholar] [CrossRef]
- Qian, X.; Cao, M.; Su, Z.; Chen, J. A hybrid particle swarm optimization (PSO)-simplex algorithm for damage identification of delaminated beams. Math. Probl. Eng. 2012, 2012, 607418. [Google Scholar] [CrossRef]
- Yu, L.; Xu, P.; Chen, X. A SI-based algorithm for structural damage detection. In Proceedings of the Advances in Swarm Intelligence: Third International Conference, ICSI 2012, Shenzhen, China, 17–20 June 2012; pp. 21–28. [Google Scholar]
- Tabrizian, Z.; Afshari, E.; Amiri, G.G.; Ali Beigy, M.H.; Nejad, S.M.P. A new damage detection method: Big Bang-Big Crunch (BB-BC) algorithm. Shock Vib. 2013, 20, 633–648. [Google Scholar] [CrossRef]
- Wang, F.; Chan, T.; Thambiratnam, D.; Tan, A. Damage diagnosis for complex steel truss bridges using multi-layer genetic algorithm. J. Civ. Struct. Health Monit. 2013, 3, 117–127. [Google Scholar] [CrossRef]
- Jiang, S.F.; Wu, S.Y.; Dong, L.Q. A time-domain structural damage detection method based on improved multiparticle swarm coevolution optimization algorithm. Math. Probl. Eng. 2014, 2014, 232763. [Google Scholar] [CrossRef]
- Majumdar, A.; Nanda, B.; Maiti, D.K.; Maity, D. Structural damage detection based on modal parameters using continuous ant colony optimization. Adv. Civ. Eng. 2014, 2014, 174185. [Google Scholar] [CrossRef]
- Yu, L.; Li, C. A global artificial fish swarm algorithm for structural damage detection. Adv. Struct. Eng. 2014, 17, 331–346. [Google Scholar] [CrossRef]
- Xu, H.; Ding, Z.; Lu, Z.; Liu, J. Structural damage detection based on Chaotic Artificial Bee Colony algorithm. Struct. Eng. Mech. 2015, 55, 1223–1239. [Google Scholar] [CrossRef]
- Chen, Z.; Yu, L. An improved PSO-NM algorithm for structural damage detection. In Proceedings of the Advances in Swarm and Computational Intelligence: 6th International Conference, ICSI 2015, held in Conjunction with the Second BRICS Congress, CCI 2015, Beijing, China, 25–28 June 2015; pp. 124–132. [Google Scholar]
- Jahjouh, M.M.; Nackenhorst, U. Damage detection of wind turbine supporting structures using an improved harmony search algorithm. Vibroeng. Proc. 2015, 6, 87–92. [Google Scholar]
- Ding, Z.; Huang, M.; Lu, Z.R. Structural damage detection using artificial bee colony algorithm with hybrid search strategy. Swarm Evol. Comput. 2016, 28, 1–13. [Google Scholar] [CrossRef]
- Vo-Duy, T.; Ho-Huu, V.; Dang-Trung, H.; Nguyen-Thoi, T. A two-step approach for damage detection in laminated composite structures using modal strain energy method and an improved differential evolution algorithm. Compos. Struct. 2016, 147, 42–53. [Google Scholar] [CrossRef]
- Khatir, A.; Tehami, M.; Khatir, S.; Abdel Wahab, M. Multiple damage detection and localization in beam-like and complex structures using co-ordinate modal assurance criterion combined with firefly and genetic algorithms. J. Vibroeng. 2016, 18, 5063–5073. [Google Scholar] [CrossRef]
- Mohammed, Y.M.; Uddin, N. Bridge damage detection using the inverse dynamics optimization algorithm. In Proceedings of the 26th ASNT Research Symposium, Jacksonville, FL, USA, 13–16 March 2017; pp. 175–184. [Google Scholar]
- Wei, Z.; Liu, J.; Lu, Z. Structural damage detection using improved particle swarm optimization. Inverse Probl. Sci. Eng. 2018, 26, 792–810. [Google Scholar] [CrossRef]
- Wang, W.; Bao, Y.; Zhou, W.; Li, H. Sparse representation for Lamb-wave-based damage detection using a dictionary algorithm. Ultrasonics 2018, 87, 48–58. [Google Scholar] [CrossRef] [PubMed]
- Kaveh, A.; Dadras, A. Structural damage identification using an enhanced thermal exchange optimization algorithm. Eng. Optim. 2018, 50, 430–451. [Google Scholar] [CrossRef]
- Ghannadi, P.; Kourehli, S.S. Structural damage detection based on MAC flexibility and frequency using moth-flame algorithm. Struct. Eng. Mech. 2019, 70, 649–659. [Google Scholar]
- Gerist, S.; Maheri, M.R. Structural damage detection using imperialist competitive algorithm and damage function. Appl. Soft Comput. 2019, 77, 1–23. [Google Scholar] [CrossRef]
- Tran-Ngoc, H.; Khatir, S.; De Roeck, G.; Bui-Tien, T.; Wahab, M.A. An efficient artificial neural network for damage detection in bridges and beam-like structures by improving training parameters using cuckoo search algorithm. Eng. Struct. 2019, 199, 109637. [Google Scholar] [CrossRef]
- Chen, C.; Yu, L. A hybrid ant lion optimizer with improved Nelder–Mead algorithm for structural damage detection by improving weighted trace lasso regularization. Adv. Struct. Eng. 2020, 23, 468–484. [Google Scholar] [CrossRef]
- Zhao, Y.; Yan, Q.; Yang, Z.; Yu, X.; Jia, B. A novel artificial bee colony algorithm for structural damage detection. Adv. Civ. Eng. 2020, 2020, 3743089. [Google Scholar] [CrossRef]
- Barman, S.K.; Maiti, D.K.; Maity, D. A new hybrid unified particle swarm optimization technique for damage assessment from changes of vibration responses. In Recent Advances in Theoretical, Applied, Computational and Experimental Mechanics: Proceedings of ICTACEM 2017; Springer: Berlin/Heidelberg, Germany, 2020; pp. 277–295. [Google Scholar]
- Slimani, M.; Tiachacht, S.; Khatir, T.; Khatir, S.; Behtani, A.; Le Thanh, C.; Abdel Wahab, M. A chimp optimization algorithm (ChOA) for vibration-based damage detection of a damaged steel truss. In Structural Health Monitoring and Engineering Structures: Select Proceedings of SHM&ES 2020; Springer: Berlin/Heidelberg, Germany, 2021; pp. 121–132. [Google Scholar]
- Kaveh, A.; Rahmani, P.; Dadras Eslamlou, A. A multistage damage detection approach using graph theory and water strider algorithm. Iran. J. Sci. Technol. Trans. Civ. Eng. 2021, 46, 33–54. [Google Scholar] [CrossRef]
- Khatir, S.; Tiachacht, S.; Le Thanh, C.; Ghandourah, E.; Mirjalili, S.; Wahab, M.A. An improved Artificial Neural Network using Arithmetic Optimization Algorithm for damage assessment in FGM composite plates. Compos. Struct. 2021, 273, 114287. [Google Scholar] [CrossRef]
- Sarjamei, S.; Massoudi, M.S.; Sarafraz, M.E. Damage detection of truss structures via gold rush optimization algorithm. Int. J. Optim. Civ. Eng. 2022, 12, 69–89. [Google Scholar]
- Chen, Z.; Zhang, K.; Chan, T.H.; Li, X.; Zhao, S. A Novel Hybrid Whale-Chimp Optimization Algorithm for Structural Damage Detection. Appl. Sci. 2022, 12, 9036. [Google Scholar] [CrossRef]
- Khatir, A.; Capozucca, R.; Khatir, S.; Magagnini, E. Vibration-based crack prediction on a beam model using hybrid butterfly optimization algorithm with artificial neural network. Front. Struct. Civ. Eng. 2022, 16, 976–989. [Google Scholar] [CrossRef]
- Ho, L.V.; Bui-Tien, T.; Abdel Wahab, M. Application of Gorilla Troops’ Social Intelligence in Damage Detection for a Girder Bridge. In Proceedings of the 5th International Conference on Numerical Modelling in Engineering: Volume 1: Numerical Modelling in Civil Engineering, NME 2022, Ghent, Belgium, 23–24 August 2022; pp. 11–30. [Google Scholar]
- Tran-Ngoc, H.; Le-Xuan, T.; Hoang-Thanh, N.; Dao-Dac, L.; Bui-Tien, T.; Abdel Wahab, M. A Hybrid Optimization Algorithm for Structural Health Monitoring. In Proceedings of the 5th International Conference on Numerical Modelling in Engineering: Volume 1: Numerical Modelling in Civil Engineering, NME 2022, Ghent, Belgium, 23–24 August 2022; pp. 43–52. [Google Scholar]
- Dinh-Cong, D.; Nguyen-Thoi, T. A chaos game Optimization-based model updating technique for structural damage identification under incomplete noisy measurements and temperature variations. Structures 2023, 48, 1271–1284. [Google Scholar] [CrossRef]
- Yi, T.H.; Li, H.N.; Song, G.; Zhang, X.D. Optimal sensor placement for health monitoring of high-rise structure using adaptive monkey algorithm. Struct. Control Health Monit. 2015, 22, 667–681. [Google Scholar] [CrossRef]
- Downey, A.; Hu, C.; Laflamme, S. Optimal sensor placement within a hybrid dense sensor network using an adaptive genetic algorithm with learning gene pool. Struct. Health Monit. 2018, 17, 450–460. [Google Scholar] [CrossRef]
- Zan, T.T.T.; Gupta, P.; Wang, M.; Dauwels, J.; Ukil, A. Multi-objective optimal sensor placement for low-pressure gas distribution networks. IEEE Sens. J. 2018, 18, 6660–6668. [Google Scholar] [CrossRef]
- Jaya, M.M.; Ceravolo, R.; Fragonara, L.Z.; Matta, E. An optimal sensor placement strategy for reliable expansion of mode shapes under measurement noise and modelling error. J. Sound Vib. 2020, 487, 115511. [Google Scholar] [CrossRef]
- Ponti, A.; Candelieri, A.; Archetti, F. A new evolutionary approach to optimal sensor placement in water distribution networks. Water 2021, 13, 1625. [Google Scholar] [CrossRef]
- Saheb, S.I.; Khan, K.U.R.; Bindu, C.S. A Hybrid Modified Ant Colony Optimization-Particle Swarm Optimization Algorithm for Optimal Node Positioning and Routing in Wireless Sensor Networks. Int. J. Electr. Comput. Eng. Syst. 2022, 13, 515–523. [Google Scholar]
- Goetschi, D.; Martin, V.; Baltensperger, R.; Vonlanthen, M.; des Roziers, D.B.; Carrino, F. Optimization of Sensor Placement for Birds Acoustic Detection in Complex Fields. In Proceedings of the ICPRAM, Virtual, 3–5 February 2022; pp. 550–559. [Google Scholar]
- Hao, H.; Xia, Y. Vibration-based damage detection of structures by genetic algorithm. J. Comput. Civ. Eng. 2002, 16, 222–229. [Google Scholar] [CrossRef]
- Braun, C.E.; Chiwiacowsky, L.D.; Gomez, A.T. Variations of Ant Colony Optimization for the solution of the structural damage identification problem. Procedia Comput. Sci. 2015, 51, 875–884. [Google Scholar] [CrossRef]
- Vo-Duy, T.; Ho-Huu, V.; Dang-Trung, H.; Dinh-Cong, D.; Nguyen-Thoi, T. Damage detection in laminated composite plates using modal strain energy and improved differential evolution algorithm. Proc. Eng. 2016, 142, 182–189. [Google Scholar] [CrossRef]
- Gomes, G.; Cunha, S., Jr.; Ancelotti, A., Jr.; Melo, M. Damage detection in composite materials via optimization techniques based on dynamic parameters changes. Int. J. Emerg. Technol. Adv. Eng. 2016, 6, 157–166. [Google Scholar]
- Gui, G.; Pan, H.; Lin, Z.; Li, Y.; Yuan, Z. Data-driven support vector machine with optimization techniques for structural health monitoring and damage detection. KSCE J. Civ. Eng. 2017, 21, 523–534. [Google Scholar] [CrossRef]
- Ahmadi-Nedushan, B.; Fathnejat, H. A modified teaching–learning optimization algorithm for structural damage detection using a novel damage index based on modal flexibility and strain energy under environmental variations. Eng. Comput. 2022, 1–32. [Google Scholar] [CrossRef]
- Zou, J.; Han, Y.; So, S.S. Overview of artificial neural networks. Artif. Neural Netw. 2008, 458, 14–22. [Google Scholar]
- Mitchell, T.M.; Mitchell, T.M. Machine Learning; McGraw-Hill: New York, NY, USA, 1997; Volume 1. [Google Scholar]
- LeCun, Y.; Bengio, Y.; Hinton, G. Deep learning. Nature 2015, 521, 436–444. [Google Scholar] [CrossRef]
- Fida, A.; Thankachan, P.; Pillai, T. Optimisation of Artificial Neural Network Using Cuckoo Search Algorithm for Damage Detection. In Proceedings of the International Conference on Structural Engineering and Construction Management, 2023; 3rd International Conference on Structural Engineering and Construction Management (SECON’22), Angamaly, Kerala, India, 1–3 June 2022; pp. 723–737. [Google Scholar]
- Fahem, N.; Belaidi, I.; Brahim, A.O.; Noori, M.; Khatir, S.; Wahab, M.A. Prediction of resisting force and tensile load reduction in GFRP composite materials using Artificial Neural Network-Enhanced Jaya Algorithm. Compos. Struct. 2023, 304, 116326. [Google Scholar] [CrossRef]
- Lan, Y.; Zhang, Y.; Lin, W. Diagnosis algorithms for indirect bridge health monitoring via an optimized AdaBoost-linear SVM. Eng. Struct. 2023, 275, 115239. [Google Scholar] [CrossRef]
- Yu, Y.; Li, J.; Li, J.; Xia, Y.; Ding, Z.; Samali, B. Automated damage diagnosis of concrete jack arch beam using optimized deep stacked autoencoders and multi-sensor fusion. Dev. Built Environ. 2023, 14, 100128. [Google Scholar] [CrossRef]
- Zara, A.; Belaidi, I.; Khatir, S.; Brahim, A.O.; Boutchicha, D.; Wahab, M.A. Damage detection in GFRP composite structures by improved artificial neural network using new optimization techniques. Compos. Struct. 2023, 305, 116475. [Google Scholar] [CrossRef]
















| Level | Definition |
|---|---|
| Level I | Detection: Qualitative indication of damage presence |
| Level II | Localization: Estimation of damage position |
| Level III | Classification: Determination of damage type |
| Level IV | Quantification: Assessment of damage extent |
| Level V | Prognosis: Estimation of the remaining useful life of the system |
| Ref. | Year | Journal | Description |
|---|---|---|---|
| Hart and Murray [30] | 2010 | Journal of Water Resources Planning and Management | This paper reviewed recently proposed optimization-based sensor placement strategies in SHM systems for water distribution systems. |
| Gupta et al. [31] | 2010 | Journal of Intelligent Material Systems and Structures | This article presented various optimization criteria used by researchers for the optimal placement of piezoelectric sensors and actuators on an intelligent structure. |
| Yi and Li [32] | 2012 | International Journal of Distributed Sensor Networks | This paper reviewed current developments and research on OSP systems from the viewpoint of both engineers and researchers. |
| Noel et al. [33] | 2017 | IEEE Communications Surveys & Tutorials | This paper evaluated SHM strategies using wireless sensor networks (WSNs), providing an overview of current algorithms used for damage detection and localization, as well as outlining challenges associated with network design and future research directions. |
| Adedoja et al. [34] | 2018 | Urban Water Journal | An overview of the state-of-the-art of OSP in a water distribution network was presented in this paper, as well as possible solutions and future research directions. |
| Ostachowicz et al. [35] | 2019 | Structural Health Monitoring | This article presented a definition of the optimization problem for SHM systems and an overview of optimization strategies for sensor placement. |
| Sony et al. [12] | 2019 | Structural Control and Health Monitoring | In this work, next-generation smart sensing technologies, including smartphones, UAVs, cameras, and robotic sensors, were reviewed for their application in vibration-based SHM. |
| Tan and Zhang [36] | 2020 | Structural Health Monitoring | This study comprehensively reviewed computational methodologies, such as optimization techniques, to optimize the sensor placement in SHM systems. |
| Barthorpe and Worden [37] | 2020 | Journal of Sensor and Actuator Networks | This paper reviewed advancements in the design of SHM systems, from sensor placement optimization (SPO) strategies to system evaluation. |
| Hassani et al. [38] | 2022 | Sensors | This study presented an overview of current developments in sensing technologies, sensor placement, and damage detection for composite structures. |
| Ghannadi et al. [39] | 2023 | Frattura ed Integrità Strutturale | Simulation annealing algorithms were examined in this work for various SHM applications, including damage detection, optimal sensor placement, and updating of finite element models. |
| Optimization Algorithm | OSP Method | Year | Ref. |
|---|---|---|---|
| GA | Bayesian statistics approach | 2010 | [40] |
| PSO algorithm | Fisher information matrix | 2011 | [41] |
| Single parenthood GA (SPGA) | Modal assurance criterion | 2012 | [42] |
| Improved discrete PSO (IDPSO) | Nearest neighbor index | 2013 | [43] |
| Geometrical viewpoint and GA (GVGA) | Modal assurance criterion | 2014 | [44] |
| GA-based evolutionary optimization | Modal assurance criterion | 2015 | [45] |
| Stochastic optimization | Bayesian experimental design approach | 2016 | [46] |
| GA | Effective independence method | 2017 | [47] |
| Jaya algorithm | Reduced order model | 2018 | [23] |
| Quantum-inspired evolutionary optimization algorithm (DQEA) | Triaxial modal assurance criterion | 2019 | [48] |
| PSO algorithm | Multi-objective decision-making strategy | 2020 | [49] |
| GA | Iterative updating process | 2021 | [50] |
| Multi-objective optimization algorithm | Effective independence method | 2022 | [51] |
| GA | Augmented Kalman Filter (AKF) technique | 2023 | [52] |
| Optimization Algorithm | Analysis Type | Damage Type | Data Type | Monitored System | Year | Ref. |
|---|---|---|---|---|---|---|
| Real-coded parallel GA | Model-based method | Crack | Operational modal data | Reinforced concrete beam | 2010 | [53] |
| Modified GA (MGA) | Efficient correlation-based index | Stiffness reduction | Natural frequency | Cantilevered beam | 2011 | [54] |
| Immunity-enhanced PSO (IEPSO) algorithm | Inverse problem | Stiffness reduction | Natural frequency and mode shape | Beam and truss | 2012 | [55] |
| PSO algorithm | Model-based method | Stiffness reduction | Frequency response function (FRF) | Beam and plane frame | 2013 | [56] |
| Hybrid algorithm of GA and PSO | Sensitivity-based analysis | Reduction of modulus of elasticity | Natural frequency and mode shape | Laminated composite beam | 2014 | [57] |
| Hybrid multi-objective GAs (NS2-IRRGAs) | Inverse problem using modal strain energy (MSE) | Stiffness reduction | Mode shape and stiffness matrix | 3D steel structure | 2015 | [58] |
| Democratic PSO (DPSO) algorithm | Modal assurance criterion (MAC) and flexibility matrix | Crack | Modal data | Five-story shear frame | 2016 | [59] |
| Modified DE (MDE) algorithm | Flexibility-inverse problem | Delamination | Modal data | Composite plate | 2017 | [60] |
| Heuristic optimization (GA) | Model updating problem | Circular hole and delamination | Natural frequency | CFRP plate | 2018 | [61] |
| Sunflower optimization (SFO) algorithm | Multi-modal-inverse problem | Crack | Modal data | Composite plate | 2019 | [62] |
| Grey wolf (GW) optimization and Harris hawks (HH) optimization | Residual force vector | Crack | Expanded mode shape | Cantilever beam and truss tower | 2020 | [63] |
| Hybrid metaheuristic optimization algorithm (HGACS) | ANN-based method | Delamination | Modal data | Laminated composite structure | 2021 | [64] |
| PSO algorithm | Sensitivity-based method | Stiffness reduction | Mode shape | 3D truss | 2022 | [65] |
| YUKI-ANN algorithm | Modal strain energy | Stiffness reduction | Modal data | Laminated composite plates | 2023 | [66] |
| Inclusion Criteria | Exclusion Criteria |
|---|---|
Titles, abstracts, or keywords include the following search keywords:
|
|
| Journal | Founding Year | Best Quartile | OA | SHM | OSP |
|---|---|---|---|---|---|
| Ultrasonics | 1963 | Q1 | 721 | 358 | 28 |
| Journal of Sound and Vibration | 1964 | Q1 | 2368 | 2812 | 310 |
| Meccanica | 1966 | Q2 | 424 | 75 | 22 |
| Engineering Structures | 1970 | Q1 | 2059 | 2589 | 190 |
| Optical Fiber Technology | 1970 | Q2 | 470 | 190 | 16 |
| Computers and Structures | 1971 | Q1 | 2707 | 171 | 78 |
| Networks | 1971 | Q1 | 1349 | 36 | 351 |
| Mathematical Programming | 1971 | Q1 | 4043 | 2 | 11 |
| Computers and Operations Research | 1974 | Q1 | 4861 | 11 | 23 |
| Mathematics of Operations Research | 1976 | Q1 | 8928 | 434 | 6672 |
| International Journal of Remote Sensing | 1980 | Q1 | 2424 | 211 | 2211 |
| Composite structures | 1983 | Q1 | 2148 | 683 | 123 |
| Algorithmica | 1986 | Q1 | 1363 | 4 | 21 |
| Mechanical Systems and Signal Processing | 1987 | Q1 | 3365 | 1552 | 390 |
| Neural Networks | 1988 | Q1 | 2688 | 19 | 28 |
| Engineering Applications of Artificial Intelligence | 1988 | Q1 | 3607 | 161 | 85 |
| Neurocomputing | 1989 | Q1 | 11,095 | 157 | 106 |
| Expert Systems with Applications | 1990 | Q1 | 10,502 | 325 | 141 |
| Computational Optimization and Applications | 1992 | Q1 | 1907 | 6 | 12 |
| Optimization Methods and Software | 1992 | Q1 | 1648 | 35 | 220 |
| Remote Sensing | 1992 | Q1 | 1197 | 400 | 123 |
| Mathematical Problems in Engineering | 1992 | Q2 | 1584 | 372 | 758 |
| Journal of Combinatorial Optimization | 1997 | Q2 | 1827 | 9 | 20 |
| Advances in Structural Engineering | 1999 | Q2 | 343 | 302 | 234 |
| Optimization and Engineering | 2000 | Q2 | 847 | 20 | 15 |
| Structural and Multidisciplinary Optimization | 2000 | Q1 | 3889 | 69 | 92 |
| Structural and Multidisciplinary Optimization | 2000 | Q1 | 3889 | 170 | 92 |
| Sensors | 2001 | Q1 | 3178 | 1708 | 100 |
| Applied Soft Computing | 2001 | Q1 | 7230 | 166 | 128 |
| Structural Health Monitoring | 2002 | Q1 | 633 | 4370 | 550 |
| Discrete Optimization | 2004 | Q2 | 605 | 2 | 4 |
| Structural Control and Health Monitoring | 2004 | Q1 | 842 | 1385 | 649 |
| Cluster Computing | 2005 | Q2 | 2022 | 62 | 102 |
| Measurement | 2010 | Q1 | 4000 | 289 | 939 |
| Measurement Type | Sensor Type |
|---|---|
| Velocity | Magnetic induction, Piezoelectric, Optical |
| Displacement | Inductive, Capacitive, Gyroscope, Optical, Magnetic, Acoustic emission, Ultrasonic |
| Acceleration | Capacitive, Piezoelectric, MEMS, Piezoresistive |
| Force | Optical, Piezoresistive |
| Strain | Optical, Piezoresistive |
| Pressure | Piezoresistive |
| Temperature | Acoustic, Thermoresistive, Optical, Thermoelectric |
| Ref. | Year | Journal | Description |
|---|---|---|---|
| Wu et al. [105] | 2020 | Sensors | A comprehensive summary was presented on FOSs used for SHM, including detailed working mechanisms, categories, and principles of FOSs. |
| Dutta et al. [15] | 2021 | IEEE Sensors Journal | This paper reviewed recent developments of sensors for high-temperature SHM and advanced fabrication methods, such as fiber Bragg grating (FBG) sensors, eddy current sensors, and low-temperature ceramic technology. |
| Rocha et al. [13] | 2021 | Engineering Structures | This work reviewed the most common types of sensors used for laboratory and commercial applications of SHM for aerospace composites. |
| Mustapha et al. [106] | 2021 | Vibration | Sensor networks were reviewed for monitoring systems addressing various topics, including optimized sensor networks, force sensors, data transmission, information communication, and data analysis. |
| Grabowski et al. [107] | 2021 | Measurement | This paper presented the sensing capabilities of MXene nanomaterials for SHM, including two-dimensional nanomaterials with carbide or nitride layers (X layer) sandwiched between transition metal layers (M-layer). |
| Li et al. [108] | 2022 | Construction and Building Materials | This work presented graphene-based nanomaterials (GBNs) used as additives to cementitious materials to form self-sensing composites for SHM systems. |
| Glisic [97] | 2022 | Sensors | This paper presented a historical overview of the first hundred years of strain-sensing technology used for civil structure monitoring, outlining transformative milestones and possible future research directions. |
| Gao et al. [109] | 2022 | Applied Sciences | This work comprehensively presented recent research advances, challenges, and achievements of flexible piezoresistive strain sensors (FPSs) used for civil SHM. |
| Jayawickrema et al. [110] | 2022 | Measurement | Recent publications were reviewed on SHM systems for pipelines, buildings, and bridges, focusing on emerging FOS technology and the application of deep learning (DL) for advanced data analysis. |
| Hassani and Dackermann [8] | 2023 | Sensors | A systematic review of conventional and advanced sensor technologies was conducted in this article to provide input parameters for NDT and SHM systems and to determine whether they are suitable for determining the health state of structures. |
| Ref. | Year | Journal | Description |
|---|---|---|---|
| Toh and Park [130] | 2020 | Applied Sciences | This review paper summarized studies applying ML algorithms for fault monitoring. |
| Azimi et al. [131] | 2020 | Sensors | This work comprehensively reviewed research on SHM concerning emerging DL-based methods and presented several SHM applications. |
| Flah et al. [132] | 2021 | Archives of Computational Methods in Engineering | This review comprehensively reviewed applications of various ML algorithms in SHM systems, including image-based SHM and vibration-based SHM. |
| Avci et al. [1] | 2021 | Mechanical Systems and Signal Processing | This paper thoroughly outlined gaps in SHM concerning conventional methods, and presented the most recent applications of DL and ML algorithms in damage detection based on vibration data for civil structures. |
| Mishra et al. [133] | 2022 | Journal of Building Engineering | This paper presented a review on SHM of civil engineering infrastructure, focusing on applications of the wireless Internet of Things (IoT)-based real-time wireless sensors technology. |
| Gordan et al. [134] | 2022 | Measurement | This work presented functions, models, and categories of data mining (DM) strategies, including GA, fuzzy logic, ANN, and principal element analysis, used for SHM systems. |
| Ramalho et al. [135] | 2022 | Structural Control and Health Monitoring | This article comprehensively reviewed testing procedures, equipment, and techniques adopted in NDT and SHM systems. It also presented the basics of Lamb waves and their application to fault identification, ML, statistical analysis, simulation methods, and signal processing. |
| Civera and Surace [136] | 2022 | Sensors | This work reviewed recent developments in NDT systems, including acoustic emissions, visual inspection, ultrasonic testing, radiographic testing, infrared thermography, oil monitoring, and electromagnetic testing. |
| Hassani et al. [38] | 2022 | Sensors | In this work, the authors comprehensively reviewed the development history of, and research in, different damage detection strategies in composite laminated plates. |
| Payawal and Kim [137] | 2023 | Applied Sciences | A review of image-based SHM applications was conducted, which includes discovering and identifying, monitoring and measuring, automating and improving efficiency, and promoting 3D model development. |
| Ref. | Year | Analysis Method | Monitored System | Description |
|---|---|---|---|---|
| Azimi et al. [131] | 2020 | Unsupervised deep neural network | Bridge | This paper proposed a damage detection technique using an unsupervised deep neural network, defined as a deep convolutional denoising autoencoder. In this method, multi-dimensional cross-correlation functions were used as input. |
| Choe et al. [138] | 2021 | LSTM | Wind turbine blade | This paper presented a technique concerning sequence-based modeling of DL using gated recurrent unit (GRU) neural networks and an LSTM algorithm to detect structural damage in floating offshore wind turbine (FOWT) blades. |
| Movsessian et al. [139] | 2021 | ANN | Wind turbine blade | This study presented a new ANN method that could establish non-linear relationships between particular damage-sensitive features affected by EOCs and new indicators using the Mahalanobis distance (MD). |
| Hassani et al. [75] | 2022 | EMD algorithm | Composite plate and spatial truss | This work proposed a new sensitivity-based model concerning the EMD algorithm to detect damage to systems with closely-spaced eigenvalues. |
| Corbally and Malekjafarian [140] | 2022 | Data-driven approach | Bridge | This paper presented a new data-driven strategy using ANNs to analyze acceleration records from multiple passes of a traversing vehicle for drive-by monitoring of bridges. |
| Hajializadeh [141] | 2022 | DL | Bridge | This paper proposed a novel numerical data-driven damage detection system using a deep convolutional neural network on train-borne signals while moving over a bridge at traffic speed. |
| Xu et al. [142] | 2022 | Bayesian method | Wind turbine blade | This paper proposed a time series analysis method, based on Bayesian cointegration, to include more than two damage-sensitive features in the analysis simultaneously. |
| Hassani et al. [74] | 2022 | VMD algorithm | Composite plate | In this work, a novel strategy was proposed using VMD algorithm to assemble a new set of input responses captured from condensed frequency response function rows for use in a model updating problem, based on sensitivity. |
| Mousavi et al. [143] | 2022 | Signal processing | Steel truss bridge | This work proposed a method based on the complete ensemble EMD algorithm with adaptive noise for identifying damage presence, location, and severity in a steel truss model of a bridge. |
| Hassani et al. [65] | 2022 | Model updating method | 3D truss and composite plate | This work proposed a new optimization problem using a modal data-based sensitivity method for reliable and fast damage detection of systems with closely-spaced eigenvalues, such as 3D truss and composite structures. |
| Ref. | Year | Method | Description |
|---|---|---|---|
| Song and Jin [149] | 2008 | Sensitivity-based methods, EI and MAC | This work presented an optimization approach for sensor placement using eigenvector sensitivity, EI, and MAC methods. |
| Dinh-Cong et al. [150] | 2019 | MKE | This paper proposed a new two-stage method for sensor optimization and damage detection using symbiotic organisms search algorithm and modal kinetic energy change ratio. |
| Blachowski [151] | 2019 | Sensitivity-based methods | This study proposed an approach using a non-negative least square (NNLS) solution and sensitivity and norm minimization for OSP and damage detection in 3D truss structures. |
| Yang et al. [152] | 2019 | Redundancy elimination model | This work presented a novel redundancy elimination model that distributed global and local sensors based on the minor enclosing circle method and a sub-clustering algorithm. |
| Ariga et al. [153] | 2020 | Mutual information | This paper presented an OSP method, based on mutual information, using a Gaussian process (GP) and the sound-field-interpolation kernel for covariance measurements in a GP model to suitably place sensors. |
| Bhattacharyya and Beck [154] | 2020 | Mutual information | This work proposed a strategy based on mutual information maximization for Bayesian OSP, bypassing the necessity for a detailed, and often infeasible, combinatorial search. |
| Civera et al. [155] | 2021 | Multi-objective optimization | This paper proposed a novel approach using GAs and multi-objective optimization (MO) for a damage scenario-driven OSP method. |
| Sajedi and Liang [156] | 2022 | DGBO | This paper proposed a solution based on deep generative Bayesian optimization (DGBO) for parallel optimization of black-box/expensive error functions for OSP in SHM. |
| Mendler et al. [157] | 2022 | Fisher information | This paper presented a method for sensor placement using the Fisher information matrix for optimized sensor design, based on maximum damage detectability in the chosen structural elements. |
| Type | Refs. | Advantages | Disadvantages |
|---|---|---|---|
| Local | [173,174] | - Exact localization of optimal solutions. - High convergence speed. - High efficiency | - No escape from sub-optimal regions of the search space (the starting solution determines the optimization result). |
| Global | [175,176] | - Ability to escape from sub-optimal regions of the search space. | - Very low convergence speed, especially in the neighborhood of optimal solutions. - High optimization effort. - Uncertain quality of the optimization results. |
| Item | DE | GA | PSO |
|---|---|---|---|
| Provide a ranking system for solutions | No | Yes | No |
| Effect of population size on solution time | Linear | Exponential | Linear |
| Effects of best solutions on the population | Less | Medium | Most |
| Premature convergence tendency | Low | Medium | High |
| Ease of implementation | Medium | Easy | Medium |
| Density (continuity) of search area | More | Less | More |
| Applications in a variety of fields | Medium | Most | Medium |
| Ability to find good solutions without using local search | More | Less | More |
| Convergence is improved by homogeneous subgrouping | No | Yes | Yes |
| Optimization Algorithm | Objective | Damage Type | Monitored System | Year | Ref. |
|---|---|---|---|---|---|
| Topology optimization | Damage detection and localization | Stiffness reduction | Composite laminate plate | 2010 | [283] |
| BFGS quasi-newton optimization | Damage detection | Variations in the structural variants | Space truss | 2010 | [284] |
| Novel multi-objective optimization | Damage detection and identification | Variations in the structural variants | Simple truss | 2010 | [285] |
| Modified effective independence distribution vector algorithm | OSP | Crack | High mobility multipurpose wheeled vehicle | 2011 | [286] |
| Innovative optimization | OSP | Variations in the structural variants | High-rise building | 2011 | [287] |
| Modified evolutionary algorithm based on covariance matrix adaption | Damage detection, localization, and quantification | Crack | Bridge columns | 2011 | [288] |
| Information entropy-based algorithm | OSP | Stiffness reduction | Skyscraper | 2011 | [289] |
| Improved charged system search algorithm | Damage detection | Stiffness reduction | Truss structures | 2012 | [290] |
| Improved evolutionary algorithm | Damage localization and evaluation | Crack | Shear wall and four-fixed supported plate | 2012 | [291] |
| Hybrid PSO-Simplex algorithm | Damage identification | Delamination | Composite beam | 2012 | [292] |
| Improved swarm intelligence algorithm | Damage detection | Crack | Steel frame | 2012 | [293] |
| Big Bang-Big Crunch algorithm | Damage detection | Stiffness reduction | Unbraced frame | 2013 | [294] |
| Multi-layer GA | Damage diagnosis | Stiffness reduction | Complex steel truss bridge | 2013 | [295] |
| Improved multi-particle swarm co-evolution optimization algorithm | Damage detection | Crack | Seven-story steel frame | 2014 | [296] |
| Continuous ant colony optimization algorithm | Damage detection and quantification | Stiffness reduction | Beam type structure | 2014 | [297] |
| Novel global artificial fish swarm algorithm | Damage detection | Crack | Building model | 2014 | [298] |
| Chaotic artificial bee colony algorithm | Damage identification | Variations in structural variants | Plate | 2015 | [299] |
| Improved PSO-NM algorithm | Damage detection and localization | Stiffness reduction | Two-storey frame | 2015 | [300] |
| Improved harmony search algorithm | Damage detection | Stiffness reduction | Wind turbine supporting structures | 2015 | [301] |
| Artificial bee colony algorithm with hybrid search strategy | Damage detection | Truss and plate | Stiffness reduction | 2016 | [302] |
| Improved differential evolution algorithm | Damage detection | Delamination | Composite beam and plate structures | 2016 | [303] |
| Modified adaptive harmony search algorithm | Damage detection and localization | Stiffness reduction | Beam-like and complex structures | 2016 | [304] |
| Inverse dynamics optimization algorithm | Damage detection | Stiffness reduction | Bridge | 2017 | [305] |
| Improved PSO | Damage detection | Stiffness reduction | Beam, truss and plate | 2018 | [306] |
| L1-norm optimization algorithm | Damage localization | Stiffness reduction | Metal beam and composite wind turbine | 2018 | [307] |
| Enhanced thermal exchange optimization algorithm | Damage identification | Stiffness reduction | Various structures | 2018 | [308] |
| Enhanced bat optimization algorithm | Damage detection, localization, and quantification | Variations in structural variants | Large-scale space structures | 2019 | [309] |
| Imperialist competitive algorithm | Damage detection, localization, and quantification | Variations in structural variants | Cantilever beam, continuous beam and plane portal frame | 2019 | [310] |
| Cuckoo search algorithm | Damage detection | Stiffness reduction | Bridges and beam-like structures | 2019 | [311] |
| Hybrid ant lion optimizer with improved Nelder–Mead algorithm | Damage detection, localization, and quantification | Stiffness reduction | Various structures | 2020 | [312] |
| Improved artificial bee colony algorithm | Damage detection | Crack | Beam | 2020 | [313] |
| Hybrid unified PSO | Damage assessment | Changes in vibration responses | Beam, plane truss and space truss | 2020 | [314] |
| Chimp optimization algorithm | Damage detection | Variations in structural variants | Steel truss | 2021 | [315] |
| Water strider algorithm | Damage detection | Variations in structural variants | Bridge | 2021 | [316] |
| Arithmetic optimization algorithm | Damage detection, localization and quantification | Variations in structural variants | Composite plates | 2021 | [317] |
| Gold rush optimization algorithm | Damage detection | Truss structures | Stiffness reduction | 2022 | [318] |
| Hybrid Whale-Chimp optimization algorithm | Damage detection | Stiffness reduction | Two-story rigid frame model and simply supported beam | 2022 | [319] |
| Hybrid butterfly optimization algorithm | Damage prediction | Crack | Beam | 2022 | [320] |
| Artificial Gorilla troops optimization algorithm | Damage detection | Stiffness reduction | Girder bridge | 2023 | [321] |
| Hybrid butterfly optimization algorithm | Damage prediction | Crack | Beam | 2022 | [320] |
| Artificial Gorilla troops optimization algorithm | Damage detection | Stiffness reduction | Girder bridge | 2023 | [321] |
| Hybrid firefly and PSO algorithms | Damage detection | Variations in structural variants | Large-scale truss bridge | 2023 | [322] |
| Chaos game optimization algorithm | Damage identification | Variations in structural variants | Steel and aluminum structures | 2023 | [323] |
| Ref | Year | Objective Function | Optimization Algorithm |
|---|---|---|---|
| Zhang et al. [229] | 2014 | IPSO | |
| Sun and Büyüköztürk [147] | 2015 | Discrete ABC | |
| Yi et al. [324] | 2015 | Adaptive MA | |
| Downey et al. [325] | 2018 | Adaptive GA | |
| Zan et al. [326] | 2018 | PSO | |
| Jaya et al. [327] | 2020 | GA | |
| Ponti et al. [328] | 2021 | MOEA | |
| Yang et al. [51] | 2022 | Bayesian optimization algorithm | |
| Saheb et al. [329] | 2022 | ACO and PSO | |
| Goetschi et al. [330] | 2022 | PSO and GA |
| Ref. | Year | Stage | Structure | AT | Objective Function | OA | Metric |
|---|---|---|---|---|---|---|---|
| Hao and Xia [331] | 2002 | One-stage | Cantilever beam | A | GA | Modal data | |
| Braun et al. [332] | 2015 | One-stage | Spring-mass system | E and A | ACO | Stiffness | |
| Cha and Buyukozturk [58] | 2015 | Multi-stage | 3D steel structures | A | GA | Mode shape and stiffness | |
| Vo-Duy et al. [333] | 2016 | Multi-stage | Composite plate | A | DE | Mode shape | |
| Gomes et al. [334] | 2016 | Multi-stage | Composite material | A and E | GA | Natural frequency and acceleration | |
| Gui et al. [335] | 2017 | One-stage | Frame aluminum structure | E and A | GA and PSO | Measured discrete signal | |
| Gomes et al. [61] | 2018 | One-stage | CFRP plate | E and A | GA | Natural frequency | |
| Tran-Ngoc et al. [64] | 2021 | One-stage | Composite plate | A | HGACS | Natural frequency and mode shape | |
| Ahmadi-Nedushan and Fathnejat [336] | 2022 | Multi-stage | Truss | A | MTLBO | Modal strain energy | |
| Hassani et al. [65] | 2022 | Multi-stage | Composite plate | A | PSO | Mode shape |
Disclaimer/Publisher’s Note: The statements, opinions and data contained in all publications are solely those of the individual author(s) and contributor(s) and not of MDPI and/or the editor(s). MDPI and/or the editor(s) disclaim responsibility for any injury to people or property resulting from any ideas, methods, instructions or products referred to in the content. |
© 2023 by the authors. Licensee MDPI, Basel, Switzerland. This article is an open access article distributed under the terms and conditions of the Creative Commons Attribution (CC BY) license (https://creativecommons.org/licenses/by/4.0/).
Share and Cite
Hassani, S.; Dackermann, U. A Systematic Review of Optimization Algorithms for Structural Health Monitoring and Optimal Sensor Placement. Sensors 2023, 23, 3293. https://doi.org/10.3390/s23063293
Hassani S, Dackermann U. A Systematic Review of Optimization Algorithms for Structural Health Monitoring and Optimal Sensor Placement. Sensors. 2023; 23(6):3293. https://doi.org/10.3390/s23063293
Chicago/Turabian StyleHassani, Sahar, and Ulrike Dackermann. 2023. "A Systematic Review of Optimization Algorithms for Structural Health Monitoring and Optimal Sensor Placement" Sensors 23, no. 6: 3293. https://doi.org/10.3390/s23063293
APA StyleHassani, S., & Dackermann, U. (2023). A Systematic Review of Optimization Algorithms for Structural Health Monitoring and Optimal Sensor Placement. Sensors, 23(6), 3293. https://doi.org/10.3390/s23063293

