A Survey on Current-Mode Interfaces for Bio Signals and Sensors
Abstract
1. Introduction
2. Current Mode Active Blocks for Signal Processing
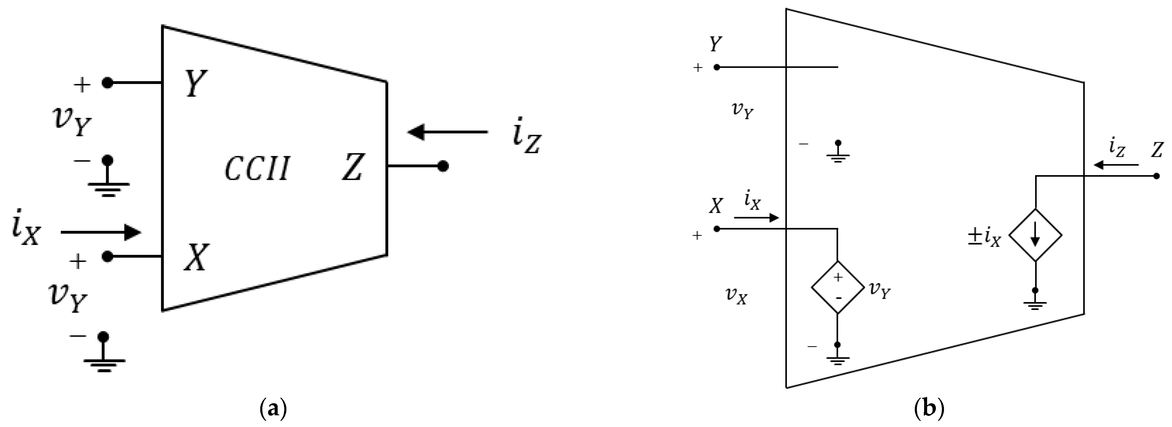
2.1. Second-Generation Current Conveyor (CCII)
2.2. Second-Generation Voltage Conveyor
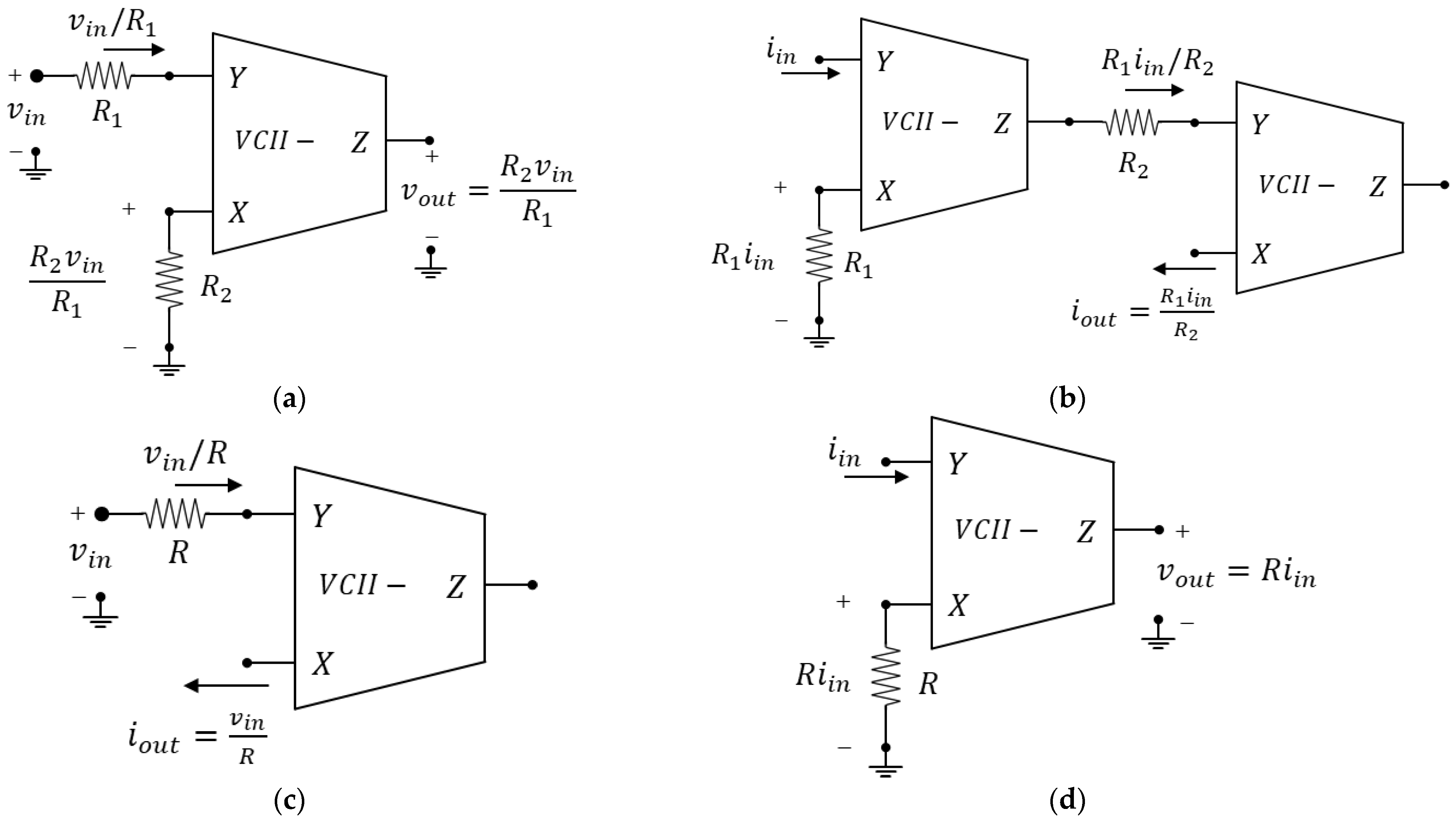
2.3. Basic CCII and VCII Configurations
3. Current-Mode Sensor Interfaces for Bioelectrical Signal Conditioning
3.1. Current-Mode Interfaces for Capacitive/Resistive Sensors
3.2. Current-Mode Interfaces for Differential Resistive Sensors
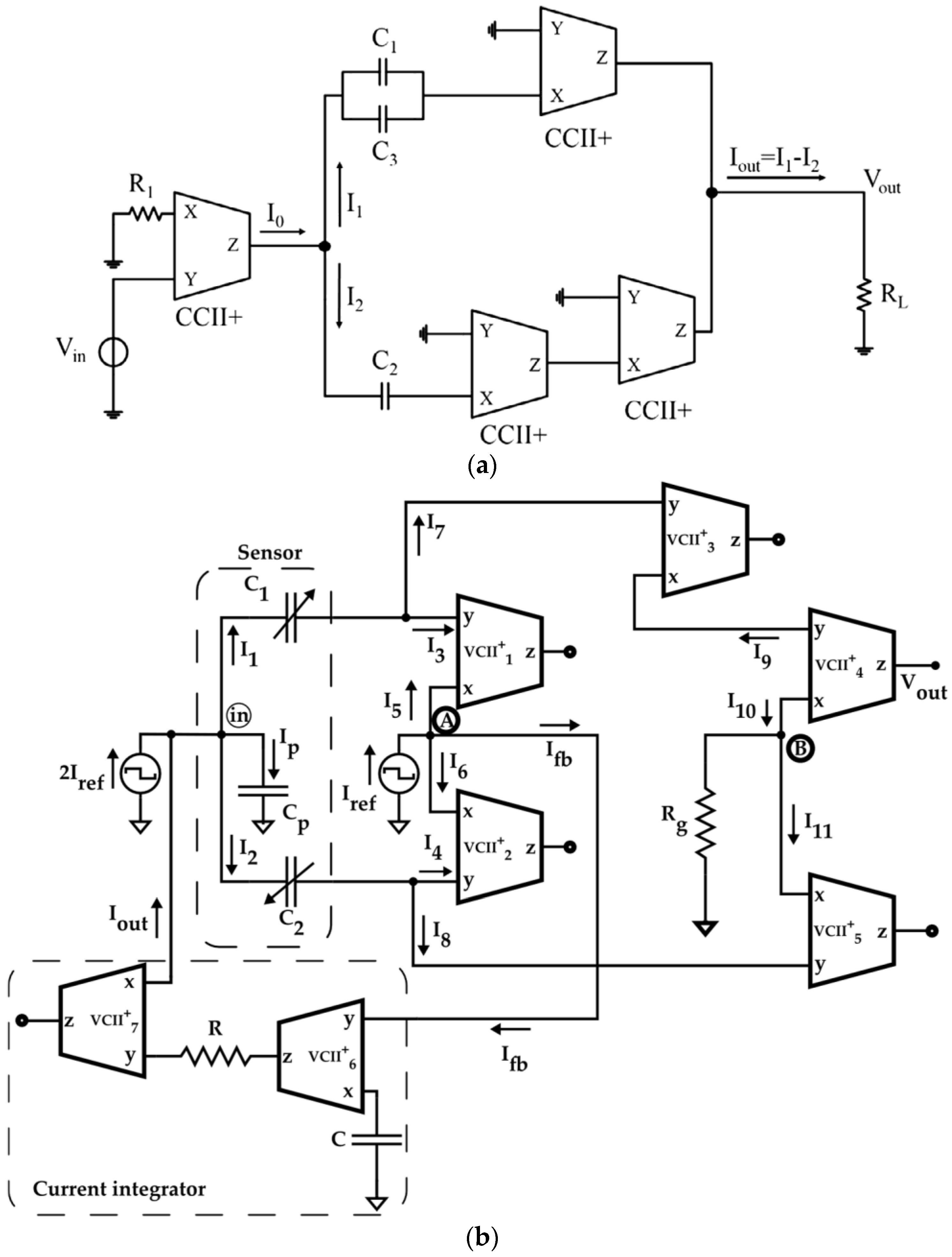
3.3. Current-Mode Interfaces for Differential Capacitive Sensors
3.4. A Current-Mode Interface for ISFET Sensors
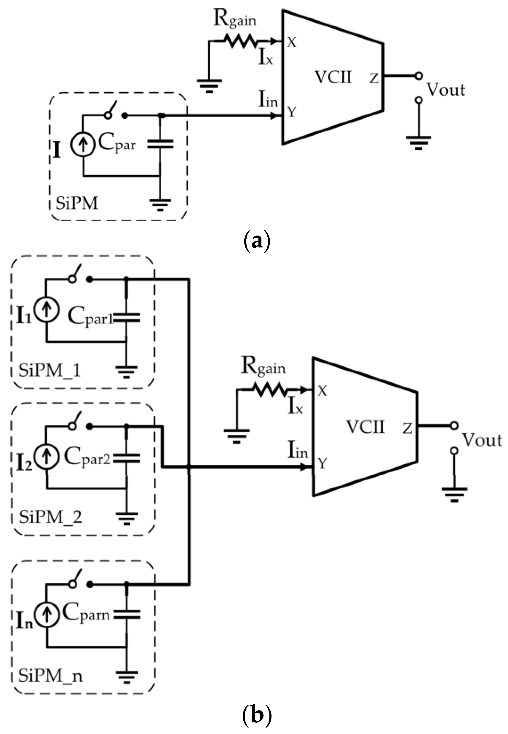
3.5. A Current-Mode Interface for Silicon Photomultipliers
3.6. Current-Mode Interfaces for Ultrasonic Sensors
4. Comparison and Future Prospects
5. Conclusions
Author Contributions
Funding
Institutional Review Board Statement
Informed Consent Statement
Data Availability Statement
Conflicts of Interest
References
- Wang, P.; Xu, G.; Qin, L.; Xu, Y.; Li, Y. Cell-Based Biosensors for Single Cell Monitoring and Drug Analysis. In Proceedings of the 26th Annual International Conference of the IEEE Engineering in Medicine and Biology Society, San Francisco, CA, USA, 14 March 2005; pp. 1949–1952. [Google Scholar]
- Liu, M.; Chen, C.; Yuan, Q.; Zhuang, L.; Wang, P. Olfactory Bulb Biosensor Monitoring the Effect of Treatment Drugs for AD In Vitro. In Proceedings of the 2022 IEEE International Symposium on Olfaction and Electronic Nose (ISOEN), Aveiro, Portugal, 29 May–1 June 2022; pp. 1–3. [Google Scholar]
- Rehacek, V.; Novotny, I.; Tvarozek, V.; Riepl, M.; Hirsch, T.; Mass, M.; Schweiss, R.; Mirsky, V.M.; Wolfbeis, O.S. Capacitive Detection in Thin Film Chemical Sensors and Biosensors. In Proceedings of the ASDAM ’98. Conference Proceedings, Second International Conference on Advanced Semiconductor Devices and Microsystems (Cat. No.98EX172), Slomenice, Slovakia, 5–7 October 1998; pp. 255–258. [Google Scholar]
- Wu, C.; Du, L.; Hu, L.; Zhang, W.; Zhao, L.; Wang, P. New Acid Biosensor for Taste Transduction Based on Extracellular Recording of PKD Channels. IEEE Sens. J. 2012, 12, 3113–3118. [Google Scholar] [CrossRef]
- Hyo Chung, K.; Ahn, C.-G.; Choi, Y.H.; Yang, J.-H.; Woo Park, C.; Kim, W.-J.; Seong Ah, C.; Yong Sung, G. Magnetically-Actuated Blood Filter for a CMOS-Based Nanowire Biosensor. In Proceedings of the 2011 IEEE SENSORS Proceedings, Limerick, Ireland, 28–31 October 2011; pp. 316–319. [Google Scholar]
- Hong, C.-C.; Lin, C.-C.; Hong, C.-L.; Chang, P.-H. Low Cost and High Specific Anesthetic Biosensors with Functionally Imprinted Nanocavities on Polymer Films. In Proceedings of the 2011 16th International Solid-State Sensors, Actuators and Microsystems Conference, Beijing, China, 5–9 June 2011; pp. 1196–1199. [Google Scholar]
- Li, F.; Kosel, J. A Magnetic Biosensor System for Detection of E. Coli. IEEE Trans. Magn. 2013, 49, 3492–3495. [Google Scholar] [CrossRef]
- Chou, J.-C.; Chen, R.-T.; Liao, Y.-H.; Chen, J.-S.; Huang, M.-S.; Chou, H.-T. Dynamic and Wireless Sensing Measurements of Potentiometric Glucose Biosensor Based on Graphene and Magnetic Beads. IEEE Sens. J. 2015, 15, 5718–5725. [Google Scholar] [CrossRef]
- Cross, G.H.; Reeves, A.A.; Brand, S.; Popplewell, J.F.; Peel, L.L.; Swann, M.J.; Freeman, N.J. A New Quantitative Optical Biosensor for Protein Characterisation. Biosens. Bioelectron. 2003, 19, 383–390. [Google Scholar] [CrossRef] [PubMed]
- Wang, J.; Chicharro, M.; Rivas, G.; Cai, X.; Dontha, N.; Farias, P.A.M.; Shiraishi, H. DNA Biosensor for the Detection of Hydrazines. Anal. Chem. 1996, 68, 2251–2254. [Google Scholar] [CrossRef]
- Wang, J.X.; Sun, X.W.; Wei, A.; Lei, Y.; Cai, X.P.; Li, C.M.; Dong, Z.L. Zinc Oxide Nanocomb Biosensor for Glucose Detection. Appl. Phys. Lett. 2006, 88, 233106. [Google Scholar] [CrossRef]
- Atanasov, P.; Wilkins, E. Biosensor for Continuos Glucose Monitoring. Biotechnol. Bioeng. 1994, 43, 262–266. [Google Scholar] [CrossRef]
- Newman, J.D.; Turner, A.P.F. Home Blood Glucose Biosensors: A Commercial Perspective. Biotechnol. Bioeng. 2005, 20, 2435–2453. [Google Scholar] [CrossRef]
- Narwal, V.; Deswal, R.; Batra, B.; Kalra, V.; Hooda, R.; Sharma, M.; Rana, J.S. Cholesterol Biosensors: A Review. Steroids 2019, 143, 6–17. [Google Scholar] [CrossRef]
- Crepaldi, P.C.; Pimenta, T.C.; Moreno, R.L.; Rodriguez, E.C. A Low Power CMOS Voltage Regulator for a Wireless Blood Pressure Biosensor. IEEE Trans. Instrum. Meas. 2012, 61, 729–739. [Google Scholar] [CrossRef]
- Yoo, E.-H.; Lee, S.-Y. Glucose Biosensors: An Overview of Use in Clinical Practice. Sensors 2010, 10, 4558–4576. [Google Scholar] [CrossRef] [PubMed]
- Guliga, H.; Abdullah, W.F.H.; Herman, S.H. Integrated Constant Voltage Constant Current Readout Interfacing Circuit for EGFET Electrochemical Sensing. In Proceedings of the 2014 IEEE International Conference on Semiconductor Electronics (ICSE2014), Kuala Lumpur, Malaysia, 27–29 August 2014; pp. 440–443. [Google Scholar]
- Furtado da Silva, L.L.; Silveira, F.; de Moraes Cruz, C.A.; Daniel de Oliveira Moura, T. Active ISFET Sensor Readout Circuit. In Proceedings of the 2017 2nd International Symposium on Instrumentation Systems, Circuits and Transducers (INSCIT), Fortaleza, Brazil, 28 August–1 September 2017; pp. 1–5. [Google Scholar]
- Da Rocha, J.G.V.; da Rocha, P.F.A.; Lanceros-Mendez, S. Capacitive Sensor for Three-Axis Force Measurements and Its Readout Electronics. IEEE Trans. Instrum. Meas. 2009, 58, 2830–2836. [Google Scholar] [CrossRef]
- Huang, M.C.; Huang, Y.R.; Chou, H.P. A Low-Noise CMOS Readout Circuit for Capacitive Micro-Sensors. In Proceedings of the 2006 5th IEEE Conference on Sensors, Daegu, Republic of Korea, 22–25 October 2006; pp. 1135–1138. [Google Scholar]
- Rocha, D.; Ferrari, V.; Jakoby, B. Improved Electronic Readout Circuit for Resonant Acoustic Sensors. In Proceedings of the 2004 IEEE Sensors, Vienna, Austria, 24–27 October 2004; pp. 32–35. [Google Scholar]
- Long, J. A Novel PWM Based Readout Circuit for Pressure Sensors. In Proceedings of the 2016 3rd International Conference on Information Science and Control Engineering (ICISCE), Beijing, China, 8–10 July 2016; pp. 779–783. [Google Scholar]
- Chung, W.-Y.; Silverio, A.A.; Tsai, V.F.S. An Amperometric Sensor Readout Circuit for Multiple Electrochemical Sensor Cells. In Proceedings of the 2014 International Symposium on Integrated Circuits (ISIC), Singapore, 10–12 December 2014; pp. 528–531. [Google Scholar]
- Riesch, C.; Jakoby, B. Novel Readout Electronics for Thickness Shear-Mode Liquid Sensors Compensating for Spurious Conductivity and Capacitances. IEEE Sens. J. 2007, 7, 464–469. [Google Scholar] [CrossRef]
- Chen, M.; Liu, Y.; Li, Z.; Xiao, J.; Chen, J. A High Dynamic Range CMOS Readout Chip for Electrochemical Sensors. IEEE Sens. J. 2016, 16, 3504–3513. [Google Scholar] [CrossRef]
- De Marcellis, A.; Ferri, G.; Mantenuto, P. A Novel 6-Decades Fully-Analog Uncalibrated Wheatstone Bridge-Based Resistive Sensor Interface. Sens. Actuators B Chem. 2013, 189, 130–140. [Google Scholar] [CrossRef]
- De Marcellis, A.; Ferri, G.; Mantenuto, P. Analog Wheatstone Bridge-Based Automatic Interface for Grounded and Floating Wide-Range Resistive Sensors. Sens. Actuators B Chem. 2013, 187, 371–378. [Google Scholar] [CrossRef]
- Mantenuto, P.; de Marcellis, A.; Ferri, G. Uncalibrated Analog Bridge-Based Interface for Wide-Range Resistive Sensor Estimation. IEEE Sens. J. 2012, 12, 1413–1414. [Google Scholar] [CrossRef]
- De Marcellis, A.; Ferri, G.; Stornelli, V.; Depari, A.; Flammini, A.; Marioli, D. A novel op-amp based front-end for high valued resistive sensors. In Proceedings of the Sensors and Microsystems, Roma, Italy, 19–21 February 2008; pp. 540–544. [Google Scholar]
- Scotti, G.; Pennisi, S.; Monsurro, P.; Trifiletti, A. 88-μ A 1-MHz Stray-Insensitive CMOS Current-Mode Interface IC for Differential Capacitive Sensors. IEEE Trans. Circuits Syst. I Regul. Pap. 2014, 61, 1905–1916. [Google Scholar] [CrossRef]
- Safari, L.; Barile, G.; Stornelli, V.; Ferri, G. A New Versatile Full Wave Rectifier Using Voltage Conveyors. AEU Int. J. Electron. Commun. 2020, 122, 153267. [Google Scholar] [CrossRef]
- Kulshrestha, S.; Bansal, D.; Bansal, S. A New Voltage Mode KHN Biquad Using VCII. J. Circuits Syst. Comput. 2021, 30, 2150232. [Google Scholar] [CrossRef]
- Pushkar, K.L. Single-Resistance Controlled Sinusoidal Oscillator Employing Single Universal Voltage Conveyor. Circuits Syst. 2018, 9, 1–7. [Google Scholar] [CrossRef]
- Stornelli, V.; Barile, G.; Pantoli, L.; Scarsella, M.; Ferri, G.; Centurelli, F.; Tommasino, P.; Trifiletti, A. A New VCII Application: Sinusoidal Oscillators. J. Low Power Electron. Appl. 2021, 11, 30. [Google Scholar] [CrossRef]
- Yesil, A.; Minaei, S.; Psychalinos, C. ± 0.45 V CMOS Second-Generation Voltage Conveyor Based on Super Source Follower. Circuits Syst. Signal Process. 2022, 41, 1819–1833. [Google Scholar] [CrossRef]
- Ferri, G.; Safari, L.; Barile, G.; Scarsella, M.; Stornelli, V. New Resistor-Less Electronically Controllable ±C Simulator Employing VCII, DVCC, and a Grounded Capacitor. Electronics 2022, 11, 286. [Google Scholar] [CrossRef]
- Safari, L.; Barile, G.; Stornelli, V.; Minaei, S.; Ferri, G. Towards Realization of a Low-Voltage Class-AB VCII with High Current Drive Capability. Electronics 2021, 10, 2303. [Google Scholar] [CrossRef]
- Safari, L.; Barile, G.; Ferri, G.; Ragnoli, M.; Stornelli, V. A New Realization of Electronically Tunable Multiple-Input Single-Voltage Output Second-Order LP/BP Filter Using VCII. Electronics 2022, 11, 646. [Google Scholar] [CrossRef]
- Stornelli, V.; Safari, L.; Barile, G.; Ferri, G. A New Extremely Low Power Temperature Insensitive Electronically Tunable VCII-Based Grounded Capacitance Multiplier. IEEE Trans. Circuits Syst. II Express Briefs 2021, 68, 72–76. [Google Scholar] [CrossRef]
- Barile, G.; Safari, L.; Pantoli, L.; Stornelli, V.; Ferri, G. Electronically Tunable First Order AP/LP and LP/HP Filter Topologies Using Electronically Controllable Second Generation Voltage Conveyor (CVCII). Electronics 2021, 10, 822. [Google Scholar] [CrossRef]
- Stornelli, V.; Safari, L.; Barile, G.; Ferri, G. A New VCII Based Grounded Positive/Negative Capacitance Multiplier. AEU Int. J. Electron. Commun. 2021, 137, 153793. [Google Scholar] [CrossRef]
- Safari, L.; Barile, G.; Ferri, G.; Stornelli, V. High Performance Voltage Output Filter Realizations Using Second Generation Voltage Conveyor. Int. J. RF Microw. Comput. Aided Eng. 2018, 28, e21534. [Google Scholar] [CrossRef]
- Safari, L.; Barile, G.; Ferri, G.; Stornelli, V. Traditional Op-Amp and New VCII: A Comparison on Analog Circuits Applications. AEU Int. J. Electron. Commun. 2019, 110, 152845. [Google Scholar] [CrossRef]
- Safari, L.; Barile, G.; Stornelli, V.; Ferri, G. An Overview on the Second Generation Voltage Conveyor: Features, Design and Applications. IEEE Trans. Circuits Syst. II Express Briefs 2019, 66, 547–551. [Google Scholar] [CrossRef]
- Stornelli, V.; Barile, G.; Leoni, A. A Novel General Purpose Combined DFVF/VCII Based Biomedical Amplifier. Electronics 2020, 9, 331. [Google Scholar] [CrossRef]
- Pullano, S.A.; Fiorillo, A.S.; Barile, G.; Stornelli, V.; Ferri, G. A Second-Generation Voltage-Conveyor-Based Interface for Ultrasonic PVDF Sensors. Micromachines 2021, 12, 99. [Google Scholar] [CrossRef] [PubMed]
- Psychalinos, C.; Minaei, S.; Safari, L. Ultra Low-Power Electronically Tunable Current-Mode Instrumentation Amplifier for Biomedical Applications. AEU Int. J. Electron. Commun. 2020, 117, 153120. [Google Scholar] [CrossRef]
- Pantoli, L.; Barile, G.; Leoni, A.; Muttillo, M.; Stornelli, V. A Novel Electronic Interface for Micromachined Si-Based Photomultipliers. Micromachines 2018, 9, 507. [Google Scholar] [CrossRef]
- Tanaphatsiri, C.; Jaikla, W.; Siripruchyanun, M. A Current-Mode Wheatstone Bridge Employing Only Single DO-CDTA. In Proceedings of the APCCAS 2008—2008 IEEE Asia Pacific Conference on Circuits and Systems, Macao, China, 30 November–3 December 2008; pp. 1494–1497. [Google Scholar]
- Safari, L.; Barile, G.; Stornelli, V.; Ferri, G.; Leoni, A. New Current Mode Wheatstone Bridge Topologies with Intrinsic Linearity. In Proceedings of the 2018 14th Conference on Ph.D. Research in Microelectronics and Electronics (PRIME), Prague, Czech Republic, 2–5 July 2018; pp. 9–12. [Google Scholar]
- Ferri, G.; Parente, F.R.; Stornelli, V. Current Conveyor-Based Differential Capacitance Analog Interface for Displacement Sensing Application. AEU Int. J. Electron. Commun. 2017, 81, 83–91. [Google Scholar] [CrossRef]
- Barile, G.; Safari, L.; Ferri, G.; Stornelli, V. A VCII-Based Stray Insensitive Analog Interface for Differential Capacitance Sensors. Sensors 2019, 19, 3545. [Google Scholar] [CrossRef]
- De Marcellis, A.; Ferri, G.; Mantenuto, P. A CCII-Based Non-Inverting Schmitt Trigger and Its Application as Astable Multivibrator for Capacitive Sensor Interfacing. Int. J. Circuit Theory Appl. 2017, 45, 1060–1076. [Google Scholar] [CrossRef]
- Barile, G.; Ferri, G.; Pantoli, L.; Ragnoli, M.; Stornelli, V.; Safari, L.; Centurelli, F.; Tommasino, P.; Trifiletti, A. Low Power Class-AB VCII with Extended Dynamic Range. AEU Int. J. Electron. Commun. 2022, 146, 154120. [Google Scholar] [CrossRef]
- Ferri, G.; Stornelli, V.; Di Simone, A. A Ccii-Based High Impedance Input Stage For Biomedical Applications. J. Circuits Syst. Comput. 2011, 20, 1441–1447. [Google Scholar] [CrossRef]
- Safari, L.; Barile, G.; Stornelli, V.; Ferri, G. A Review on VCII Applications in Signal Conditioning for Sensors and Bioelectrical Signals: New Opportunities. Sensors 2022, 22, 3578. [Google Scholar] [CrossRef] [PubMed]
- Veerendranath, P.S.; Sharma, V.; Nithin Kumar, Y.B.; Vasantha, M.H.; Bonizzoni, E. Current Conveyor Based Novel Gyrator Filter for Biomedical Sensor Applications. In Proceedings of the TENCON 2019—2019 IEEE Region 10 Conference (TENCON), Kochi, India, 17–20 October 2019; pp. 658–661. [Google Scholar]
- Yenkar, R.V.; Nigam, M. Design and Simulation of Novel Variable Gain Differential Voltage Current Conveyor. In Proceedings of the 2019 International Conference on Innovative Trends and Advances in Engineering and Technology (ICITAET), Shegaon, India, 27–28 December 2019; pp. 38–42. [Google Scholar]
- Banerjee, K.; Paul, S.K. Negative Inductance and Immittance Simulators Employing Differential Voltage Current Conveyor. In Proceedings of the 2016 International Conference on Microelectronics, Computing and Communications (MicroCom), Durgapur, India, 23–25 January 2016; pp. 1–4. [Google Scholar]
- Becvar, D.; Vrba, K.; Zeman, V.; Musil, V. Novel Universal Active Block: A Universal Current Conveyor. In Proceedings of the 2000 IEEE International Symposium on Circuits and Systems, Emerging Technologies for the 21st Century, Geneva, Switzerland, 28–31 May 2000; pp. 471–474. [Google Scholar]
- Tandel, S.; Bhagat, N.; Khot, U.P. CMOS CFOA Based Quadrature Oscillator. In Proceedings of the 2020 International Conference on Electronics and Sustainable Communication Systems (ICESC), Coimbatore, India, 2–4 July 2020; pp. 940–943. [Google Scholar]
- Chen, H.-P.; Wang, S.-F.; Li, P.-H.; Chou, N.-H.; Chang, C.-H. Single FDCCII-Based Current-Mode Universal Biquadratic Filter. In Proceedings of the 2012 2nd International Conference on Consumer Electronics, Communications and Networks (CECNet), Yichang, China, 21–23 April 2012; pp. 2076–2079. [Google Scholar]
- Hamed, H.F.A.; Khalaf, A.A.M. Differential Voltage Current Conveyor and Fully Differential Current Conveyor in Standard CMOS Technology for Low Voltage Analog Circuits Applications. In Proceedings of the 2005 12th IEEE International Conference on Electronics, Circuits and Systems, Gammarth, Tunisia, 11–14 December 2005; pp. 1–4. [Google Scholar]
- Vijay, V.; Srinivasulu, A. A Square Wave Generator Using Single CMOS DCCII. In Proceedings of the 2013 International SoC Design Conference (ISOCC), Busan, Republic of Korea, 17–19 November 2013; pp. 322–325. [Google Scholar]
- Vijay, V.; Srinivasulu, A. A DCCII Based Square Wave Generator with Grounded Capacitor. In Proceedings of the 2016 International Conference on Circuit, Power and Computing Technologies (ICCPCT), Nagercoil, India, 18–19 March 2016; pp. 1–4. [Google Scholar]
- Lattenberg, I.; Vrba, K.; Dostal, T. Bipolar CCIII+ and CCIII- Conveyors and Their Current Mode-Filter Application. In Proceedings of the Fourth IEEE International Caracas Conference on Devices, Circuits and Systems (Cat. No.02TH8611), Oranjestad, The Netherlands, 9 April 2002; pp. C036-1–C036-4. [Google Scholar]
- De Marcellis, A.; Ferri, G.; Guerrini, N.C.; Scotti, G.; Stornelli, V.; Trifiletti, A. A Novel Low-Voltage Low-Power Fully Differential Voltage and Current Gained CCII for Floating Impedance Simulations. Microelectron. J. 2009, 40, 20–25. [Google Scholar] [CrossRef]
- Parveen, T.; Ahmed, M.T.; Khan, I.A. Low Component Voltage Mode Universal Biquadratic Filter Using Low Voltage DOCCII. In Proceedings of the 2009 International Multimedia, Signal Processing and Communication Technologies, Aligarh, India, 14–16 March 2009; pp. 78–80. [Google Scholar]
- Beniamin, D. First Generation Current Conveyor Macromodel. In Proceedings of the 2010 9th International Symposium on Electronics and Telecommunications, Timisoara, Romania, 11–12 November 2010; pp. 51–54. [Google Scholar]
- Elsayed, F.; Ibrahim, M.F.; Ghallab, Y.H.; Badawy, W. A CMOS Operational Floating Current Conveyor Circuit. In Proceedings of the 2009 4th International Design and Test Workshop (IDT), Riyadh, Saudi Arabia, 15–17 November 2009; pp. 1–4. [Google Scholar]
- Stornelli, V.; Ferri, G.; Pantoli, L.; Barile, G.; Pennisi, S. A Rail-to-Rail Constant-g m CCII for Instrumentation Amplifier Applications. AEU Int. J. Electron. Commun. 2018, 91, 103–109. [Google Scholar] [CrossRef]
- Stornelli, V.; Pantoli, L.; Ferri, G.; Liberati, L.; Centurelli, F.; Monsurrò, P.; Trifiletti, A. The AB-CCII, a Novel Adaptive Biasing LV-LP Current Conveyor Architecture. AEU Int. J. Electron. Commun. 2017, 79, 301–306. [Google Scholar] [CrossRef]
- Ferri, G.; Safari, L.; Barile, G.; Pantoli, L.; Stornelli, V. Noise Analysis and Optimization of VCII-Based SiPM Interface Circuit. Analog. Integr. Circuits Signal Process. 2021, 109, 1–9. [Google Scholar] [CrossRef]
- Barile, G.; Ferri, G.; Safari, L.; Stornelli, V. A New High Drive Class-AB FVF-Based Second Generation Voltage Conveyor. IEEE Trans. Circuits Syst. II Express Briefs 2020, 67, 405–409. [Google Scholar] [CrossRef]
- Barile; Stornelli; Ferri; Safari; D’Amico A New Rail-to-Rail Second Generation Voltage Conveyor. Electronics 2019, 8, 1292. [CrossRef]
- Naresh, V.; Lee, N. A Review on Biosensors and Recent Development of Nanostructured Materials-Enabled Biosensors. Sensors 2021, 21, 1109. [Google Scholar] [CrossRef]
- Sharma, S.K.; Kaur, N.; Singh, J.; Sankar, S.; Gaur, S.S.; Lee, S.; Kim, D.Y.; Singh, N.; Singh, H. Electrochemical Sensitive Determination of Nanomolar Guanine from ZnO Nanorods Coated on Platinum Electrode. Electroanalysis 2015, 27, 2537–2543. [Google Scholar] [CrossRef]
- Sahu, S.; Singh, G. Modelling of Phase Shift Bragg Grating Biosensor for Non Invasive Detection of Blood Components. In Proceedings of the 2016 International Conference on Recent Advances and Innovations in Engineering (ICRAIE), Kedah, Malaysia, 1–3 December 2016; pp. 1–3. [Google Scholar]
- Lai, J.-L.; Huang, S.-Y.; Lin, R.-S.; Tsai, S.-C. Design a Non-Invasive near-Infrared LED Blood Glucose Sensor. In Proceedings of the 2016 International Conference on Applied System Innovation (ICASI), Okinawa, Japan, 26–30 May 2016; pp. 1–4. [Google Scholar]
- Jha, M.; Gupta, R.; Saxena, R. A Review on Non-Invasive Biosensors for Early Detection of Lung Cancer. In Proceedings of the 2020 6th International Conference on Signal Processing and Communication (ICSC), Noida, India, 5–7 March 2020; pp. 162–166. [Google Scholar]
- Singh, A.K.; Jha, S.K. Fabrication and Validation of a Handheld Non-Invasive, Optical Biosensor for Self-Monitoring of Glucose Using Saliva. IEEE Sens. J. 2019, 19, 8332–8339. [Google Scholar] [CrossRef]
- Pedro, B.; Marcôndes, D.; Bertemes-Filho, P. Analytical Model for Blood Glucose Detection Using Electrical Impedance Spectroscopy. Sensors 2020, 20, 6928. [Google Scholar] [CrossRef] [PubMed]
- Ertürk, G.; Mattiasson, B. Capacitive Biosensors and Molecularly Imprinted Electrodes. Sensors 2017, 17, 390. [Google Scholar] [CrossRef]
- De Marcellis, A.; Ferri, G.; Mantenuto, P.; Valente, F.; Cantalini, C.; Giancaterini, L. CCII-Based Interface for Capacitive/Resistive Sensors. In Proceedings of the IEEE Sensors 2011, Limerick, Ireland, 28–31 October 2011; pp. 1133–1136. [Google Scholar]
- Kaabi, H.; Azhari, S.J. AZKA Cell, the Current-Mode Alternative of Wheatstone Bridge. IEEE Trans. Circuits Syst. I Fundam. Theory Appl. 2000, 47, 1277–1284. [Google Scholar] [CrossRef]
- Ghallab, Y.H.; Badawy, W. A New Topology for a Current-Mode Wheatstone Bridge. IEEE Trans. Circuits Syst. II Express Briefs 2006, 53, 18–22. [Google Scholar] [CrossRef]
- Berney, H.; Alderman, J.; Lane, W.; Collins, J.K. A Differential Capacitive Biosensor Using Polyethylene Glycol to Overlay the Biolayer. Sens. Actuators B Chem. 1997, 44, 578–584. [Google Scholar] [CrossRef]
- Sisinni, E.; Depari, A.; Flammini, A.; Ferri, G.; Stornelli, V.; Barile, G. Full-Analog Parasitic Capacitance Compensation for AC-Excited Differential Sensors. IEEE Trans. Instrum. Meas. 2020, 69, 5890–5899. [Google Scholar] [CrossRef]
- Wang, C.; Zhao, Y. A Novel Current-Mode Readout Circuit for ISFET Sensor. In Proceedings of the APCCAS 2008—2008 IEEE Asia Pacific Conference on Circuits and Systems, Macao, China, 30 November–3 December 2008; pp. 407–410. [Google Scholar]
- Santangelo, M.F.; Sciuto, E.L.; Lombardo, S.A.; Busacca, A.C.; Petralia, S.; Conoci, S.; Libertino, S. Si Photomultipliers for Bio-Sensing Applications. IEEE J. Sel. Top. Quantum Electron. 2016, 22, 335–341. [Google Scholar] [CrossRef]
- Santangelo, M.F.; Sanfilippo, D.; Fallica, G.; Busacca, A.C.; Pagano, R.; Sciuto, E.L.; Lombardo, S.; Libertino, S. SiPM as Novel Optical Biosensor Transduction and Applications. In Proceedings of the 2014 Fotonica AEIT Italian Conference on Photonics Technologies, Naples, Italy, 12–14 May 2014; pp. 1–4. [Google Scholar]
- Wang, M.; Wang, Y.; Cao, Q.; Wang, L.; Kuang, J.; Xiao, Y. Comparison of Three Pre-Amplifier Circuits for Time Readout of SiPM in TOF-PET Detectors. In Proceedings of the 2019 IEEE International Symposium on Circuits and Systems (ISCAS), Sapporo, Japan, 26–29 May 2019; pp. 1–5. [Google Scholar]
- Vinayaka, V.; Namboodiri, S.P.; Roy, A.; Baker, R.J. Segmented Digital SiPM. In Proceedings of the 2019 IEEE 62nd International Midwest Symposium on Circuits and Systems (MWSCAS), Dallas, TX, USA, 4–7 August 2019; pp. 1118–1121. [Google Scholar]
- Shung, K.K.; Cannata, J.M.; Zhou, Q.F. Piezoelectric Materials for High Frequency Medical Imaging Applications: A Review. J. Electroceram 2007, 19, 141–147. [Google Scholar] [CrossRef]
- Tressler, J.F.; Alkoy, S.; Newnham, R.E. Piezoelectric Sensors and Sensor Materials. J. Electroceram 1998, 2, 257–272. [Google Scholar] [CrossRef]
- Akdogan, E.K.; Allahverdi, M.; Safari, A. Piezoelectric Composites for Sensor and Actuator Applications. IEEE Trans. Ultrason. Ferroelectr. Freq. Control 2005, 52, 746–775. [Google Scholar] [CrossRef] [PubMed]
- Barile, G.; Scarsella, M.; Pullano, S.A.; Fiorillo, A.S.; Critello, C.D. Exploiting Wideband Ultrasonic Signal Reception Trough Spiral-Shaped PVDF Sensors and Second Generation Voltage Conveyors. In Sensors and Microsystems: Proceedings of AISEM 2021–In Memory of Arnaldo D’Amico; Springer International Publishing: Cham, Switzerland, 2023; pp. 350–355. [Google Scholar]
- De Marcellis, A.; Ferri, G.; Mantenuto, P. Uncalibrated Operational Amplifier-based Sensor Interface for Capacitive/Resistive Sensor Applications. IET Circuits Devices Syst. 2015, 9, 249–255. [Google Scholar] [CrossRef]
- De Marcellis, A.; Depari, A.; Ferri, G.; Flammini, A.; Marioli, D.; Stornelli, V.; Taroni, A. A CMOS Integrable Oscillator-Based Front End for High-Dynamic-Range Resistive Sensors. IEEE Trans. Instrum. Meas. 2008, 57, 1596–1604. [Google Scholar] [CrossRef]
- De Marcellis, A.; Cubells-Beltrán, M.; Reig, C.; Madrenas, J.; Zadov, B.; Paperno, E.; Cardoso, S.; Freitas, P.P. Quasi-digital Front-ends for Current Measurement in Integrated Circuits with Giant Magnetoresistance Technology. IET Circuits Devices Syst. 2014, 8, 291–300. [Google Scholar] [CrossRef]
- Bruschi, P.; Nizza, N.; Piotto, M. A Current-Mode, Dual Slope, Integrated Capacitance-to-Pulse Duration Converter. IEEE J. Solid-state Circuits 2007, 42, 1884–1891. [Google Scholar] [CrossRef]
- De Marcellis, A.; Depari, A.; Ferri, G.; Flammini, A.; Sisinni, E. A CMOS Integrated Low-Voltage Low-Power Time-Controlled Interface for Chemical Resistive Sensors. Sens. Actuators B Chem. 2013, 179, 313–318. [Google Scholar] [CrossRef]
- Ferri, G.; di Carlo, C.; Stornelli, V.; de Marcellis, A.; Flammini, A.; Depari, A.; Jand, N. A Single-Chip Integrated Interfacing Circuit for Wide-Range Resistive Gas Sensor Arrays. Sens. Actuators B Chem. 2009, 143, 218–225. [Google Scholar] [CrossRef]
- Abuelma’atti, M.T.; Al-Absi, M.A. A Current Conveyor-Based Relaxation Oscillator as a Versatile Electronic Interface for Capacitive and Resistive Sensors. Int. J. Electron. 2005, 92, 473–477. [Google Scholar] [CrossRef]
- Almashary, B.; Alhokail, H. Current-Mode Triangular Wave Generator Using CCIIs. Microelectron. J. 2000, 31, 239–243. [Google Scholar] [CrossRef]
- Pal, D.; Srinivasulu, A.; Pal, B.B.; Demosthenous, A.; Das, B.N. Current Conveyor-Based Square/Triangular Waveform Generators With Improved Linearity. IEEE Trans. Instrum. Meas. 2009, 58, 2174–2180. [Google Scholar] [CrossRef]
- Depari, A.; Sisinni, E.; Flammini, A.; Ferri, G.; Stornelli, V.; Barile, G.; Parente, F.R. Autobalancing Analog Front End for Full-Range Differential Capacitive Sensing. IEEE Trans. Instrum. Meas. 2018, 67, 885–893. [Google Scholar] [CrossRef]
- George, B.; Kumar, V.J. Switched Capacitor Signal Conditioning for Differential Capacitive Sensors. IEEE Trans. Instrum. Meas. 2007, 56, 913–917. [Google Scholar] [CrossRef]
- Madhu Mohan, N.; Shet, A.R.; Kedarnath, S.; Jagadeesh Kumar, V. Digital Converter for Differential Capacitive Sensors. IEEE Trans. Instrum. Meas. 2008, 57, 2576–2581. [Google Scholar] [CrossRef]
- Mochizuki, K.; Watanabe, K.; Masuda, T. A High-Accuracy High-Speed Signal Processing Circuit of Differential-Capacitance Transducers. IEEE Trans. Instrum. Meas. 1998, 47, 1244–1247. [Google Scholar] [CrossRef]
- Ferri, G.; Stornelli, V.; Parente, F.R.; Barile, G. Full Range Analog Wheatstone Bridge-Based Automatic Circuit for Differential Capacitance Sensor Evaluation. Int. J. Circuit Theory Appl. 2017, 45, 2149–2156. [Google Scholar] [CrossRef]
- Areekath, L.; George, B.; Reverter, F. A Closed-Loop Capacitance-to-Frequency Converter for Single-Element and Differential Capacitive Sensors. IEEE Trans. Instrum. Meas. 2020, 69, 8773–8782. [Google Scholar] [CrossRef]
- Singh, T.; Saether, T.; Ytterdal, T. Current-Mode Capacitive Sensor Interface Circuit With Single-Ended to Differential Output Capability. IEEE Trans. Instrum. Meas. 2009, 58, 3914–3920. [Google Scholar] [CrossRef]
- De Medeiros Silva, M.; Oliveira, L.B. Regulated Common-Gate Transimpedance Amplifier Designed to Operate With a Silicon Photo-Multiplier at the Input. IEEE Trans. Circuits Syst. I Regul. Pap. 2014, 61, 725–735. [Google Scholar] [CrossRef]
- Albuquerque, E.; Bexiga, V.; Bugalho, R.; Carriço, B.; Ferreira, C.S.; Ferreira, M.; Godinho, J.; Gonçalves, F.; Leong, C.; Lousã, P.; et al. Experimental Characterization of the 192 Channel Clear-PEM Frontend ASIC Coupled to a Multi-Pixel APD Readout of LYSO:Ce Crystals. Nucl. Instrum. Methods Phys. Res. A 2009, 598, 802–814. [Google Scholar] [CrossRef]
- Giannakopoulos, S.; He, Z.S.; Darwazeh, I.; Zirath, H. Differential Common Base TIA with 56 DB Ohm Gain and 45 GHz Bandwidth in 130 Nm SiGe. In Proceedings of the 2017 IEEE Asia Pacific Microwave Conference (APMC), Kuala Lumpur, Malaysia, 13–16 November 2017; pp. 1107–1110. [Google Scholar]
- Tang, Y.; Zhang, R.; Chen, J. A Low-Power 16-Channel SiPM Readout Front-End with a Shared SAR ADC in 180 Nm CMOS. In Proceedings of the 2020 IEEE 15th International Conference on Solid-State & Integrated Circuit Technology (ICSICT), Kunming, Chian, 3–6 November 2020; pp. 1–3. [Google Scholar]
- Trigilio, P.; Busca, P.; Quaglia, R.; Occhipinti, M.; Fiorini, C. A SiPM-Readout ASIC for SPECT Applications. IEEE Trans. Radiat Plasma Med. Sci. 2018, 2, 404–410. [Google Scholar] [CrossRef]
- Zhou, X.; Wang, Y.; Xiao, Y.; Song, Z. An Analog Front-End ASIC Design for 16-Channel SiPM Readout in PET Detectors. In Proceedings of the 2019 IEEE Nuclear Science Symposium and Medical Imaging Conference (NSS/MIC), Manchester, UK, 6 October–2 November 2019; pp. 1–2. [Google Scholar]



















| Ref. | Dynamic Range | Employed Components | Sensitivity | Output Waveform |
|---|---|---|---|---|
| [98] | C (floating): 4.7 pF–2.2 uF R (floating): 820 kΩ–9.1 MΩ or 500 kΩ–5.95 MΩ | 2 OA 6 R 1 C | C (floating): 21 us/pF R (floating): 50–90 ms/MΩ or 170–900 ms/MΩ | square |
| [53] 1 | C (grounded): 22 pF–5.5 uF R (floating): 47–470 kΩ | 1 CCII 3 R 1 C | C (grounded): 178 ns/pF R (floating): 30 us/kΩ | square |
| [99] | C (floating): 1–47 pF R (floating): 100 kΩ–100 GΩ | 4 OA 1 XOR gate 3 R 2 C | Not available | square |
| [100] | R (grounded): 0.7–7 kΩ | 2 OA 4 R 1 C | R (grounded): 330 us/kΩ | square |
| [101] | C (floating): 0.8–1.2 pF | 4 OTA 1 OA 1 AND 3 C | C (floating): 15–47 us/pF | square |
| [102] | C (floating): 1–22 pF R (floating): 10 kΩ–1 GΩ | 4 OTA 1 AND gate 7 R 3 C | C (floating): 330 us/kΩ | square/ triangular |
| [103] | C (floating): 0–33 pF R (floating): 470 kΩ–100 GΩ | 4 OTA 1 XOR gate 3 R 2 C | C (floating): Not available R (floating): 320 us/MΩ | square |
| [104] 1 | R (floating): 10 kΩ | 1 CCII 3 R 1 C | R (floating): 222 Hz/kΩ | square |
| [105] 1 | R (floating): 0.2–1 kΩ C (grounded): 10 nF–20 uF | 2 CCII 3 R 2 C | R (floating): 3.1 kHz/kΩ C (grounded): 0.02 Hz/pF | square/ triangular |
| [106] 1 | R (floating): 2–100 kΩ C (floating): 500 pF–10 uF | 2 CCII 3 R 1 C | R (floating): 250 us/kΩ C (floating): 4 ns/pF | square/ triangular |
| Ref. | Baseline Capacitance | Approach | Sensitivity | Variation Range |
|---|---|---|---|---|
| [51] 1 | 400 pF | C to V conversion | Not available | 30% |
| [52] 1 | 10–200 pF | Mixed | 412/21 mV/pF | 100% |
| [107] | 140 pF–14 nF | C to V conversion | 71 mV/pF | 100% |
| [108] | 500 pF | C to V conversion | 5 mV/pF | 50% |
| [109] | 400 pF | C to digital conversion | 4 counts/pF | 50% |
| [30] | 1 pF | C to I conversion | 50 nA/fF | 100% |
| [110] | 20 pF | C to V conversion | 833 mV/pF | 60% |
| [111] | 400 pF | C to V conversion | nonlinear | 100% |
| [112] | 250 pF | C to freq. conversion | 0.8 kHz/pF | 60% |
| [113] | 1 pF | C to I conversion | Not available | 75% |
| Ref. | Tech | Supply | Power | T-I Gain | Bandwidth | Noise |
|---|---|---|---|---|---|---|
| [48] 1 | CMOS 130 nm | 1.2 V | 0.34 uW | 100 dB | 10 MHz | 27 m (output) |
| [114] | CMOS 350 nm | 3.3 V | 0.68 uW | 100 dB | 50 MHz | 1300 e-(ENC) |
| [115] | CMOS 350 nm | 3.3 V | 0.68 uW | 500 | 150 MHz | 2 u (input) |
| [116] | SiGe 130 nm | −3.2 V | 82 uW | 56 dB | 45 GHz | 30.6 |
| [117] | CMOS 180 nm | 1.8 V | 743 uW (16 channels) | Not available | Not available | 56.48 dB (SNDR) |
| [118] | CMOS 350 nm | 3.3 V | 380 mW (36 channels) | Not available | Not available | Not available |
| [119] | CMOS 180 nm | Not available | Not available | 10 dB | 5 MHz | Not available |
Disclaimer/Publisher’s Note: The statements, opinions and data contained in all publications are solely those of the individual author(s) and contributor(s) and not of MDPI and/or the editor(s). MDPI and/or the editor(s) disclaim responsibility for any injury to people or property resulting from any ideas, methods, instructions or products referred to in the content. |
© 2023 by the authors. Licensee MDPI, Basel, Switzerland. This article is an open access article distributed under the terms and conditions of the Creative Commons Attribution (CC BY) license (https://creativecommons.org/licenses/by/4.0/).
Share and Cite
Scarsella, M.; Barile, G.; Stornelli, V.; Safari, L.; Ferri, G. A Survey on Current-Mode Interfaces for Bio Signals and Sensors. Sensors 2023, 23, 3194. https://doi.org/10.3390/s23063194
Scarsella M, Barile G, Stornelli V, Safari L, Ferri G. A Survey on Current-Mode Interfaces for Bio Signals and Sensors. Sensors. 2023; 23(6):3194. https://doi.org/10.3390/s23063194
Chicago/Turabian StyleScarsella, Massimo, Gianluca Barile, Vincenzo Stornelli, Leila Safari, and Giuseppe Ferri. 2023. "A Survey on Current-Mode Interfaces for Bio Signals and Sensors" Sensors 23, no. 6: 3194. https://doi.org/10.3390/s23063194
APA StyleScarsella, M., Barile, G., Stornelli, V., Safari, L., & Ferri, G. (2023). A Survey on Current-Mode Interfaces for Bio Signals and Sensors. Sensors, 23(6), 3194. https://doi.org/10.3390/s23063194

