Range-Extension Algorithms and Strategies for TDOA Ultra-Wideband Positioning System
Abstract
1. Introduction
1.1. Ultra-Wideband (UWB) Positioning
1.2. Time of Arrival (TOA)
1.3. Time Difference of Arrival (TDOA)
1.4. Extended Positioning Requirements
1.5. Contributions
- The DRA algorithm eliminates the local minima in the loss function, improving the out-of-range accuracy of TDOA.
- Positioning coverage can be expanded by using multiple individual groups, and the group searching algorithm minimizes the roaming latency of tag.
- The multidimensional groups are versatile in adapting to various complex indoor environments.
2. Related Works
3. TDOA Positioning Algorithm
3.1. Existing Solutions
3.2. Performance Analysis
3.3. Dynamic Reference Anchor Algorithm
| Algorithm 1 Function DRA_SOT() | |
| Input | Anchor positions: (, ), (, ), …, (, ) |
| Distance differences: , , …, | |
| Early stop criterion: | |
| Maximal iteration: max_epoch | |
| Output | Estimated position: (, ) |
| 1 | Set (x, y) to the center of anchors |
| 2 | Set n to 0 |
| 3 | whilen < max_epoch do |
| 4 | use (9) to find the reference anchor’s index |
| 5 | Set to [, , …, ] - |
| 6 | Set to [[, ], [, ], …, [, ]] |
| 7 | Exchange for |
| 8 | Exchange for |
| 9 | Use (3) to determine |
| 10 | Use (6) to determine |
| 11 | Set to ( + , + ) |
| 12 | Set n to n + 1 |
| 13 | if norm() < then |
| 14 | break |
| 15 | end if |
| 16 | end while |
| 17 | return (x, y) |
3.4. Simulation
3.5. Experiment
4. Multi-Group and Multi-Dimensional TDOA Network
4.1. Motivation
4.2. Group Type
- 2D Group
- 1D Group
4.3. Group Bounding
4.4. Group Region
4.4.1. Region Definition
4.4.2. Ray-Casting Algorithm
| Algorithm 2 Function is PointWithinPolygon() | |
| Input | Test point p |
| Polygon points , , …, , | |
| Output | Verified result result |
| 1 | Set count to 0 |
| 2 | Set i to 0 |
| 3 | while i < do |
| 4 | Set () to (s[i], s[i + 1]) |
| 5 | Set i to i + 1 |
| 6 | if [1] > = p[1] and [1] > = p[1] then |
| 7 | continue |
| 8 | else if [0] < p[0] and [0] < p[0] then |
| 9 | continue |
| 10 | end if |
| 11 | Set m to ([0] − [0])/( [1] − [1]) |
| 12 | Set to [0] − ([1] − p[1]) × m |
| 13 | if < p[0] then |
| 14 | continue |
| 15 | end if |
| 16 | Set count to count + 1 |
| 17 | end while |
| 18 | if count is odd then |
| 19 | return True |
| 20 | end if |
| 21 | return False |
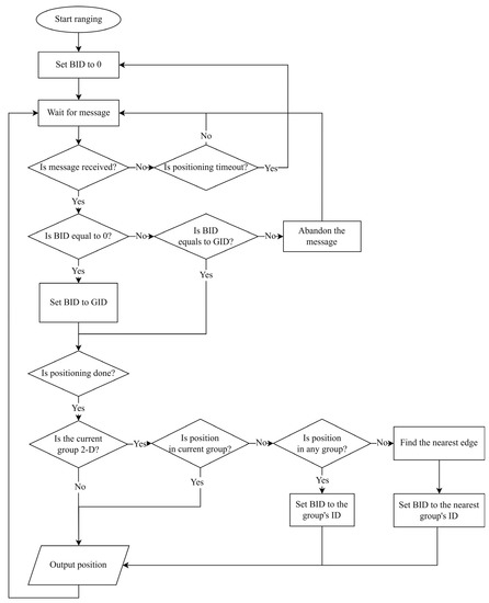
4.5. Group Switching
4.5.1. Process
4.5.2. Latency
5. Demonstration
6. Discussion
6.1. Bias in 1D Group
6.2. Extended Anchor for 1D Group
7. Conclusions
Author Contributions
Funding
Data Availability Statement
Conflicts of Interest
References
- Um, I.; Park, S.; Kim, H.T.; Kim, H. Configuring RTK-GPS Architecture for System Redundancy in Multi-Drone Operations. IEEE Access 2020, 8, 76228–76242. [Google Scholar] [CrossRef]
- Rohrig, C.; Spieker, S. Tracking of Transport Vehicles for Warehouse Management Using a Wireless Sensor Network. In Proceedings of the 2008 IEEE/RSJ International Conference on Intelligent Robots and Systems, Nice, France, 22–26 September 2008; pp. 3260–3265. [Google Scholar]
- Crețu-Sîrcu, A.L.; Schiøler, H.; Cederholm, J.P.; Sîrcu, I.; Schjørring, A.; Larrad, I.R.; Berardinelli, G.; Madsen, O. Evaluation and Comparison of Ultrasonic and UWB Technology for Indoor Localization in an Industrial Environment. Sensors 2022, 22, 2927. [Google Scholar] [CrossRef] [PubMed]
- Zamora-Cadenas, L.; Velez, I.; Sierra-Garcia, J.E. UWB-Based Safety System for Autonomous Guided Vehicles Without Hardware on the Infrastructure. IEEE Access 2021, 9, 96430–96443. [Google Scholar] [CrossRef]
- Yang, T.; Cabani, A.; Chafouk, H. A Survey of Recent Indoor Localization Scenarios and Methodologies. Sensors 2021, 21, 8086. [Google Scholar] [CrossRef]
- Coppens, D.; Shahid, A.; Lemey, S.; Van Herbruggen, B.; Marshall, C.; De Poorter, E. An Overview of UWB Standards and Organizations (IEEE 802.15.4, FiRa, Apple): Interoperability Aspects and Future Research Directions. IEEE Access 2022, 10, 70219–70241. [Google Scholar] [CrossRef]
- Google Wants to Give Third-Party Apps Access to the Pixel 6 Pro’s Ultra-Wideband Chip. Available online: https://www.androidpolice.com/google-wants-to-give-third-party-apps-access-to-the-pixel-6-pros-ultra-wideband-chip (accessed on 30 November 2022).
- What Is Ultra-Wideband (UWB) Technology on Samsung Phones? How Is It Helpful? Available online: https://www.smartprix.com/bytes/phones-with-uwb-ultrawideband-connectivity (accessed on 30 November 2022).
- An Ultra-Wide-Band Device Comparison. Available online: https://www.techinsights.com/zh-tw/node/37564 (accessed on 30 November 2022).
- Barral, V.; Escudero, C.J.; García-Naya, J.A.; Maneiro-Catoira, R. NLOS Identification and Mitigation Using Low-Cost UWB Devices. Sensors 2019, 19, 3464. [Google Scholar] [CrossRef]
- Liu, A.; Lin, S.; Wang, J.; Kong, X. A Succinct Method for Non-Line-of-Sight Mitigation for Ultra-Wideband Indoor Positioning System. Sensors 2022, 22, 8247. [Google Scholar] [CrossRef]
- Chen, Y.-Y.; Huang, S.-P.; Wu, T.-W.; Tsai, W.-T.; Liou, C.-Y.; Mao, S.-G. UWB System for Indoor Positioning and Tracking with Arbitrary Target Orientation, Optimal Anchor Location, and Adaptive NLOS Mitigation. IEEE Trans. Veh. Technol. 2020, 69, 9304–9314. [Google Scholar] [CrossRef]
- Jiang, W.; Cao, Z.; Cai, B.; Li, B.; Wang, J. Indoor and Outdoor Seamless Positioning Method Using UWB Enhanced Multi-Sensor Tightly-Coupled Integration. IEEE Trans. Veh. Technol. 2021, 70, 10633–10645. [Google Scholar] [CrossRef]
- Huang, Z.; Jin, S.; Su, K.; Tang, X. Multi-GNSS Precise Point Positioning with UWB Tightly Coupled Integration. Sensors 2022, 22, 2232. [Google Scholar] [CrossRef]
- Implementation of Two-Way Ranging with the DW1000 (Application Note APS013). Available online: https://www.qorvo.com/products/d/da008448 (accessed on 30 November 2022).
- Sesyuk, A.; Ioannou, S.; Raspopoulos, M. A Survey of 3D Indoor Localization Systems and Technologies. Sensors 2022, 22, 9380. [Google Scholar] [CrossRef] [PubMed]
- Zhou, N.; Si, M.; Li, D.; Seow, C.K.; Mi, J. An Indoor UWB 3D Positioning Method for Coplanar Base Stations. Sensors 2022, 22, 9634. [Google Scholar] [CrossRef] [PubMed]
- Gerwen, J.V.-V.; Geebelen, K.; Wan, J.; Joseph, W.; Hoebeke, J.; De Poorter, E. Indoor Drone Positioning: Accuracy and Cost Trade-Off for Sensor Fusion. IEEE Trans. Veh. Technol. 2022, 71, 961–974. [Google Scholar] [CrossRef]
- Choi, B.; La, K.; Lee, S. UWB TDOA/TOA Measurement System with Wireless Time Synchronization and Simultaneous Tag and Anchor Positioning. In Proceedings of the 2018 IEEE International Conference on Computational Intelligence and Virtual Environments for Measurement Systems and Applications (CIVEMSA), Ottawa, ON, Canada, 12–13 June 2018; pp. 1–6. [Google Scholar]
- Zhang, F.; Yang, L.; Liu, Y.; Ding, Y.; Yang, S.-H.; Li, H. Design and Implementation of Real-Time Localization System (RTLS) Based on UWB and TDoA Algorithm. Sensors 2022, 22, 4353. [Google Scholar] [CrossRef]
- Ridolfi, M.; Van de Velde, S.; Steendam, H.; De Poorter, E. Analysis of the Scalability of UWB Indoor Localization Solutions for High User Densities. Sensors 2018, 18, 1875. [Google Scholar] [CrossRef]
- Huang, S.-P.; Neo, J.-F.; Chen, Y.-Y.; Chen, C.-B.; Wu, T.-W.; Peng, Z.-A.; Tsai, W.-T.; Liou, C.-Y.; Sheng, W.-H.; Mao, S.-G. Ultra-Wideband Positioning Sensor with Application to an Autonomous Ultraviolet-C Disinfection Vehicle. Sensors 2021, 21, 5223. [Google Scholar] [CrossRef]
- Grasso, P.; Innocente, M.S.; Tai, J.J.; Haas, O.; Dizqah, A.M. Analysis and Accuracy Improvement of UWB-TDoA-Based Indoor Positioning System. Sensors 2022, 22, 9136. [Google Scholar] [CrossRef]
- Lee, S.; Yoo, S.; Lee, J.Y.; Park, S.; Kim, H. Drone Positioning System Using UWB Sensing and Out-of-Band Control. IEEE Sens. J. 2022, 22, 5329–5343. [Google Scholar] [CrossRef]
- Ochoa-de-Eribe-Landaberea, A.; Zamora-Cadenas, L.; Peñagaricano-Muñoa, O.; Velez, I. UWB and IMU-Based UAV’s Assistance System for Autonomous Landing on a Platform. Sensors 2022, 22, 2347. [Google Scholar] [CrossRef]
- Dong, X.; Gao, Y.; Guo, J.; Zuo, S.; Xiang, J.; Li, D.; Tu, Z. An Integrated UWB-IMU-Vision Framework for Autonomous Approaching and Landing of UAVs. Aerospace 2022, 9, 797. [Google Scholar] [CrossRef]
- Xu, X.; Liu, X.; Zhao, B.; Yang, B. An Extensible Positioning System for Locating Mobile Robots in Unfamiliar Environments. Sensors 2019, 19, 4025. [Google Scholar] [CrossRef] [PubMed]
- Jiménez, A.R.; Seco, F. Improving the Accuracy of Decawave’s UWB MDEK1001 Location System by Gaining Access to Multiple Ranges. Sensors 2021, 21, 1787. [Google Scholar] [CrossRef] [PubMed]
- Martalò, M.; Perri, S.; Verdano, G.; De Mola, F.; Monica, F.; Ferrari, G. Improved UWB TDoA-Based Positioning Using a Single Hotspot for Industrial IoT Applications. IEEE Trans. Ind. Inform. 2022, 18, 3915–3925. [Google Scholar] [CrossRef]
- Martaló, M.; Ferrari, G.; Perri, S.; Verdano, G.; Mola, F.D.; Monica, F. UWB TDoA-Based Positioning Using a Single Hotspot with Multiple Anchors. In Proceedings of the 2019 4th International Conference on Computing, Communications and Security (ICCCS), Rome, Italy, 10–12 October 2019; pp. 1–7. [Google Scholar]
- Großiwindhager, B.; Stocker, M.; Rath, M.; Boano, C.A.; Römer, K. SnapLoc: An Ultra-Fast UWB-Based Indoor Localization System for an Unlimited Number of Tags. In Proceedings of the 2019 18th ACM/IEEE International Conference on Information Processing in Sensor Networks (IPSN), Montreal, QC, Canada, 15–18 April 2019; pp. 61–72. [Google Scholar]
- Navrátil, V.; Krška, J.; Vejražka, F. Concurrent Bidirectional TDoA Positioning in UWB Network with Free-Running Clocks. IEEE Trans. Aerosp. Electron. Syst. 2022, 58, 4434–4450. [Google Scholar] [CrossRef]
- Hamer, M.; D’Andrea, R. Self-Calibrating Ultra-Wideband Network Supporting Multi-Robot Localization. IEEE Access 2018, 6, 22292–22304. [Google Scholar] [CrossRef]
- Chen, H.; Dhekne, A. PnPLoc: UWB Based Plug & Play Indoor Localization. In Proceedings of the 2022 IEEE 12th International Conference on Indoor Positioning and Indoor Navigation (IPIN), Beijing, China, 5–8 September 2022; pp. 1–8. [Google Scholar]
- Friedrich, J.; Tiemann, J.; Wietfeld, C. Accurate Multi-Zone UWB TDOA Localization Utilizing Cascaded Wireless Clock Synchronization. In Proceedings of the 2021 International Conference on Indoor Positioning and Indoor Navigation (IPIN), Lloret de Mar, Spain, 29 November–2 December 2021; pp. 1–8. [Google Scholar]
- Xue, Y.; Su, W.; Yang, D.; Wang, H.; Zhang, W. RMLNet—A Reliable Wireless Network for a Multiarea TDOA-Based Localization System. Sensors 2019, 19, 4374. [Google Scholar] [CrossRef]
- Yang, K.; An, J.; Bu, X.; Sun, G. Constrained Total Least-Squares Location Algorithm Using Time-Difference-of-Arrival Measurements. IEEE Trans. Veh. Technol. 2010, 59, 1558–1562. [Google Scholar] [CrossRef]
- Li, A.; Luan, F. An Improved Localization Algorithm Based on CHAN with High Positioning Accuracy in NLOS-WGN Environment. In Proceedings of the 2018 10th International Conference on Intelligent Human-Machine Systems and Cybernetics (IHMSC), Hangzhou, China, 25–26 August 2018; Volume 1, pp. 332–335. [Google Scholar]
- Cheng, Y.; Zhou, T. UWB Indoor Positioning Algorithm Based on TDOA Technology. In Proceedings of the 2019 10th International Conference on Information Technology in Medicine and Education (ITME), Qingdao, China, 23–25 August 2019; pp. 777–782. [Google Scholar]
- Yu, K.; Guo, Y.J.; Oppermann, I. Modified Taylor series expansion based positioning algorithms. In Proceedings of the VTC Spring 2008–IEEE Vehicular Technology Conference, Marina Bay, Singapore, 11–14 May 2008. [Google Scholar]
- Gagnon, E.; Vachon, A.; Beaudoin, Y. Data Fusion Architectures for Orthogonal Redundant Inertial Measurement Units. Sensors 2018, 18, 1910. [Google Scholar] [CrossRef]
- Hellmers, H.; Kasmi, Z.; Norrdine, A.; Eichhorn, A. Accurate 3D Positioning for a Mobile Platform in Non-Line-of-Sight Scenarios Based on IMU/Magnetometer Sensor Fusion. Sensors 2018, 18, 126. [Google Scholar] [CrossRef]
- Li, X.; Wang, Y.; Khoshelham, K. A Robust and Adaptive Complementary Kalman Filter Based on Mahalanobis Distance for Ultra Wideband/Inertial Measurement Unit Fusion Positioning. Sensors 2018, 18, 3435. [Google Scholar] [CrossRef]
- Zhao, K.; Zhao, T.; Zheng, Z.; Yu, C.; Ma, D.; Rabie, K.; Kharel, R. Optimization of Time Synchronization and Algorithms with TDOA Based Indoor Positioning Technique for Internet of Things. Sensors 2020, 20, 6513. [Google Scholar] [CrossRef]
- Tong, H.; Xin, N.; Su, X.; Chen, T.; Wu, J. A Robust PDR/UWB Integrated Indoor Localization Approach for Pedestrians in Harsh Environments. Sensors 2020, 20, 193. [Google Scholar] [CrossRef] [PubMed]
- Gao, D.; Li, A.; Fu, J. Analysis of Positioning Performance of UWB System in Metal NLOS Environment. In Proceedings of the 2018 Chinese Automation Congress (CAC), Xi’an, China, 30 November–2 December 2018; pp. 600–604. [Google Scholar]
- Zhou, R.; Sun, H.; Li, H.; Luo, W. TDOA and Track Optimization of UAV Swarm Based on D-Optimality. J. Syst. Eng. Electron. 2020, 31, 1140–1151. [Google Scholar] [CrossRef]
- Guo, Y.; Li, W.; Yang, G.; Jiao, Z.; Yan, J. Combining Dilution of Precision and Kalman Filtering for UWB Positioning in a Narrow Space. Remote Sens. 2022, 14, 5409. [Google Scholar] [CrossRef]
- Toth, C.D.; O’Rourke, J.; Goodman, J.E. (Eds.) Handbook of Discrete and Computational Geometry, 3rd ed.; Chapman and Hall/CRC: Boca Raton, FL, USA, 2017. [Google Scholar]
- Shimrat, M. Algorithm 112: Position of point relative to polygon. Commun. ACM 1962, 5, 434. [Google Scholar] [CrossRef]
































| Position | Type | SOT + EKF | DRA-SOT + EKF | Improved |
|---|---|---|---|---|
| A | Outside | 0.869 | 0.376 | 0.493 |
| B | Outside | 0.267 | 0.272 | −0.005 |
| C | Outside | 0.365 | 0.365 | 0.000 |
| D | Outside | 0.243 | 0.173 | 0.070 |
| E | Outside | 0.570 | 0.231 | 0.339 |
| F | Outside | 0.170 | 0.127 | 0.043 |
| G | Outside | 0.554 | 0.134 | 0.420 |
| H | Outside | 0.077 | 0.066 | 0.011 |
| I | Inside | 0.048 | 0.048 | 0.000 |
| J | Inside | 0.053 | 0.053 | 0.000 |
| K | Inside | 0.060 | 0.036 | 0.024 |
| L | Inside | 0.038 | 0.037 | 0.001 |
| M | Inside | 0.090 | 0.092 | −0.002 |
| Group ID | Binding Group 1 | Binding Group 2 | No Bound |
|---|---|---|---|
| 1 | 685 | 0 | 281 |
| 2 | 0 | 607 | 319 |
| Group ID | Binding Group 1 | Binding Group 2 | No Bound |
|---|---|---|---|
| 1 | 85.7% | 0 | 35.2% |
| 2 | 0 | 76.0% | 39.9% |
Disclaimer/Publisher’s Note: The statements, opinions and data contained in all publications are solely those of the individual author(s) and contributor(s) and not of MDPI and/or the editor(s). MDPI and/or the editor(s) disclaim responsibility for any injury to people or property resulting from any ideas, methods, instructions or products referred to in the content. |
© 2023 by the authors. Licensee MDPI, Basel, Switzerland. This article is an open access article distributed under the terms and conditions of the Creative Commons Attribution (CC BY) license (https://creativecommons.org/licenses/by/4.0/).
Share and Cite
Huang, S.-P.; Chen, C.-B.; Wei, T.-Z.; Tsai, W.-T.; Liou, C.-Y.; Mao, Y.-M.; Sheng, W.-H.; Mao, S.-G. Range-Extension Algorithms and Strategies for TDOA Ultra-Wideband Positioning System. Sensors 2023, 23, 3088. https://doi.org/10.3390/s23063088
Huang S-P, Chen C-B, Wei T-Z, Tsai W-T, Liou C-Y, Mao Y-M, Sheng W-H, Mao S-G. Range-Extension Algorithms and Strategies for TDOA Ultra-Wideband Positioning System. Sensors. 2023; 23(6):3088. https://doi.org/10.3390/s23063088
Chicago/Turabian StyleHuang, Shih-Ping, Chien-Bang Chen, Tan-Zhi Wei, Wei-Ting Tsai, Chong-Yi Liou, Yuan-Mou Mao, Wang-Huei Sheng, and Shau-Gang Mao. 2023. "Range-Extension Algorithms and Strategies for TDOA Ultra-Wideband Positioning System" Sensors 23, no. 6: 3088. https://doi.org/10.3390/s23063088
APA StyleHuang, S.-P., Chen, C.-B., Wei, T.-Z., Tsai, W.-T., Liou, C.-Y., Mao, Y.-M., Sheng, W.-H., & Mao, S.-G. (2023). Range-Extension Algorithms and Strategies for TDOA Ultra-Wideband Positioning System. Sensors, 23(6), 3088. https://doi.org/10.3390/s23063088

