Improvement of Electromagnetic Side-Channel Information Measurement Platform
Abstract
1. Introduction
2. Electromagnetic Radiation (EMR) Side-Channel Analysis (SCA) through a Neural Network (NN)
2.1. Artificial Neural Network (NN) and the Measurement Platform
2.2. Different EMR Patterns of Machine Instructions
2.3. The Two Devices under Test (DUTs)
2.3.1. dsPIC MCU [18]
2.3.2. FPGA-Based CPU
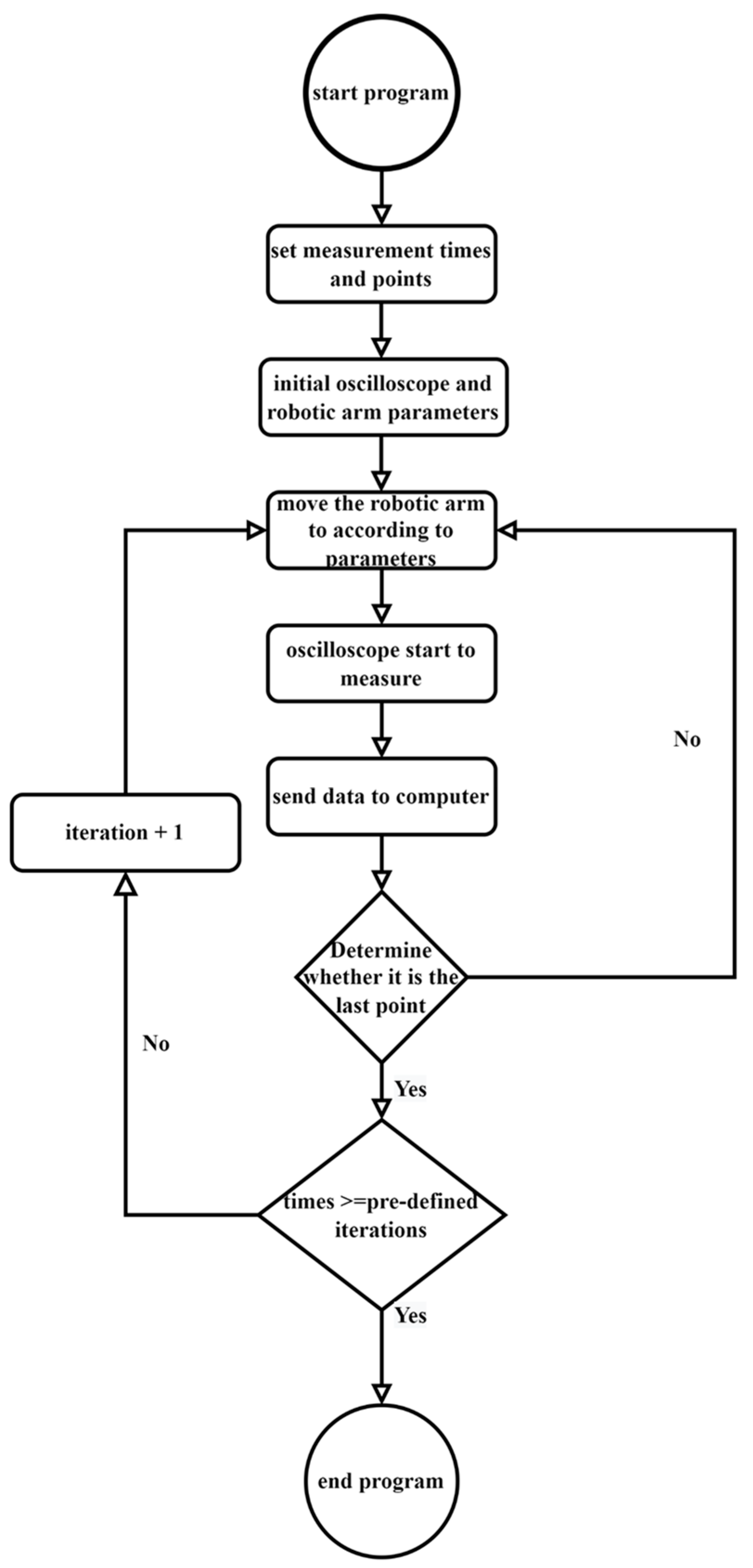
2.4. Automated Measurement Platform
2.5. Data Normalization
3. The Proposed Platform Implementation
3.1. Platform Setups and Procedures
3.2. Signal Acquiring and Processing
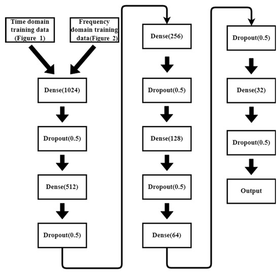
3.3. NN Model Training
4. Experiment Results
4.1. Measurement Result Comparisons
4.2. Analysis of Different DUTs
4.3. The Accuracy Comparisons of NN Models
5. Conclusions
Author Contributions
Funding
Institutional Review Board Statement
Informed Consent Statement
Data Availability Statement
Conflicts of Interest
References
- Grand View Research. Embedded System Market Analysis By Product (Hardware, Software), by Application (Automotive, Telecommunication, Healthcare, Industrial, Consumer Electronics, Military & Aerospace) and Segment Forecasts to 2020. Available online: https://www.grandviewresearch.com/press-release/global-embedded-systems-market (accessed on 7 March 2023).
- McLoughlin, I. Secure Embedded Systems: The Threat of Reverse Engineering. In Proceedings of the 2008 14th IEEE International Conference on Parallel and Distributed Systems, Melbourne, Australia, 8–10 December 2008; pp. 729–736. [Google Scholar] [CrossRef]
- Randolph, M.; Diehl, W. Power Side-Channel Attack Analysis: A Review of 20 Years of Study for the Layman. Cryptography 2020, 4, 15. [Google Scholar] [CrossRef]
- Zhang, Q.; Zhang, H.; Cui, X.; Fang, X.; Wang, X. Side Channel Analysis of SPECK Based on Transfer Learning. Sensors 2022, 22, 4671. [Google Scholar] [CrossRef] [PubMed]
- Xiang, Y.; Chen, Z.; Chen, Z.; Fang, Z.; Hao, H.; Chen, J.; Liu, Y.; Wu, Z.; Xuan, Q.; Yang, X. Open DNN Box by Power Side-Channel Attack. IEEE Trans. Circuits Syst. II Express Briefs 2020, 67, 2717–2721. [Google Scholar] [CrossRef]
- McCann, D.; Eder, K.; Oswald, E. Characterising and Comparing the Energy Consumption of Side Channel Attack Countermeasures and Lightweight Cryptography on Embedded Devices. In Proceedings of the 2015 International Workshop on Secure Internet of Things (SIoT), Vienna, Australia, 21–25 September 2015; pp. 65–71. [Google Scholar] [CrossRef]
- Khaliq, S.A.; Ali, U.; Khan, O. Timing-Based Side-Channel Attack and Mitigation on PCIe Connected Distributed Embedded Systems. In Proceedings of the 2021 IEEE High Performance Extreme Computing Conference (HPEC), Waltham, MA, USA, 20–24 September 2021; pp. 1–7. [Google Scholar] [CrossRef]
- Yuan, S.-Y.; Lin, P.-Y.; Chang, C.-Y.; Dong, J.-L.; Su, C.-H. Classification of an Embedded System Instruction EMR Using a Deep Convolutional Neural Network. In Proceedings of the 2019 Joint International Symposium on Electromagnetic Compatibility, Sapporo and Asia-Pacific International Symposium on Electromagnetic Compatibility (EMC Sapporo/APEMC), Sapporo, Japan, 3–7 June 2019; pp. 338–341. [Google Scholar] [CrossRef]
- Huang, P.; Yuan, S.-Y.; Chang, C.-Y.; Zhu, B.-Y.; Hsuan, S.-Y.; Su, C.-H.; Dong, J.-L. Automatic ICEMI Time-Domain Muti-Point Measurement Platform. In Proceedings of the 2020 IEEE International Conference on Consumer Electronics-Taiwan (ICCE-Taiwan), Taoyuan, Taiwan, 28–30 September 2020; pp. 1–2. [Google Scholar] [CrossRef]
- Yuan, S.-Y. Identification of Microcontroller Unit Instruction Execution Using Electromagnetic Leakage and Neural Network Classification. IEEE Trans. Electromagn. Compat. 2022, 64, 1–11. [Google Scholar] [CrossRef]
- Renauld, M.; Standaert, F.-X.; Veyrat-Charvillon, N.; Kamel, D.; Flandre, D. A Formal Study of Power Variability Issues and Side-Channel Attacks for Nanoscale Devices. In Advances in Cryptology—EUROCRYPT 2011; Paterson, K.G., Ed.; Lecture Notes in Computer Science; Springer: Berlin/Heidelberg, Germany, 2011; Volume 6632. [Google Scholar] [CrossRef]
- Yuan, S.-Y.; Chen, C.-W.; Wu, T.-E.; Huang, Y.-J.; Wu, Z.-R.; Li, Y.-Y. Time-Domain Conducted EMI Instruction Waveform Cutting Algorithm. In Proceedings of the 2015 Asia-Pacific Symposium on Electromagnetic Compatibility (APEMC), Taipei, Taiwan, 26–29 May 2015; pp. 636–639. [Google Scholar] [CrossRef]
- Yuan, S.-Y.; Liu, W.-S.; Li, Y.-C.; Yeh, S.-Y. Measurement and Analysis of IC EMR Synchronous Signal. In Proceedings of the 2021 IEEE International Conference on Consumer Electronics-Taiwan (ICCE-TW), Taipei, Taiwan, 26–29 May 2021; pp. 1–2. [Google Scholar] [CrossRef]
- Yuan, S.-Y.; Kang, W.-C.; Chen, C.-K. Near Field Program-Dependent EMI Measurement and Data Reduction for IOMarking Method. In Proceedings of the 2016 Asia-Pacific International Symposium on Electromagnetic Compatibility (APEMC), Shenzhen, China, 17–21 May 2016; pp. 933–936. [Google Scholar] [CrossRef]
- Chen, W.; Shen, W.; Gao, L.; Li, X. Hybrid Loss-Constrained Lightweight Convolutional Neural Networks for Cervical Cell Classification. Sensors 2022, 22, 3272. [Google Scholar] [CrossRef] [PubMed]
- Ramana, B.V.; Boddu, R.S.K. Performance Comparison of Classification Algorithms on Medical Datasets. In Proceedings of the 2019 IEEE 9th Annual Computing and Communication Workshop and Conference (CCWC), Las Vegas, NV, USA, 7–9 January 2019; pp. 0140–0145. [Google Scholar] [CrossRef]
- Hwang, K.-H.; Lee, M.-J.; Ha, Y.-G. A Befitting Image Data Crawling and Annotating System with CNN Based Transfer Learning. In Proceedings of the 2020 IEEE International Conference on Big Data and Smart Computing (BigComp), Busan, Republic of Korea, 19–22 February 2020; pp. 165–168. [Google Scholar] [CrossRef]
- dsPIC33EP512MC202 16-bit DSC for Precision Motor Control. Available online: https://www.microchip.com/en-us/product/dsPIC33EP512MC202 (accessed on 20 July 2022).
- Chen, C.-C. CPU0 Processor Architecture. 2012. Available online: http://ccckmit.wikidot.com/ocs:cpu0 (accessed on 20 July 2022).
- ALTERA. Quartus II Handbook Version 13.1. Available online: https://class.ece.uw.edu/271/peckol/doc/Handbooks/quartusii_handbook.pdf (accessed on 20 July 2022).
- Intel Cyclone IV EP4CE6E22C8N Datasheet. Available online: https://www.kynix.com/uploadfiles/pdf0125/EP4CE6E22C8N.pdf (accessed on 20 July 2022).
- Yenorkar, R.; Chaskar, U.M. GUI Based Pick and Place Robotic Arm for Multipurpose Industrial Applications. In Proceedings of the 2018 Second International Conference on Intelligent Computing and Control Systems (ICICCS), Madurai, India, 14–15 June 2018; pp. 200–203. [Google Scholar] [CrossRef]
- Farag, M.; Ghafar, A.N.A.; Alsibai, M.H. Grasping and Positioning Tasks for Selective Compliant Articulated Robotic Arm Using Object Detection and Localization: Preliminary Results. In Proceedings of the 2019 6th International Conference on Electrical and Electronics Engineering (ICEEE), Instanbul, Turkey, 16–17 April 2019; pp. 284–288. [Google Scholar] [CrossRef]
- Patidar, V.; Tiwari, R. Survey of Robotic Arm and Parameters. In Proceedings of the 2016 International Conference on Computer Communication and Informatics (ICCCI), Coimbatore, India, 7–9 January 2016; pp. 1–6. [Google Scholar] [CrossRef]
- Chandak, L.P.; Junghare, A.; Naik, T.; Ukani, N.; Chakole, S. Mobile Gantry Robot for Pick & Place Application. In Proceedings of the 2020 IEEE International Students’ Conference on Electrical, Electronics and Computer Science (SCEECS), Bhopal, India, 22–23 February 2020; pp. 1–5. [Google Scholar] [CrossRef]
- MODBUS. Modbus Organization, Inc. 800 Federal St. Andover, MA 01810. Available online: https://modbus.org/ (accessed on 7 March 2023).

















|
|
|
|
|
|
|
|
|
|
|
|
|
|
|
|
|
|
| Clock Cycle | 1 | 2 | 3 | 4 | |
|---|---|---|---|---|---|
| Inst No. | |||||
| 1 | Fetch | Execute | |||
| 2 | Fetch | Execute | |||
| 3 | Fetch | Execute | |||
| Instructions | Description | Instructions | Description |
|---|---|---|---|
| Mov | Put value into a specified register | Add | Add two registers’ values |
| Inc | Increase the register’s value by 1 | Nop | Do nothing |
| Bclr | Bit clear of file/Ws register |
|
|
|
|
|
|
|
|
|
|
|
|
|
|
|
|
|
|
|
|
|
|
|
|
|
|
|
|
|
|
|
|
|
| Instructions | Description | Instructions | Description |
|---|---|---|---|
| Ld | Transfer data from memory to register | Xor | XOR two values |
| Ldi | Transfer immediate data to register | Shl | Shift bits left |
| Add | Add two values | Shr | Shift bit right |
| Sub | Subtract two values | Mov | Transfer data between registers |
| Mul | Multiply two values | Cmp | Compare two values |
| Div | Divide two values | Push | Store value onto the stack |
| And | AND two values | Pop | Retrieve the last value from stack |
| Or | OR two values | St | Transfer data from register to memory (with constant offset) |
|
|
| |
| 1 | 0.07 | 0.07 |
| 1.0 | 14.28 | 14.28 |
| 60 | 60 | 10 |
| 65 | 65 | 15 |
| 65,000 | 928,571 | 214,285 |
| 16 | 2 | 5 |
| 100 | 800 | 320 |
| 6120 | 48,120 | 19,320 |
| 1.0 | 7.86 | 3.16 |
| 6120 | 120 | 120 |
Disclaimer/Publisher’s Note: The statements, opinions and data contained in all publications are solely those of the individual author(s) and contributor(s) and not of MDPI and/or the editor(s). MDPI and/or the editor(s) disclaim responsibility for any injury to people or property resulting from any ideas, methods, instructions or products referred to in the content. |
© 2023 by the authors. Licensee MDPI, Basel, Switzerland. This article is an open access article distributed under the terms and conditions of the Creative Commons Attribution (CC BY) license (https://creativecommons.org/licenses/by/4.0/).
Share and Cite
Yuan, S.-Y.; Liu, W.-S. Improvement of Electromagnetic Side-Channel Information Measurement Platform. Sensors 2023, 23, 2917. https://doi.org/10.3390/s23062917
Yuan S-Y, Liu W-S. Improvement of Electromagnetic Side-Channel Information Measurement Platform. Sensors. 2023; 23(6):2917. https://doi.org/10.3390/s23062917
Chicago/Turabian StyleYuan, Shih-Yi, and Wei-Sheng Liu. 2023. "Improvement of Electromagnetic Side-Channel Information Measurement Platform" Sensors 23, no. 6: 2917. https://doi.org/10.3390/s23062917
APA StyleYuan, S.-Y., & Liu, W.-S. (2023). Improvement of Electromagnetic Side-Channel Information Measurement Platform. Sensors, 23(6), 2917. https://doi.org/10.3390/s23062917

