Accurate Image Multi-Class Classification Neural Network Model with Quantum Entanglement Approach
Abstract
1. Introduction
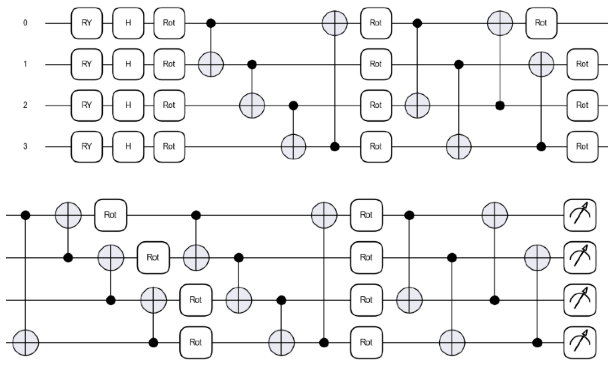
2. Methods
3. Experiment
3.1. Testing Dataset MNIST
3.2. Testing Dataset CIFAR-10
3.3. Testing Dataset GTSRB
4. Results and Discussion
5. Conclusions and Future Directions
Author Contributions
Funding
Institutional Review Board Statement
Informed Consent Statement
Data Availability Statement
Conflicts of Interest
References
- Samuel, A.L. Some studies in machine learning using the game of checkers. IBM J. Res. Dev. 1959, 3, 210–229. [Google Scholar] [CrossRef]
- Fujii, K.; Nakajima, K. Quantum reservoir computing: A reservoir approach toward quantum machine learning on near-term quantum devices. In Reservoir Computing; Springer: Berlin/Heidelberg, Germany, 2021; pp. 423–450. [Google Scholar]
- Paler, A.; Sasu, L.M.; Florea, A.; Andonie, R. Machine learning optimization of quantum circuit layouts. arXiv 2020, arXiv:2007.14608. [Google Scholar] [CrossRef]
- Chen, C.-C.; Watabe, M.; Shiba, K.; Sogabe, M.; Sakamoto, K.; Sogabe, T. On the expressibility and overfitting of quantum circuit learning. ACM Trans. Quantum Comput. 2021, 2, 1–24. [Google Scholar] [CrossRef]
- Schuld, M.; Killoran, N. Quantum machine learning in feature Hilbert spaces. Phys. Rev. Lett. 2019, 122, 040504. [Google Scholar] [CrossRef]
- Bahnsen, E.; Rasmussen, S.; Loft, N.; Zinner, N. Application of the diamond gate in quantum Fourier transformations and quantum machine learning. arXiv 2021, arXiv:2103.08605. [Google Scholar] [CrossRef]
- Wilson, C.M.; Otterbach, J.S.; Tezak, N.; Smith, R.S.; Polloreno, A.M.; Karalekas, P.J.; Heidel, S.; Sohaib Alam, M.S.; Crooks, G.E.; da Silva, M.P. Quantum kitchen sinks: An algorithm for machine learning on near-term quantum computers. arXiv 2018, arXiv:1806.08321. [Google Scholar]
- Melnikov, A.A.; Fedichkin, L.E.; Lee, R.K.; Alodjants, A. Machine learning transfer efficiencies for noisy quantum walks. Adv. Quantum Technol. 2020, 3, 1900115. [Google Scholar] [CrossRef]
- Kodama, N.X.; Bocharov, A.; da Silva, M.P. Image classification by throwing quantum kitchen sinks at tensor networks. arXiv 2022, arXiv:2208.13895. [Google Scholar]
- Chen, S.Y.-C.; Yang, C.-H.H.; Qi, J.; Chen, P.-Y.; Ma, X.; Goan, H.-S. Variational quantum circuits for deep reinforcement learning. IEEE Access 2020, 8, 141007–141024. [Google Scholar] [CrossRef]
- Schuld, M.; Sweke, R.; Meyer, J.J. Effect of data encoding on the expressive power of variational quantum-machine-learning models. Phys. Rev. A 2021, 103, 032430. [Google Scholar] [CrossRef]
- Kusumoto, T.; Mitarai, K.; Fujii, K.; Kitagawa, M.; Negoro, M. Experimental quantum kernel machine learning with nuclear spins in a solid. arXiv 2019, arXiv:1911.12021. [Google Scholar]
- Jerbi, S.; Fiderer, L.J.; Nautrup, H.P.; Kübler, J.M.; Briegel, H.J.; Dunjko, V. Quantum machine learning beyond kernel methods. arXiv 2021, arXiv:2110.13162. [Google Scholar] [CrossRef] [PubMed]
- O’Quinn, W.; Mao, S. Quantum machine learning: Recent advances and outlook. IEEE Wirel. Commun. 2020, 27, 126–131. [Google Scholar] [CrossRef]
- Benedetti, M.; Lloyd, E.; Sack, S.; Fiorentini, M. Parameterized quantum circuits as machine learning models. Quantum Sci. Technol. 2019, 4, 043001. [Google Scholar] [CrossRef]
- García, D.P.; Cruz-Benito, J.; García-Peñalvo, F.J. Systematic literature review: Quantum machine learning and its applications. arXiv 2022, arXiv:2201.04093. [Google Scholar]
- Arthur, D. A hybrid quantum-classical neural network architecture for binary classification. arXiv 2022, arXiv:2201.01820. [Google Scholar]
- Sagingalieva, A.; Kordzanganeh, M.; Kenbayev, N.; Kosichkina, D.; Tomashuk, T.; Melnikov, A. Hybrid quantum neural network for drug response prediction. arXiv 2022, arXiv:2211.05777. [Google Scholar]
- Henderson, M.; Shakya, S.; Pradhan, S.; Cook, T. Quanvolutional neural networks: Powering image recognition with quantum circuits. Quantum Mach. Intell. 2020, 2, 1–9. [Google Scholar] [CrossRef]
- Henderson, M.; Gallina, J.; Brett, M. Methods for accelerating geospatial data processing using quantum computers. Quantum Mach. Intell. 2021, 3, 1–9. [Google Scholar] [CrossRef]
- Bergholm, V.; Izaac, J.; Schuld, M.; Gogolin, C.; Kiloran, N. Pennylane: Automatic differentiation of hybrid quantum-classical computations. arXiv 2018, arXiv:1811.04968, 2018. [Google Scholar]
- Mari, A. Quanvolutional Neural Network. January 2021. Available online: https://pennylane.ai/qml/demos/tutorial_quanvolution.html (accessed on 19 February 2023).
- LeCun, Y.; Bottou, L.; Bengio, Y.; Haffner, P. Gradient-based learning applied to document recognition. Proc. IEEE 1998, 86, 2278–2324. [Google Scholar] [CrossRef]
- Krizhevsky, A.; Hinton, G. Learning Multiple Layers of Features from Tiny Images. 2009. Available online: https://www.cs.toronto.edu/~kriz/learning-features-2009-TR.pdf (accessed on 28 February 2023).
- Stallkamp, J.; Schlipsing, M.; Salmen, J.; Igel, C. The German traffic sign recognition benchmark: A multi-class classification competition. In Proceedings of the 2011 International Joint Conference on Neural Networks, San Jose, CA, USA, 31 July–5 August 2011; pp. 1453–1460. [Google Scholar]
- Kuros, S.; Kryjak, T. Traffic sign classification using deep and quantum neural networks. arXiv 2022, arXiv:2209.15251. [Google Scholar]
- Sim, S.; Johnson, P.D.; Aspuru-Guzik, A. Expressibility and entangling capability of parameterized quantum circuits for hybrid quantum-classical algorithms. Adv. Quantum Technol. 2019, 2, 1900070. [Google Scholar] [CrossRef]
- Sermanet, P.; LeCun, Y. Traffic sign recognition with multi-scale convolutional networks. In Proceedings of the 2011 International Joint Conference on Neural Networks, San Jose, CA, USA, 31 July–5 August 2011; pp. 2809–2813. [Google Scholar]











| MNIST | CIFAR-10 | GTSRB | |
|---|---|---|---|
| Image Size | 28 × 28 | 32 × 32 | 32 × 32 |
| Number of color channel | 1 | 3 | 3 |
| Number of classes | 10 | 10 | 43 |
| Number of training set images | 60,000 | 50,000 | 34,799 |
| Number of testing set images | 10,000 | 10,000 | 12,630 |
| Classical NN | QuanvNN | NNQE | |
|---|---|---|---|
| Training Accuracy against MNIST | 93.5% | 94.2% | 95.1% |
| Testing Accuracy against MNIST | 92.0% | 93.0% | 93.8% |
| Training Accuracy against CIFAR-10 | 34.1% | 41.2% | 42.0% |
| Testing Accuracy against CIFAR-10 | 30.5% | 34.9% | 36.0% |
| Training Accuracy against GTSRB | 96.2% | 94.8% | 97.5% |
| Testing Accuracy against GTSRB | 82.2% | 71.9% | 73.4% |
Disclaimer/Publisher’s Note: The statements, opinions and data contained in all publications are solely those of the individual author(s) and contributor(s) and not of MDPI and/or the editor(s). MDPI and/or the editor(s) disclaim responsibility for any injury to people or property resulting from any ideas, methods, instructions or products referred to in the content. |
© 2023 by the authors. Licensee MDPI, Basel, Switzerland. This article is an open access article distributed under the terms and conditions of the Creative Commons Attribution (CC BY) license (https://creativecommons.org/licenses/by/4.0/).
Share and Cite
Riaz, F.; Abdulla, S.; Suzuki, H.; Ganguly, S.; Deo, R.C.; Hopkins, S. Accurate Image Multi-Class Classification Neural Network Model with Quantum Entanglement Approach. Sensors 2023, 23, 2753. https://doi.org/10.3390/s23052753
Riaz F, Abdulla S, Suzuki H, Ganguly S, Deo RC, Hopkins S. Accurate Image Multi-Class Classification Neural Network Model with Quantum Entanglement Approach. Sensors. 2023; 23(5):2753. https://doi.org/10.3390/s23052753
Chicago/Turabian StyleRiaz, Farina, Shahab Abdulla, Hajime Suzuki, Srinjoy Ganguly, Ravinesh C. Deo, and Susan Hopkins. 2023. "Accurate Image Multi-Class Classification Neural Network Model with Quantum Entanglement Approach" Sensors 23, no. 5: 2753. https://doi.org/10.3390/s23052753
APA StyleRiaz, F., Abdulla, S., Suzuki, H., Ganguly, S., Deo, R. C., & Hopkins, S. (2023). Accurate Image Multi-Class Classification Neural Network Model with Quantum Entanglement Approach. Sensors, 23(5), 2753. https://doi.org/10.3390/s23052753

