The Design of a Glycerol Concentration Sensor Based on an LRSPP Hybrid Photonic Biosensor
Abstract
1. Introduction
2. Sensor Structure
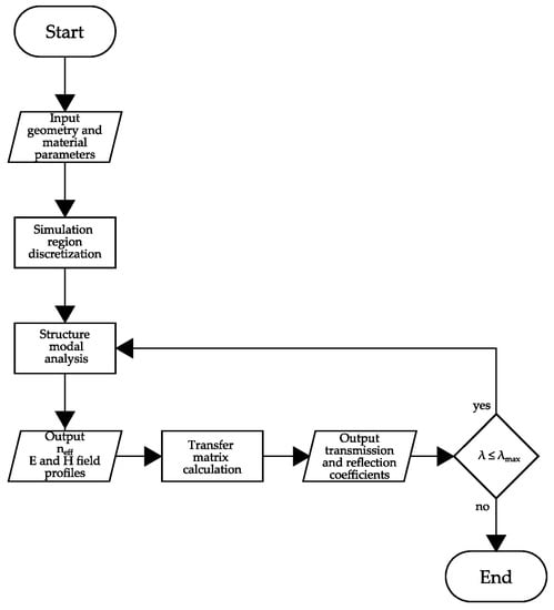
3. Structure Simulation
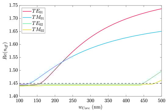
4. Design and Optimization
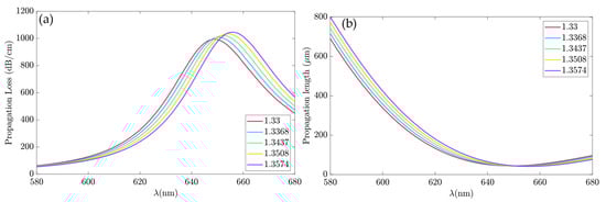
5. Results
6. Discussion
Author Contributions
Funding
Institutional Review Board Statement
Informed Consent Statement
Data Availability Statement
Conflicts of Interest
References
- Hochberg, M.; Harris, N.C.; Ding, R.; Zhang, Y.; Novack, A.; Xuan, Z.; Baehr-Jones, T. Silicon Photonics: The Next Fabless Semiconductor Industry. IEEE Solid-State Circuits Mag. 2013, 5, 48–58. [Google Scholar] [CrossRef]
- Shi, Q.; Dong, B.; He, T.; Sun, Z.; Zhu, J.; Zhang, Z.; Lee, C. Progress in wearable electronics/photonics—Moving toward the era of artificial intelligence and internet of things. Infomat 2020, 2, 1131–1162. [Google Scholar] [CrossRef]
- Nayak, S.; Blumenfeld, N.R.; Laksanasopin, T.; Sia, S.K. POC Diagnostics: Recent Devs in a Connected Age. Physiol. Behav. 2018, 176, 139–148. [Google Scholar] [CrossRef]
- Wood, C.S.; Thomas, M.R.; Budd, J.; Mashamba-Thompson, T.P.; Herbst, K.; Pillay, D.; Peeling, R.W.; Johnson, A.M.; McKendry, R.A.; Stevens, M.M. Taking connected mobile-health diagnostics of infectious diseases to the field. Nature 2019, 566, 467–474. [Google Scholar] [CrossRef]
- Wurzel, K.A. Glycerol. In Encyclopedia of Toxicology; Elsevier: Amsterdam, The Netherlands, 2005; pp. 449–451. [Google Scholar]
- Da Silva, G.P.; Mack, M.; Contiero, J. Glycerol: A promising and abundant carbon source for industrial microbiology. Biotechnol. Adv. 2009, 27, 30–39. [Google Scholar] [CrossRef]
- Khajemiri, Z.; Lee, D.; Hamidi, S.M.; Kim, D.-S. Rectangular plasmonic interferometer for high sensitive glycerol sensor. Sci. Rep. 2019, 9, 1–7. [Google Scholar] [CrossRef]
- Wang, J.; Sanchez, M.M.; Yin, Y.; Herzer, R.; Ma, L.; Schmidt, O.G. Silicon-Based Integrated Label-Free Optofluidic Biosensors: Latest Advances and Roadmap. Adv. Mater. Technol. 2020, 5. [Google Scholar] [CrossRef]
- Choi, J.R.; Yong, K.W.; Choi, J.Y.; Cowie, A.C. Emerging Point-of-care Technologies for Food Safety Analysis. Sensors 2019, 19, 817. [Google Scholar] [CrossRef]
- Luan, E.; Donzella, V.; Cheung, K.; Chrostowski, L. Advances in silicon photonic sensors using sub-wavelength gratings. In Proceedings of the 2019 24th OptoElectronics and Communications Conference/International Conference Photonics in Switching and Computing, Fukuoka, Japan, 7–11 July 2019. [Google Scholar] [CrossRef]
- Xu, K.; Chen, Y.; Okhai, T.A.; Snyman, L.W. Micro optical sensors based on avalanching silicon light-emitting devices monolithically integrated on chips. Opt. Mater. Express 2019, 9, 3985–3997. [Google Scholar] [CrossRef]
- Chalyan, T.; Potrich, C.; Schreuder, E.; Falke, F.; Pasquardini, L.; Pederzolli, C.; Heideman, R.; Pavesi, L. AFM1 Detection in Milk by Fab’ Functionalized Si3N4 Asymmetric Mach–Zehnder Interferometric Biosensors. Toxins 2019, 11, 409. [Google Scholar] [CrossRef]
- Niu, H.; Yu, P.; Zhu, Y.; Jing, Z.; Li, P.; Wang, B.; Ma, C.; Wang, J.; Wu, J.; Govorov, A.O.; et al. Mach-Zehnder interferometer based integrated-photonic acetone sensor approaching the sub-ppm level detection limit. Opt. Express 2022, 30, 29665–29679. [Google Scholar] [CrossRef] [PubMed]
- Flueckiger, J.; Schmidt, S.; Donzella, V.; Sherwali, A.; Ratner, D.M.; Chrostowski, L.; Cheung, K.C. Sub-wavelength grating for enhanced ring resonator biosensor. Opt. Express 2016, 24, 15672–15686. [Google Scholar] [CrossRef]
- Chang, C.-W.; Xu, X.; Chakravarty, S.; Huang, H.-C.; Tu, L.-W.; Chen, Q.Y.; Dalir, H.; Krainak, M.A.; Chen, R.T. Pedestal subwavelength grating metamaterial waveguide ring resonator for ultra-sensitive label-free biosensing. Biosens. Bioelectron. 2019, 141, 111396. [Google Scholar] [CrossRef]
- Corotti, R.D.P.; Cunha, B.B.; Barreto, R.C.; Conceicao, A.L.C.; Kamikawachi, R.C. Diphenylalanine Nanotube Coated Fiber Bragg Grating for Methanol Vapor Detection. IEEE Sensors J. 2019, 20, 1290–1296. [Google Scholar] [CrossRef]
- Luan, E.; Yun, H.; Ma, M.; Ratner, D.M.; Cheung, K.C.; Chrostowski, L. Label-free biosensing with a multi-box sub-wavelength phase-shifted Bragg grating waveguide. Biomed. Opt. Express 2019, 10, 4825–4838. [Google Scholar] [CrossRef] [PubMed]
- Benelarbi, D.; Bouchemat, T.; Bouchemat, M. Study of photonic crystal microcavities coupled with waveguide for biosensing applications. Opt. Quantum Electron. 2017, 49, 347. [Google Scholar] [CrossRef]
- Petrova, I.; Konopsky, V.; Nabiev, I.; Sukhanova, A. Label-Free Flow Multiplex Biosensing via Photonic Crystal Surface Mode Detection. Sci. Rep. 2019, 9, 1–9. [Google Scholar] [CrossRef]
- Lechuga, L.M. Optical biosensors. Compr. Anal. Chem. 2005, 44, 209–250. [Google Scholar] [CrossRef]
- O’Shannessy, D.J.; Brigham-Burke, M.; Peck, K. Immobilization chemistries suitable for use in the BIAcore surface plasmon resonance detector. Anal. Biochem. 1992, 205, 132–136. [Google Scholar] [CrossRef]
- Al-Bader, S.J. Optical Transmission on Metallic Wires—Fundamental Modes. IEEE J. Quantum Electron. 2004, 40, 325–329. [Google Scholar] [CrossRef]
- Altug, H.; Oh, S.-H.; Maier, S.A.; Homola, J. Advances and applications of nanophotonic biosensors. Nat. Nanotechnol. 2022, 17, 5–16. [Google Scholar] [CrossRef] [PubMed]
- Ramirez, J.C.; Schianti, J.N.; Souto, D.E.P.; Kubota, L.T.; Hernandez-Figueroa, H.E.; Gabrielli, L.H. Dielectric barrier discharge plasma treatment of modified SU-8 for biosensing applications. Biomed. Opt. Express 2018, 9, 2168–2175. [Google Scholar] [CrossRef]
- Vance, S.A.; Sandros, M.G. Zeptomole Detection of C-Reactive Protein in Serum by a Nanoparticle Amplified Surface Plasmon Resonance Imaging Aptasensor. Sci. Rep. 2014, 4, 5129. [Google Scholar] [CrossRef] [PubMed]
- Cao, J.; Sun, Y.; Kong, Y.; Qian, W. The Sensitivity of Grating-Based SPR Sensors with Wavelength Interrogation. Sensors 2019, 19, 405. [Google Scholar] [CrossRef] [PubMed]
- Saito, Y.; Yamamoto, Y.; Kan, T.; Tsukagoshi, T.; Noda, K.; Shimoyama, I. Electrical detection SPR sensor with grating coupled backside illumination. Opt. Express 2019, 27, 17763–17770. [Google Scholar] [CrossRef]
- Rossi, S.; Gazzola, E.; Capaldo, P.; Borile, G.; Romanato, F. Grating-Coupled Surface Plasmon Resonance (GC-SPR) Optimization for Phase-Interrogation Biosensing in a Microfluidic Chamber. Sensors 2018, 18, 1621. [Google Scholar] [CrossRef]
- Manolis, A.; Chatzianagnostou, E.; Dabos, G.; Pleros, N.; Chmielak, B.; Giesecke, A.L.; Porschatis, C.; Cegielski, P.J.; Markey, L.; Weeber, J.-C.; et al. Plasmonics co-integrated with silicon nitride photonics for high-sensitivity interferometric biosensing. Opt. Express 2019, 27, 17102–17111. [Google Scholar] [CrossRef]
- Karabchevsky, A.; Wilkinson, J.S.; Zervas, M.N. Transmittance and surface intensity in 3D composite plasmonic waveguides. Opt. Express 2015, 23, 14407–14423. [Google Scholar] [CrossRef]
- Xu, Y.; Wang, F.; Gao, Y.; Zhang, D.; Sun, X.; Berini, P. Straight Long-Range Surface Plasmon Polariton Waveguide Sensor Operating at λ0 = 850 nm. Sensors 2020, 20, 2507. [Google Scholar] [CrossRef]
- Berini, P. Long-range surface plasmon polaritons. Adv. Opt. Photonics 2009, 1, 484–588. [Google Scholar] [CrossRef]
- Romero-García, S.; Merget, F.; Zhong, F.; Finkelstein, H.; Witzens, J. Silicon nitride CMOS-compatible platform for integrated photonics applications at visible wavelengths. Opt. Express 2013, 21, 14036–14046. [Google Scholar] [CrossRef] [PubMed]
- Li, Q.-S.; Zhang, X.-L.; Yang, J.-H.; Ma, Y.-H.; Cai, L.; Yang, Y.; Shi, J.-G.; Dong, W.-F. Extremely sensitive multi-order mode refractive index sensor using TiO2 nanograss film and weakly bounded waveguide modes. Opt. Express 2021, 29, 13520–13529. [Google Scholar] [CrossRef]
- Luke, K.; Okawachi, Y.; Lamont, M.R.E.; Gaeta, A.L.; Lipson, M. Broadband Mid-Infrared Frequency Comb Generation in a Si3N4 Microresonator. Opt Lett 2015, 40, 4823. [Google Scholar] [CrossRef] [PubMed]
- Sharma, V.K. Compact resonant plasmonic hybrid waveguide refractive index sensors for aqueous medium. Eng. Res. Express 2021, 3, 035039. [Google Scholar] [CrossRef]
- Rakić, A.D.; Djurišić, A.B.; Elazar, J.M.; Majewski, M.L. Optical properties of metallic films for vertical-cavity optoelectronic devices. Appl. Opt. 1998, 37, 5271–5283. [Google Scholar] [CrossRef]
- Da Silva, J.P. SimulaçãoPor Elementos Finitos Da Propagação de Feixes Ópticos Em Estruturas Fotônicas; Universidade Estadual de Campinas: Campinas, Brazil, 2003. [Google Scholar]
- Cunha, N.H.O.; Da Silva, J.P. High Sensitivity Surface Plasmon Resonance Sensor Based on a Ge-Doped Defect and D-Shaped Microstructured Optical Fiber. Sensors 2022, 22, 3220. [Google Scholar] [CrossRef]
- Saleh, B.E.A.; Teich, M.C. Fundamentals of Photonics; Wiley Series in Pure and Applied Optics; John Wiley & Sons, Inc.: Hoboken, NJ, USA, 2019; ISBN 9781119506874. [Google Scholar]
- Cheng, R.; Han, Y.; Chrostowski, L. Characterization and compensation of apodization phase noise in silicon integrated Bragg gratings. Opt. Express 2019, 27, 9516–9535. [Google Scholar] [CrossRef]
- Homola, J. Electromagnetic Theory of Surface Plasmons; Springer: Berlin/Heidelberg, Germany, 2006; pp. 3–44. [Google Scholar] [CrossRef]
- Sallam, M.O.; VandenBosch, G.A.E.; Gielen, G.; Soliman, E.A. Integral equations formulation of plasmonic transmission lines. Opt. Express 2014, 22, 22388–22402. [Google Scholar] [CrossRef]
- Flammer, P.D.; Banks, J.M.; Furtak, T.E.; Durfee, C.G.; Hollingsworth, R.E.; Collins, R.T. Hybrid plasmon/dielectric waveguide for integrated silicon-on-insulator optical elements. Opt. Express 2010, 18, 21013–21023. [Google Scholar] [CrossRef]
- Breukelaar, I.; Charbonneau, R.; Berini, P. Long-range surface plasmon-polariton mode cutoff and radiation in embedded strip waveguides. J. Appl. Phys. 2006, 100, 043104. [Google Scholar] [CrossRef]
- Schmidt, S.; Flueckiger, J.; Wu, W.; Grist, S.M.; Fard, S.T.; Donzella, V.; Khumwan, P.; Thompson, E.R.; Wang, Q.; Kulik, P.; et al. Improving the performance of silicon photonic rings, disks, and Bragg gratings for use in label-free biosensing. In Biosensing and Nanomedicine; Mohseni, H., Agahi, M.H., Razeghi, M., Eds.; SPIE: San Diego, CA, USA, 27 August 2014; p. 91660M. [Google Scholar] [CrossRef]
- Jugessur, A.S.; Dou, J.; Aitchison, J.S.; De La Rue, R.M.; Gnan, M. A photonic nano-Bragg grating device integrated with microfluidic channels for bio-sensing applications. Microelectron. Eng. 2009, 86, 1488–1490. [Google Scholar] [CrossRef]
- Chamanzar, M.; Xia, Z.; Yegnanarayanan, S.; Adibi, A. Hybrid integrated plasmonic-photonic waveguides for on-chip localized surface plasmon resonance (LSPR) sensing and spectroscopy. Opt. Express 2013, 21, 32086–32098. [Google Scholar] [CrossRef] [PubMed]














| Refractive Index na | Glycerol Concentration (%) |
|---|---|
| 1.3300 | 0 |
| 1.3368 | 5 |
| 1.3437 | 10 |
| 1.3508 | 15 |
| 1.3574 | 20 |
| i | fi | ωi (rad/s) | Γi (rad/s) |
|---|---|---|---|
| 0 | 0.760 | 0 | 8.05202 × 1013 |
| 1 | 0.024 | 6.30488 × 1014 | 3.66139 × 1014 |
| 2 | 0.010 | 1.26098 × 1015 | 5.24141 × 1014 |
| 3 | 0.071 | 4.51064 × 1015 | 1.32175 × 1015 |
| 4 | 0.601 | 6.53885 × 1015 | 3.78901 × 1015 |
| 5 | 4.384 | 2.02364 × 1016 | 3.36362 × 1015 |
| hbuffer (nm) | PL (μm) | α (dB/cm) | αgold/α |
|---|---|---|---|
| 160 | 3.70 | 11770 | 2.915 |
| 200 | 8.49 | 5118 | 6.7 |
| 250 | 24.19 | 1795 | 19.1 |
| 300 | 68.09 | 637.8 | 53.78 |
| 350 | 189.50 | 229.2 | 149.67 |
| 400 | 522.10 | 83.18 | 412.37 |
| 450 | 1429 | 30.40 | 1128.3 |
| 500 | 3890 | 11.17 | 3070.6 |
| hAu (nm) | PL (μm) | PL with Cytop (μm) | α (dB/cm) | α with Cytop (dB/cm) |
|---|---|---|---|---|
| 15 | 3.753 | 922.80 | 11660 | 47.06 |
| 20 | 2.654 | 297.90 | 16360 | 145.80 |
| 25 | 1.266 | 68.08 | 34300 | 637.90 |
| 30 | 1.261 | 85.44 | 34430 | 508.30 |
| 35 | 1.551 | 197.30 | 28010 | 231.80 |
| Platform | λ0 | RI Range | Sensitivity (RIU−1) | Reference |
|---|---|---|---|---|
| Bragg grating | 1550 nm | 1.3334–1.3526 | 106 nm | [46] |
| Bragg grating | 1500–1550 nm | - | 182 nm | [47] |
| Straight LRSPP | 850 nm | 1.562–1.82 | 1960 dB/cm | [31] |
| LSPR | 700–735 nm | 1.334–1.35 | 248.3 nm | [48] |
| This work | 580–680 nm | 1.33–1.3475 | 251.82 nm 6131.9 dB/cm | - |
Disclaimer/Publisher’s Note: The statements, opinions and data contained in all publications are solely those of the individual author(s) and contributor(s) and not of MDPI and/or the editor(s). MDPI and/or the editor(s) disclaim responsibility for any injury to people or property resulting from any ideas, methods, instructions or products referred to in the content. |
© 2023 by the authors. Licensee MDPI, Basel, Switzerland. This article is an open access article distributed under the terms and conditions of the Creative Commons Attribution (CC BY) license (https://creativecommons.org/licenses/by/4.0/).
Share and Cite
de Araújo, M.M.; da Silva, J.P. The Design of a Glycerol Concentration Sensor Based on an LRSPP Hybrid Photonic Biosensor. Sensors 2023, 23, 2010. https://doi.org/10.3390/s23042010
de Araújo MM, da Silva JP. The Design of a Glycerol Concentration Sensor Based on an LRSPP Hybrid Photonic Biosensor. Sensors. 2023; 23(4):2010. https://doi.org/10.3390/s23042010
Chicago/Turabian Stylede Araújo, Magno M., and José P. da Silva. 2023. "The Design of a Glycerol Concentration Sensor Based on an LRSPP Hybrid Photonic Biosensor" Sensors 23, no. 4: 2010. https://doi.org/10.3390/s23042010
APA Stylede Araújo, M. M., & da Silva, J. P. (2023). The Design of a Glycerol Concentration Sensor Based on an LRSPP Hybrid Photonic Biosensor. Sensors, 23(4), 2010. https://doi.org/10.3390/s23042010

