Min–Max Optimal Control of Robot Manipulators Affected by Sensor Faults
Abstract
1. Introduction
- A suitable mathematical tool and systematic algorithmic procedure for the synthesis of an optimal robust PID controller for robot manipulators affected by sensor faults was developed. The presented approach admitted a min–max formulation, and hence provided a guarantee of robustness, which was achieved by optimizing the worst-case performance. To the best of the authors’ knowledge, such an algorithmic PID controller synthesis procedure had not previously been investigated.
- In many other similar optimal control-based algorithms that have been proposed in the literature (see, for example, [33,34] and references therein), the nonlinear system dynamics were treated as equality constraints, and were included in the optimization process, using the method of Lagrange multipliers: the results were HJI equations that were very difficult or almost impossible to solve. For this reason, many approximation methods have been developed (see, for example, [35,36,37,38] and references therein) in which actual computational complexity increased with the number of system states which needed to be estimated. In contrast to such approaches, the algorithm proposed in this paper had no high-dimensional structure: this followed from the fact that, instead of incorporating the robot dynamics in the closed loop with the controller directly into an objective function, and solving the corresponding HJI equation, the state variables and PID controller gains were coupled by recursive matrix relations, used to calculate the first- and second-order derivatives that appear in the Newton-like method.
2. Dynamic Model and Properties
3. Optimal Control Problem
4. Stability Conditions
- (a)
- (b)
5. Algorithm for the Controller Synthesis
5.1. -Gain Minimization
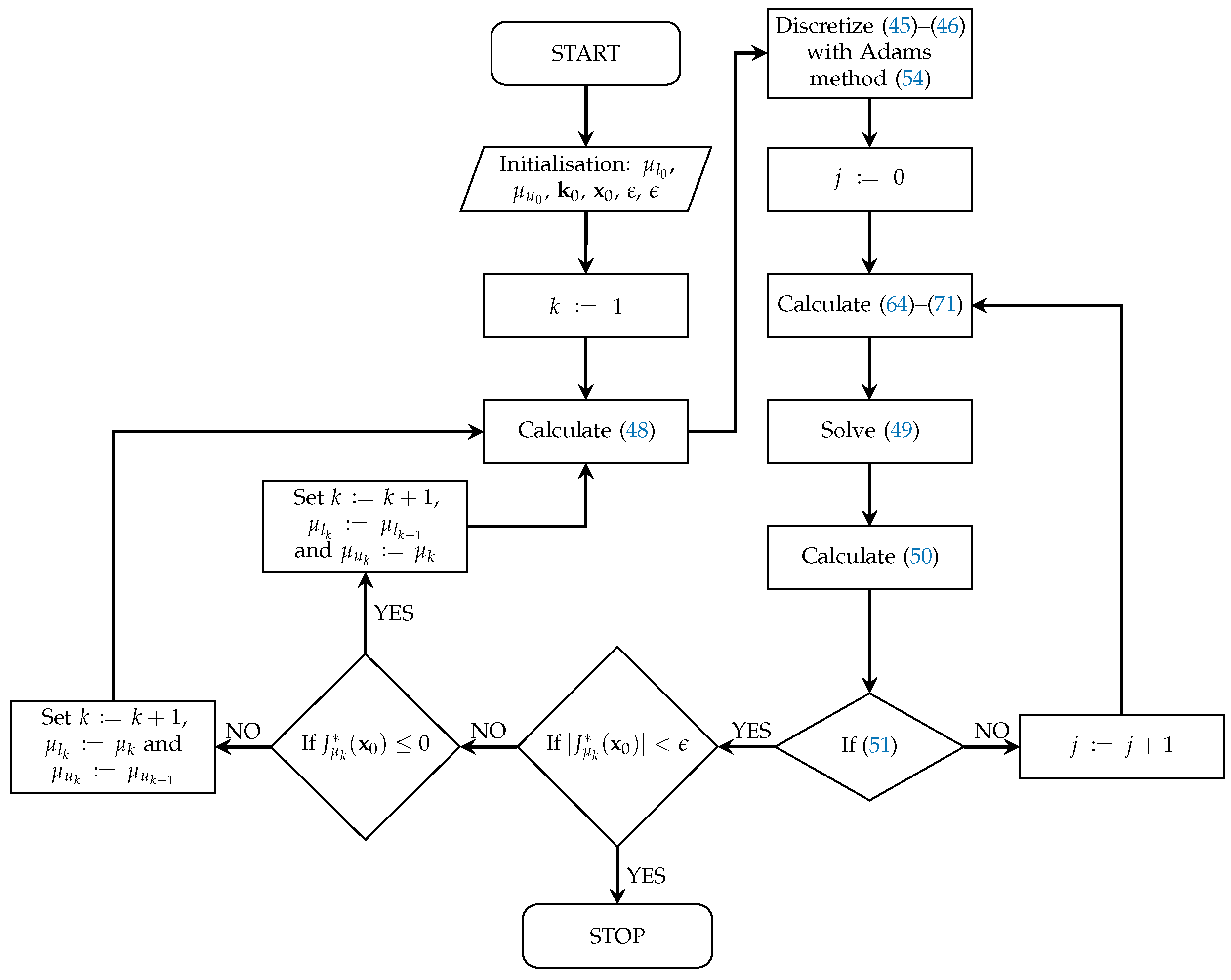
- Step initialization: Choose the initial elements of the vector , i.e., the initial PID controller gains, such that the lower and upper bound of the -gain satisfy the conditions in expression (19). Choose a small enough positive constant, , as the stopping criteria of the bisection method.
- Step 1: Set k := 1.Step 2: Setthen calculate the value of function by solving the zero-sum differential game (47).
- Step 3: If , then stop; otherwise, if then and ; else, and .
- Step 4. Set and return to Step 2.
5.2. Zero-Sum Differential Game Solution
- Step initialization: Choose a small enough positive constant, , as the stopping criterion of the Newton algorithm.
- Step 1: Set .
- Step 2: Determine the search direction vector by solving a system of linear equations using Cholesky factorization:where J is the argument of the operator in (47), , , , , and are gradients and Hessians with respect to the vectors and , respectively. Note that the maximization with respect to is achieved simply by the minus sign in front of the gradient and Hessians.
- Step 3: Use the line search strategy satisfying the Wolfe conditions [56] to compute the step-size .
- Step 4: Calculate
- Step 5: Ifthen stop; else, set and go to Step 2.
5.3. Matrix Relations for Recursive Calculation of Gradients and Hessians
6. Results and Discussions
6.1. Numerical Simulations
6.2. Discussion of Comparison with Other Methods
7. Conclusions
- Although the case of sensor faults is considered in this paper, the proposed algorithm for control law synthesis could easily be extended to the case of dynamic systems affected by actuator faults, without significant increase in its complexity.
- Improvements in the control strategy proposed in this paper could also go towards the synthesis of a complete model-free control law, i.e., control law without gravity vector compensation: this would complicate the derivation of the stability conditions, and the controller gains should be presented as nonlinear functions of generalized coordinates.
- Instead of the initial conditions being known in advance, one could consider a case where the initial conditions were treated as an unknown uncertainty, i.e., the variables of the min–max optimization problem that maximizes the objective function.
- From the numerical optimization algorithms point of view, to perform a detailed analysis and comparison between a proposed algorithm and other existing methods, such as genetic algorithm or particle swarm optimization, in terms of convergence, accuracy and computational efficiency.
- From the point of view of its application to a robot manipulator affected by sensor faults, to carry out a detailed experimental analysis and comparison between a proposed control strategy and other existing related fault-tolerant control approaches.
Author Contributions
Funding
Institutional Review Board Statement
Informed Consent Statement
Data Availability Statement
Conflicts of Interest
Abbreviations
| DOF | degrees of freedom |
| FTC | fault-tolerant control |
| HJI | Hamilton–Jacobi–Isaacs |
| LMI | linear matrix inequalities |
| PID | proportional–integral–derivative |
Appendix A. Notation
Appendix B. Detailed Derivation of Expressions for the Kinetic and Potential Energy of the Cylindrical Robot
Appendix C. Properties of the Dynamic Model of the Cylindrical Robot
References
- Baioumy, M.; Pezzato, C.; Ferrari, R.; Corbato, C.H.; Hawes, N. Fault-tolerant control of robot manipulators with sensory faults using unbiased active inference. In Proceedings of the 2021 European Control Conference (ECC), Delft, The Netherlands, 29 June–2 July 2021; pp. 1119–1125. [Google Scholar]
- Kang, Y.; Yao, L.; Wu, W. Sensor fault diagnosis and fault tolerant control for the multiple manipulator synchronized control system. ISA Trans. 2020, 106, 243–252. [Google Scholar] [CrossRef] [PubMed]
- Boukhari, M.R.; Chaibet, A.; Boukhnifer, M.; Glaser, S. Proprioceptive sensors’ fault tolerant control strategy for an autonomous vehicle. Sensors 2018, 18, 1893. [Google Scholar] [CrossRef] [PubMed]
- Xiao, B.; Cao, L.; Xu, S.; Liu, L. Robust tracking control of robot manipulators with actuator faults and joint velocity measurement uncertainty. IEEE/ASME Trans. Mechatron. 2020, 25, 1354–1365. [Google Scholar] [CrossRef]
- Nguyen, N.P.; Xuan, M.N.; Hong, S.K. Actuator fault detection and fault-tolerant control for hexacopter. Sensors 2019, 19, 4721. [Google Scholar] [CrossRef] [PubMed]
- Ashraf, M.A.; Ijaz, S.; Javaid, U.; Hussain, S.; Anwaar, H.; Marey, M. A robust sensor and actuator fault tolerant control scheme for nonlinear system. IEEE Access 2022, 10, 626–637. [Google Scholar] [CrossRef]
- Jani, F.; Hashemzadeh, F.; Baradarannia, M.; Kharrati, H. Robust event-triggered finite-time control of faulty networked flexible manipulator under external disturbance. J. Vib. Control 2022, 29, 317–333. [Google Scholar] [CrossRef]
- Ma, H.; Yang, G. Simultaneous fault diagnosis for robot manipulators with actuator and sensor faults. Inf. Sci. 2016, 366, 12–30. [Google Scholar] [CrossRef]
- Tan, C.P.; Edwards, C. Sliding mode observers for robust detection and reconstruction of actuator and sensor faults. Int. J. Robust Nonlinear Control 2003, 13, 443–463. [Google Scholar] [CrossRef]
- Zuev, A.; Zhirabok, A.N.; Filaretov, V.; Protsenko, A. Fault identification in electric servo actuators of robot manipulators described by nonstationary nonlinear dynamic models using sliding mode observers. Sensors 2022, 22, 317. [Google Scholar] [CrossRef]
- Ghaf-Ghanbari, P.; Mazare, M.; Taghizadeh, M. Active fault-tolerant control of a Schoflies parallel manipulator based on time delay estimation. Robotica 2021, 39, 1518–1535. [Google Scholar] [CrossRef]
- Truong, T.N.; Vo, A.T.; Kang, H.J.; Van, M. A novel active fault-tolerant tracking control for robot manipulators with finite-time stability. Sensors 2021, 21, 8101. [Google Scholar] [CrossRef]
- Van, M.; Ceglarek, D. Robust fault tolerant control of robot manipulators with global fixed-time convergence. J. Frankl. Inst. 2021, 358, 699–722. [Google Scholar] [CrossRef]
- Cao, Y.; Song, Y.D. Adaptive PID-like fault-tolerant control for robot manipulators with given performance specifications. Int. J. Control 2020, 93, 377–386. [Google Scholar] [CrossRef]
- Jung, W.; Bang, H. Fault and failure tolerant model predictive control of quadrotor UAV. Int. J. Aeronaut. Space Sci. 2021, 22, 663–675. [Google Scholar] [CrossRef]
- Karras, G.C.; Fourlas, G.K. Model predictive fault tolerant control for omni-directional mobile robots. J. Intell. Robot. Syst. 2020, 97, 635–655. [Google Scholar] [CrossRef]
- Zhang, F.; Wu, W.; Song, R.; Wang, C. Dynamic learning-based fault tolerant control for robotic manipulators with actuator faults. J. Frankl. Inst. 2023, 360, 862–886. [Google Scholar] [CrossRef]
- Zhang, S.; Yang, P.; Kong, L.; Chen, W.; Fu, Q.; Peng, K. Neural networks-based fault tolerant control of a robot via fast terminal sliding mode. IEEE Trans. Syst. Man Cybern. Syst. 2021, 51, 4091–4101. [Google Scholar] [CrossRef]
- Dybkowski, M.; Klimkowski, K. Artificial neural network application for current sensors fault detection in the vector controlled induction motor drive. Sensors 2019, 19, 571. [Google Scholar] [CrossRef]
- You, G.; Xu, B.; Cao, Y.; Hou, X.; Zhao, S.; Liao, W. Adaptive fuzzy finite-time fault-tolerant control design for non-linear systems under sensor faults. IET Control Theory Appl. 2022, 16, 1560–1572. [Google Scholar] [CrossRef]
- Zhang, L.; Liu, H.; Tang, D.; Hou, Y.; Wang, Y. Adaptive fixed-time fault-tolerant tracking control and its application for robot manipulators. IEEE Trans. Ind. Electron. 2022, 69, 2956–2966. [Google Scholar] [CrossRef]
- Van, M.; Ge, S.S. Adaptive fuzzy integral sliding-mode control for robust fault-tolerant control of robot manipulators with disturbance observer. IEEE Trans. Fuzzy Syst. 2021, 29, 1284–1296. [Google Scholar] [CrossRef]
- Makni, S.; Bouattour, M.; El Hajjaji, A.; Chaabane, M. Robust fault tolerant control based on adaptive observer for Takagi-Sugeno fuzzy systems with sensor and actuator faults: Application to single-link manipulator. Trans. Inst. Meas. Control 2020, 42, 2308–2323. [Google Scholar] [CrossRef]
- Wang, H.; Xie, S.; Zhou, B.; Wang, W. Non-fragile robust ∞ filtering of Takagi-Sugeno fuzzy networked control systems with sensor failures. Sensors 2020, 20, 27. [Google Scholar] [CrossRef] [PubMed]
- Van Der Schaft, A. -Gain and Passivity Techniques in Nonlinear Control; Springer: London, UK, 1996. [Google Scholar]
- Van Der Schaft, A. 2-gain analysis of nonlinear systems and nonlinear state feedback ∞ control. IEEE Trans. Autom. Control 1992, 37, 770–784. [Google Scholar] [CrossRef]
- Zuo, Z.; Wang, Y.; Yang, W. 2-gain fault tolerant control of singular Lipschitz systems in the presence of actuator saturation. Int. J. Robust Nonlinear Control 2015, 25, 1751–1766. [Google Scholar] [CrossRef]
- Wang, J.S.; Yang, G.H. Data-driven output-feedback fault-tolerant 2 control of unknown dynamic systems. ISA Trans. 2016, 63, 182–195. [Google Scholar] [CrossRef]
- Li, C.; Jing, H.; Bao, J.; Sun, S.; Wang, R. Robust ∞ fault tolerant control for quadrotor attitude regulation. Proc. Inst. Mech. Eng. Part I J. Syst. Control Eng. 2018, 232, 1302–1313. [Google Scholar] [CrossRef]
- Yuan, L.H.; Wang, L.D.; Xu, J.T. Adaptive fault-tolerant controller for morphing aircraft based on the 2 gain and a neural network. Aerosp. Sci. Technol. 2023, 132, 107985. [Google Scholar] [CrossRef]
- Milic, V.; Arandia-Kresic, S.; Lobrovic, M. An application of Newton-like algorithm for ∞ proportional–integral–derivative controller synthesis of seesaw-cart system. Trans. Inst. Meas. Control 2022, 44, 1777–1793. [Google Scholar] [CrossRef]
- Milic, V.; Kasac, J.; Novakovic, B. An analytical fuzzy-based approach to 2-gain optimal control of input-affine nonlinear systems using Newton-type algorithm. Int. J. Syst. Sci. 2015, 46, 2448–2460. [Google Scholar] [CrossRef]
- Aliyu, M.D.S. An improved iterative computational approach to the solution of the Hamilton–Jacobi equation in optimal control problems of affine nonlinear systems with application. Int. J. Syst. Sci. 2020, 51, 2625–2634. [Google Scholar] [CrossRef]
- Sun, W.; Pan, Y.; Lim, J.; Theodorou, E.A.; Tsiotras, P. Min-max differential dynamic programming: Continuous and discrete time formulations. J. Guid. Control. Dyn. 2018, 41, 2568–2580. [Google Scholar] [CrossRef]
- Xi, A.; Cai, Y. A nonlinear finite-time robust differential game guidance law. Sensors 2022, 22, 6650. [Google Scholar] [CrossRef]
- Liu, D.; Xue, S.; Zhao, B.; Luo, B.; Wei, Q. Adaptive dynamic programming for control: A survey and recent advances. IEEE Trans. Syst. Man Cybern. Syst. 2021, 51, 142–160. [Google Scholar] [CrossRef]
- Mu, C.; Wang, K. Approximate-optimal control algorithm for constrained zero-sum differential games through event-triggering mechanism. Nonlinear Dyn. 2019, 95, 2639–2657. [Google Scholar] [CrossRef]
- Vamvoudakis, K.G.; Modares, H.; Kiumarsi, B.; Lewis, F.L. Game theory-based control system algorithms with real-time reinforcement learning: How to solve multiplayer games online. IEEE Control Syst. Mag. 2017, 37, 33–52. [Google Scholar]
- Kasac, J.; Novakovic, B.; Majetic, D.; Brezak, D. Global positioning of robot manipulators with mixed revolute and prismatic joints. IEEE Trans. Autom. Control 2006, 51, 1035–1040. [Google Scholar] [CrossRef]
- Pervozvanski, A.; Freidovich, L. Robust stabilization of robotic manipulators by PID controllers. Dyn. Control 1999, 9, 203–222. [Google Scholar] [CrossRef]
- Hodgson, S.P.; Stoten, D.P. Robustness of the minimal control synthesis algorithm to non-linear plant with regard to the position control of manipulators. Int. J. Control 1999, 72, 1288–1298. [Google Scholar] [CrossRef]
- Gunawardana, R.; Ghorbel, F. On the boundedness of the Hessian of the potential energy of robot manipulators. J. Robot. Syst. 1999, 16, 613–625. [Google Scholar] [CrossRef]
- Ghorbel, F.; Gunawardana, R. A uniform bound for the Jacobian of the gravitational force vector for a class of robot manipulators. J. Dyn. Syst. Meas. Control 1997, 119, 110–114. [Google Scholar] [CrossRef]
- Zhou, N.; Xia, Y. Coordination control of multiple Euler-Lagrange systems for escorting mission. Int. J. Robust Nonlinear Control 2015, 25, 3515–3830. [Google Scholar] [CrossRef]
- Su, Y. Global continuous finite-time tracking of robot manipulators. Int. J. Robust Nonlinear Control 2009, 19, 1871–1885. [Google Scholar] [CrossRef]
- Kasać, J.; Novaković, B.; Majetić, D.; Brezak, D. Passive finite-dimensional repetitive control of robot manipulators. IEEE Trans. Control Syst. Technol. 2008, 16, 570–576. [Google Scholar] [CrossRef]
- Kelly, R.; Santibanez, V.; Loria, A. Control of Robot Manipulators in Joint Space; Springer: London, UK, 2005. [Google Scholar]
- Caccavale, F.; Marino, A.; Muscio, G.; Pierri, F. Discrete-time framework for fault diagnosis in robotic manipulators. IEEE Trans. Control Syst. Technol. 2013, 21, 1858–1873. [Google Scholar] [CrossRef]
- Namvar, M.; Aghili, F. Failure detection and isolation in robotic manipulators using joint torque sensors. Robotica 2010, 28, 549–561. [Google Scholar] [CrossRef]
- Chen, Y.; Guo, B. Sliding mode fault tolerant tracking control for a single-link flexible joint manipulator system. IEEE Access 2019, 7, 83046–83057. [Google Scholar] [CrossRef]
- Khalil, H.K. Nonlinear Systems; Prentice-Hall Inc.: Upper Saddle River, NJ, USA, 2002. [Google Scholar]
- Hill, D.; Moylan, P. The stability of nonlinear dissipative systems. IEEE Trans. Autom. Control 1976, 21, 708–711. [Google Scholar] [CrossRef]
- Yuliar, S.; James, M.R.; Helton, J.W. Dissipative control systems synthesis with full state feedback. Math. Control Signals Syst. 1998, 11, 335–356. [Google Scholar] [CrossRef]
- Willems, J.C. Dissipative dynamical systems part I: General theory. Arch. Ration. Mech. Anal. 1972, 45, 321–351. [Google Scholar] [CrossRef]
- Beck, A.; Ben-Tal, A.; Teboulle, M. Finding a global optimal solution for a quadratically constrained fractional quadratic problem with applications to the regularized total least squares. SIAM J. Matrix Anal. Appl. 2006, 28, 425–445. [Google Scholar] [CrossRef]
- Nocedal, J.; Wright, S.J. Numerical Optimization; Springer Science + Business Media, LLC: New York, NY, USA, 2006. [Google Scholar]
- Hairer, E.; Nørsett, S.P.; Wanner, G. Solving Ordinary Differential Equations I—Nonstiff Problems, 2nd ed.; Springer: Berlin, Germany, 2008. [Google Scholar]
- Fike, J.A. Multi-Objective Optimization Using Hyper-Dual Numbers. Ph.D. Thesis, Stanford University, Stanford, CA, USA, 2013. [Google Scholar]
- Fike, J.; Alonso, J. The development of hyper-dual numbers for exact second-derivative calculations. In Proceedings of the 49th AIAA Aerospace Sciences Meeting including the New Horizons Forum and Aerospace Exposition, Orlando, FL, USA, 4–7 January 2011; pp. 1–17. [Google Scholar]
- De Souza, D.A.; Batista, J.G.; Vasconcelos, F.J.S.; Dos Reis, L.L.N.; Machado, G.F.; Costa, J.R.; Junior, J.N.N.; Silva, J.L.N.; Rios, C.S.N.; Júnior, A.B.S. Identification by recursive least squares with Kalman filter (RLS-KF) applied to a robotic manipulator. IEEE Access 2021, 9, 63779–63789. [Google Scholar] [CrossRef]
- Batista, J.; Souza, D.; dos Reis, L.; Barbosa, A.; Araújo, R. Dynamic model and inverse kinematic identification of a 3-DOF manipulator using RLSPSO. Sensors 2020, 20, 416. [Google Scholar] [CrossRef]
- Graham, A. Kronecker Products and Matrix Calculus: With Applications; Ellis Horwood Limited: West Sussex, UK, 1981. [Google Scholar]
- Brewer, J.W. Kronecker products and matrix calculus in system theory. IEEE Trans. Circuits Syst. 1978, 25, 772–781. [Google Scholar] [CrossRef]







| Parameter | ||||
| Joint 1 | 0 | 0 | ||
| Joint 2 | 0 | 0 | ||
| Joint 3 | 0 | 0 | 0 | |
| Unit | rad | m | m | rad |
| Parameter | g | ||||||
| Value | 1 | ||||||
| Unit | m | m | m | kg | kg | kgm | m/s |
Disclaimer/Publisher’s Note: The statements, opinions and data contained in all publications are solely those of the individual author(s) and contributor(s) and not of MDPI and/or the editor(s). MDPI and/or the editor(s) disclaim responsibility for any injury to people or property resulting from any ideas, methods, instructions or products referred to in the content. |
© 2023 by the authors. Licensee MDPI, Basel, Switzerland. This article is an open access article distributed under the terms and conditions of the Creative Commons Attribution (CC BY) license (https://creativecommons.org/licenses/by/4.0/).
Share and Cite
Milić, V.; Kasać, J.; Lukas, M. Min–Max Optimal Control of Robot Manipulators Affected by Sensor Faults. Sensors 2023, 23, 1952. https://doi.org/10.3390/s23041952
Milić V, Kasać J, Lukas M. Min–Max Optimal Control of Robot Manipulators Affected by Sensor Faults. Sensors. 2023; 23(4):1952. https://doi.org/10.3390/s23041952
Chicago/Turabian StyleMilić, Vladimir, Josip Kasać, and Marin Lukas. 2023. "Min–Max Optimal Control of Robot Manipulators Affected by Sensor Faults" Sensors 23, no. 4: 1952. https://doi.org/10.3390/s23041952
APA StyleMilić, V., Kasać, J., & Lukas, M. (2023). Min–Max Optimal Control of Robot Manipulators Affected by Sensor Faults. Sensors, 23(4), 1952. https://doi.org/10.3390/s23041952

