Prediction of Technical State of Mechanical Systems Based on Interpretive Neural Network Model
Abstract
1. Introduction
2. Problem Statement
2.1. Regression
- The number of cycles remaining to the moment of failure must be obtained from the system sensors;
- The area of definition of RUL is the set ;
- The selected loss function is the mean-square error
2.2. Binary Classificaton
- The system failure will be understood as the moment from which the system becomes unsuitable for further use;
- The forecast horizon is 30 time units;
- It is necessary to know the probabilities of systems belonging to the positive class (will fail);
- Binary classification is performed: “0”—the system will not fail at a given forecast horizon, “1”—the system will fail;
- The boundary between classes is determined by the threshold value . If the probability of the system that belong to the positive class (object from the test sample ) is lower than , then the system is assigned to class «0», otherwise «1»:
- The threshold value is determined as follows:
- The selected loss function is binary cross-entropy
3. Solution Method
3.1. BiLSTM
3.2. Model and Hyperparameters
4. Results and Discussion
4.1. Input Data
- Select the initial degree of degradation (within 1%);
- Introduce an exponential rate of degradation;
- Stop data synthesis when the health index reaches zero;
- Impose noise on the obtained data, taking into account the effects of maintenance between flights and differences in operating conditions (weather parameters, aircraft load, pilot operating style, etc.).
4.2. Preprocessing and Testing
4.3. Solution of the RUL Prediction Problem

4.4. Solution of the Classification Problem
4.5. Finding the Optimal Threshold Value
- is the fraction of objects called positive by the classifier that are indeed positive:
- is the fraction of objects of the positive class found by the algorithm out of all objects of the positive class:
- () is an analog of .
- () is the fraction of negative class objects incorrectly predicted by the algorithm:
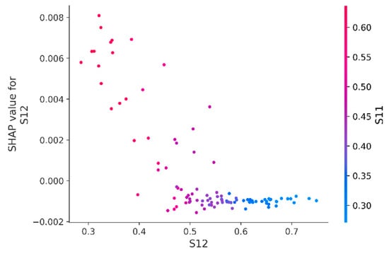
5. Interpretation of the Classification Model
5.1. Enchanced Interpretability
5.2. Reduced Interpretability
6. Conclusions
Author Contributions
Funding
Data Availability Statement
Conflicts of Interest
References
- Mobley, R.K. An Introduction to Predictive Maintenance; Butterworth-Heinemann: Oxford, UK, 2002. [Google Scholar]
- Kothamasu, R.; Huang, S.H.; Verduin, W.H. System health monitoring and prognostics—A review of current paradigms and practices. Int. J. Adv. Manuf. Technol. 2006, 28, 1012–1024. [Google Scholar] [CrossRef]
- Ran, Y.; Zhou, X.; Lin, P.; Wen, Y.; Deng, R. A survey of predictive maintenance: Systems, purposes and approaches. IEEE Commun. Surv. Tutor. 2019, XX, 1–36. [Google Scholar] [CrossRef]
- Montero Jimenez, J.J.; Schwartz, S.; Vingerhoeds, R.; Grabot, B.; Salaün, M. Towards multi-model approaches to predictive maintenance: A systematic literature survey on diagnostics and prognostics. J. Manuf. Syst. 2020, 56, 539–557. [Google Scholar] [CrossRef]
- Jia, F.; Lei, Y.; Guo, L.; Lin, J.; Xing, S. A neural network constructed by deep learning technique and its application to intelligent fault diagnosis of machines. Neurocomputing 2018, 272, 619–628. [Google Scholar] [CrossRef]
- Hoang, D.T.; Tran, X.T.; Van, M.; Kang, H.J. A deep neural network-based feature fusion for bearing fault diagnosis. Sensors 2021, 21, 244. [Google Scholar] [CrossRef]
- Sun, W.; Shao, S.; Zhao, R.; Yan, R.; Zhang, X.; Chen, X. A sparse auto-encoder-based deep neural network approach for induction motor faults classification. Measurement 2016, 89, 171–178. [Google Scholar] [CrossRef]
- Shao, H.; Jiang, H.; Zhao, H.; Wang, F. A novel deep autoencoder feature learning method for rotating machinery fault diagnosis. Mech. Syst. Signal Process. 2017, 95, 187–204. [Google Scholar] [CrossRef]
- Jakubowski, J.; Stanisz, P.; Bobek, S.; Nalepa, G.J. Anomaly detection in asset degradation process using variational autoencoder and explanations. Sensors 2021, 22, 291. [Google Scholar] [CrossRef]
- Goodfellow, I.J.; Pouget-Abadie, J.; Mirza, M.; Xu, B.; Warde-Farley, D.; Ozair, S.; Courville, A.; Bengio, Y. Generative adversarial networks. Adv. Neural Inf. Process. Syst. 2014, 27, 2672–2680. [Google Scholar] [CrossRef]
- Shao, S.; Wang, P.; Yan, R. Generative adversarial networks for data augmentation in machine fault diagnosis. Comput. Ind. 2019, 106, 85–93. [Google Scholar] [CrossRef]
- Mao, W.; Liu, Y.; Ding, L.; Li, Y. Imbalanced fault diagnosis of rolling bearing based on generative adversarial network: A comparative study. IEEE Access 2019, 7, 9515–9530. [Google Scholar] [CrossRef]
- Zhu, J.; Chen, N.; Peng, W. Estimation of bearing remaining useful life based on multiscale convolutional neural network. IEEE Trans. Ind. Electron. 2019, 66, 3208–3216. [Google Scholar] [CrossRef]
- Yang, B.; Liu, R.; Zio, E. Remaining useful life prediction based on a double-convolutional neural network architecture. IEEE Trans. Ind. Electron. 2019, 66, 9521–9530. [Google Scholar] [CrossRef]
- Chen, Z.Q.; Li, C.; Sanchez, R.V. Gearbox fault identification and classification with convolutional neural networks. Shock Vib. 2015, 2015, 390134. [Google Scholar] [CrossRef]
- Li, G.; Deng, C.; Wu, J.; Xu, X.; Shao, X.; Wang, Y. Sensor data-driven bearing fault diagnosis based on deep convolutional neural networks and s-transform. Sensors 2019, 19, 2750. [Google Scholar] [CrossRef]
- Pinedo-Sánchez, L.A.; Mercado-Ravell, D.A.; Carballo-Monsivais, C.A. Vibration analysis in bearings for failure prevention using CNN. J. Braz. Soc. Mech. Sci. Eng. 2020, 42, 628. [Google Scholar] [CrossRef]
- Yuan, J.; Tian, Y. An intelligent fault diagnosis method using GRU neural network towards sequential data in dynamic processes. Processes 2019, 7, 152. [Google Scholar] [CrossRef]
- Zhao, K.; Shao, H. Intelligent fault diagnosis of rolling bearing using adaptive deep gated recurrent unit. Neural Process. Lett. 2020, 51, 1165–1184. [Google Scholar] [CrossRef]
- Biggio, L.; Kastanis, I. Prognostics and health management of industrial assets: Current progress and road ahead. Front. Artif. Intell. 2020, 3, 88. [Google Scholar] [CrossRef]
- Mao, W.; He, J.; Tang, J.; Li, Y. Predicting remaining useful life of rolling bearings based on deep feature representation and long short-term memory neural network. Adv. Mech. Eng. 2018, 10. [Google Scholar] [CrossRef]
- Chen, J.; Jing, H.; Chang, Y.; Liu, Q. Gated recurrent unit based recurrent neural network for remaining useful life prediction of nonlinear deterioration process. Reliab. Eng. Syst. Saf. 2019, 185, 372–382. [Google Scholar] [CrossRef]
- Liu, Y.; Tang, X.; Zhang, H.; Hong, J.; Wang, Z.; Wu, G. State-partial accurate voltage fault prognosis for lithium-ion batteries based on self-attention networks. Energies 2022, 15, 8458. [Google Scholar] [CrossRef]
- Babu, G.S.; Zhao, P.; Li, X.L. Deep convolutional neural network based regression approach for estimation of remaining useful life. Lect. Notes Comput. Sci. 2016, 9642, 214–228. [Google Scholar] [CrossRef]
- Li, X.; Ding, Q.; Sun, J.Q. Remaining useful life estimation in prognostics using deep convolution neural networks. Reliab. Eng. Syst. Saf. 2018, 172, 1–11. [Google Scholar] [CrossRef]
- Zheng, S.; Ristovski, K.; Farahat, A.; Gupta, C. Long short-term memory network for remaining useful life estimation. In Proceedings of the 2017 IEEE International Conference on Prognostics and Health Management (ICPHM), Dallas, TX, USA, 19–21 June 2017; pp. 88–95. [Google Scholar] [CrossRef]
- Wang, J.; Wen, G.; Yang, S.; Liu, Y. Remaining useful life estimation in prognostics using deep bidirectional LSTM neural network. In Proceedings of the 2018 Prognostics and System Health Management Conference (PHM-Chongqing), Chongqing, China, 26–28 October 2018; pp. 1037–1042. [Google Scholar] [CrossRef]
- Listou Ellefsen, A.; Bjørlykhaug, E.; Æsøy, V.; Ushakov, S.; Zhang, H. Remaining useful life predictions for turbofan engine degradation using semi-supervised deep architecture. Reliab. Eng. Syst. Saf. 2019, 183, 240–251. [Google Scholar] [CrossRef]
- Al-Dulaimi, A.; Zabihi, S.; Asif, A.; Mohammadi, A. A multimodal and hybrid deep neural network model for remaining useful life estimation. Comput. Ind. 2019, 108, 186–196. [Google Scholar] [CrossRef]
- Saxena, A.; Goebel, K.; Simon, D.; Eklund, N. Damage propagation modeling for aircraft engine run-to-failure simulation. In Proceedings of the 2008 International Conference on Prognostics and Health Management, Denver, CO, USA, 6–9 October 2008. [Google Scholar] [CrossRef]
- Zhang, Y.; Hutchinson, P.; Lieven, N.A.J.; Nunez-Yanez, J. Remaining useful life estimation using long short-term memory neural networks and deep fusion. IEEE Access 2020, 8, 19033–19045. [Google Scholar] [CrossRef]
- Jakubowski, J.; Stanisz, P.; Bobek, S.; Nalepa, G.J. Performance of explainable AI methods in asset failure prediction. Lect. Notes Comput. Sci. 2022, 13353, 472–485. [Google Scholar] [CrossRef]
- Baptista, M.L.; Goebel, K.; Henriques, E.M.P. Relation between prognostics predictor evaluation metrics and local interpretability SHAP values. Artif. Intell. 2022, 306, 103667. [Google Scholar] [CrossRef]
- Vollert, S.; Theissler, A. Challenges of machine learning-based RUL prognosis: A review on NASA’s C-MAPSS data set. In Proceedings of the 2021 26th IEEE International Conference on Emerging Technologies and Factory Automation (ETFA), Vasteras, Sweden, 7–10 September 2021. [Google Scholar] [CrossRef]
- Hong, C.W.; Lee, C.; Lee, K.; Ko, M.S.; Hur, K. Explainable artificial intelligence for the remaining useful life prognosis of the turbofan engines. In Proceedings of the 2020 3rd IEEE International Conference on Knowledge Innovation and Invention (ICKII), Kaohsiung, Taiwan, 21–23 August 2020; pp. 144–147. [Google Scholar] [CrossRef]
- Hong, C.W.; Lee, C.; Lee, K.; Ko, M.S.; Kim, D.E.; Hur, K. Remaining useful life prognosis for turbofan engine using explainable deep neural networks with dimensionality reduction. Sensors 2020, 20, 6626. [Google Scholar] [CrossRef]
- Hochreiter, S.; Schmidhuber, J. Long short-term memory. Neural Comput. 1997, 9, 1735–1780. [Google Scholar] [CrossRef]
- Graves, A.; Fernández, S.; Schmidhuber, J. Bidirectional LSTM networks for improved phoneme classification and recognition. Lect. Notes Comput. Sci. 2005, 3697, 799–804. [Google Scholar] [CrossRef]
- Schuster, M.; Paliwal, K.K. Bidirectional recurrent neural networks. IEEE Trans. Signal Process. 1997, 45, 2673–2681. [Google Scholar] [CrossRef]
- Kingma, D.P.; Ba, J.L. Adam: A method for stochastic optimization. In Proceedings of the International Conference on Learning Representations (ICLR), San Diego, CA, USA, 7–9 May 2015. [Google Scholar] [CrossRef]
- Srivastava, N.; Hinton, G.; Krizhevsky, A.; Salakhutdinov, R. Dropout: A simple way to prevent neural networks from overfitting. J. Mach. Learn. Res. 2014, 15, 1929–1958. [Google Scholar]
- Frederick, D.K.; DeCastro, J.A.; Litt, J.S. User’s Guide for the Commercial Modular Aero-Propulsion System Simulation (C-MAPSS). Available online: https://ntrs.nasa.gov/citations/20070034949 (accessed on 20 October 2022).
- Abadi, M.; Barham, P.; Chen, J.; Chen, Z.; Davis, A.; Dean, J.; Devin, M.; Ghemawat, S.; Irving, G.; Isard, M.; et al. TensorFlow: A system for large-scale machine learning. In Proceedings of the OSDI’16: 12th USENIX Conference on Operating Systems Design and Implementation, Savannah, GA, USA, 2–4 November 2016; pp. 265–283. [Google Scholar]
- Chollet, F. Keras 2015. GitHub. Available online: https://github.com/fchollet/keras (accessed on 20 October 2022).
- Lundberg, S.M.; Lee, S.I. A unified approach to interpreting model predictions. In Proceedings of the NIPS’17: 31st International Conference on Neural Information Processing Systems, Long Beach, CA, USA, 4–9 December 2017; pp. 4766–4775. [Google Scholar] [CrossRef]
- Shrikumar, A.; Greenside, P.; Kundaje, A. Learning important features through propagating activation differences. In Proceedings of the ICML’17: 34th International Conference on Machine Learning, Sydney, Australia, 6–11 August 2017; Volume 70, pp. 4844–4866. [Google Scholar] [CrossRef]















| Layer | Units | Activation |
|---|---|---|
| BiLSTM | 64 | Tanh |
| BiLSTM | 32 | Tanh |
| FC+Dropout (0.2) | 16 | ReLU |
| FC+Dropout (0.2) | 8 | ReLU |
| FC | 1 | Linear/Sigmoid |
| Feature | Transcription |
|---|---|
| EN | Engine number |
| FN | Flight cycle number |
| OS1 | Operation setting #1 |
| OS2 | Operation setting #2 |
| OS3 | Operation setting #3 |
| S1 | Total temperature at fan inlet |
| S2 | Total temperature at LPC outlet |
| S3 | Total temperature at HPC outlet |
| S4 | Total temperature at LPT outlet |
| S5 | Pressure at fan inlet |
| S6 | Total pressure in bypass-duct |
| S7 | Total pressure at HPC outlet |
| S8 | Physical fan speed |
| S9 | Physical core speed |
| S10 | Engine pressure ratio |
| S11 | Static pressure at HPC outlet |
| S12 | Ratio of fuel flow to S11 |
| S13 | Corrected fan speed |
| S14 | Corrected core speed |
| S15 | Bypass ratio |
| S16 | Burner fuel-air ratio |
| S17 | Bleed enthalpy |
| S18 | Demanded fan speed |
| S19 | Demanded corrected fan speed |
| S20 | HPT coolant bleed |
| S21 | LPT coolant bleed |
| Method | RMSE |
|---|---|
| MLP [24] | 37.56 |
| BiLSTM (baseline) | 19.12 |
| CNN [24] | 18.45 |
| DLSTM [26] | 16.14 |
| BiLSTM [27] | 13.65 |
| DCNN [25] | 13.32 |
| HDNN [29] | 13.02 |
| RBM+LSTM [28] | 12.56 |
| LSTM-Fusion [31] | 11.18 |
| , | 0.6944 | 1 | 0.8197 | 0% | 11% | 11% |
| (without sliding window) | ||||||
| , | 0.9615 | 1 | 0.9804 | 0% | 1% | 1% |
| (with sliding window) | ||||||
| , | 0.9565 | 0.88 | 0.9167 | 3% | 1% | 4% |
| (without sliding window) | ||||||
| , | 0.9615 | 1 | 0.9804 | 0% | 1% | 1% |
| (with sliding window) |
Disclaimer/Publisher’s Note: The statements, opinions and data contained in all publications are solely those of the individual author(s) and contributor(s) and not of MDPI and/or the editor(s). MDPI and/or the editor(s) disclaim responsibility for any injury to people or property resulting from any ideas, methods, instructions or products referred to in the content. |
© 2023 by the authors. Licensee MDPI, Basel, Switzerland. This article is an open access article distributed under the terms and conditions of the Creative Commons Attribution (CC BY) license (https://creativecommons.org/licenses/by/4.0/).
Share and Cite
Kononov, E.; Klyuev, A.; Tashkinov, M. Prediction of Technical State of Mechanical Systems Based on Interpretive Neural Network Model. Sensors 2023, 23, 1892. https://doi.org/10.3390/s23041892
Kononov E, Klyuev A, Tashkinov M. Prediction of Technical State of Mechanical Systems Based on Interpretive Neural Network Model. Sensors. 2023; 23(4):1892. https://doi.org/10.3390/s23041892
Chicago/Turabian StyleKononov, Evgeniy, Andrey Klyuev, and Mikhail Tashkinov. 2023. "Prediction of Technical State of Mechanical Systems Based on Interpretive Neural Network Model" Sensors 23, no. 4: 1892. https://doi.org/10.3390/s23041892
APA StyleKononov, E., Klyuev, A., & Tashkinov, M. (2023). Prediction of Technical State of Mechanical Systems Based on Interpretive Neural Network Model. Sensors, 23(4), 1892. https://doi.org/10.3390/s23041892

