A New Approach to Quantifying Muscular Fatigue Using Wearable EMG Sensors during Surgery: An Ergonomic Case Study
Abstract
:1. Introduction
2. Materials and Methods
2.1. Material
2.2. Data Acquisition and Analysis
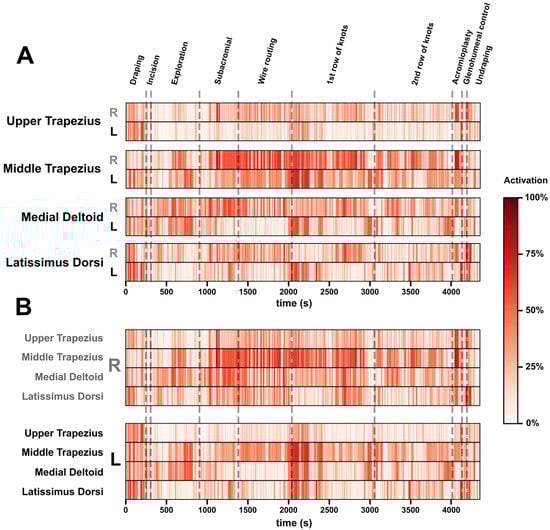
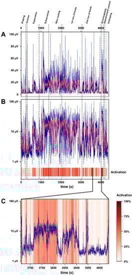
3. Results
3.1. Surgical Phases and Time
3.2. EMG Amplitude and Fatigue
4. Discussion
5. Conclusions
Author Contributions
Funding
Institutional Review Board Statement
Informed Consent Statement
Data Availability Statement
Acknowledgments
Conflicts of Interest
References
- Ajith, S.; Sivapragasam, C.; Arumugaprabu, V. Quantification of risk and assessment of key safety factors for safe workplace in Indian building construction sites. Asian J. Civ. Eng. 2019, 20, 693–702. [Google Scholar] [CrossRef]
- Hamilton, B.C.S.; Nguyen, T.C. We Asked the Experts: Surgical Ergonomics: Stop Suffering in Silence. World J. Surg. 2021, 45, 3304–3305. [Google Scholar] [CrossRef]
- Sweeney, K.; Mackey, M.; Spurway, J.; Clarke, J.; Ginn, K. The effectiveness of ergonomics interventions in reducing upper limb work-related musculoskeletal pain and dysfunction in sonographers, surgeons and dentists: A systematic review. Ergonomics 2021, 64, 1–38. [Google Scholar] [CrossRef] [PubMed]
- Kant, I.J.; de Jong, L.C.G.M.; van Rijssen-Moll, M.; Borm, P.J.A. A survey of static and dynamic work postures of operating room staff. Int. Arch. Occup. Environ. Health 1992, 63, 423–428. [Google Scholar] [CrossRef] [PubMed]
- Epstein, S.; Tran, B.N.; Capone, A.C.; Ruan, Q.Z.; Lee, B.T.; Singhal, D. Work-Related Musculoskeletal Disorders among Plastic Surgeons: A Systematic Review. J. Reconstr. Microsurg. 2018, 34, 553–562. [Google Scholar] [CrossRef]
- Bolduc-Bégin, J.; Prince, F.; Christopoulos, A.; Ayad, T. Work-related musculoskeletal symptoms amongst Otolaryngologists and Head and Neck surgeons in Canada. Eur. Arch. Oto-Rhino-Laryngol. 2018, 275, 261–267. [Google Scholar] [CrossRef]
- INRS. Troubles Musculosquelettiques (TMS). Available online: http://www.inrs.fr/risques/tms-troubles-musculosquelettiques/statistiques.html (accessed on 13 March 2021).
- Assurance_Maladie. Les TMS: Définition et Impact. Available online: https://www.ameli.fr/var/entreprise/sante-travail/risques/troubles-musculosquelettiques-tms/tms-definition-impact (accessed on 10 October 2021).
- Epstein, S.; Sparer, E.H.; Tran, B.N.; Ruan, Q.Z.; Dennerlein, J.T.; Singhal, D.; Lee, B.T. Prevalence of Work-Related Musculoskeletal Disorders Among Surgeons and Interventionalists: A Systematic Review and Meta-analysis. JAMA Surg. 2018, 153, e174947. [Google Scholar] [CrossRef]
- Tim Dall, R.R.; Chakrabarti, R.; Jones, K.; Iacobucci, W. The Complexities of Physician Supply and Demand: Projections From 2018 to 2033; I.M. Ltd.; AAMC: Washington, DC, USA, 2020. [Google Scholar]
- Knudsen, M.L.; Ludewig, P.M.; Braman, J.P. Musculoskeletal pain in resident orthopaedic surgeons: Results of a novel survey. Iowa Orthop. J. 2014, 34, 190–196. [Google Scholar]
- DREES. Arrêts Maladie Dans le Secteur Hospitalier: Les Conditions de Travail Expliquent les Écarts Entre Professions; Direction de la Recherche, Des études, de l’évaluation et des statistiques: Paris, France, 2017. [Google Scholar]
- Seagull, F.J. Disparities between industrial and surgical ergonomics. Work 2012, 41, 4669–4672. [Google Scholar] [CrossRef]
- Anwer, S.; Li, H.; Antwi-Afari, M.F.; Wong, A.Y.L. Associations between physical or psychosocial risk factors and work-related musculoskeletal disorders in construction workers based on literature in the last 20 years: A systematic review. Int. J. Ind. Ergon. 2021, 83, 103113. [Google Scholar] [CrossRef]
- Nicoletti, S.; Carino, M.; Di Leone, G.; Trani, G.; Carella, F.; Rubino, G.; Leone, E.; Popolizio, R.; Colafiglio, S.; Ambrosi, L. Prevalence of upper limb work-related musculoskeletal disorders (UL-WMSDs) in workers of the upholstered furniture industry. La Med. Del Lav. 2008, 99, 271–280. [Google Scholar]
- Nicoletti, S.; Carino, M.; Di Leone, G.; Trani, G.; Colombini, D.; Occhipinti, E. Risk assessment of work-related upper limb musculoskeletal disorders in thirty factories in the upholstered furniture industry. La Med. Del Lav. 2008, 99, 262–270. [Google Scholar]
- Esposito, C.; Najmaldin, A.; Schier, F.; Yamataka, A.; Ferro, M.; Riccipetitoni, G.; Czauderna, P.; Ponsky, T.; Till, H.; Escolino, M.; et al. Work-related upper limb musculoskeletal disorders in pediatric minimally invasive surgery: A multicentric survey comparing laparoscopic and sils ergonomy. Pediatr. Surg. Int. 2014, 30, 395–399. [Google Scholar] [CrossRef] [PubMed]
- Berguer, R.; Rab, G.T.; Abu-Ghaida, H.; Alarcon, A.; Chung, J. A comparison of surgeons’ posture during laparoscopic and open surgical procedures. Surg. Endosc. 1997, 11, 139–142. [Google Scholar] [CrossRef]
- Zahiri, H.R.; Addo, A.; Park, A.E. Musculoskeletal Disorders in Minimally Invasive Surgery. Adv. Surg. 2019, 53, 209–220. [Google Scholar] [CrossRef]
- Davila, V.; Meltzer, A.; Fortune, E.; Morrow, M.; Lowndes, B.; Linden, A.; Hallbeck, M.; Money, S. Intraprocedural ergonomics of vascular surgeons. J. Vasc Surg. 2021, 73, 301–308. [Google Scholar] [CrossRef] [PubMed]
- Ayad, T.; Péloquin, L.; Prince, F. Ergonomics in endoscopic sinus surgery: Systematic review of the literature. J. Otolaryngol. 2005, 34, 333–340. [Google Scholar] [CrossRef]
- Savoie, S.; Tanguay, S.; Centomo, H.; Beauchamp, G.; Anidjar, M.; Prince, F. Postural control during laparoscopic surgical tasks. Am. J. Surg. 2007, 193, 498–501. [Google Scholar] [CrossRef] [PubMed]
- Esposito, C.; Ghoneimi, A.E.; Yamataka, A.; Rothenberg, S.; Bailez, M.; Ferro, M.; Gamba, P.; Castagnetti, M.; Mattioli, G.; Delagausie, P.; et al. Work-related upper limb musculoskeletal disorders in paediatric laparoscopic surgery. A multicenter survey. J. Pediatr. Surg. 2013, 48, 1750–1756. [Google Scholar] [CrossRef]
- Nakayashiki, A.; Kawaguchi, T.; Nakagawa, A.; Mochizuki, F.; Furukawa, H.; Nagai, A.; Suematsu, T.; Tominaga, T. Reducing Surgeon’s Physical Stress in Minimally Invasive Neurosurgery. J. Neurol. Surg. A Cent. Eur. Neurosurg. 2019, 80, 333–340. [Google Scholar] [CrossRef]
- Asadi, H.; Monfared, S.; Athanasiadis, D.I.; Stefanidis, D.; Yu, D. Continuous, integrated sensors for predicting fatigue during non-repetitive work: Demonstration of technique in the operating room. Ergonomics 2021, 64, 1160–1173. [Google Scholar] [CrossRef] [PubMed]
- World Medical Association. World Medical Association Declaration of Helsinki: Ethical Principles for Medical Research Involving Human Subjects. JAMA 2013, 310, 2191–2194. [Google Scholar] [CrossRef]
- Sambandam, S.N.; Khanna, V.; Gul, A.; Mounasamy, V. Rotator cuff tears: An evidence based approach. World J. Orthop. 2015, 6, 902–918. [Google Scholar] [CrossRef]
- Onks, C.; Silvis, M.; Loeffert, J.; Tucker, J.; Gallo, R.A. Conservative care or surgery for rotator cuff tears? J. Fam. Pract. 2020, 69, 66–72. [Google Scholar]
- Longo, U.G.; Risi Ambrogioni, L.; Candela, V.; Berton, A.; Carnevale, A.; Schena, E.; Denaro, V. Conservative versus surgical management for patients with rotator cuff tears: A systematic review and META-analysis. BMC Musculoskelet. Disord. 2021, 22, 50. [Google Scholar] [CrossRef]
- Stegeman, D.F.; Merletti, R.; Hermens, H.J. EMG Modeling and Simulation. In Electromyography: Physiology, Engineering, and Noninvasive Applications; Wiley: New York, NY, USA, 2004; pp. 205–231. [Google Scholar] [CrossRef]
- Whittaker, R.L.; La Delfa, N.J.; Dickerson, C.R. Algorithmically detectable directional changes in upper extremity motion indicate substantial myoelectric shoulder muscle fatigue during a repetitive manual task. Ergonomics 2019, 62, 431–443. [Google Scholar] [CrossRef] [PubMed]
- Norasi, H.; Tetteh, E.; Money, S.; Davila, V.; Meltzer, A.; Morrow, M.; Fortune, E.; Mendes, B.; Hallbeck, M. Intraoperative posture and workload assessment in vascular surgery. Appl. Ergon. 2021, 92, 103344. [Google Scholar] [CrossRef] [PubMed]
- Carbonaro, N.; Mascherini, G.; Bartolini, I.; Ringressi, M.; Taddei, A.; Tognetti, A.; Vanello, N. A wearable sensor-based platform for surgeon posture monitoring: A tool to prevent musculoskeletal disorders. Int. J. Environ. Res. Public Health 2021, 18, 3734. [Google Scholar] [CrossRef]
- Nowakowski, M.; Trybek, P.; Rubinkiewicz, M.; Cegielny, T.; Romaniszyn, M.; Pędziwiatr, M.; Machura, Ł. Upper extremity surface electromyography signal changes after laparoscopic training. Wideochir Inne Tech. Maloinwazyjne 2018, 13, 485–493. [Google Scholar] [CrossRef]
- Fan, X.; Forsman, M.; Yang, L.; Lind, C.; Kjellman, M. Surgeons’ physical workload in open surgery versus robot-assisted surgery and nonsurgical tasks. Surg. Endosc. 2022, 36, 8178–8194. [Google Scholar] [CrossRef]
- Judkins, T.; Oleynikov, D.; Narazaki, K.; Stergiou, N. Robotic surgery and training: Electromyographic correlates of robotic laparoscopic training. Surg. Endosc. 2006, 20, 824–829. [Google Scholar] [CrossRef] [PubMed]
- Gutierrez-Diez, M.C.; Benito-Gonzalez, M.A.; Sancibrian, R.; Gandarillas-Gonzalez, M.A.; Redondo-Figuero, C.; Manuel-Palazuelos, J.C. A study of the prevalence of musculoskeletal disorders in surgeons performing minimally invasive surgery. Int. J. Occup. Saf. Ergon. 2018, 24, 111–117. [Google Scholar] [CrossRef] [PubMed]
- Sousa, A.S.; Tavares, J.M.R. Surface electromyographic amplitude normalization methods: A review. In Electromyography: New Developments, Procedures and Applications; Hiroki, T., Ed.; Nova Science Publishers: New York, NY, USA, 2012; p. 195. [Google Scholar]
- van Hedel, H.; Tomatis, L.; Müller, R. Modulation of leg muscle activity and gait kinematics by walking speed and bodyweight unloading. Gait Posture 2006, 24, 35–45. [Google Scholar] [CrossRef] [PubMed]
- Sözen, H.; Akyıldız, C. The Effects of Aerobic and Anaerobic Training on Aerobic and Anaerobic Capacity. J. Int. Anatolia Sport Sci. 2018, 3, 331–337. [Google Scholar] [CrossRef]
- Kahn, J.F.; Monod, H. Fatigue induced by static work. Ergonomics 1989, 32, 839–846. [Google Scholar] [CrossRef]
- Murthy, G.; Hargens, A.R.; Lehman, S.; Rempel, D.M. Ischemia causes muscle fatigue. J. Orthop. Res. 2001, 19, 436–440. [Google Scholar] [CrossRef]
- Scarlet, S.; Dreesen, E. Should anesthesiologists and surgeons take breaks during cases? AMA J. Ethics 2020, 22, E312–E318. [Google Scholar] [CrossRef]
- Engelmann, C.; Schneider, M.; Grote, G.; Kirschbaum, C.; Dingemann, J.; Osthaus, A.; Ure, B. Work breaks during minimally invasive surgery in children: Patient benefits and surgeon’s perceptions. Eur. J. Pediatr. Surg. 2012, 22, 439–444. [Google Scholar] [CrossRef] [PubMed]
- Janhofer, D.; Lakhiani, C.; Song, D. Addressing surgeon fatigue: Current understanding and strategies for mitigation. Plast. Reconstr. Surg. 2019, 144, 693e–699e. [Google Scholar] [CrossRef]
- Park, A.; Zahiri, H.; Hallbeck, M.; Augenstein, V.; Sutton, E.; Yu, D.; Lowndes, B.; Bingener, J. Intraoperative “Micro Breaks” with targeted stretching enhance surgeon physical function and mental focus: A multicenter cohort study. Ann. Surg. 2017, 265, 340–346. [Google Scholar] [CrossRef]



| Patient Setup | Surgical Instruments | Control Devices |
|---|---|---|
| Schaerer 400 Operating Table | Smith & Nephew Rotator-cuff box | Sheaver Stryker 4 mm/ 30° Optics + column with Stryker screen |
| Patient’s upper limb placed on a Spider Smith & Nephew articulated arm | Spikes | |
| Anchors Detangling forceps Anchor footprints Wire cutters Gripping pliers Crocodile clip Hammer Pine pike Sheaver Stryker 4 mm/30° optics + column with Stryker screen Stryker formula core Sheaver orthopedic box for opening/closing and trocar for optics |
| Start (s) | Stop (s) | Stage of Surgery | Duration (% Total) |
|---|---|---|---|
| 0 | 240 | Draping | 6 |
| 240 | 300 | Incision | 1 |
| 300 | 900 | Exploration | 14 |
| 900 | 1380 | Subacromial | 11 |
| 1380 | 2040 | Wire Routing | 15 |
| 2040 | 3060 | 1st row of knots | 23 |
| 3060 | 4020 | 2nd row of knots | 22 |
| 4020 | 4140 | Acromioplasty | 3 |
| 4140 | 4200 | Glenohumeral Control | 1 |
| 4200 | 4380 | Undraping | 4 |
| Draping | Incision | Exploration | Sub-Acromial | Wire Routing | First-Row Knots | Second-Row Knots | Acromio-Plasty | Gleno Humeral Control | Un-Draping | |
|---|---|---|---|---|---|---|---|---|---|---|
| R. Middle Trapezius | 8.6 | 8.9 | 10.2 | 23.0 | 24.3 | 21.0 | 15.1 | 31.3 | 9.6 | 12.0 |
| L. Middle Trapezius | 20.5 | 13.2 | 12.9 | 9.2 | 15.8 | 21.0 | 12.1 | 13.4 | 12.9 | 15.5 |
| R. Upper Trapezius | 5.5 | 3.7 | 3.5 | 4.9 | 5.6 | 4.9 | 4.3 | 7.0 | 5.9 | 4.9 |
| L. Upper Trapezius | 5.8 | 3.4 | 2.9 | 3.0 | 3.4 | 3.6 | 3.1 | 4.2 | 3.8 | 4.2 |
| R. Medial Deltoid | 32.3 | 27.5 | 27.5 | 36.8 | 28.3 | 22.6 | 20.3 | 28.3 | 25.0 | 24.6 |
| L. Medial Deltoid | 24.7 | 22.0 | 20.0 | 10.8 | 10.3 | 18.7 | 16.1 | 13.1 | 19.7 | 24.9 |
| R. Latissimus Dorsi | 9.0 | 4.6 | 5.2 | 7.4 | 8.0 | 6.6 | 5.5 | 8.5 | 12.0 | 9.6 |
| L. Latissimus Dorsi | 8.6 | 8.9 | 10.2 | 23.0 | 24.3 | 21.0 | 15.1 | 31.3 | 9.6 | 12.0 |
| Draping | Incision | Exploration | Sub-Acromial | Wire Routing | First-Row Knots | Second-Row Knots | Acromio-Plasty | Gleno Humeral Control | Un-Draping | |
|---|---|---|---|---|---|---|---|---|---|---|
| R. Middle Trapezius | 16.8% | 4.2% | 64.9% | −47.2% | −0.7% | 68.7% | 32.8% | −24.9% | 46.1% | 21.4% |
| L. Middle Trapezius | 12.9% | 11.1% | −0.9% | −14.1% | −37.5% | −6.3% | 80.3% | 45.6% | 1.8% | −17.0% |
| R. Upper Trapezius | 55.3% | −23.4% | 33.6% | −24.8% | 26.6% | −26.2% | 12.5% | −18.9% | 3.7% | 17.1% |
| L. Upper Trapezius | 19.8% | −3.6% | 25.1% | −10.0% | −9.3% | −3.8% | 26.0% | −17.1% | 2.6% | 12.6% |
| R. Medial Deltoid | 29.5% | 18.9% | 44.8% | −22.6% | 17.5% | 43.9% | −34.6% | 9.4% | 5.1% | 90.6% |
| L. Medial Deltoid | 32.1% | 29.0% | 7.7% | 26.5% | −31.1% | −13.6% | 22.0% | 33.1% | −3.8% | 36.0% |
| R. Latissimus Dorsi | −13.6% | −11.1% | 5.5% | 2.8% | −3.2% | −28.9% | −1.2% | −14.1% | −6.7% | 21.6% |
| L. Latissimus Dorsi | 1.8% | −11.0% | 25.4% | −1.6% | 9.2% | −16.7% | −18.2% | 23.6% | −3.1% | 3.4% |
Disclaimer/Publisher’s Note: The statements, opinions and data contained in all publications are solely those of the individual author(s) and contributor(s) and not of MDPI and/or the editor(s). MDPI and/or the editor(s) disclaim responsibility for any injury to people or property resulting from any ideas, methods, instructions or products referred to in the content. |
© 2023 by the authors. Licensee MDPI, Basel, Switzerland. This article is an open access article distributed under the terms and conditions of the Creative Commons Attribution (CC BY) license (https://creativecommons.org/licenses/by/4.0/).
Share and Cite
Merbah, J.; Caré, B.R.; Gorce, P.; Gadea, F.; Prince, F. A New Approach to Quantifying Muscular Fatigue Using Wearable EMG Sensors during Surgery: An Ergonomic Case Study. Sensors 2023, 23, 1686. https://doi.org/10.3390/s23031686
Merbah J, Caré BR, Gorce P, Gadea F, Prince F. A New Approach to Quantifying Muscular Fatigue Using Wearable EMG Sensors during Surgery: An Ergonomic Case Study. Sensors. 2023; 23(3):1686. https://doi.org/10.3390/s23031686
Chicago/Turabian StyleMerbah, Johan, Bertrand R. Caré, Philippe Gorce, François Gadea, and François Prince. 2023. "A New Approach to Quantifying Muscular Fatigue Using Wearable EMG Sensors during Surgery: An Ergonomic Case Study" Sensors 23, no. 3: 1686. https://doi.org/10.3390/s23031686
APA StyleMerbah, J., Caré, B. R., Gorce, P., Gadea, F., & Prince, F. (2023). A New Approach to Quantifying Muscular Fatigue Using Wearable EMG Sensors during Surgery: An Ergonomic Case Study. Sensors, 23(3), 1686. https://doi.org/10.3390/s23031686

