Helmet-Mounted Real-Time Toxic Gas Monitoring and Prevention System for Workers in Confined Places
Abstract
:1. Introduction
- Monitor the real-time concentrations of primary toxic gases in confined places, such as methane, hydrogen sulfide, ammonia, and carbon monoxide, using a smart helmet.
- Measure environmental parameters such as oxygen level, temperature, and humidity.
- Provide alerts to workers inside and outside the confined place based on decision criteria.
- Testing the helmet-mounted system in a confined environment to gauge its working performance.
2. Materials and Methods
3. Results
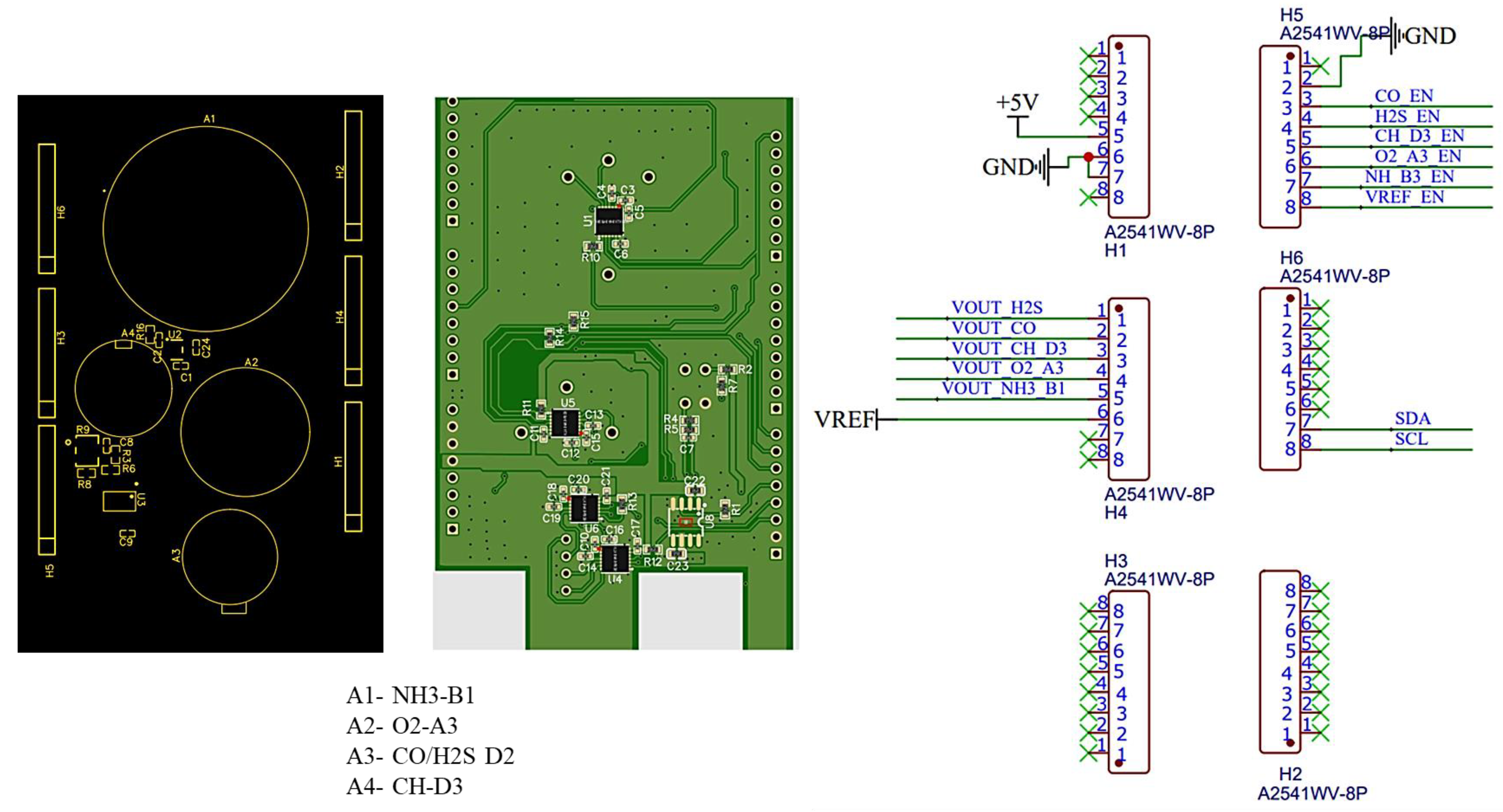
3.1. Design of the Helmet-Mounted System
3.1.1. Real-Time Gas Monitoring
3.1.2. Temperature and Humidity Monitoring
3.1.3. Wireless Communication
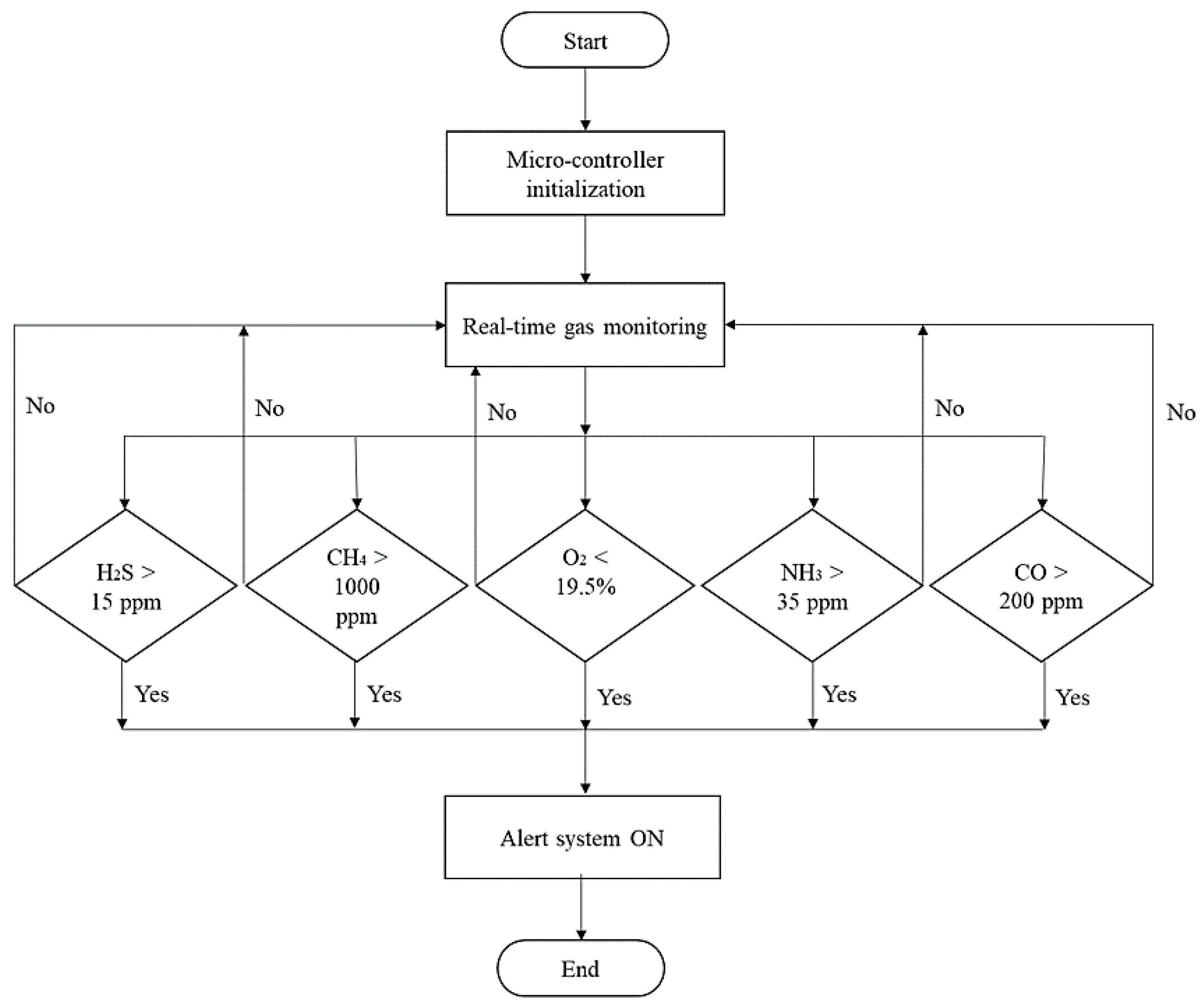
3.1.4. Alert System and Decision Criteria
3.2. Testing of the Helmet-Mounted System
4. Discussion
Author Contributions
Funding
Institutional Review Board Statement
Informed Consent Statement
Data Availability Statement
Acknowledgments
Conflicts of Interest
References
- OSHA. Confined Spaces in Construction. 2015. Available online: https://www.osha.gov/confined-spaces-construction (accessed on 20 January 2023).
- Selman, J.; Spickett, J.; Jansz, J.; Benjamin, M. An investigation into the rate and mechanism of incident of work-related confined space fatalities. Saf. Sci. 2018, 109, 333–343. [Google Scholar] [CrossRef]
- Confined Space Fatalities…an Updated Look at the Numbers. Available online: https://blog.rocorescue.com/roco-rescue-blog/confined-space-fatalities-an-updated-look-at-the-numbers (accessed on 2 September 2021).
- Neitzel, D.K.; Jo, A.A. Hazards and Safety when Working in Confined or Enclosed Workspaces. In Proceedings of the 2018 IEEE IAS Electrical Safety Workshop (ESW), Fort Worth, TX, USA, 19–23 March 2018; pp. 1–6. [Google Scholar] [CrossRef]
- Naghavi, K.Z.; Mortazavi, S.B.; Asilian, M.H.; Hajizadeh, E. Exploring the Contributory Factors of Confined Space Accidents Using Accident Investigation Reports and Semistructured Interviews. Saf. Health Work 2019, 10, 305–313. [Google Scholar] [CrossRef]
- Lucia, B.; Vincenzo, D.; Maria, G.G.; Cristina, M. An integrated holistic approach to health and safety in confined spaces. J. Loss Prev. Process Ind. 2018, 55, 25–35. [Google Scholar] [CrossRef]
- Kwon, B.-H. A Study on Asphyxiation Accidents occurred in the confined space, and their Prevention. J. Korea Saf. Manag. Sci. 2016, 18, 47–54. [Google Scholar] [CrossRef]
- Ajeet, J. Sewage Work and Occupational Health Hazards: An Anthropological Insight. Archaeol. Anthr. Open Access 2018, 2, 1–7. [Google Scholar] [CrossRef]
- Shanmugaraj, G.; Santhosh Krishna, B.V.; SriSahithya, S.; Sandhya, M.; Monikca, T.H. Unhindered Safety Monitoring System for Underground Workers. Lect. Notes Netw. Syst. 2021, 179, 181–190. [Google Scholar] [CrossRef]
- Knight, L.D.; Presnell, S.E. Death by sewer gas: Case report of a double fatality and review of the literature. Am. J. Forensic Med. Pathol. 2005, 26, 181–185. [Google Scholar] [CrossRef]
- Occupational Safety and Health Branch Labour Department. Prevention of Gas Poisoning in Drainage Work. 2007. Available online: https://www.labour.gov.hk/eng/public/oh/Drainage.pdf (accessed on 20 January 2023).
- Ojha, V.; Dutta, P.; Saha, H.; Ghosh, S. Detection Of Proportion Of Different Gas Components Present In Manhole Gas Mixture Using Backpropagation Neural Network. Technology 2012, 37, 11–15. [Google Scholar]
- Pendharkar, A.; Chillapalli, J.; Dhakate, K.; Gogoi, S.; Jadhav, Y. IoT Based Sewage Monitoring System. In Proceedings of the International Conference on Recent Advances in Computational Techniques (IC-RACT), Maharashtra, India, 26–27 June 2020. [Google Scholar] [CrossRef]
- Fernández, M.P.; Despot, D.; Barjenbruch, M. Comparison of H2S Gas Sensors: A Sensor Management Procedure for Sewer Monitoring. Sustainability 2021, 13, 10779. [Google Scholar] [CrossRef]
- Venkata Rao, V.; Tabitha, U.; Buruhan, J.; Venkatesh, M.; Mahammad, A.; Shajahan. IOT based smart safety monitoring system for sewage workers. A J. Compos. Theory 2022, 15, 4. Available online: http://www.jctjournal.com/gallery/6-sep2022.pdf (accessed on 20 January 2023).
- Sudha, P.; Vasareddy, A.; Saiteja, B.; Sreeja, B.; Chandana, G. Impact Assessment on Air Quality around Integrated Municipal Solid Waste Management Plant in Hyderabad. Int. J. Adv. Res. Sci. 2022, 2, 666–677. [Google Scholar] [CrossRef]
- Padappayil, R.P.; Borger, J. Ammonia Toxicity. In StatPearls [Internet]; StatPearls Publishing: Tampa, FL, USA, 2022. Available online: https://www.ncbi.nlm.nih.gov/books/NBK546677/ (accessed on 20 January 2023).
- Blumenthal, I. Carbon Monoxide Poisoning. J. R. Soc. Med. 2001, 94, 270–272. [Google Scholar] [CrossRef]
- OSHA. Hydrogen Sulfide 2005. Available online: https://www.osha.gov/sites/default/files/publications/hydrogen_sulfide_fact.pdf (accessed on 20 January 2023).
- Jo, J.; Kwon, Y.; Lee, J.; Park, J.S.; Rho, B.; Choi, W.-I. Acute Respiratory Distress Due to Methane Inhalation. Tuberc. Respir. Dis. 2013, 74, 120–123. [Google Scholar] [CrossRef]
- Kumar, N.; Gupta, H. Chapter 18—Methane: Risk assessment, environmental, and health hazard. In Hazardous Gases, Risk Assessment on the Environment and Human Health; Academic Press: Cambridge, MA, USA, 2021; pp. 225–238. [Google Scholar] [CrossRef]
- Ian, J.D. Does methane pose significant health and public safety hazards?—A review. Environ. Geosci. 2015, 22, 85–96. [Google Scholar] [CrossRef]
- The Fertilizer Institute. Health Effects of Ammonia 2010. Available online: https://www.tfi.org/sites/default/files/documents/HealthAmmoniaFINAL.pdf (accessed on 20 January 2023).
- Cote, A.E. Fire Protection Handbook, 20th ed.; National Fire Protection Association (NFPA): Quincy, MA, USA, 2008; Available online: https://www.nfpa.org/Public-Education/Staying-safe/Safety-equipment/Carbon-monoxide (accessed on 20 January 2023).
- Yang, J.; Zhou, J.; Lv, Z.; Wei, W.; Song, H. A Real-Time Monitoring System of Industry Carbon Monoxide Based on Wireless Sensor Networks. Sensors 2015, 15, 29535–29546. [Google Scholar] [CrossRef]
- Lin, Y.-C.; Cheung, W.-F. Developing WSN/BIM-Based Environmental Monitoring Management System for Parking Garages in Smart Cities. J. Manag. Eng. 2020, 36, 04020012. [Google Scholar] [CrossRef]
- Illahi, A.; Bella, A.; Hadiyoso, S.; Aulia, S. Safety Helmet Implementation with Centralized Information System on Remote Monitoring Applications. Lontar Komput. 2018, 9. [Google Scholar] [CrossRef]
- Fisher, A. Characterization of MQ-Series Gas Sensor Behavior. Honor. Capstones 2013, 279. Available online: https://huskiecommons.lib.niu.edu/studentengagement-honorscapstones/279 (accessed on 20 January 2023).
- Sinha, K.; Paul, P. An Underground Mine Safety of Personnel’s Using IoT. In Nanoelectronics, Circuits and Communication Systems; Springer: Berlin/Heidelberg, Germany, 2019; pp. 77–88. [Google Scholar] [CrossRef]
- Kuhar, P.; Sharma, K.; Hooda, Y.; Verma, N. Internet of Things (IoT) based Smart Helmet for Construction. J. Phys. Conf. Ser. 2021, 1950, 012075. [Google Scholar] [CrossRef]
- Vijay Kumar, V.; Teja, D.; Sanjana, T.; SriRupa, G.; Sai Teja, D.V.R. Smart Safety Monitoring System for Sewage Workers. EasyChair Prepr. 2021. Available online: https://easychair.org/publications/preprint/SX22 (accessed on 20 January 2023).
- Yadav, R.K.; Vohra, H. Design Architecture and Comparison of Interactive Smart Button Using HC-05 and ESP8266. In Proceedings of the International Conference on Computing, Communication and Automation (ICCCA), Greater Noida, India, 5–6 May 2017; pp. 982–985. [Google Scholar] [CrossRef]
- Revanth, M.S.; Sanjay, S.; Yaswanth, R.P.; Sreeja, B.S. Smart IoT device for sewage gas monitoring and alert system. Int. Res. J. Educ. Technol. (IRJEdT) 2021, 2, 52–57. [Google Scholar]
- Afshar-Mohajer, N.; Zuidema, C.; Sousan, S.; Hallett, L.; Tatum, M.; Rule, A.M.; Thomas, G.; Peters, T.M.; Koehler, K. Evaluation of low-cost electro-chemical sensors for environmental monitoring of ozone, nitrogen dioxide, and carbon monoxide. J. Occup. Environ. Hyg. 2018, 15, 87–98. [Google Scholar] [CrossRef] [PubMed]
- Marinov, M.B.; Nikolov, G.T.; Ganev, B. Analog Front End Multiplexing for Amperometric Gas Sensors. In Proceedings of the IX National Conference with International Participation (ELECTRONICA), Sofia, Bulgaria, 17–18 May 2018; pp. 1–4. [Google Scholar] [CrossRef]
- Penza, M.; Suriano, D.; Villani, M.G.; Spinelle, L.; Gerboles, M. Towards Air Quality Indices in Smart Cities by Calibrated Low-Cost Sensors Applied to Networks. In Proceedings of the SENSORS, 2014 IEEE, Valencia, Spain, 2–5 November 2014; pp. 2012–2017. [Google Scholar] [CrossRef]
- Oletic, D.; Bilas, V. Design of Sensor Node for Air Quality Crowdsensing. In Proceedings of the IEEE Sensors Applications Symposium (SAS), Zadar, Croatia, 13–15 April 2015; pp. 1–5. [Google Scholar] [CrossRef]
- Sharma, A.; Mishra, B.; Sutaria, R.; Zele, R. Design and Development of Low-cost Wireless Sensor Device for Air Quality Networks. In Proceedings of the TENCON 2019—2019 IEEE Region 10 Conference (TENCON), Kochi, India, 17–20 October 2019; pp. 2345–2350. [Google Scholar] [CrossRef]
- Arroyo, P.; Gómez-Suárez, J.; Suárez, J.I.; Lozano, J. Low-Cost Air Quality Measurement System Based on Electrochemical and PM Sensors with Cloud Connection. Sensors 2021, 21, 6228. [Google Scholar] [CrossRef] [PubMed]
- Texas Instruments. LMP91000 Sensor AFE System: Configurable AFE Potentiostat for Low-Power Chemical-Sensing Applications Datasheet 2011. Available online: https://www.ti.com/lit/ds/symlink/lmp91000.pdf?ts=1673777235042&ref_url=https%253A%252F%252Fwww.google.com%252F (accessed on 20 January 2023).
- RKI Instruments. Where Should a Fixed Gas Detector Sensor Be Mounted? Available online: http://www.gasdetecting.com/files/FAQ_Where_to_mount_sensor_heads.pdf (accessed on 15 April 2021).
- Gay, W. DHT11 Sensor. In Mastering the Raspberry Pi; Apress: Berkeley, CA, USA, 2014; pp. 263–273. [Google Scholar] [CrossRef]
- Tianlong, N. Application of Single Bus Sensor DHT11 in Temperature Humidity Measure and Control System. Microcontrollers Embed. Syst. 2010, 6, 026. Available online: http://en.cnki.com.cn/Article_en/CJFDTOTAL-DPJY201006026.htm (accessed on 20 January 2023).
- Srivastava, D.; Kesarwani, A.; Dubey, S. Measurement of Temperature and Humidity by using Arduino Tool and DHT11. Int. Res. J. Eng. Technol. (IRJET) 2018, 5, 876–878. Available online: https://www.irjet.net/archives/V5/i12/IRJET-V5I12167.pdf (accessed on 20 January 2023).
- Shivakumar, D.; Gayathri, P.; Muthukumar, M.; Menaga, S. Measurement of Temperature and Humidity Using DHT11 Sensor. J. Adv. Commun. Syst. 2019, 2. Available online: http://hbrppublication.com/OJS/index.php/JACS/article/view/1093 (accessed on 20 January 2023).
- Novelan, M.S.; Amin, M. Monitoring System for Temperature and Humidity Measurement with DHT11 Sensor Using NodeMCU. Int. J. Innov. Sci. Res. Technol. (IJISRT) 2020, 5, 123–128. Available online: https://ijisrt.com/monitoring-system-for-temperature-and-humidity-measurement-with-dht11-sensor-using-nodemcu (accessed on 20 January 2023).
- Saputro, A.D.; Yantidewi, M. Analysis of Air Temperature and Humidity in Kedunggalar Against BMKG Data Based on DHT11 Sensor. J. Phys. Conf. Ser. 2021, 1805. Available online: https://iopscience.iop.org/article/10.1088/1742-6596/1805/1/012045/meta (accessed on 20 January 2023). [CrossRef]
- Singh, V. IOT-based Output of DHT11 and Ultrasonic Sensor on Web Server. J. Web Eng. Amp Technol. 2022, 8, 17–40. Available online: https://stmcomputers.stmjournals.com/index.php/JoWET/article/view/171 (accessed on 20 January 2023).
- Shrestha, R. Study And Control Of Bluetooth Module Hc-05 Using Arduino Uno. Zenodo 2016, 1–4. [Google Scholar] [CrossRef]
- Mehta, S.; Saraff, N.; Sanjay, S.S.; Pandey, S. Automated Agricultural Monitoring and Controlling System Using HC-05 BT Module. Int. Res. J. Eng. Technol. (IRJET) 2018, 5, 1560–1563. Available online: https://www.irjet.net/archives/V5/i5/IRJET-V5I5297.pdf (accessed on 20 January 2023).
- Jiban, S.; Joy, N.; Anirban, K. Implementation of Wireless Communication using (HC-05) Bluetooth Module with MATLAB GUI. Int. J. Eng. Res. Technol. (IJERT) 2022, 10. [Google Scholar] [CrossRef]
- Government of the United Kingdom. Workplace Exposure Limits. 2011. Available online: https://www.hse.gov.uk/coshh/basics/exposurelimits.htm (accessed on 20 January 2023).
- Safe Work Australia. Workplace Exposure Standards for Airborne Contaminants. 2013. Available online: https://www.safeworkaustralia.gov.au/system/files/documents/1705/workplace-exposure-standards-airborne-contaminants-v2.pdf (accessed on 20 January 2023).
- American Conference of Governmental Industrial Hygienists (ACGIH). Threshold Limit Values and Biological Exposure Indicies. 2015. Available online: https://en.wikipedia.org/wiki/American_Conference_of_Governmental_Industrial_Hygienists (accessed on 20 January 2023).
- OSHA. Toxic and Hazardous Substances. 2017. Available online: https://www.osha.gov/laws-regs/regulations/standardnumber/1910/1910SubpartZ (accessed on 20 January 2023).
- Temperature, Humidity, Ventilation and Lighting in the Workplace. Available online: https://intranet.birmingham.ac.uk/hr/documents/public/hsu/information/workplaces/workplaceconditions.pdf (accessed on 20 January 2023).













| Type of Gas | TWA (ppm) | STEL (ppm) | IDLH (ppm) |
|---|---|---|---|
| Hydrogen sulfide (H2S) | 10 | 15 | 100 |
| Carbon monoxide (CO) | 30 | 200 | 1200 |
| Ammonia (NH3) | 25 | 35 | 300 |
| Oxygen (O2) | 19.5% | ||
| Time (s) | Toxic Gas Concentration (ppm) | Temperature (°C) | Humidity (%) | Oxygen (%) | |||
|---|---|---|---|---|---|---|---|
| H2S | CO | NH3 | CH4 | ||||
| 30 | 0.14 | 0.12 | 0.09 | 0 | 24.8 | 40 | 19.78 |
| 60 | 0.14 | 0.15 | 0.13 | 0.10 | 24.7 | 40 | 19.78 |
| 90 | 0.16 | 0.18 | 0.13 | 0.10 | 25.3 | 40 | 19.78 |
| 120 | 0.18 | 0.20 | 0.13 | 0 | 24.9 | 40 | 19.80 |
| 150 | 0.18 | 0.21 | 0.13 | 0.10 | 25.5 | 40 | 19.80 |
| 180 | 0.20 | 0.21 | 0.15 | 0 | 25.3 | 40 | 19.95 |
| 210 | 0.22 | 0.25 | 0.15 | 0 | 25.3 | 40 | 19.95 |
| 240 | 0.25 | 0.28 | 0.18 | 0 | 25.5 | 40 | 19.95 |
| 270 | 0.30 | 0.33 | 0.18 | 0.10 | 25.5 | 40 | 19.95 |
| 300 | 0.30 | 0.33 | 0.18 | 0.10 | 25.5 | 41 | 19.95 |
| 330 | 0.31 | 0.33 | 0.19 | 0.10 | 25.5 | 41 | 20.10 |
| 360 | 0.33 | 0.33 | 0.19 | 0.10 | 25.6 | 41 | 20.10 |
| 390 | 0.35 | 0.35 | 0.19 | 0.10 | 25.5 | 40 | 20.10 |
| 420 | 0.35 | 0.35 | 0.20 | 0 | 25.3 | 40 | 20.10 |
| 450 | 0.36 | 0.35 | 0.22 | 0 | 25.3 | 40 | 20.40 |
| 480 | 0.36 | 0.35 | 0.22 | 0.10 | 24.7 | 41 | 20.40 |
| 510 | 0.36 | 0.35 | 0.26 | 0.10 | 24.8 | 41 | 20.40 |
| 540 | 0.36 | 0.35 | 0.26 | 0.10 | 24.8 | 42 | 20.90 |
| 570 | 0.36 | 0.35 | 0.26 | 0.10 | 24.8 | 42 | 20.90 |
| 600 | 0.36 | 0.35 | 0.26 | 0.10 | 24.7 | 42 | 20.90 |
Disclaimer/Publisher’s Note: The statements, opinions and data contained in all publications are solely those of the individual author(s) and contributor(s) and not of MDPI and/or the editor(s). MDPI and/or the editor(s) disclaim responsibility for any injury to people or property resulting from any ideas, methods, instructions or products referred to in the content. |
© 2023 by the authors. Licensee MDPI, Basel, Switzerland. This article is an open access article distributed under the terms and conditions of the Creative Commons Attribution (CC BY) license (https://creativecommons.org/licenses/by/4.0/).
Share and Cite
Rajakumar, J.P.P.; Choi, J.-h. Helmet-Mounted Real-Time Toxic Gas Monitoring and Prevention System for Workers in Confined Places. Sensors 2023, 23, 1590. https://doi.org/10.3390/s23031590
Rajakumar JPP, Choi J-h. Helmet-Mounted Real-Time Toxic Gas Monitoring and Prevention System for Workers in Confined Places. Sensors. 2023; 23(3):1590. https://doi.org/10.3390/s23031590
Chicago/Turabian StyleRajakumar, Janani Priyanka Perumpally, and Jae-ho Choi. 2023. "Helmet-Mounted Real-Time Toxic Gas Monitoring and Prevention System for Workers in Confined Places" Sensors 23, no. 3: 1590. https://doi.org/10.3390/s23031590
APA StyleRajakumar, J. P. P., & Choi, J.-h. (2023). Helmet-Mounted Real-Time Toxic Gas Monitoring and Prevention System for Workers in Confined Places. Sensors, 23(3), 1590. https://doi.org/10.3390/s23031590

