Towards Sustainable Distributed Sensor Networks: An Approach for Addressing Power Limitation Issues in WSNs
Abstract
1. Introduction
- Systematically defining the challenges that are encountered by several WSNs. This includes defining communication issues, as well as energy consumption factors at the wireless sensor level.
- Defining an approach for reducing energy consumption at the microcontroller unit in a sensor node. In this approach, not only the microcontroller energy is considered, but also the energy required by related peripherals.
- Defining an approach for reducing the required power by the radio module. In this approach, the notion of the useful active window for multiple communicating nodes is defined. Additionally, the time constraints and the synchronization aspects are illustrated to provide a comprehensive view of communication scenarios in WSNs.
- An implementation of the proposed approach to demonstrate its viability in reducing energy consumption in sensor nodes. This includes field experiments with multiple settings and configurations. The work also provides a set of comparison criteria to evaluate power reduction in the context of communication, complexity, and domain support.
2. Background and Challenges
2.1. WSNs in IoT Applications
2.2. Wireless Sensors’ Challenges
3. Related Work
4. Network Layout and Wireless Sensors Characteristics
4.1. Sensors Network Layout
4.2. Sensor’s Energy Consumption Factors
- The energy utilized by the microcontroller unit within a sensor node.
- The energy consumed by the radio module within a sensor node.
- The energy consumed by the RDC mechanism that is used to control the periodic WakeUps. Controlling this mechanism is essential since it affects both power consumption, as well as communication channels among neighboring nodes.
4.3. Platforms
5. Optimizing Power Consumption of Sensor Nodes
5.1. Reducing Energy Consumption at the Microcontroller Level
- Decrease the clock frequency from 32 MHz to 65kHz after resetting the Reset and Clock Controller (RCC) configuration to the default reset state. RCC is used to manage multiple types of resets such as system reset and power reset. It provides flexible clock source choices which allows the designer to achieve both accuracy requirements and minimize power consumption. In this context, decreasing the clock frequency is the main reason for the considerable reduction in power consumption at the microcontroller level.
- Disable both the FLASH 64-bit access and FLASH prefetch buffer.
- Enable the FLASH power down and the fast WakeUp.
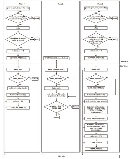
5.2. Reducing Energy Consumption at Radio Module Level
6. Use Case
6.1. Sensors’ Components and Setup
6.2. Utilized Software and Communication Technologies
- Hardware layer: this layer consists of board support package, which consists of set of libraries to facilitate the peripherals on the STM32 Nucleo board. It provides set of APIs that are used to interface with specific peripherals such as user buttons and LED. The different expansion boards (i.e., X-NUCLEO-S2868A1, X-NUCLEO-S2868A2, X-NUCLEO-S29 15A1) consist of set of programming libraries to manage the hardware components.
- Hardware abstraction layer: this layer is used to support the upper layers. It provides multiple instances of generic set of APIS to support the interaction with the upper layers. HAL includes some tailored and generic extension of APIS that are built based on a common model. Hence, other layers such as the middleware can normally function without the need of extra hardware configurations. In fact, this contributes to improving code reusability and facilitate portability.
- Middleware: this layer consists of set of APIs to ease the implementation of 6LoWPAN. It provides generic software libraries to facilitate the integration of application with the lower layers.
- Application layer: this layer provides 6LoWPAN communication for mesh network. In this work it is tailored to serve with Contiki-based applications. The layer also provides features for Client/Server UDP communication.
7. Evaluation
7.1. Network Settings and Parameters
7.2. Sleep Mode Evaluation
7.3. RDC Evaluation
7.3.1. Evaluating Power Consumption
7.3.2. Evaluating Communication Reliability
7.3.3. Overall Evaluation
8. Conclusions
Funding
Data Availability Statement
Conflicts of Interest
References
- Andreev, S.; Galinina, O.; Pyattaev, A.; Gerasimenko, M.; Tirronen, T.; Torsner, J.; Sachs, J.; Dohler, M.; Koucheryavy, Y. Understanding the IoT Connectivity Landscape: A Contemporary M2M Radio Technology Roadmap. IEEE Commun. Mag. 2015, 53, 32–40. [Google Scholar] [CrossRef]
- Alaerjan, A. Model-Driven Interoperability Layer for Normalized Connectivity Across Smart Grid Domains. IEEE Access 2021, 9, 98639–98653. [Google Scholar] [CrossRef]
- Ding, J.; Nemati, M.; Ranaweera, C.; Choi, J. IoT Connectivity Technologies and Applications:A Survey. IEEE Access 2020, 8, 67646–67673. [Google Scholar] [CrossRef]
- Chaudhry, S.A.; Zhang, J. Network-State-Aware Quality of Service Provisioning for the Internet of Things. Int. J. Adv. Comput. Sci. Appl. 2016, 7, 369–376. [Google Scholar]
- Bouanani, S.E.; Achbarou, O.; Kiram, M.A.; Outchakoucht, A. Towards Understanding Internet of Things Security and its Empirical Vulnerabilities: A Survey. Int. J. Adv. Comput. Sci. Appl. 2019, 10, 337–345. [Google Scholar] [CrossRef]
- Gurunathan, M.; Mahmoud, M. A Review and Development Methodology of a LightWeight Security Model for IoT-based Smart Devices. Int. J. Adv. Comput. Sci. Appl. 2020, 11, 125–134. [Google Scholar] [CrossRef]
- Bouguera, T.; Diouris, J.-F.; Chaillout, J.-J.; Jaouadi, R.; Andrieux, G. Energy Consumption Model for Sensor Nodes Based on LoRa and LoRaWAN. Sensors 2018, 18, 2104. [Google Scholar] [CrossRef]
- Homaei, M.H.; Salwana, E.; Shamshirband, S. An Enhanced Distributed Data Aggregation Method in the Internet of Things. Sensors 2019, 19, 3173. [Google Scholar] [CrossRef]
- Kumar, A.; Zhao, M.; Wong, K.J.; Guan, Y.L.; Chong, P.H.J. A Comprehensive Study of IoT and WSN MAC Protocols: Research Issues, Challenges and Opportunities. IEEE Access 2018, 6, 76228–76262. [Google Scholar] [CrossRef]
- Chien, T.V. A Comparative Study of Network Performance between ContikiMAC and XMAC Protocols in Data Collection Application with ContikiRPL. Int. J. Comput. Netw. Inf. Secur. 2019, 11, 32–37. [Google Scholar]
- Bhar, J. A Mac Protocol Implementation for Wireless Sensor Network. J. Comput. Netw. Commun. 2015, 2015, 1–12. [Google Scholar] [CrossRef]
- Sha, M.; Hackmann, G.; Lu, C. Energy-efficient Low Power Listening for wireless sensor networks in noisy environments. In Proceedings of the International Symposium on Information Processing in Sensor Networks, Philadelphia, PA, USA, 8–11 April 2013; pp. 277–288. [Google Scholar]
- Zheng, X.; Cao, Z.; Wang, J.; He, Y.; Liu, Y. Interference Resilient Duty Cycling for Sensor Networks Under Co-Existing Environments. IEEE Trans. Commun. 2017, 65, 2971–2984. [Google Scholar] [CrossRef]
- Huang, Y.; Xiang, W.; Wen, S.; Jin, Y. The Study of Traffic-Aware ContikiMAC. In Proceedings of the 2016 International Conference on Wireless Communication and Network Engineering (WCNE 2016), Beijing, China, 20–21 November 2016. [Google Scholar]
- Noura, M.; Atiquzzaman, M.; Gaedke, M. Interoperability in Internet of Things: Taxonomies and Open Challenges. Mob. Netw. Appl. 2018, 24, 796–809. [Google Scholar] [CrossRef]
- Bröring, A.; Echterhoff, J.; Jirka, S.; Simonis, I.; Everding, T.; Stasch, C.; Liang, S.; Lemmens, R. New Generation Sensor Web Enablement. Sensors 2017, 11, 2652. [Google Scholar] [CrossRef] [PubMed]
- Ullo, S.L.; Sinha, G.R. Advances in Smart Environment Monitoring Systems Using IoT and Sensors. Sensors 2020, 20, 3113. [Google Scholar] [CrossRef]
- Mumbi, A.W.; Watanabe, T. Cost Estimations of Water Pollution for the Adoption of Suitable Water Treatment Technology. Sustainability 2022, 14, 649. [Google Scholar] [CrossRef]
- Kim, D.K.; Alaerjan, A.; Lu, L.; Yang, H.; Jang, H. Toward Interoperability of Smart Grids. IEEE Commun. Mag. 2017, 55, 204–210. [Google Scholar] [CrossRef]
- Al-Kiyumi, R.M.; Foh, C.H.; Vural, S.; Chatzimisios, P.; Tafazolli, R. Fuzzy Logic-Based Routing Algorithm for Lifetime Enhancement in Heterogeneous Wireless Sensor Networks. IEEE Trans. Green Commun. Netw. 2018, 2, 517–532. [Google Scholar] [CrossRef]
- Ishmanov, F.; Malik, A.S.; Kim, S.W. Energy consumption balancing (ECB) issues and mechanisms in wireless sensor networks (WSNs): A comprehensive overview. IEuropean Trans. Telecommun. 2011, 22, 151–167. [Google Scholar] [CrossRef]
- Zhu, J.; Zou, Y.; Zheng, B. Physical-Layer Security and Reliability Challenges for Industrial Wireless Sensor Networks. IEEE Access 2017, 5, 5313–5320. [Google Scholar] [CrossRef]
- Lenka, R.K.; Rath, A.K.; Tan, Z.; Sharma, S.; Puthal, D.; Simha, N.V.R.; Prasad, M.; Raja, R.; Tripathi, S.S. Building Scalable Cyber-Physical-Social Networking Infrastructure Using IoT and Low Power Sensors. IEEE Access 2018, 6, 30162–30173. [Google Scholar] [CrossRef]
- Guo, C.; Zhong, L.; Rabaey, J. Low Power Distributed MAC for Ad Hoc Sensor Radio Networks. In Proceedings of the GLOBECOM’01, IEEE Global Telecommunications Conference, Antonio, TX, USA, 25–29 November 2001; pp. 2944–2948. [Google Scholar]
- Basagni, S.; Petrioli, C.; Spenza, D. CTP-WUR: The Collection Tree Protocol in Wake-up Radio WSNs for Critical Applicatio. In Proceedings of the 2016 International Conference on Computing, Networking and Communications, Kauai, HI, USA, 15–18 February 2016; pp. 1–6. [Google Scholar]
- King, A.; Roedig, U. Differentiating Clear Channel Assessment using Transmit Power Variation. ACM Trans. Sens. Netw. 2018, 1, 15. [Google Scholar] [CrossRef]
- Khomamia, M.; Rezvanian, A.; Meybodia, M. A new cellular learning automata-based algorithm for community detection in complex social networks. J. Comput. Sci. 2018, 24, 413–426. [Google Scholar] [CrossRef]
- Magno, M.; Aoudia, F.A.; Gautier, M.; Berder, O.; Benini, L. WULoRa: An energy efficient IoT end-node for energy harvesting and heterogeneous communication. In Proceedings of the PDesign, Automation and Test in Europe Conference and Exhibition, Lausanne, Switzerland, 27–31 March 2017; pp. 1528–1533. [Google Scholar]
- Tronci, E.M.; Nagabuko, S.; Hieda, H.; Feng, M.Q. Long-Range Low-Power Multi-HopWireless Sensor Network for Monitoring the Vibration Response of Long-Span Bridges. Sensors 2022, 22, 3916. [Google Scholar] [CrossRef] [PubMed]
- Zanelli, F.; Castelli-Dezza, F.; Tarsitano, D.; Mauri, M.; Bacci, M.L.; Diana, G. Design and Field Validation of a Low Power Wireless Sensor Node for Structural Health Monitoring. Sensors 2021, 21, 1050. [Google Scholar] [CrossRef]
- Spencer, B.F.; Park, J.-W.; Mechitov, K.A.; Jo, H.; Agha, G. Next GenerationWireless Smart Sensors Toward Sustainable Civil Infrastructure. Procedia Eng. 2017, 171, 5–13. [Google Scholar] [CrossRef]
- Ferdoush, S.; Li, X. Wireless Sensor Network System Design using Raspberry Pi and Arduino for Environmental Monitoring Applications. In Proceedings of the 9th International Conference on Future Networks and Communications, Tokyo, Japan, 18–20 June 2014; pp. 103–110. [Google Scholar]
- Fang, X.; Misra, S.; Xue, G.; Yang, D. Smart Grid – The New and Improved Power Grid: A Survey. IEEE Commun. Surv. Tutor. 2012, 14, 944–980. [Google Scholar] [CrossRef]
- Stankovic, J.A. Wireless Sensor Networks. Computer 2008, 41, 1–19. [Google Scholar] [CrossRef]
- Dunkels, A.; Gronvall, B.; Voigt, T. Contiki—A Lightweight and Flexible Operating System for Tiny Networked Sensors. In Proceedings of the 29th Annual IEEE International Conference on Local Computer Networks, Washington, DC, USA, 16–18 November 2004; pp. 455–462. [Google Scholar]
- Brown, G. Discovering the STM32 Microcontroller; Indiana University: Bloomington, IN, USA, 2012. [Google Scholar]
- Folgosa, I.; Excell, P. A Low-CostWireless Interface Linking a Microcontroller to a Microcomputer Server. Ann. Emerg. Technol. Comput. 2020, 4, 38–51. [Google Scholar] [CrossRef]
- Abdul Ghani, M.A.; Nordin, A.N.; Zulhairee, M.; Che Mohamad Nor, A.; Shihabuddin Ahmad Noorden, M.; Muhamad Atan, M.K.F.; Ab Rahim, R.; Mohd Zain, Z. Portable Electrochemical Biosensors Based on Microcontrollers for Detection of Viruses: A Review. Biosensors 2022, 12, 666. [Google Scholar] [CrossRef]
- Lazarescu, M.; Poolad, P. Asynchronous Resilient Wireless Sensor Network for Train Integrity Monitoring. IEEE Internet Things J. 2020, 8, 3939–3954. [Google Scholar] [CrossRef]
- Placidi, P.; Morbidelli, R.; Fortunati, D.; Papini, N.; Gobbi, F.; Scorzoni, A. Monitoring Soil and Ambient Parameters in the IoT Precision Agriculture Scenario: An Original Modeling Approach Dedicated to Low-Cost Soil Water Content Sensors. Sensors 2021, 21, 5110. [Google Scholar] [CrossRef] [PubMed]
- Vishnuvarthan, R.; Sakthivel, R.; Bhanumathi, V.; Muralitharan, K. Energy-efficient data collection in strip-based wireless sensor networks with optimal speed mobile data collectors. Comput. Netw. 2019, 156, 33–40. [Google Scholar] [CrossRef]
- Zhao, Y.; Miao, C.; Ma, M.; Zhang, J.B.; Leung, C. A survey and projection on medium access control protocols for wireless sensor networks. ACM Comput. Surv. 2012, 45, 1–37. [Google Scholar] [CrossRef]
- Ye, W.; Heidemann, J.; Estrin, D. Medium Access Control with Coordinated Adaptive Sleeping for Wireless Sensor Networks. IEEE/ACM Trans. Netw. 2004, 12, 493–506. [Google Scholar] [CrossRef]
- Dutta, P.; Dunkels, A. Operating Systems and Network Protocols for Wireless Sensor Networks. Philos. Trans. R. Soc. Math. Phys. Eng. Sci. 2012, 370, 68–84. [Google Scholar] [CrossRef] [PubMed]
- Open Mobile Alliance. Leshan. 2014. Available online: www.eclipse.org (accessed on 17 October 2022).
- ST Inc. STM32Cube. 2022. Available online: www.st.com (accessed on 17 July 2022).













| Peripherals Support | Memory Capacity | Multitasking | Commonality in IoT and Industrial Apps. | |
|---|---|---|---|---|
| STM32 | Capable | High | High | Common |
| Attiny | Constrained | Constrained | Constrained | Moderate |
| Arduino | Limited | Limited | Limited | Common |
| ESP8266 | Constrained | Constrained | Limited | Moderate |
| Unit | Parameter | Configuration |
|---|---|---|
| UDP Packets | SEND_INTERVAL | 25*CLOCK_SEND |
| SEND_TIME | 5000 % SEND_INTERVAL | |
| STM32CubeMonitor-Power | Acquisition Time | ∞ |
| Sampling Frequency | 50 kHz | |
| CSMA | - | Disabled |
| 1 min | 5 min | 10 min | 20 min | |
|---|---|---|---|---|
| ContikiMAC | 0 | 0 | 0.85 | 0.85 |
| NullRDC | 0 | 0 | 0 | 0 |
| 1 min | 5 min | 10 min | 20 min | |
|---|---|---|---|---|
| ContikiMAC | 0 | 0 | 0.84 | 1.28 |
| NullRDC | 0 | 0 | 0 | 0 |
| 1 min | 5 min | 10 min | 20 min | |
|---|---|---|---|---|
| ContikiMAC | 0 | 0 | 0.57 | 0.71 |
| NullRDC | 3.33 | 1.72 | 1.70 | 2.28 |
Disclaimer/Publisher’s Note: The statements, opinions and data contained in all publications are solely those of the individual author(s) and contributor(s) and not of MDPI and/or the editor(s). MDPI and/or the editor(s) disclaim responsibility for any injury to people or property resulting from any ideas, methods, instructions or products referred to in the content. |
© 2023 by the author. Licensee MDPI, Basel, Switzerland. This article is an open access article distributed under the terms and conditions of the Creative Commons Attribution (CC BY) license (https://creativecommons.org/licenses/by/4.0/).
Share and Cite
Alaerjan, A. Towards Sustainable Distributed Sensor Networks: An Approach for Addressing Power Limitation Issues in WSNs. Sensors 2023, 23, 975. https://doi.org/10.3390/s23020975
Alaerjan A. Towards Sustainable Distributed Sensor Networks: An Approach for Addressing Power Limitation Issues in WSNs. Sensors. 2023; 23(2):975. https://doi.org/10.3390/s23020975
Chicago/Turabian StyleAlaerjan, Alaa. 2023. "Towards Sustainable Distributed Sensor Networks: An Approach for Addressing Power Limitation Issues in WSNs" Sensors 23, no. 2: 975. https://doi.org/10.3390/s23020975
APA StyleAlaerjan, A. (2023). Towards Sustainable Distributed Sensor Networks: An Approach for Addressing Power Limitation Issues in WSNs. Sensors, 23(2), 975. https://doi.org/10.3390/s23020975

