Anomaly Detection and Repairing for Improving Air Quality Monitoring
Abstract
1. Introduction
- We propose and implemented a comprehensive solution for large-scale AQ sensing systems: AIrSense. The proposed framework is simple, effective, and capable of detecting and repairing anomalous data and is available as open source software (https://github.com/ChiaraBachechi/AQAnomalyDetectionFramework (accessed on 30 December 2022)).
- We performed anomaly detection through the application of three algorithms that take into account different characteristics of air quality sensors: a univariate anomaly detection (the sliding window anomaly detection), a multivariate anomaly detection algorithm (the forgetting factor iterative data capture anomaly detection), and an algorithm based on the dependencies among pollutants measurements and the measurements of temperature and humidity (the temperature and humidity based anomaly detection).
- We validated the results of the anomaly detection model following two approaches: a supervised evaluation with the help of environmental experts and unsupervised validation through the comparison with a well-known anomaly detection algorithm considering two synthetic datasets: one with extreme outliers, and the other with variance outliers.
- The effects of anomaly detection and repairing have been evaluated on the calibration models that estimate the pollutant concentration values; experiments based on a real-world dataset demonstrated that the RMSE is significantly reduced by introducing anomaly detection before calibration, and the accuracy was improved by adding the repairing procedure.
2. Related Work
3. AIrSense Framework
4. Anomaly Detection
4.1. Sliding Window Anomaly Detection: SWAD
4.2. Forgetting Factor Iterative Data Capture Anomaly Detection: FFIDCAD
4.3. Temperature and Humidity-Based Anomaly Detection: THAD
4.4. Application and Results
4.5. Validation
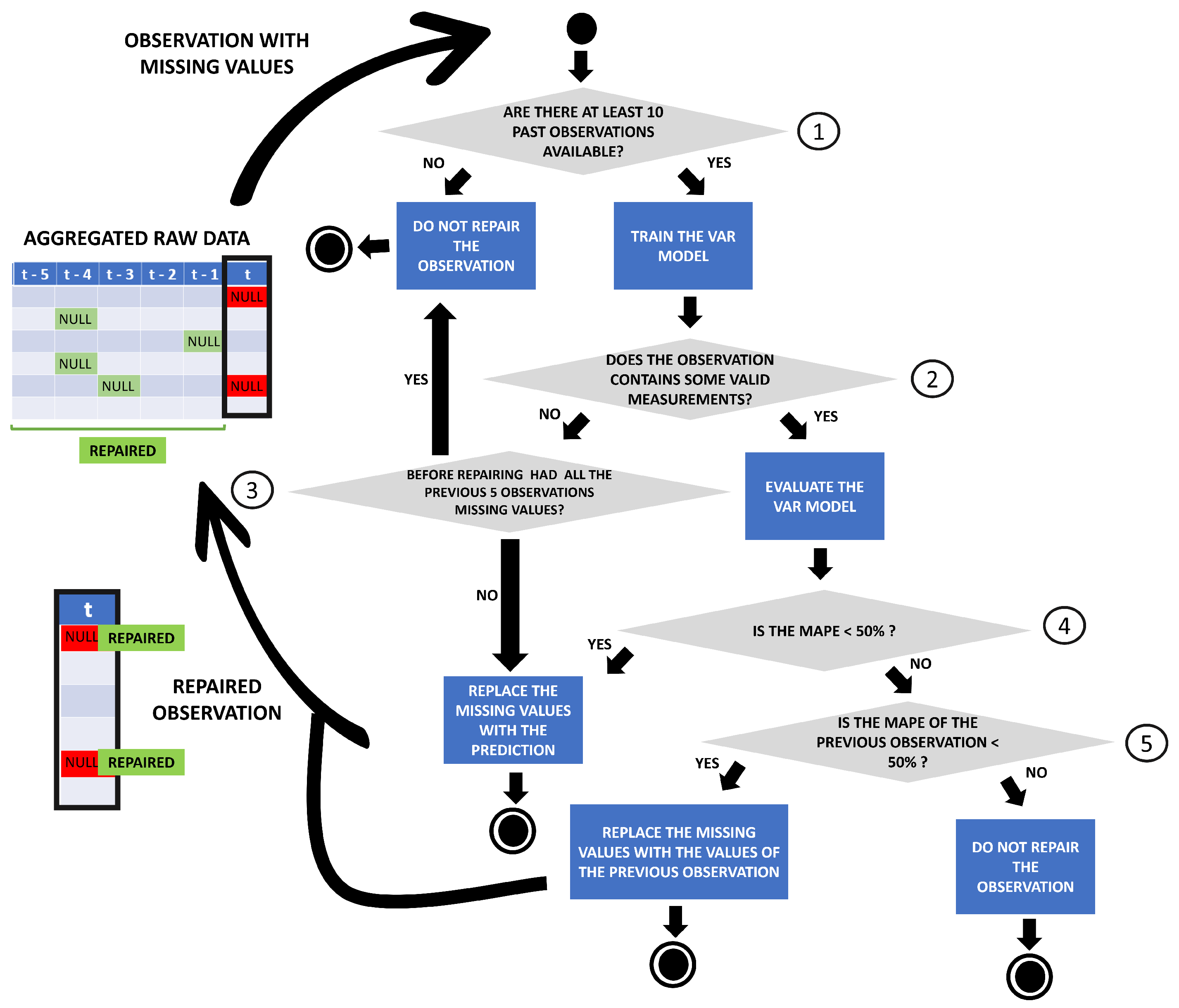
5. Anomaly Repairing
5.1. VAR Model
5.2. The Iterative Repairing Procedure
5.3. Application and Results
6. Experiments and Evaluation
6.1. Evaluation Metrics
6.2. Result and Discussion
7. Conclusions
Author Contributions
Funding
Institutional Review Board Statement
Informed Consent Statement
Data Availability Statement
Acknowledgments
Conflicts of Interest
References
- Agency, E.E. Air Quality in Europe—2020 Report; Technical Report No 09/2020; Publications Office of the European Union: Luxembourg, 2020. [Google Scholar] [CrossRef]
- Alvear-Puertas, V.E.; Burbano-Prado, Y.A.; Rosero-Montalvo, P.D.; Tözün, P.; Marcillo, F.; Hernandez, W. Smart and Portable Air-Quality Monitoring IoT Low-Cost Devices in Ibarra City, Ecuador. Sensors 2022, 22, 7015. [Google Scholar] [CrossRef]
- Mead, M.; Popoola, O.; Stewart, G.; Landshoff, P.; Calleja, M.; Hayes, M.; Baldovi, J.; McLeod, M.; Hodgson, T.; Dicks, J.; et al. The use of electrochemical sensors for monitoring urban air quality in low-cost, high-density networks. Atmos. Environ. 2013, 70, 186–203. [Google Scholar] [CrossRef]
- Jiao, W.; Hagler, G.; Williams, R.; Sharpe, R.; Brown, R.; Garver, D.; Judge, R.; Caudill, M.; Rickard, J.; Davis, M.; et al. Community Air Sensor Network (CAIRSENSE) project: Evaluation of low-cost sensor performance in a suburban environment in the southeastern United States. Atmos. Meas. Tech. 2016, 9, 5281–5292. [Google Scholar] [CrossRef]
- Zimmerman, N. Tutorial: Guidelines for implementing low-cost sensor networks for aerosol monitoring. J. Aerosol Sci. 2022, 159, 105872. [Google Scholar] [CrossRef]
- Giordano, M.R.; Malings, C.; Pandis, S.N.; Presto, A.A.; McNeill, V.; Westervelt, D.M.; Beekmann, M.; Subramanian, R. From low-cost sensors to high-quality data: A summary of challenges and best practices for effectively calibrating low-cost particulate matter mass sensors. J. Aerosol Sci. 2021, 158, 105833. [Google Scholar] [CrossRef]
- Karagulian, F.; Barbiere, M.; Kotsev, A.; Spinelle, L.; Gerboles, M.; Lagler, F.; Redon, N.; Crunaire, S.; Borowiak, A. Review of the Performance of Low-Cost Sensors for Air Quality Monitoring. Atmosphere 2019, 10, 506. [Google Scholar] [CrossRef]
- Rollo, F.; Sudharsan, B.; Po, L.; Breslin, J.G. Air Quality Sensor Network Data Acquisition, Cleaning, Visualization, and Analytics: A Real-world IoT Use Case. In Proceedings of the UbiComp/ISWC ’21: 2021 ACM International Joint Conference on Pervasive and Ubiquitous Computing and 2021 ACM International Symposium on Wearable Computers, Virtual Event, 21–25 September 2021; Doryab, A., Lv, Q., Beigl, M., Eds.; ACM: New York, NY, USA, 2021; pp. 67–68. [Google Scholar] [CrossRef]
- Tancev, G. Relevance of Drift Components and Unit-to-Unit Variability in the Predictive Maintenance of Low-Cost Electrochemical Sensor Systems in Air Quality Monitoring. Sensors 2021, 21, 3298. [Google Scholar] [CrossRef]
- Narayana, M.V.; Jalihal, D.; Nagendra, S.M.S. Establishing A Sustainable Low-Cost Air Quality Monitoring Setup: A Survey of the State-of-the-Art. Sensors 2022, 22, 394. [Google Scholar] [CrossRef]
- Al-Okby, M.F.R.; Roddelkopf, T.; Fleischer, H.; Thurow, K. Evaluating a Novel Gas Sensor for Ambient Monitoring in Automated Life Science Laboratories. Sensors 2022, 22, 8161. [Google Scholar] [CrossRef]
- Zhang, M.; Guo, J.; Li, X.; Jin, R. Data-Driven Anomaly Detection Approach for Time-Series Streaming Data. Sensors 2020, 20, 5646. [Google Scholar] [CrossRef]
- Ottosen, T.B.; Kumar, P. Outlier detection and gap filling methodologies for low-cost air quality measurements. Environ. Sci. Process. Impacts 2019, 21, 701–713. [Google Scholar] [CrossRef]
- Dallo, F.; Zannoni, D.; Gabrieli, J.; Cristofanelli, P.; Calzolari, F.; De Blasi, F.; Spolaor, A.; Battistel, D.; Lodi, R.; Cairns, W.R.L.; et al. Calibration and assessment of electrochemical low-cost sensors in remote alpine harsh environments. Atmos. Meas. Tech. 2021, 14, 6005–6021. [Google Scholar] [CrossRef]
- De Vito, S.; Di Francia, G.; Esposito, E.; Ferlito, S.; Formisano, F.; Massera, E. Adaptive machine learning strategies for network calibration of IoT smart air quality monitoring devices. Pattern Recognit. Lett. 2020, 136, 264–271. [Google Scholar] [CrossRef]
- Chadha, G.S.; Islam, I.; Schwung, A.; Ding, S.X. Deep Convolutional Clustering-Based Time Series Anomaly Detection. Sensors 2021, 21, 5488. [Google Scholar] [CrossRef]
- Ding, N.; Gao, H.; Bu, H.; Ma, H.; Si, H. Multivariate-Time-Series-Driven Real-time Anomaly Detection Based on Bayesian Network. Sensors 2018, 18, 3367. [Google Scholar] [CrossRef]
- Choi, K.; Yi, J.; Park, C.; Yoon, S. Deep Learning for Anomaly Detection in Time-Series Data: Review, Analysis, and Guidelines. IEEE Access 2021, 9, 120043–120065. [Google Scholar] [CrossRef]
- Nassif, A.B.; AbuTaleb, M.; Nasir, Q.; Dakalbab, F.M. Machine Learning for Anomaly Detection: A Systematic Review. IEEE Access 2021, 9, 78658–78700. [Google Scholar] [CrossRef]
- Blázquez-García, A.; Conde, A.; Mori, U.; Lozano, J.A. A Review on Outlier/Anomaly Detection in Time Series Data. ACM Comput. Surv. 2021, 54, 1–33. [Google Scholar] [CrossRef]
- Wang, X.; Lin, J.; Patel, N.; Braun, M. Exact variable-length anomaly detection algorithm for univariate and multivariate time series. Data Min. Knowl. Discov. 2018, 32, 1806–1844. [Google Scholar] [CrossRef]
- Diro, A.A.; Chilamkurti, N.K.; Nguyen, V.; Heyne, W. A Comprehensive Study of Anomaly Detection Schemes in IoT Networks Using Machine Learning Algorithms. Sensors 2021, 21, 8320. [Google Scholar] [CrossRef]
- Gaddam, A.; Wilkin, T.; Angelova, M. Anomaly Detection Models for Detecting Sensor Faults and Outliers in the IoT—A Survey. In Proceedings of the 2019 13th International Conference on Sensing Technology (ICST), Sydney, NSW, Australia, 2–4 December 2019; pp. 1–6. [Google Scholar]
- Fahim, M.; Sillitti, A. Anomaly Detection, Analysis and Prediction Techniques in IoT Environment: A Systematic Literature Review. IEEE Access 2019, 7, 81664–81681. [Google Scholar] [CrossRef]
- Liu, Y.; Garg, S.; Nie, J.; Zhang, Y.; Xiong, Z.; Kang, J.; Hossain, M.S. Deep Anomaly Detection for Time-Series Data in Industrial IoT: A Communication-Efficient On-Device Federated Learning Approach. IEEE Internet Things J. 2021, 8, 6348–6358. [Google Scholar] [CrossRef]
- Cook, A.A.; Misirli, G.; Fan, Z. Anomaly Detection for IoT Time-Series Data: A Survey. IEEE Internet Things J. 2020, 7, 6481–6494. [Google Scholar] [CrossRef]
- Li, J.; Izakian, H.; Pedrycz, W.; Jamal, I. Clustering-based anomaly detection in multivariate time series data. Appl. Soft Comput. 2021, 100, 106919. [Google Scholar] [CrossRef]
- Celik, M.; Dadaser-Celik, F.; Dokuz, A. Anomaly Detection in Temperature Data Using DBSCAN Algorithm. In Proceedings of the 2011 International Symposium on Innovations in Intelligent Systems and Applications, Istanbul, Turkey, 15–18 June 2011. [Google Scholar] [CrossRef]
- Von Schleinitz, J.; Graf, M.; Trutschnig, W.; Schröder, A. VASP: An autoencoder-based approach for multivariate anomaly detection and robust time series prediction with application in motorsport. Eng. Appl. Artif. Intell. 2021, 104, 104354. [Google Scholar] [CrossRef]
- Basu, S.; Meckesheimer, M. Automatic outlier detection for time series: An application to sensor data. Knowl. Inf. Syst. 2007, 11, 137–154. [Google Scholar] [CrossRef]
- Hill, D.; Minsker, B. Anomaly detection in streaming environmental sensor data: A data-driven modeling approach. Environ. Model. Softw. 2010, 25, 1014–1022. [Google Scholar] [CrossRef]
- Bachechi, C.; Rollo, F.; Po, L. Real-Time Data Cleaning in Traffic Sensor Networks. In Proceedings of the 2020 IEEE/ACS 17th International Conference on Computer Systems and Applications (AICCSA), Antalya, Turkey, 2–5 November 2020; pp. 1–8. [Google Scholar]
- Bachechi, C.; Rollo, F.; Po, L. Detection and classification of sensor anomalies for simulating urban traffic scenarios. Clust. Comput. 2022, 25, 2793–2817. [Google Scholar] [CrossRef]
- Nicholaus, I.T.; Park, J.R.; Jung, K.; Lee, J.S.; Kang, D. Anomaly Detection of Water Level Using Deep Autoencoder. Sensors 2021, 21, 6679. [Google Scholar] [CrossRef]
- Luo, T.; Nagarajany, S. Distributed Anomaly Detection Using Autoencoder Neural Networks in WSN for IoT. In Proceedings of the 2018 IEEE International Conference on Communications (ICC), Kansas City, MO, USA, 20–24 May 2018; pp. 1–6. [Google Scholar] [CrossRef]
- Ren, H.; Xu, B.; Wang, Y.; Yi, C.; Huang, C.; Kou, X.; Xing, T.; Yang, M.; Tong, J.; Zhang, Q. Time-Series Anomaly Detection Service at Microsoft. In Proceedings of the 25th ACM SIGKDD International Conference on Knowledge Discovery & Data Mining (KDD’19), Anchorage, AK, USA, 4–8 August 2019; Association for Computing Machinery: New York, NY, USA, 2019; pp. 3009–3017. [Google Scholar] [CrossRef]
- Naseer, S.; Saleem, Y.; Khalid, S.; Bashir, M.K.; Han, J.; Iqbal, M.M.; Han, K. Enhanced Network Anomaly Detection Based on Deep Neural Networks. IEEE Access 2018, 6, 48231–48246. [Google Scholar] [CrossRef]
- Staar, B.; Lütjen, M.; Freitag, M. Anomaly detection with convolutional neural networks for industrial surface inspection. Procedia CIRP 2019, 79, 484–489. [Google Scholar] [CrossRef]
- Martínez, J.; Saavedra, A.; Nieto, P.J.G.; Piñeiro, J.I.; Iglesias, C.; Taboada, J.; Sancho, J.; Pastor, J. Air quality parameters outliers detection using functional data analysis in the Langreo urban area (Northern Spain). Appl. Math. Comput. 2014, 241, 1–10. [Google Scholar] [CrossRef]
- Shen, J.; Yang, M.; Zou, B.; Wan, N.; Liao, Y. Outlier detection of air temperature series data using probabilistic finite state automata-based algorithm. Complex 2012, 17, 48–57. [Google Scholar] [CrossRef]
- Harkat, M.F.; Mansouri, M.; Nounou, M.; Nounou, H. Enhanced data validation strategy of air quality monitoring network. Environ. Res. 2018, 160, 183–194. [Google Scholar] [CrossRef]
- Shaadan, N.; Jemain, A.; Latif, M.; Deni, S. Anomaly detection and assessment of PM10 functional data at several locations in the Klang Valley, Malaysia. Atmos. Pollut. Res. 2015, 6, 365–375. [Google Scholar] [CrossRef]
- Chen, L.J.; Ho, Y.H.; Hsieh, H.H.; Huang, S.T.; Lee, H.C.; Mahajan, S. ADF: An Anomaly Detection Framework for Large-Scale PM2.5 Sensing Systems. IEEE Internet Things J. 2018, 5, 559–570. [Google Scholar] [CrossRef]
- Yu, W.; Li, J.; Liu, Q.; Zhao, J.; Dong, Y.; Zhu, X.; Lin, S.; Zhang, H.; Zhang, Z. Gap Filling for Historical Landsat NDVI Time Series by Integrating Climate Data. Remote. Sens. 2021, 13, 484. [Google Scholar] [CrossRef]
- Falge, E.; Baldocchi, D.; Olson, R.; Anthoni, P.; Aubinet, M.; Bernhofer, C.; Burba, G.; Ceulemans, R.; Clement, R.; Dolman, H.; et al. Short communication: Gap filling strategies for long term energy flux data sets. Agric. For. Meteorol. 2001, 107, 71–77. [Google Scholar] [CrossRef]
- Zhang, A.; Song, S.; Wang, J.; Yu, P.S. Time Series Data Cleaning: From Anomaly Detection to Anomaly Repairing. Proc. VLDB Endow. 2017, 10, 1046–1057. [Google Scholar] [CrossRef]
- Corizzo, R.; Ceci, M.; Japkowicz, N. Anomaly Detection and Repair for Accurate Predictions in Geo-distributed Big Data. Big Data Res. 2019, 16, 18–35. [Google Scholar] [CrossRef]
- Junninen, H.; Niska, H.; Tuppurainen, K.; Ruuskanen, J.; Kolehmainen, M. Methods for imputation of missing values in air quality data sets. Atmos. Environ. 2004, 38, 2895–2907. [Google Scholar] [CrossRef]
- Bachechi, C.; Rollo, F.; Po, L.; Quattrini, F. Anomaly Detection in Multivariate Spatial Time Series: A Ready-to-Use Implementation. In Proceedings of the 17th International Conference on Web Information Systems and Technologies, WEBIST 2021, Online Event, 26–28 October 2021; Mayo, F.J.D., Marchiori, M., Filipe, J., Eds.; SCITEPRESS: Setubal, Portugal, 2021; pp. 509–517. [Google Scholar] [CrossRef]
- Rollo, F.; Bachechi, C.; Po, L. Semi Real-time Data Cleaning of Spatially Correlated Data in Traffic Sensor Networks. In Proceedings of the 18th International Conference on Web Information Systems and Technologies, WEBIST 2022, Valletta, Malta, 25–27 October 2022; Decker, S., Mayo, F.J.D., Marchiori, M., Filipe, J., Eds.; SCITEPRESS: Setubal, Portugal, 2022; pp. 83–94. [Google Scholar] [CrossRef]
- Moritz, S.; Bartz-Beielstein, T. imputeTS: Time Series Missing Value Imputation in R. R J. 2017, 9, 207–218. [Google Scholar] [CrossRef]
- Welch, G.; Bishop, G. An Introduction to the Kalman Filter; Technical Report; Department of Computer Science, University of North Carolina at Chapel Hill: Chapel Hill, NC, USA, 2006. [Google Scholar]
- Ertürk, M.A.; Aydin, M.A.; Buyukakkaslar, M.T.; Evirgen, H. A Survey on LoRaWAN Architecture, Protocol and Technologies. Future Internet 2019, 11, 216. [Google Scholar] [CrossRef]
- Martínez, D.; Po, L.; Lado, R.T.; Viqueira, J.R.R. TAQE: A Data Modeling Framework for Traffic and Air Quality Applications in Smart Cities. In Proceedings of the Graph-Based Representation and Reasoning—27th International Conference on Conceptual Structures, ICCS 2022, Münster, Germany, 12–15 September 2022; Braun, T., Cristea, D., Jäschke, R., Eds.; Lecture Notes in Computer Science. Springer: Berlin/Heidelberg, Germany, 2022; Volume 13403, pp. 25–40. [Google Scholar] [CrossRef]
- Bachechi, C.; Desimoni, F.; Po, L.; Casas, D.M. Visual analytics for spatio-temporal air quality data. In Proceedings of the 24th International Conference on Information Visualisation, IV 2020, Melbourne, Australia, 7–11 September 2020; IEEE: Piscataway, NJ, USA, 2020; pp. 460–466. [Google Scholar] [CrossRef]
- Bachechi, C.; Po, L.; Desimoni, F. Real-Time Visual Analytics for Air Quality. Stud. Comput. Intell. 2022, 1014, 485–515. [Google Scholar] [CrossRef]
- Po, L.; Rollo, F.; Viqueira, J.R.R.; Lado, R.T.; Bigi, A.; López, J.C.; Paolucci, M.; Nesi, P. TRAFAIR: Understanding Traffic Flow to Improve Air Quality. In Proceedings of the 2019 IEEE International Smart Cities Conference, ISC2 2019, Casablanca, Morocco, 14–17 October 2019; IEEE: Piscataway, NJ, USA, 2019; pp. 36–43. [Google Scholar] [CrossRef]
- Rollo, F.; Po, L. SenseBoard: Sensor Monitoring for Air Quality Experts. In Proceedings of the Workshops of the EDBT/ICDT 2021 Joint Conference, Nicosia, Cyprus, 23 March 2021; Costa, C., Pitoura, E., Eds.; CEUR Workshop Proceedings. CEUR-WS.org: Aachen, Germany, 2021; Volume 2841. [Google Scholar]
- Chang, Y.S.; Chiao, H.T.; Abimannan, S.; Huang, Y.P.; Tsai, Y.T.; Lin, K.M. An LSTM-based aggregated model for air pollution forecasting. Atmos. Pollut. Res. 2020, 11, 1451–1463. [Google Scholar] [CrossRef]
- Seng, D.; Zhang, Q.; Zhang, X.; Chen, G.; Chen, X. Spatiotemporal prediction of air quality based on LSTM neural network. Alex. Eng. J. 2021, 60, 2021–2032. [Google Scholar] [CrossRef]
- Hochreiter, S.; Schmidhuber, J. Long Short-term Memory. Neural Comput. 1997, 9, 1735–1780. [Google Scholar] [CrossRef]
- Cong, Y. Anomaly Detection in Streaming Data from Air Quality Monitoring System. Master’s Thesis, University OF Melbourne, Parkville, Australia, 2015. [Google Scholar]
- Preuveneers, D.; Tsingenopoulos, I.; Joosen, W. Resource Usage and Performance Trade-offs for Machine Learning Models in Smart Environments. Sensors 2020, 20, 1176. [Google Scholar] [CrossRef]
- Luetkepohl, H. The New Introduction to Multiple Time Series Analysis; Springer: Berlin/Heidelberg, Germany, 2005. [Google Scholar] [CrossRef]
- Geweke, J.F. Measures of Conditional Linear Dependence and Feedback Between Time Series. J. Am. Stat. Assoc. 1984, 79, 907–915. [Google Scholar] [CrossRef]
- Antonacci, Y.; Astolfi, L.; Faes, L. Testing different methodologies for Granger causality estimation: A simulation study. In Proceedings of the 2020 28th European Signal Processing Conference (EUSIPCO), Amsterdam, The Netherlands, 18–22 January 2021; pp. 940–944. [Google Scholar] [CrossRef]
- Gelper, S.; Croux, C. Multivariate out-of-sample tests for Granger causality. Comput. Stat. Data Anal. 2007, 51, 3319–3329. [Google Scholar] [CrossRef][Green Version]
- Mushtaq, R. Augmented Dickey Fuller Test. SSRN Electron. J. 2011. [Google Scholar] [CrossRef]
- Akaike, H. Akaike’s Information Criterion. In International Encyclopedia of Statistical Science; Lovric, M., Ed.; Springer: Berlin/Heidelberg, Germany, 2011; p. 25. [Google Scholar] [CrossRef]






| NO | NO | O | Temperature | Humidity | |
|---|---|---|---|---|---|
| SWAD | 16,720 | 35,436 | 38,986 | 1176 | 1176 |
| FFIDCAD | 6577 | 4705 | 5364 | 562 | 562 |
| THAD | 9050 | 14,606 | 26,978 | 0 | 0 |
| MV (% of total) | 10,591 (0.26%) | 15,365 (0.37%) | 17,365 (0.42%) | 9 (~0%) | 9 (~0%) |
| NO | NO | O | ||||||||||||||
|---|---|---|---|---|---|---|---|---|---|---|---|---|---|---|---|---|
| SWAD | FFIDCAD | THAD | MV | LSTM | SWAD | FFIDCAD | THAD | MV | LSTM | SWAD | FFIDCAD | THAD | MV | LSTM | ||
| Extreme | R | 0.15 | 0.3 | 0.2 | 0.42 | 0 | 0.34 | 0.64 | 0.25 | 0.95 | 0 | 0.14 | 0.5 | 0.3 | 0.97 | 0 |
| P | 1 | 0.34 | 1 | 0.33 | 0.68 | 1 | 0.83 | 1 | 0.81 | 0 | 1 | 0.71 | 1 | 0.97 | 0 | |
| F1 | 0.26 | 0.32 | 0.34 | 0.37 | 0 | 0.5 | 0.72 | 0.4 | 0.87 | 0 | 0.24 | 0.59 | 0.46 | 0.97 | 0 | |
| Variance | R | 0.25 | 0.4 | 0.3 | 0.3 | 0 | 0.35 | 0.98 | 0.4 | 0.65 | 0.38 | 0.23 | 1 | 0.55 | 0.5 | 0.53 |
| P | 1 | 0.31 | 1 | 0.35 | 0.82 | 1 | 0.81 | 1 | 0.83 | 0.82 | 1 | 0.98 | 1 | 0.73 | 0.68 | |
| F1 | 0.4 | 0.35 | 0.46 | 0.32 | 0 | 0.52 | 0.89 | 0.57 | 0.73 | 0.52 | 0.37 | 0.99 | 0.71 | 0.59 | 0.6 | |
| RMSE | ACCURACY | ||||||
|---|---|---|---|---|---|---|---|
| Gas | Sensor | Exp1 | Exp2 | Exp3 | Exp1 | Exp2 | Exp3 |
| NO | 4003 | 5.24 | 3.53 | 3.18 | 0.99 | 0.99 | 0.99 |
| 4005 | 2.82 | 2.34 | 2.94 | 1 | 1 | 1 | |
| 4006 | 2.53 | 2.59 | 2.71 | 1 | 1 | 1 | |
| 4007 | 2.74 | 3.15 | 4.5 | 0.99 | 0.99 | 0.99 | |
| 4008 | 93.24 | 4.37 | 2.62 | 0.99 | 0.99 | 1 | |
| 4010 | 3.8 | 2.48 | 5.18 | 0.99 | 0.99 | 0.99 | |
| 4011 | 4.16 | 3.92 | 4.23 | 0.99 | 0.99 | 0.99 | |
| 4013 | 26.24 | 2.2 | 2.73 | 0.99 | 0.99 | 0.99 | |
| 4014 | 2.39 | 2.81 | 2.05 | 1 | 1 | 1 | |
| M | 15.91 | 3.04 | 3.35 | 0.99 | 0.99 | 0.99 | |
| NO | 4003 | 8.25 | 15.07 | 6.53 | 0.97 | 0.98 | 0.98 |
| 4005 | 12.2 | 12.44 | 12.44 | 0.95 | 0.95 | 0.95 | |
| 4006 | 9.55 | 8.81 | 9.09 | 0.97 | 0.97 | 0.97 | |
| 4007 | 10.76 | 9.83 | 11.89 | 0.95 | 0.95 | 0.95 | |
| 4008 | 347.03 | 9.38 | 6.62 | 0.96 | 0.96 | 0.97 | |
| 4010 | 7.78 | 7.58 | 7.11 | 0.98 | 0.98 | 0.98 | |
| 4011 | 64.54 | 8.89 | 8.58 | 0.98 | 0.98 | 0.98 | |
| 4013 | 8.01 | 8.2 | 7.96 | 0.98 | 0.98 | 0.98 | |
| 4014 | 10.05 | 9.33 | 7.82 | 0.96 | 0.97 | 0.96 | |
| M | 53.13 | 9.95 | 8.67 | 0.97 | 0.97 | 0.97 | |
| O | 4003 | 20.03 | 18.51 | 18.05 | 0.53 | 0.56 | 0.58 |
| 4005 | 19.9 | 17.7 | 18.78 | 0.65 | 0.75 | 0.73 | |
| 4006 | 19.41 | 17.67 | 17.87 | 0.61 | 0.65 | 0.65 | |
| 4007 | 14.62 | 12.23 | 13.41 | 0.8 | 0.82 | 0.85 | |
| 4008 | 19.79 | 22.49 | 22.66 | 0.61 | 0.57 | 0.57 | |
| 4013 | 25 | 22.52 | 22.68 | 0.48 | 0.5 | 0.54 | |
| 4014 | 222.53 | 86.27 | 14.64 | 0.71 | 0.52 | 0.66 | |
| M | 48.75 | 28.20 | 18.30 | 0.63 | 0.62 | 0.65 | |
Disclaimer/Publisher’s Note: The statements, opinions and data contained in all publications are solely those of the individual author(s) and contributor(s) and not of MDPI and/or the editor(s). MDPI and/or the editor(s) disclaim responsibility for any injury to people or property resulting from any ideas, methods, instructions or products referred to in the content. |
© 2023 by the authors. Licensee MDPI, Basel, Switzerland. This article is an open access article distributed under the terms and conditions of the Creative Commons Attribution (CC BY) license (https://creativecommons.org/licenses/by/4.0/).
Share and Cite
Rollo, F.; Bachechi, C.; Po, L. Anomaly Detection and Repairing for Improving Air Quality Monitoring. Sensors 2023, 23, 640. https://doi.org/10.3390/s23020640
Rollo F, Bachechi C, Po L. Anomaly Detection and Repairing for Improving Air Quality Monitoring. Sensors. 2023; 23(2):640. https://doi.org/10.3390/s23020640
Chicago/Turabian StyleRollo, Federica, Chiara Bachechi, and Laura Po. 2023. "Anomaly Detection and Repairing for Improving Air Quality Monitoring" Sensors 23, no. 2: 640. https://doi.org/10.3390/s23020640
APA StyleRollo, F., Bachechi, C., & Po, L. (2023). Anomaly Detection and Repairing for Improving Air Quality Monitoring. Sensors, 23(2), 640. https://doi.org/10.3390/s23020640

