iCanClean Removes Motion, Muscle, Eye, and Line-Noise Artifacts from Phantom EEG
Abstract
:1. Introduction
2. The iCanClean Algorithm
3. Methods
3.1. Phantom Head Apparatus
3.2. Ground-Truth Brain Sources
3.3. Ground-Truth Artifactual Sources
3.4. Conditions Tested
3.5. EEG Recording Apparatus
3.6. Parameter Sweep
3.6.1. iCanClean
3.6.2. Adaptive Filtering
3.6.3. Auto-CCA
3.6.4. ASR
3.6.5. IMU-Based Filtering
3.7. Quantifying Cleaning Performance (Data Quality Score)
3.8. Summarizing Results and Reproducability
4. Results
4.1. Summarized Quantitative Results (Main Takeaway)
4.2. Qualitative Results (Supplementary Detail)
4.2.1. Brain
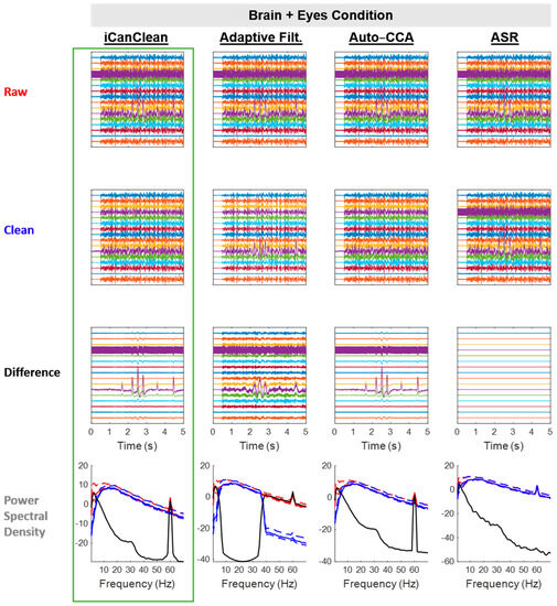
4.2.2. Brain + Eyes
4.2.3. Brain + Neck Muscles
4.2.4. Brain + Walking Motion
4.2.5. Brain + Facial Muscles
4.2.6. Brain + All Artifacts
5. Discussion
5.1. Background and Objective
5.2. Main Findings
5.3. Patterns Supporting the Theoretical Foundation of iCanClean
5.4. Other Patterns Worth Noting
5.5. Unexpected Results
5.6. Broader Implications of iCanClean
5.7. Study Limitations
5.8. Recommendations for Practical Implementation of iCanClean
5.9. Recommendations for Future Research
6. Conclusions
7. Patents
Supplementary Materials
Author Contributions
Funding
Institutional Review Board Statement
Informed Consent Statement
Data Availability Statement
Acknowledgments
Conflicts of Interest
Abbreviations
| ASR | Artifact Subspace Reconstruction |
| CCA | Canonical Correlation Analysis |
| EEG | Electroencephalography |
| EMG | Electromyography |
| GUI | Graphical User Interface |
| ICA | Independent Component Analysis |
| iCanClean | Implementing Canonical Correlation to Cancel Latent Electromagnetic Artifacts and Noise |
| IMU | Inertial Measurement Unit |
| PCA | Principal Component Analysis |
| PSD | Power Spectral Density |
References
- Akalin Acar, Z.; Makeig, S. Effects of Forward Model Errors on EEG Source Localization. Brain Topogr. 2013, 26, 378–396. [Google Scholar] [CrossRef]
- Wang, G.; Worrell, G.; Yang, L.; Wilke, C.; He, B. Interictal Spike Analysis of High-Density Eeg in Patients with Partial Epilepsy. Clin. Neurophysiol. 2011, 122, 1098–1105. [Google Scholar] [CrossRef]
- Seeber, M.; Cantonas, L.M.; Hoevels, M.; Sesia, T.; Visser-Vandewalle, V.; Michel, C.M. Subcortical Electrophysiological Activity Is Detectable with High-Density EEG Source Imaging. Nat. Commun. 2019, 10, 753. [Google Scholar] [CrossRef] [PubMed]
- Gwin, J.T.; Gramann, K.; Makeig, S.; Ferris, D.P. Electrocortical Activity Is Coupled to Gait Cycle Phase during Treadmill Walking. Neuroimage 2011, 54, 1289–1296. [Google Scholar] [CrossRef] [PubMed]
- Nordin, A.D.; Hairston, W.D.; Ferris, D.P. Human Electrocortical Dynamics While Stepping over Obstacles. Sci. Rep. 2019, 9, 4693. [Google Scholar] [CrossRef] [PubMed]
- Studnicki, A.; Downey, R.J.; Ferris, D.P. Characterizing and Removing Artifacts Using Dual-Layer EEG during Table Tennis. Sensors 2022, 22, 5867. [Google Scholar] [CrossRef]
- Svenja, N.; Jacobsen, J.; Blum, S.; Witt, K.; Debener, S.; Jacobsen, N. A Walk in the Park? Characterizing Gait-Related Artifacts in Mobile EEG Recordings. Eur. J. Neurosci. 2021, 54, 8421–8440. [Google Scholar] [CrossRef]
- Zink, R.; Hunyadi, B.; Huffel, S. Van; Vos, M. De Mobile EEG on the Bike: Disentangling Attentional and Physical Contributions to Auditory Attention Tasks. J. Neural Eng. 2016, 13, 046017. [Google Scholar] [CrossRef]
- Gotman, J.; Ives, J.R.; Gloor, P. Frequency Content of EEG and EMG at Seizure Onset: Possibility of Removal of EMG Artefact by Digital Filtering. Electroencephalogr. Clin. Neurophysiol. 1981, 52, 626–639. [Google Scholar] [CrossRef]
- Whitham, E.M.; Pope, K.J.; Fitzgibbon, S.P.; Lewis, T.; Clark, C.R.; Loveless, S.; Broberg, M.; Wallace, A.; DeLosAngeles, D.; Lillie, P.; et al. Scalp Electrical Recording during Paralysis: Quantitative Evidence That EEG Frequencies above 20 Hz Are Contaminated by EMG. Clin. Neurophysiol. 2007, 118, 1877–1888. [Google Scholar] [CrossRef]
- McMenamin, B.W.; Shackman, A.J.; Greischar, L.L.; Davidson, R.J. Electromyogenic Artifacts and Electroencephalographic Inferences Revisited. Neuroimage 2011, 54, 4–9. [Google Scholar] [CrossRef] [PubMed]
- Croft, R.J.; Barry, R.J. Removal of Ocular Artifact from the EEG: A Review. Neurophysiol. Clin. 2000, 30, 5–19. [Google Scholar] [CrossRef] [PubMed]
- Noureddin, B.; Lawrence, P.D.; Birch, G.E. Time-Frequency Analysis of Eye Blinks and Saccades in EOG for EEG Artifact Removal. In Proceedings of the 3rd International IEEE EMBS Conference on Neural Engineering, Kohala Coast, Hawaii, 2–5 May 2007; Volume 4, pp. 564–567. [Google Scholar]
- Symeonidou, E.-R.; Nordin, A.D.; Hairston, W.D.; Ferris, D.P. Effects of Cable Sway, Electrode Surface Area, and Electrode Mass on Electroencephalography Signal Quality during Motion. Sensors 2018, 18, 1073. [Google Scholar] [CrossRef] [PubMed]
- Jiang, X.; Bian, G.B.; Tian, Z. Removal of Artifacts from EEG Signals: A Review. Sensors 2019, 19, 987. [Google Scholar] [CrossRef]
- Jung, T.P.; Makeig, S.; Humphries, C.; Lee, T.W.; Mckeown, M.J.; Iragui, V.; Sejnowski, T.J. Removing Electroencephalographic Artifacts by Blind Source Separation. Psychophysiology 2000, 37, 163–178. [Google Scholar] [CrossRef]
- Dimigen, O. Optimizing the ICA-Based Removal of Ocular EEG Artifacts from Free Viewing Experiments. Neuroimage 2020, 207, 116117. [Google Scholar] [CrossRef]
- Onton, J.; Westerfield, M.; Townsend, J.; Makeig, S. Imaging Human EEG Dynamics Using Independent Component Analysis. Neurosci. Biobehav. Rev. 2006, 30, 808–822. [Google Scholar] [CrossRef]
- Hsu, S.H.; Mullen, T.R.; Jung, T.P.; Cauwenberghs, G. Real-Time Adaptive EEG Source Separation Using Online Recursive Independent Component Analysis. IEEE Trans. Neural Syst. Rehabil. Eng. 2016, 24, 309. [Google Scholar] [CrossRef]
- Safieddine, D.; Kachenoura, A.; Albera, L.; Birot, G.; Karfoul, A.; Pasnicu, A.; Biraben, A.; Wendling, F.; Senhadji, L.; Merlet, I. Removal of Muscle Artifact from EEG Data: Comparison between Stochastic (ICA and CCA) and Deterministic (EMD and Wavelet-Based) Approaches. EURASIP J. Adv. Signal Process. 2012, 2012, 127. [Google Scholar] [CrossRef]
- Sweeney, K.T.; McLoone, S.F.; Ward, T.E. The Use of Ensemble Empirical Mode Decomposition with Canonical Correlation Analysis as a Novel Artifact Removal Technique. IEEE Trans. Biomed. Eng. 2013, 60, 97–105. [Google Scholar] [CrossRef]
- Kilicarslan, A.; Grossman, R.G.; Contreras-Vidal, J.L. A Robust Adaptive Denoising Framework for Real-Time Artifact Removal in Scalp EEG Measurements. J. Neural Eng. 2016, 13, 026013. [Google Scholar] [CrossRef] [PubMed]
- He, P.; Wilson, G.; Russell, C.; Gerschutz, M. Removal of Ocular Artifacts from the EEG: A Comparison between Time-Domain Regression Method and Adaptive Filtering Method Using Simulated Data. Med. Biol. Eng. Comput. 2007, 45, 495–503. [Google Scholar] [CrossRef]
- He, P.; Wilson, G.; Russell, C. Removal of Ocular Artifacts from Electro-Encephalogram by Adaptive Filtering. Med. Biol. Eng. Comput. 2004 423 2004, 42, 407–412. [Google Scholar] [CrossRef] [PubMed]
- Kilicarslan, A.; Contreras-Vidal, J.L. Characterization and Real-Time Removal of Motion Artifacts from EEG Signals. J. Neural Eng. 2019, 16, 056027. [Google Scholar] [CrossRef]
- Mullen, T.; Kothe, C.; Chi, Y.M.; Ojeda, A.; Kerth, T.; Makeig, S.; Cauwenberghs, G.; Jung, T.P. Real-Time Modeling and 3D Visualization of Source Dynamics and Connectivity Using Wearable EEG. Proc. Annu. Int. Conf. IEEE Eng. Med. Biol. Soc. EMBS 2013, 2013, 2184–2187. [Google Scholar] [CrossRef]
- Maanen, P.; Blum, S.; Debener, S. Mobile EEG Artifact Correction on Limited Hardware Using Artifact Subspace Reconstruction. arXiv 2022, arXiv:2204.13444. [Google Scholar]
- Blum, S.; Jacobsen, N.S.J.; Bleichner, M.G.; Debener, S. A Riemannian Modification of Artifact Subspace Reconstruction for EEG Artifact Handling. Front. Hum. Neurosci. 2019, 13, 141. [Google Scholar] [CrossRef] [PubMed]
- Chang, C.Y.; Hsu, S.H.; Pion-Tonachini, L.; Jung, T.P. Evaluation of Artifact Subspace Reconstruction for Automatic Artifact Components Removal in Multi-Channel EEG Recordings. IEEE Trans. Biomed. Eng. 2020, 67, 1114–1121. [Google Scholar] [CrossRef]
- Wang, H.-T.T.; Smallwood, J.; Mourao-Miranda, J.; Xia, C.H.; Satterthwaite, T.D.; Bassett, D.S.; Bzdok, D. Finding the Needle in a High-Dimensional Haystack: Canonical Correlation Analysis for Neuroscientists. Neuroimage 2020, 216, 116745. [Google Scholar] [CrossRef]
- De Clercq, W.; Vergult, A.; Vanrumste, B.; Van Paesschen, W.; Van Huffel, S. Canonical Correlation Analysis Applied to Remove Muscle Artifacts from the Electroencephalogram. IEEE Trans. Biomed. Eng. 2006, 53, 2583–2587. [Google Scholar] [CrossRef]
- Vergult, A.; De Clercq, W.; Palmini, A.; Vanrumste, B.; Dupont, P.; Van Huffel, S.; Van Paesschen, W. Improving the Interpretation of Ictal Scalp EEG: BSS-CCA Algorithm for Muscle Artifact Removal. Epilepsia 2007, 48, 950–958. [Google Scholar] [CrossRef] [PubMed]
- Downey, R.J.; Ferris, D.P. The iCanClean Algorithm: How to Remove Artifacts Using Reference Noise Recordings. arXiv 2022, arXiv:2201.11798. [Google Scholar]
- Yu, A.; Hairston, W.D. Open EEG Phantom. Available online: https://osf.io/qrka2/ (accessed on 16 August 2022).
- Oliveira, A.S.; Schlink, B.R.; Hairston, D.; König, P.; Ferris, D.P.; Hairston, W.D.; König, P.; Ferris, D.P. Induction and Separation of Motion Artifacts in EEG Data Using a Mobile Phantom Head Device. J. Neural Eng. 2016, 13, 36014–36028. [Google Scholar] [CrossRef]
- Richer, N.; Downey, R.J.; Hairston, W.D.; Ferris, D.P.; Nordin, A.D. Motion and Muscle Artifact Removal Validation Using an Electrical Head Phantom, Robotic Motion Platform, and Dual Layer Mobile EEG. IEEE Trans. Neural Syst. Rehabil. Eng. 2020, 28, 1825–1835. [Google Scholar] [CrossRef] [PubMed]
- David, O.; Friston, K.J. A Neural Mass Model for MEG/EEG: Coupling and Neuronal Dynamics. Neuroimage 2003, 20, 1743–1755. [Google Scholar] [CrossRef] [PubMed]
- Vindiola, M.M.; Vettel, J.M.; Gordon, S.M.; Franaszczuk, P.J.; McDowell, K. Applying EEG Phase Synchronization Measures to Non-Linearly Coupled Neural Mass Models. J. Neurosci. Methods 2014, 226, 1–14. [Google Scholar] [CrossRef]
- Peterson, S.M.; Ferris, D.P. Combined Head Phantom and Neural Mass Model Validation of Effective Connectivity Measures. J. Neural Eng. 2019, 16, 026010. [Google Scholar] [CrossRef]
- Nordin, A.D.; Hairston, W.D.; Ferris, D.P. Dual-Electrode Motion Artifact Cancellation for Mobile Electroencephalography. J. Neural Eng. 2018, 15, 056024. [Google Scholar] [CrossRef]
- Beach, C.; Li, M.; Balaban, E.; Casson, A.J. Motion Artefact Removal in Electroencephalography and Electrocardiography by Using Multichannel Inertial Measurement Units and Adaptive Filtering. Healthc. Technol. Lett. 2021, 8, 128–138. [Google Scholar] [CrossRef]
- Bhowmik, B.; Tripura, T.; Hazra, B.; Pakrashi, V. Real Time Structural Modal Identification Using Recursive Canonical Correlation Analysis and Application towards Online Structural Damage Detection. J. Sound Vib. 2020, 468, 115101. [Google Scholar] [CrossRef]
- Lee, Y.E.; Kwak, N.S.; Lee, S.W. A Real-Time Movement Artifact Removal Method for Ambulatory Brain-Computer Interfaces. IEEE Trans. Neural Syst. Rehabil. Eng. 2020, 28, 2660–2670. [Google Scholar] [CrossRef] [PubMed]
- Kim, B.H.; Chun, J.; Jo, S. Dynamic Motion Artifact Removal Using Inertial Sensors for Mobile BCI. In Proceedings of the 7th Annual International IEEE EMBS Conference on Neural Engineering, Montpellier, France, 22–24 April 2015; IEEE: New York, NY, USA; pp. 37–40. [Google Scholar]
- Kline, J.E.; Huang, H.J.; Snyder, K.L.; Ferris, D.P. Isolating Gait-Related Movement Artifacts in Electroencephalography during Human Walking. J. Neural Eng. 2015, 12, 046022. [Google Scholar] [CrossRef] [PubMed]
- Palm, G.; Poggio, T. The Volterra Representation and the Wiener Expansion: Validity and Pitfalls. SIAM J. Appl. Math. 1977, 33, 195–216. [Google Scholar] [CrossRef]
- Shaked, U.; Theodor, Y. H/Sub Infinity/-Optimal Estimation: A Tutorial. In Proceedings of the 31st IEEE Conference on Decision and Control, Tucson, AZ, USA, 16–18 December 1992; pp. 2278–2286. [Google Scholar]
- Garcés Correa, A.; Laciar, E.; Patĩo, H.D.; Valentinuzzi, M.E. Artifact Removal from EEG Signals Using Adaptive Filters in Cascade. J. Phys. Conf. Ser. 2007, 90, 012081. [Google Scholar] [CrossRef]
- Gonsisko, C.B.; Ferris, D.P.; Downey, R.J. iCanClean Improves Independent Component Analysis of Mobile Brain Imaging with EEG. Sensors 2023, 23, 928. [Google Scholar] [CrossRef] [PubMed]
- Vía, J.; Santamaría, I.; Pérez, J. Canonical Correlation Analysis (CCA) Algorithms for Multiple Data Sets: Application to Blind SIMO Equalization. In Proceedings of the 13th Europe Signal Process Conference EUSIPCO, Antalya, Turkey, 4–8 September 2005; pp. 1263–1266. [Google Scholar]
- Lu, Y.; Foster, D.P. Large Scale Canonical Correlation Analysis with Iterative Least Squares. Adv. Neural Inf. Process. Syst. 2014, 1, 91–99. [Google Scholar]
- Zhao, H.; Sun, D.; Luo, Z. Incremental Canonical Correlation Analysis. Appl. Sci. 2020, 10, 7827. [Google Scholar] [CrossRef]
- Ritter, P.; Villringer, A. Simultaneous EEG-FMRI. Neurosci. Biobehav. Rev. 2006, 30, 823–838. [Google Scholar] [CrossRef]
- Ilmoniemi, R.J.; Kičić, D. Methodology for Combined TMS and EEG. Brain Topogr. 2010, 22, 233–248. [Google Scholar] [CrossRef]
- Chowdhury, M.E.H.; Mullinger, K.J.; Glover, P.; Bowtell, R. Reference Layer Artefact Subtraction (RLAS): A Novel Method of Minimizing EEG Artefacts during Simultaneous FMRI. Neuroimage 2014, 84, 307–319. [Google Scholar] [CrossRef]
- Steyrl, D.; Krausz, G.; Koschutnig, K.; Edlinger, G.G.; Müller-Putz, G.R. Reference Layer Adaptive Filtering (RLAF) for EEG Artifact Reduction in Simultaneous EEG-FMRI. J. Neural Eng. 2017, 14, 026003. [Google Scholar] [CrossRef] [PubMed]
- van der Meer, J.N.; Pampel, A.; Van Someren, E.J.W.; Ramautar, J.R.; van der Werf, Y.D.; Gomez-Herrero, G.; Lepsien, J.; Hellrung, L.; Hinrichs, H.; Möller, H.E.; et al. Carbon-Wire Loop Based Artifact Correction Outperforms Post-Processing EEG/FMRI Corrections-A Validation of a Real-Time Simultaneous EEG/FMRI Correction Method. Neuroimage 2016, 125, 880–894. [Google Scholar] [CrossRef] [PubMed]
- Steyrl, D.; Müller-Putz, G.R. Artifacts in EEG of Simultaneous EEG-FMRI: Pulse Artifact Remainders in the Gradient Artifact Template Are a Source of Artifact Residuals after Average Artifact Subtraction. J. Neural Eng. 2019, 16, 016011. [Google Scholar] [CrossRef] [PubMed]











Disclaimer/Publisher’s Note: The statements, opinions and data contained in all publications are solely those of the individual author(s) and contributor(s) and not of MDPI and/or the editor(s). MDPI and/or the editor(s) disclaim responsibility for any injury to people or property resulting from any ideas, methods, instructions or products referred to in the content. |
© 2023 by the authors. Licensee MDPI, Basel, Switzerland. This article is an open access article distributed under the terms and conditions of the Creative Commons Attribution (CC BY) license (https://creativecommons.org/licenses/by/4.0/).
Share and Cite
Downey, R.J.; Ferris, D.P. iCanClean Removes Motion, Muscle, Eye, and Line-Noise Artifacts from Phantom EEG. Sensors 2023, 23, 8214. https://doi.org/10.3390/s23198214
Downey RJ, Ferris DP. iCanClean Removes Motion, Muscle, Eye, and Line-Noise Artifacts from Phantom EEG. Sensors. 2023; 23(19):8214. https://doi.org/10.3390/s23198214
Chicago/Turabian StyleDowney, Ryan J., and Daniel P. Ferris. 2023. "iCanClean Removes Motion, Muscle, Eye, and Line-Noise Artifacts from Phantom EEG" Sensors 23, no. 19: 8214. https://doi.org/10.3390/s23198214
APA StyleDowney, R. J., & Ferris, D. P. (2023). iCanClean Removes Motion, Muscle, Eye, and Line-Noise Artifacts from Phantom EEG. Sensors, 23(19), 8214. https://doi.org/10.3390/s23198214

