Fault-Tolerant Trust-Based Task Scheduling Algorithm Using Harris Hawks Optimization in Cloud Computing
Abstract
:1. Introduction
Motivation and Contributions
- The aim is to design a fault-tolerant trust-based task scheduling algorithm by mapping all incoming tasks to VMs using Harris hawks optimization.
- For an effective scheduling process, the carefully calculated priorities of all incoming tasks should be accurately mapped to appropriate and low-electricity-unit-cost VMs by calculating VM priorities. Task-level and VM-level priorities are calculated to schedule tasks precisely onto respective VMs.
- We introduce a deadline constraint into our scheduler to carefully assign a single task to a VM at a time, and after completion of that task within the stipulated time, the next task can be assigned to that respective VM.
- We conduct workload generation in two phases. In the first phase, we use random generated workload employing different statistical distributions. In the second phase, we use real-time computing cluster worklogs.
- In this research work, we address parameters such as failure rate, makespan, success rate, availability and turnaround efficiency.
2. Related Works
3. Fault-Tolerant Trust-Based Task Scheduling
3.1. FTTATS Problem Definition and System Architecture
3.2. FTTATS Mathematical Modelling
3.3. Fitness Function for FTTATS
3.4. Fault-Tolerant Trust-Aware Task Scheduler (FTTATS) Using Harris Hawks Optimization
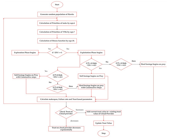
3.5. Proposed FTTA Task-Scheduling Algorithm
| Algorithm 1. Fault-tolerant trust-aware task scheduling algorithm using Harris hawks optimization. |
| Input:, .
Output: Efficient generation of schedules for tasks by mapping them to precise VMs while minimizing , , and improving , , , . |
|
Start
Initialization of Hawk birds population in a random manner. Initialization of fitness function. Calculation of task priorities by Equation (6). Calculation of VM priorities by Equation (7). Calculate fitness function by Equation (18). then Update position vectors using Equation (20). It is in exploitation. then Soft besiege begins, position vectors updation by Equation (23). then Hard besiege begins, position vectors updation by Equation (25). then Soft besiege by constructive steps begin, position vectors updation by Equation (30). then Hard besiege by constructive steps begin, position vectors updation by Equation (31). Identify best mapped tasks to VMs using above Hawks and calculate . current trust is increased then add current trust value to existing trust value of cloud provider. Trust value of cloud provider exponentially decreases Repeat process until all iterations completed. End |
4. Simulation and Results
4.1. Simulation Setup and Configuration Settings
4.2. Evaluation of Makespan
4.3. Evaluation of Rate of Failures
4.4. Evaluation of Availability of VMs
4.5. Evaluation of Success Rate of VMs
4.6. Evaluation of Turnaround Efficiency
4.7. Analysis and Result Discussion
5. Conclusions and Future Works
Author Contributions
Funding
Institutional Review Board Statement
Informed Consent Statement
Data Availability Statement
Conflicts of Interest
References
- Rahimikhanghah, A.; Tajkey, M.; Rezazadeh, B.; Rahmani, A.M. Resource scheduling methods in cloud and fog computing environments: A systematic literature review. Clust. Comput. 2022, 25, 911–945. [Google Scholar] [CrossRef]
- Mangalampalli, S.; Sree, P.K.; Swain, S.K.; Karri, G.R. Cloud Computing and Virtualization. In Convergence of Cloud with AI for Big Data Analytics: Foundations and Innovation; Scrivener Publishing LLC: Beverly, MA, USA, 2023; pp. 13–40. [Google Scholar]
- Chakraborty, A.; Kumar, M.; Chaurasia, N.; Gill, S.S. Journey from cloud of things to fog of things: Survey, new trends, and research directions. Softw. Pract. Exp. 2023, 53, 496–551. [Google Scholar] [CrossRef]
- Shao, K.; Song, Y.; Wang, B. PGA: A New Hybrid PSO and GA Method for Task Scheduling with Deadline Constraints in Distributed Computing. Mathematics 2023, 11, 1548. [Google Scholar] [CrossRef]
- Yin, L.; Liu, J.; Zhou, F.; Gao, M.; Li, M. Cost-based hierarchy genetic algorithm for service scheduling in robot cloud platform. J. Cloud Comput. 2023, 12, 35. [Google Scholar] [CrossRef]
- Elcock, J.; Edward, N. An efficient ACO-based algorithm for task scheduling in heterogeneous multiprocessing environments. Array 2023, 17, 100280. [Google Scholar] [CrossRef]
- Nabi, S.; Ahmad, M.; Ibrahim, M.; Hamam, H. AdPSO: Adaptive PSO-based task scheduling approach for cloud computing. Sensors 2022, 22, 920. [Google Scholar] [CrossRef] [PubMed]
- Alsaidy, S.A.; Abbood, A.D.; Sahib, M.A. Heuristic initialization of PSO task scheduling algorithm in cloud computing. J. King Saud Univ. Comput. Inf. Sci. 2022, 34, 2370–2382. [Google Scholar] [CrossRef]
- Praveen, S.P.; Ghasempoor, H.; Shahabi, N.; Izanloo, F. A hybrid gravitational emulation local search-based algorithm for task scheduling in cloud computing. Math. Probl. Eng. 2023, 2023, 6516482. [Google Scholar] [CrossRef]
- Pradhan, A.; Bisoy, S.K. A novel load balancing technique for cloud computing platform based on PSO. J. King Saud Univ. Comput. Inf. Sci. 2022, 34, 3988–3995. [Google Scholar] [CrossRef]
- Kchaou, H.; Zied, K.; Adel, M.A. A PSO task scheduling and IT2FCM fuzzy data placement strategy for scientific cloud workflows. J. Comput. Sci. 2022, 64, 101840. [Google Scholar] [CrossRef]
- Nabi, S.; Masroor, A. PSO-RDAL: Particle swarm optimization-based resource-and deadline-aware dynamic load balancer for deadline constrained cloud tasks. J. Supercomput. 2022, 78, 4624–4654. [Google Scholar] [CrossRef]
- Zeedan, M.; Attiya, G.; El-Fishawy, N. A Hybrid Approach for Task Scheduling Based Particle Swarm and Chaotic Strategies in Cloud Computing Environment. Parallel Process. Lett. 2022, 32, 2250001. [Google Scholar] [CrossRef]
- Zubair, A.A.; Razak, S.A.; Ngadi, M.A.; Al-Dhaqm, A.; Yafooz, W.M.; Emara, A.H.M.; Saad, A.; Al-Aqrabi, H. A Cloud Computing-Based Modified Symbiotic Organisms Search Algorithm (AI) for Optimal Task Scheduling. Sensors 2022, 22, 1674. [Google Scholar] [CrossRef]
- Alghamdi, M.I. Optimization of Load Balancing and Task Scheduling in Cloud Computing Environments Using Artificial Neural Networks-Based Binary Particle Swarm Optimization (BPSO). Sustainability 2022, 14, 11982. [Google Scholar] [CrossRef]
- Wei, G. Quadratic Particle Swarm Optimisation Algorithm for Task Scheduling Based on Cloud Computing Server. J. Inf. Knowl. Manag. 2022, 22, 2250067. [Google Scholar] [CrossRef]
- Abualigah, L.; Alkhrabsheh, M. Amended hybrid multi-verse optimizer with genetic algorithm for solving task scheduling problem in cloud computing. J. Supercomput. 2022, 78, 740–765. [Google Scholar] [CrossRef]
- Imene, L.; Sihem, S.; Okba, K.; Mohamed, B. A third generation genetic algorithm NSGAIII for task scheduling in cloud computing. J. King Saud Univ. Comput. Inf. Sci. 2022, 34, 7515–7529. [Google Scholar] [CrossRef]
- Malathi, K.; Priyadarsini, K. Hybrid lion–GA optimization algorithm-based task scheduling approach in cloud computing. Appl. Nanosci. 2022, 13, 2601–2610. [Google Scholar] [CrossRef]
- Pirozmand, P.; Javadpour, A.; Nazarian, H.; Pinto, P.; Mirkamali, S.; Ja’fari, F. GSAGA: A hybrid algorithm for task scheduling in cloud infrastructure. J. Supercomput. 2022, 78, 17423–17449. [Google Scholar] [CrossRef]
- Huang, X.; Lin, Y.; Zhang, Z.; Guo, X.; Su, S. A gradient-based optimization approach for task scheduling problem in cloud computing. Clust. Comput. 2022, 25, 3481–3497. [Google Scholar] [CrossRef]
- Manikandan, N.; Gobalakrishnan, N.; Pradeep, K. Bee optimization based random double adaptive whale optimization model for task scheduling in cloud computing environment. Comput. Commun. 2022, 187, 35–44. [Google Scholar] [CrossRef]
- Saravanan, G.; Neelakandan, S.; Ezhumalai, P.; Maurya, S. Improved wild horse optimization with levy flight algorithm for effective task scheduling in cloud computing. J. Cloud Comput. 2023, 12, 24. [Google Scholar] [CrossRef]
- Chandrashekar, C.; Krishnadoss, P.; Kedalu Poornachary, V.; Ananthakrishnan, B.; Rangasamy, K. HWACOA Scheduler: Hybrid Weighted Ant Colony Optimization Algorithm for Task Scheduling in Cloud Computing. Appl. Sci. 2023, 13, 3433. [Google Scholar] [CrossRef]
- Sharma, N.; Garg, P. Ant colony based optimization model for QoS-Based task scheduling in cloud computing environment. Meas. Sens. 2022, 24, 100531. [Google Scholar]
- Natesan, G.; Ali, J.; Krishnadoss, P.; Chidambaram, R.; Nanjappan, M. Optimization techniques for task scheduling criteria in IaaS cloud computing atmosphere using nature inspired hybrid spotted hyena optimization algorithm. Concurr. Comput. Pract. Exp. 2022, 34, e7228. [Google Scholar] [CrossRef]
- Amer, D.A.; Attiya, G.; Zeidan, I.; Nasr, A.A. Elite learning Harris hawks optimizer for multi-objective task scheduling in cloud computing. J. Supercomput. 2022, 78, 2793–2818. [Google Scholar] [CrossRef]
- Amini Motlagh, A.; Movaghar, A.; Rahmani, A.M. A new reliability-based task scheduling algorithm in cloud computing. Int. J. Commun. Syst. 2022, 35, e5022. [Google Scholar] [CrossRef]
- Mansouri, N. An Efficient Task Scheduling Based on Seagull Optimization Algorithm for Heterogeneous Cloud Computing Platforms. Int. J. Eng. 2022, 35, 433–450. [Google Scholar]
- Iftikhar, S.; Ahmad, M.M.M.; Tuli, S.; Chowdhury, D.; Xu, M.; Gill, S.S.; Uhlig, S. HunterPlus: AI based energy-efficient task scheduling for cloud–fog computing environments. Internet Things 2023, 21, 100667. [Google Scholar] [CrossRef]
- Jain, R.; Sharma, N. A quantum inspired hybrid SSA–GWO algorithm for SLA based task scheduling to improve QoS parameter in cloud computing. Clust. Comput. 2022, 1–24. [Google Scholar] [CrossRef]
- Younes, A.; Elnahary, M.K.; Alkinani, M.H.; El-Sayed, H.H. Task Scheduling Optimization in Cloud Computing by Rao Algorithm. Comput. Mater. Contin. 2022, 72, 4339–4356. [Google Scholar] [CrossRef]
- Hussain, S.M.; Begh, G.R. Hybrid heuristic algorithm for cost-efficient QoS aware task scheduling in fog–cloud environment. J. Comput. Sci. 2022, 64, 101828. [Google Scholar] [CrossRef]
- Siddesha, K.; Jayaramaiah, G.V.; Singh, C. A novel deep reinforcement learning scheme for task scheduling in cloud computing. Clust. Comput. 2022, 25, 4171–4188. [Google Scholar] [CrossRef]
- Otair, M.; Alhmoud, A.; Jia, H.; Altalhi, M.; Hussein, A.M.; Abualigah, L. Optimized task scheduling in cloud computing using improved multi-verse optimizer. Clust. Comput. 2022, 25, 4221–4232. [Google Scholar] [CrossRef]
- Manikandan, N.; Gobalakrishnan, N.; Pradeep, K. An Efficient Task Scheduling Based on Hybrid Bird Swarm Flow Directional Model in Cloud Computing Environment. IETE J. Res. 2022, 1–12. [Google Scholar] [CrossRef]
- Singh, A.; Chatterjee, K. A multi-dimensional trust and reputation calculation model for cloud computing environments. In Proceedings of the 2017 ISEA Asia Security and Privacy (ISEASP), Surat, India, 29 January–1 February 2017; IEEE: Piscataway Township, NJ, USA, 2017. [Google Scholar]
- Heidari, A.A.; Mirjalili, S.; Faris, H.; Aljarah, I.; Mafarja, M.; Chen, H. Harris hawks optimization: Algorithm and applications. Future Gener. Comput. Syst. 2019, 97, 849–872. [Google Scholar] [CrossRef]
- Mangalampalli, S.; Karri, G.R.; Elngar, A.A. An Efficient Trust-Aware Task Scheduling Algorithm in Cloud Computing Using Firefly Optimization. Sensors 2023, 23, 1384. [Google Scholar] [CrossRef]
- Mangalampalli, S.; Karri, G.R.; Kose, U. Multi Objective Trust aware task scheduling algorithm in cloud computing using Whale Optimization. J. King Saud Univ.-Comput. Inf. Sci. 2023, 35, 791–809. [Google Scholar] [CrossRef]
- Calheiros, R.N.; Ranjan, R.; Beloglazov, A.; De Rose, C.A.; Buyya, R. CloudSim: A toolkit for modeling and simulation of cloud computing environments and evaluation of resource provisioning algorithms. Softw. Pract. Exp. 2011, 41, 23–50. [Google Scholar] [CrossRef]
- Santoro, C.; Messina, F.; D’Urso, F.; Santoro, F.F. Wale: A dockerfile-based approach to deduplicate shared libraries in docker containers. In Proceedings of the 2018 IEEE 16th Intl Conf on Dependable, Autonomic and Secure Computing, 16th Intl Conf on Pervasive Intelligence and Computing, 4th Intl Conf on Big Data Intelligence and Computing and Cyber Science and Technology Congress (DASC/PiCom/DataCom/CyberSciTech), Athens, Greece, 12–15 August 2018; IEEE: Piscataway Township, NJ, USA, 2018. [Google Scholar]
- D’Urso, F.; Santoro, C.; Santoro, F.F. Wale: A solution to share libraries in Docker containers. Future Gener. Comput. Syst. 2019, 100, 513–522. [Google Scholar] [CrossRef]
































| Authors | Technique Used | Addressed Parameters |
|---|---|---|
| [7] | APSO | Makespan, throughput |
| [8] | LJ-PSO, M-PSO | makespan, total execution time, degree of imbalance |
| [9] | GAGELS | makespan, resource utilization |
| [10] | MPSO | Makespan, resource utilization |
| [11] | IT2FCM | Data movements, data placement, makespan |
| [12] | PSO-RDAL | Response time, task deadline, penalty cost |
| [13] | EPSOCHO | Makespan, processing cost, resource utilization |
| [14] | GSOS | Makespan, cost |
| [15] | AINN-BPSO | makespan, cost, degree of imbalance |
| [16] | QPSO | Scheduling efficiency |
| [17] | MVO-GA | Task transfer time |
| [18] | NSGAIII | runtime, cost, power consumption |
| [19] | Hybrid Lion-GA | Load balancing |
| [20] | GSAGA | Makespan |
| [21] | GBO | Makespan, accuracy of scheduling |
| [22] | HWOA-MBA | Makespan, cost |
| [23] | IWHOLF-TSC | Makespan, cost |
| [24] | HWACOA | Makespan, cost |
| [25] | LBACO | Datacenter processing time, response time, cost |
| [26] | QOGSHO | Makespan, resource utilization, consistency, SLA violations |
| [27] | ELHHO | Schedule length, execution cost, resource utilization |
| [28] | RATSA | Failure rate |
| [29] | SOATS | Cost, energy consumption |
| [30] | HunterPlus | Energy consumption, job completion rate |
| [31] | IQSSA | QOS parameters |
| [32] | RAO | Makespan |
| [33] | HFSGA | Makespan, cost |
| [34] | DRL | Makespan, throughput |
| [35] | IMOMVO | Execution time, throughput |
| [36] | HBSFD | Task processing time, turnaround time |
| [37] | Wale | Disk space |
| [38] | Docker Containers | Disk space |
| Notation | Meaning |
|---|---|
| Workload on all considered VMs | |
| Workload on each VM | |
| Workload on all considered physical hosts | |
| Capacity of a VM | |
| Total capacity of all VMs | |
| Length of all considered tasks | |
| Priorities of all considered tasks | |
| Priorities of all considered VMs based on electricity cost | |
| Deadline constraint | |
| Execution time of all considered tasks | |
| Finish time for a task | |
| Makespan of a task | |
| Rate of failures | |
| Availability of considered VMs | |
| Success rate of considered VMs | |
| Turnaround time of considered VMs | |
| Trust in cloud provider |
| Name | Quantity |
|---|---|
| No. tasks | 1000 |
| Length of tasks | 900,000 |
| Memory of virtual host | 2048 MB |
| Bandwidth of virtual resources | 15 Mbps |
| Processing elements | 1200 MIPS |
| Physical host memory | 32 GB |
| Physical host hard disk capacity | 2 TB |
| Bandwidth capacity of physical host | 100 Mbps |
| Hypervisor type | Monolithic |
| Name of the hypervisor | Xen |
| OS of physical host | MAC |
| Operating system of virtual host | Linux |
| No. of datacenters | 10 |
| No. of Tasks | ACO | GA | PSO | FTTATS |
|---|---|---|---|---|
| 100 (D01) | 708.12 | 715.43 | 692.34 | 612.43 |
| 500 (D01) | 925.17 | 1338.26 | 1114.8 | 812.43 |
| 1000 (D01) | 1412.45 | 1697.31 | 1824.6 | 921.37 |
| No. of Tasks | ACO | GA | PSO | FTTATS |
| 100 (D02) | 952.18 | 921.39 | 830.17 | 727.5 |
| 500 (D02) | 1323.71 | 1308.34 | 1419.18 | 931.26 |
| 1000 (D02) | 1628.92 | 1698.13 | 1822.57 | 1308.21 |
| No. of Tasks | ACO | GA | PSO | FTTATS |
| 100 (D03) | 872.43 | 742.56 | 837.28 | 621.53 |
| 500 (D03) | 924.53 | 1298.21 | 1098.22 | 702.78 |
| 1000 (D03) | 1413.7 | 1502.56 | 1267.87 | 953.12 |
| No. of Tasks | ACO | GA | PSO | FTTATS |
| 100 (D04) | 624.98 | 711.28 | 624.78 | 509.32 |
| 500 (D04) | 761.67 | 823.78 | 724.37 | 646.31 |
| 1000 (D04) | 1412.76 | 1498.32 | 1331.27 | 1202.62 |
| No. of Tasks | ACO | GA | PSO | FTTATS |
| 100 (D05) | 1472.1 | 1408.72 | 1873.16 | 821.37 |
| 500 (D05) | 1784.6 | 2621.35 | 2187.23 | 1409.11 |
| 1000 (D05) | 2653.98 | 3432.78 | 2821.11 | 1812.46 |
| No. of Tasks | ACO | GA | PSO | FTTATS |
| 100 (D06) | 821.77 | 722.99 | 687.67 | 603.45 |
| 500 (D06) | 931.45 | 1098.21 | 902.32 | 802.19 |
| 1000 (D06) | 1421.76 | 1921.46 | 1902.32 | 1056.34 |
| No. of Tasks | ACO | GA | PSO | FTTATS |
|---|---|---|---|---|
| 100 (D01) | 54.32 | 51.13 | 50.11 | 18.11 |
| 500 (D01) | 63.52 | 60.29 | 59.37 | 22.13 |
| 1000 (D01) | 45.14 | 47.14 | 48.22 | 17.11 |
| No. of Tasks | ACO | GA | PSO | FTTATS |
| 100 (D02) | 51.67 | 48.43 | 46.78 | 21.15 |
| 500 (D02) | 60.32 | 57.17 | 35.33 | 19.28 |
| 1000 (D02) | 53.24 | 42.43 | 49.15 | 17.31 |
| No. of Tasks | ACO | GA | PSO | FTTATS |
| 100 (D03) | 62.76 | 51.88 | 32.17 | 16.22 |
| 500 (D03) | 45.17 | 48.37 | 27.32 | 24.37 |
| 1000 (D03) | 56.18 | 38.21 | 20.17 | 14.29 |
| No. of Tasks | ACO | GA | PSO | FTTATS |
| 100 (D04) | 45.31 | 63.88 | 71.56 | 18.13 |
| 500 (D04) | 32.12 | 54.16 | 69.88 | 21.35 |
| 1000 (D04) | 36.76 | 37.44 | 41.26 | 16.38 |
| No. of Tasks | ACO | GA | PSO | FTTATS |
| 100 (D05) | 77.37 | 68.56 | 66.09 | 21.29 |
| 500 (D05) | 69.87 | 71.22 | 71.43 | 18.98 |
| 1000 (D05) | 71.23 | 75.32 | 61.33 | 24.17 |
| No. of Tasks | ACO | GA | PSO | FTTATS |
| 100 (D06) | 56.34 | 68.32 | 56.87 | 19.72 |
| 500 (D06) | 64.87 | 58.32 | 65.47 | 18.35 |
| 1000 (D06) | 71.82 | 64.32 | 78.34 | 12.34 |
| No. of Tasks | ACO | GA | PSO | FTTATS |
|---|---|---|---|---|
| 100 (D01) | 65.21 | 67.88 | 71.24 | 86.87 |
| 500 (D01) | 71.36 | 62.75 | 69.37 | 87.36 |
| 1000 (D01) | 78.47 | 71.37 | 75.87 | 89.99 |
| No. of Tasks | ACO | GA | PSO | FTTATS |
| 100 (D02) | 69.89 | 65.12 | 72.37 | 88.91 |
| 500 (D02) | 72.77 | 59.88 | 67.17 | 82.99 |
| 1000 (D02) | 65.44 | 61.17 | 74.88 | 90.37 |
| No. of Tasks | ACO | GA | PSO | FTTATS |
| 100 (D03) | 77.32 | 58.47 | 68.09 | 85.44 |
| 500 (D03) | 66.19 | 63.67 | 78.67 | 89.23 |
| 1000 (D03) | 79.35 | 71.98 | 69.11 | 91.56 |
| No. of Tasks | ACO | GA | PSO | FTTATS |
| 100 (D04) | 67.99 | 79.34 | 78.61 | 89.93 |
| 500 (D04) | 72.43 | 82.11 | 62.19 | 91.65 |
| 1000 (D04) | 76.97 | 69.14 | 79.98 | 94.35 |
| No. of Tasks | ACO | GA | PSO | FTTATS |
| 100 (D05) | 52.47 | 59.45 | 54.12 | 82.56 |
| 500 (D05) | 67.18 | 62.08 | 62.18 | 89.17 |
| 1000 (D05) | 74.86 | 67.44 | 69.23 | 90.12 |
| No. of Tasks | ACO | GA | PSO | FTTATS |
| 100 (D06) | 42.37 | 54.32 | 62.21 | 87.42 |
| 500 (D06) | 54.65 | 61.12 | 71.88 | 91.26 |
| 1000 (D06) | 63.18 | 69.98 | 67.10 | 94.31 |
| No. of Tasks | ACO | GA | PSO | FTTATS |
|---|---|---|---|---|
| 100 (D01) | 72.17 | 69.21 | 71.24 | 87.19 |
| 500 (D01) | 62.34 | 75.32 | 62.17 | 91.35 |
| 1000 (D01) | 49.36 | 79.21 | 59.61 | 96.36 |
| No. of Tasks | ACO | GA | PSO | FTTATS |
| 100 (D02) | 54.61 | 59.57 | 74.88 | 87.38 |
| 500 (D02) | 61.37 | 64.32 | 80.19 | 90.14 |
| 1000 (D02) | 69.57 | 71.37 | 82.17 | 94.66 |
| No. of Tasks | ACO | GA | PSO | FTTATS |
| 100 (D03) | 64.89 | 55.31 | 73.16 | 89.09 |
| 500 (D03) | 72.61 | 61.16 | 80.11 | 93.46 |
| 1000 (D03) | 65.15 | 69.16 | 84.57 | 96.17 |
| No. of Tasks | ACO | GA | PSO | FTTATS |
| 100 (D04) | 56.39 | 58.81 | 75.20 | 84.16 |
| 500 (D04) | 60.47 | 68.16 | 62.11 | 91.98 |
| 1000 (D04) | 70.12 | 72.39 | 59.26 | 97.15 |
| No. of Tasks | ACO | GA | PSO | FTTATS |
| 100 (D05) | 48.15 | 62.26 | 57.87 | 90.29 |
| 500 (D05) | 55.06 | 68.67 | 67.31 | 94.37 |
| 1000 (D05) | 61.02 | 73.22 | 74.36 | 98.51 |
| No. of Tasks | ACO | GA | PSO | FTTATS |
| 100 (D06) | 46.44 | 52.21 | 66.43 | 88.21 |
| 500 (D06) | 59.11 | 63.76 | 76.06 | 95.18 |
| 1000 (D06) | 66.29 | 74.07 | 84.01 | 98.29 |
| No. of Tasks | ACO | GA | PSO | FTTATS |
|---|---|---|---|---|
| 100 (D01) | 64.28 | 53.12 | 53.19 | 88.36 |
| 500 (D01) | 69.96 | 61.27 | 65.28 | 90.94 |
| 1000 (D01) | 51.02 | 67.16 | 60.37 | 97.54 |
| No. of Tasks | ACO | GA | PSO | FTTATS |
| 100 (D02) | 57.37 | 58.66 | 62.18 | 85.87 |
| 500 (D02) | 62.49 | 60.97 | 71.19 | 91.27 |
| 1000 (D02) | 70.17 | 73.59 | 75.37 | 96.29 |
| No. of Tasks | ACO | GA | PSO | FTTATS |
| 100 (D03) | 61.33 | 58.13 | 61.18 | 87.11 |
| 500 (D03) | 64.19 | 65.10 | 77.26 | 94.48 |
| 1000 (D03) | 69.26 | 74.16 | 69.19 | 97.28 |
| No. of Tasks | ACO | GA | PSO | FTTATS |
| 100 (D04) | 56.57 | 53.27 | 71.51 | 86.16 |
| 500 (D04) | 65.36 | 62.03 | 82.27 | 95.12 |
| 1000 (D04) | 72.43 | 69.18 | 83.68 | 97.38 |
| No. of Tasks | ACO | GA | PSO | FTTATS |
| 100 (D05) | 45.15 | 60.19 | 59.36 | 91.17 |
| 500 (D05) | 52.46 | 63.46 | 63.39 | 95.29 |
| 1000 (D05) | 59.15 | 71.58 | 76.12 | 98.09 |
| No. of Tasks | ACO | GA | PSO | FTTATS |
| 100 (D06) | 56.17 | 55.39 | 72.19 | 90.06 |
| 500 (D06) | 64.38 | 60.35 | 79.25 | 94.22 |
| 1000 (D06) | 68.87 | 70.78 | 82.27 | 98.78 |
| Dataset | ACO | GA | PSO |
|---|---|---|---|
| D01 | 22.96 | 37.45 | 35.39 |
| D02 | 24.01 | 24.45 | 27.13 |
| D03 | 29.06 | 35.72 | 28.9 |
| D04 | 15.75 | 22.25 | 12.01 |
| D05 | 31.6 | 45.82 | 41.25 |
| D06 | 22.45 | 34.21 | 29.5 |
| Dataset | ACO | GA | PSO |
|---|---|---|---|
| D01 | 64.81 | 63.84 | 63.64 |
| D02 | 65.06 | 61.01 | 56.02 |
| D03 | 66.56 | 60.36 | 31.11 |
| D04 | 51.07 | 64.06 | 69.42 |
| D05 | 70.5 | 70.04 | 67.59 |
| D06 | 73.88 | 73.6 | 74.88 |
| Dataset | ACO | GA | PSO |
|---|---|---|---|
| D01 | 22.86 | 30.80 | 22.04 |
| D02 | 26.03 | 40.88 | 22.31 |
| D03 | 19.46 | 37.15 | 23.33 |
| D04 | 26.92 | 19.65 | 24.97 |
| D05 | 34.62 | 38.56 | 41.13 |
| D06 | 70.39 | 47.23 | 35.68 |
| Dataset | ACO | GA | PSO |
|---|---|---|---|
| D01 | 49.5 | 22.86 | 42.41 |
| D02 | 46.67 | 39.46 | 14.71 |
| D03 | 37.52 | 50.15 | 17.17 |
| D04 | 46.16 | 37.08 | 39.02 |
| D05 | 72.43 | 38.7 | 41.91 |
| D06 | 63.91 | 48.23 | 75.5 |
| Dataset | ACO | GA | PSO |
|---|---|---|---|
| D01 | 49.44 | 52.4 | 54.80 |
| D02 | 43.89 | 41.52 | 30.98 |
| D03 | 43.17 | 41.28 | 34.3 |
| D04 | 43.37 | 51.04 | 17.34 |
| D05 | 81.53 | 45.76 | 43.08 |
| D06 | 49.42 | 51.76 | 21.11 |
Disclaimer/Publisher’s Note: The statements, opinions and data contained in all publications are solely those of the individual author(s) and contributor(s) and not of MDPI and/or the editor(s). MDPI and/or the editor(s) disclaim responsibility for any injury to people or property resulting from any ideas, methods, instructions or products referred to in the content. |
© 2023 by the authors. Licensee MDPI, Basel, Switzerland. This article is an open access article distributed under the terms and conditions of the Creative Commons Attribution (CC BY) license (https://creativecommons.org/licenses/by/4.0/).
Share and Cite
Mangalampalli, S.; Karri, G.R.; Gupta, A.; Chakrabarti, T.; Nallamala, S.H.; Chakrabarti, P.; Unhelkar, B.; Margala, M. Fault-Tolerant Trust-Based Task Scheduling Algorithm Using Harris Hawks Optimization in Cloud Computing. Sensors 2023, 23, 8009. https://doi.org/10.3390/s23188009
Mangalampalli S, Karri GR, Gupta A, Chakrabarti T, Nallamala SH, Chakrabarti P, Unhelkar B, Margala M. Fault-Tolerant Trust-Based Task Scheduling Algorithm Using Harris Hawks Optimization in Cloud Computing. Sensors. 2023; 23(18):8009. https://doi.org/10.3390/s23188009
Chicago/Turabian StyleMangalampalli, Sudheer, Ganesh Reddy Karri, Amit Gupta, Tulika Chakrabarti, Sri Hari Nallamala, Prasun Chakrabarti, Bhuvan Unhelkar, and Martin Margala. 2023. "Fault-Tolerant Trust-Based Task Scheduling Algorithm Using Harris Hawks Optimization in Cloud Computing" Sensors 23, no. 18: 8009. https://doi.org/10.3390/s23188009
APA StyleMangalampalli, S., Karri, G. R., Gupta, A., Chakrabarti, T., Nallamala, S. H., Chakrabarti, P., Unhelkar, B., & Margala, M. (2023). Fault-Tolerant Trust-Based Task Scheduling Algorithm Using Harris Hawks Optimization in Cloud Computing. Sensors, 23(18), 8009. https://doi.org/10.3390/s23188009

