Unveiling the Dynamics of Thermal Characteristics Related to LULC Changes via ANN
Abstract
1. Introduction
2. Materials and Methods
2.1. Study Area (ROI)
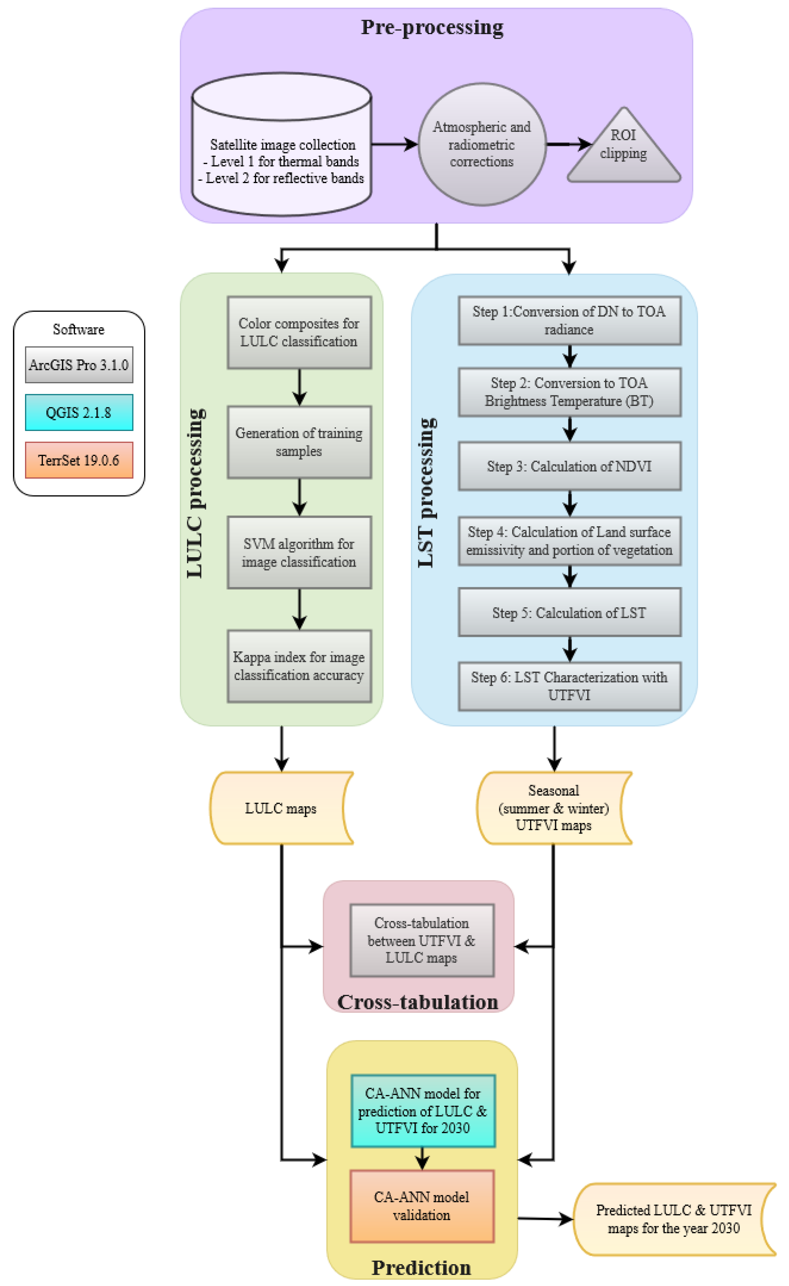
2.2. Methodology
2.2.1. Satellite Image Collection and Pre-Processing
2.2.2. LST Processing
Step 1: Conversion of DN to TOA Radiance
Step 2: Conversion to TOA Brightness Temperature (BT)
Step 3: Calculation of NDVI
Step 4: Calculation of Land Surface Emissivity and Portion of Vegetation
Step 5: Calculation of LST
Step 6: LST Characterization with UTFVI
2.2.3. LULC Processing
2.2.4. Prediction of LULC and UTFVI Change for the Year 2030
3. Results and Discussion
3.1. LULC Scenario
3.2. UTFVI Scenario
3.3. Distribution of UTFVI over Different LULC Classes
3.4. Predicted Scenario of LULC and UTFVI
4. Conclusions
Author Contributions
Funding
Institutional Review Board Statement
Informed Consent Statement
Data Availability Statement
Conflicts of Interest
Abbreviations
| ANN | Artificial Neural Networks |
| BT | Brightness Temperature |
| CA | Cellular Automata |
| DEM | Digital Elevation Model |
| DN | Digital Number |
| GNSS | Global Navigation Satellite System |
| LST | Land Surface Temperature |
| LULC | Land Use Land Cover |
| LULCC | Land Use Land Cover Changes |
| MNDWI | Modified Normalized Difference Water Index |
| MOLUSCE | Modules for Land Use Change Evaluation |
| NDVI | Normalized Difference Vegetation Index |
| NDBI | Normalized Difference Built-up Index |
| NIR | Near Infrared |
| OLI | Operational Land Imager |
| ROI | Region of Interest |
| RTE | Radiative Transfer Equation |
| SUHI | Surface Urban Heat Island |
| SVM | Support Vector Machine |
| TIR | Thermal Infrared |
| TIRS | Thermal Infrared Sensor |
| TM | Thematic Mapper |
| TOA | Top of Atmosphere |
| USGS | United States Geological Survey |
| UTFVI | Urban Thermal Field Variance Index |
References
- Lai, L.W.; Cheng, W.L. Urban heat island and air pollution—An emerging role for hospital respiratory admissions in an urban area. J. Environ. Health 2010, 72, 32–36. [Google Scholar] [PubMed]
- Santamouris, M.; Cartalis, C.; Synnefa, A.; Kolokotsa, D. On the impact of urban heat island and global warming on the power demand and electricity consumption of buildings—A review. Energy Build. 2015, 98, 119–124. [Google Scholar] [CrossRef]
- Yuan, B.; Zhou, L.; Hu, F.; Zhang, Q. Diurnal dynamics of heat exposure in Xi’an: A perspective from local climate zone. Build. Environ. 2022, 222, 109400. [Google Scholar] [CrossRef]
- Wang, Z.; Sun, D.; Hu, C.; Wang, Y.; Zhang, J. Seasonal contrast and interactive effects of potential drivers on land surface temperature in the Sichuan basin, China. Remote Sens. 2022, 14, 1292. [Google Scholar] [CrossRef]
- Liu, J.; Liu, S.; Tang, X.; Ding, Z.; Ma, M.; Yu, P. The Response of Land Surface Temperature Changes to the Vegetation Dynamics in the Yangtze River Basin. Remote Sens. 2022, 14, 5093. [Google Scholar] [CrossRef]
- Halder, B.; Bandyopadhyay, J. Evaluating the impact of climate change on urban environment using geospatial technologies in the planning area of Bilaspur, India. Environ. Chall. 2021, 5, 100286. [Google Scholar] [CrossRef]
- Liu, H.; Weng, Q. Scaling effect on the relationship between landscape pattern and land surface temperature: A case study of Indianapolis, United States. Photogramm. Eng. Remote Sens. 2009, 75, 291–304. [Google Scholar] [CrossRef]
- AlDousari, A.E.; Kafy, A.A.; Saha, M.; Fattah, M.A.; Almulhim, A.I.; Al Rakib, A.; Jahir, D.M.A.; Rahaman, Z.A.; Bakshi, A.; Shahrier, M.; et al. Modelling the impacts of land use/land cover changing pattern on urban thermal characteristics in Kuwait. Sustain. Cities Soc. 2022, 86, 104107. [Google Scholar] [CrossRef]
- Khachoo, Y.H.; Cutugno, M.; Robustelli, U.; Pugliano, G. Machine Learning for Quantification of Land Transitions in Italy between 2000 and 2018 and Prediction for 2050. In Proceedings of the 2022 IEEE International Workshop on Metrology for the Sea; Learning to Measure Sea Health Parameters (MetroSea), Milazzo, Italy, 3–5 October 2022; pp. 225–230. [Google Scholar] [CrossRef]
- Rehman, A.; Qin, J.; Shafi, S.; Khan, M.S.; Ullah, S.; Ahmad, K.; Rehman, N.U.; Faheem, M. Modelling of Land Use/Cover and LST Variations by Using GIS and Remote Sensing: A Case Study of the Northern Pakhtunkhwa Mountainous Region, Pakistan. Sensors 2022, 22, 4965. [Google Scholar] [CrossRef]
- Robustelli, U.; Benassai, G.; Pugliano, G. Accuracy evaluation of Doresa and Milena Galileo satellites broadcast ephemerides. In Proceedings of the 2018 IEEE International Workshop on Metrology for the Sea; Learning to Measure Sea Health Parameters (MetroSea), Bari, Italy, 8–10 October 2018; Volume 18, p. 217221. [Google Scholar] [CrossRef]
- Robustelli, U.; Cutugno, M.; Paziewski, J.; Pugliano, G. GNSS-SDR pseudorange quality and single point positioning performance assessment. Appl. Geomat. 2022, 22, 18503777. [Google Scholar] [CrossRef]
- Cutugno, M.; Robustelli, U.; Pugliano, G. Low-Cost Hardware PPP-RTK AR Time-to-Fix and Positioning Performance Assessment: A Preliminary Static Test. In Geomatics for Green and Digital Transition, Proceedings of the ASITA 2022, Communications in Computer and Information Science, Genova, Italy, 20–24 June 2022; Springer: Cham, Switzerland, 2022; Volume 22, p. 1651. [Google Scholar] [CrossRef]
- Robustelli, U.; Cutugno, M.; Pugliano, G. Low-Cost GNSS and PPP-RTK: Investigating the Capabilities of the u-blox ZED-F9P Module. Sensors 2023, 23, 6074. [Google Scholar] [CrossRef] [PubMed]
- Mushore, T.; Odindi, J.; Mutanga, O. “Cool” Roofs as a Heat-Mitigation Measure in Urban Heat Islands: A Comparative Analysis Using Sentinel 2 and Landsat Data. Remote Sens. 2022, 14, 4247. [Google Scholar] [CrossRef]
- Pasha, S.; Dadhwal, V.; Reddy, C. Rubber expansion and age-class mapping in the state of Tripura (India) 1990–2021 using multi-year and multi-sensor data. Environ. Monit. Assess. 2023, 195, 1–14. [Google Scholar] [CrossRef]
- Hussien, K.; Kebede, A.; Mekuriaw, A.; Asfaw Beza, S.; Haile Erena, S. Modelling spatiotemporal trends of land use land cover dynamics in the Abbay River Basin, Ethiopia. Model. Earth Syst. Environ. 2023, 9, 347–376. [Google Scholar]
- Dahiya, N.; Gupta, S.; Singh, S. A comparative analysis of different land-use and land-cover classifiers using hyperspectral data. In Proceedings of the 2021 IEEE 4th International Conference on Computing, Power and Communication Technologies (GUCON), Kuala Lumpur, Malaysia, 24–26 September 2021; pp. 1–5. [Google Scholar]
- Talukdar, S.; Singha, P.; Mahato, S.; Pal, S.; Liou, Y.A.; Rahman, A. Land-use land-cover classification by machine learning classifiers for satellite observations—A review. Remote Sens. 2020, 12, 1135. [Google Scholar] [CrossRef]
- Thyagharajan, K.; Vignesh, T. Soft computing techniques for land use and land cover monitoring with multispectral remote sensing images: A review. Arch. Comput. Methods Eng. 2019, 26, 275–301. [Google Scholar] [CrossRef]
- Du, C.; Ren, H.; Qin, Q.; Meng, J.; Zhao, S. A Practical Split-Window Algorithm for Estimating Land Surface Temperature from Landsat 8 Data. Remote Sens. 2015, 7, 647–665. [Google Scholar] [CrossRef]
- Maithani, S.; Nautiyal, G.; Sharma, A.; Sharma, S.K. Simulation of Land Surface Temperature Patterns Over Future Urban Areas—A Machine Learning Approach. J. Indian Soc. Remote Sens. 2022, 50, 2145–2162. [Google Scholar] [CrossRef]
- Yu, X.; Guo, X.; Wu, Z. Land surface temperature retrieval from Landsat 8 TIRS—Comparison between radiative transfer equation-based method, split window algorithm and single channel method. Remote Sens. 2014, 6, 9829–9852. [Google Scholar] [CrossRef]
- Kafy, A.A.; Saha, M.; Rahaman, Z.A.; Rahman, M.T.; Liu, D.; Fattah, M.A.; Al Rakib, A.; AlDousari, A.E.; Rahaman, S.N.; Hasan, M.Z.; et al. Predicting the impacts of land use/land cover changes on seasonal urban thermal characteristics using machine learning algorithms. Build. Environ. 2022, 217, 109066. [Google Scholar] [CrossRef]
- Renard, F.; Alonso, L.; Fitts, Y.; Hadjiosif, A.; Comby, J. Evaluation of the effect of urban redevelopment on surface urban heat islands. Remote Sens. 2019, 11, 299. [Google Scholar] [CrossRef]
- Du, H.; Zhou, F.; Li, C.; Cai, W.; Jiang, H.; Cai, Y. Analysis of the impact of land use on spatiotemporal patterns of surface urban heat island in rapid urbanization, a case study of Shanghai, China. Sustainability 2020, 12, 1171. [Google Scholar] [CrossRef]
- Belgiu, M.; Drăguţ, L. Random forest in remote sensing: A review of applications and future directions. ISPRS J. Photogramm. Remote Sens. 2016, 114, 24–31. [Google Scholar] [CrossRef]
- Shafi, M.; Jain, A.; Zaman, M. Applying Machine Learning Algorithms on Urban Heat Island (UHI) Dataset. In International Conference on Innovative Computing and Communications: Proceedings of ICICC 2022, Delhi, India, 18–19 November 2022; Springer: Berlin/Heidelberg, Germany, 2022; Volume 3, pp. 725–732. [Google Scholar] [CrossRef]
- Sajan, B.; Mishra, V.N.; Kanga, S.; Meraj, G.; Singh, S.K.; Kumar, P. Cellular automata-based artificial neural network model for assessing past, present, and future land use/land cover dynamics. Agronomy 2022, 12, 2772. [Google Scholar] [CrossRef]
- Oliveira, A.; Lopes, A.; Niza, S.; Soares, A. An urban energy balance-guided machine learning approach for synthetic nocturnal surface Urban Heat Island prediction: A heatwave event in Naples. Sci. Total Environ. 2022, 805, 150130. [Google Scholar] [CrossRef]
- Guha, S.; Govil, H.; Dey, A.; Gill, N. Analytical study of land surface temperature with NDVI and NDBI using Landsat 8 OLI and TIRS data in Florence and Naples city, Italy. Eur. J. Remote Sens. 2018, 51, 667–678. [Google Scholar] [CrossRef]
- Sim, J.; Wright, C.C. The kappa statistic in reliability studies: Use, interpretation, and sample size requirements. Phys. Ther. 2005, 85, 257–268. [Google Scholar] [CrossRef]
- Sekertekin, A.; Bonafoni, S. Land surface temperature retrieval from Landsat 5, 7, and 8 over rural areas: Assessment of different retrieval algorithms and emissivity models and toolbox implementation. Remote Sens. 2020, 12, 294. [Google Scholar] [CrossRef]
- Liu, L.; Zhang, Y. Urban Heat Island Analysis Using the Landsat TM Data and ASTER Data: A Case Study in Hong Kong. Remote Sens. 2011, 3, 1535–1552. [Google Scholar] [CrossRef]
- Kafy, A.A.; Dey, N.N.; Al Rakib, A.; Rahaman, Z.A.; Nasher, N.R.; Bhatt, A. Modeling the relationship between land use/land cover and land surface temperature in Dhaka, Bangladesh using CA-ANN algorithm. Environ. Chall. 2021, 4, 100190. [Google Scholar] [CrossRef]
- USGS Website. 2015. Available online: https://earthexplorer.usgs.gov (accessed on 6 June 2023).
- USGS Website. Landsat 9 Data Users Handbook. 2018. Available online: https://d9-wret.s3.us-west2.amazonaws.com/assets/palladium/production/s3fs-public/media/files/LSDS-2082_L9-Data-Users-Handbook_v1.pdf (accessed on 8 February 2023).
- USGS Website. Landsat 4-5 Data Users Handbook. 2018. Available online: https://www.usgs.gov/media/files/landsat-4-5-thematic-mapper-level-1-data-format-control-book (accessed on 8 February 2023).
- USGS Website. Landsat Update: Landsat Thermal Band Pixel Size Change. 2010. Available online: https://d9-wret.s3.us-west-2.amazonaws.com/assets/palladium/production/s3fs-public/atoms/files/2010_Landsat_Updates_0.pdf (accessed on 8 February 2023).
- Shahfahad; Talukdar, S.; Rihan, M.; Hang, H.T.; Bhaskaran, S.; Rahman, A. Modelling urban heat island (UHI) and thermal field variation and their relationship with land use indices over Delhi and Mumbai metro cities. Environ. Dev. Sustain. 2021, 24, 3762–3790. [Google Scholar] [CrossRef]
- Gholami, R.; Fakhari, N. Support vector machine: Principles, parameters, and applications. In Handbook of Neural Computation; Elsevier: Amsterdam, The Netherlands, 2017; pp. 515–535. [Google Scholar] [CrossRef]
- Congalton, R.G.; Green, K. Assessing the accuracy of remotely sensed data: Principles and practices. In Assessing the Accuracy of Remotely Sensed Data: Principles and Practices; Taylor & Francis: Abingdon, UK, 2008; pp. 515–535. [Google Scholar] [CrossRef]
- Congalton, R. A comparison of sampling schemes used in generating error matrices for assessing the accuracy of maps generated from remotely sensed data. Photogramm. Eng. Remote Sens. 1988, 54, 593–600. [Google Scholar]
- Asia Air Survey Co., Ltd. Asia Air Survey Website. Available online: https://www.ajiko.co.jp/en/service/disaster.html (accessed on 8 February 2023).
- Saha, M.; Kafy, A.A.; Bakshi, A.; Almulhim, A.I.; Rahaman, Z.A.; Al Rakib, A.; Fattah, M.A.; Akter, K.S.; Rahman, M.T.; Zhang, M.; et al. Modelling microscale impacts assessment of urban expansion on seasonal surface urban heat island intensity using neural network algorithms. Energy Build. 2022, 275, 112452. [Google Scholar] [CrossRef]
- Benesty, J.; Chen, J.; Huang, Y.; Cohen, I. Pearson Correlation Coefficient. In Noise Reduction in Speech Processing; Springer: Berlin/Heidelberg, Germany, 2009; pp. 1–4. [Google Scholar] [CrossRef]









| Season | Month | Year | Satellite Mission | Sensor | Bands (LST) |
|---|---|---|---|---|---|
| Summer | 24 July | 1990 | Landsat 4 | TM | 3, 4, 6 |
| 26 August | 2000 | Landsat 5 | TM | 3, 4, 6 | |
| 22 August | 2010 | Landsat 5 | TM | 3, 4, 6 | |
| 14 July | 2022 | Landsat 9 | OLI | 4, 5, 10 | |
| Winter | 21 December | 1990 | Landsat 4 | TM | 3, 4, 6 |
| 27 December | 2000 | Landsat 5 | TM | 3, 4, 6 | |
| 28 December | 2010 | Landsat 5 | TM | 3, 4, 6 | |
| 19 January | 2022 | Landsat 9 | OLI | 4, 5, 10 |
| Threshold Value | UTFVI Class | Ecological Evaluation Index |
|---|---|---|
| <0 | None | Excellent |
| 0–0.005 | Weak | Good |
| 0.005–0.010 | Middle | Normal |
| 0.010–0.015 | Strong | Bad |
| 0.015–0.020 | Stronger | Worse |
| >0.020 | Strongest | Worst |
| Season | Month | Year | Satellite Mission | Sensor | Reflective Bands |
|---|---|---|---|---|---|
| Summer | 24 July | 1990 | Landsat 4 | TM | 1–5&7 |
| 26 August | 2000 | Landsat 5 | TM | 1–5&7 | |
| 22 August | 2010 | Landsat 5 | TM | 1–5&7 | |
| 14 July | 2022 | Landsat 9 | OLI | 1–7 | |
| Winter | 21 December | 1990 | Landsat 4 | TM | 1–5&7 |
| 27 December | 2000 | Landsat 5 | TM | 1–5&7 | |
| 28 December | 2010 | Landsat 5 | TM | 1–5&7 | |
| 19 January | 2022 | Landsat 9 | OLI | 1–7 |
| Year | LULC Class | Vegetation | Built-up | Bare-land | Water | Total | User Accuracy |
|---|---|---|---|---|---|---|---|
| 1990 | Vegetation | 281 | 5 | 1 | 0 | 287 | 0.98 |
| Built-up | 7 | 126 | 0 | 0 | 133 | 0.95 | |
| Bare-land | 15 | 15 | 46 | 0 | 76 | 0.61 | |
| Water | 0 | 1 | 1 | 9 | 11 | 0.82 | |
| Total | 303 | 147 | 48 | 9 | 507 | ||
| Producer Accuracy | 0.93 | 0.86 | 0.96 | 1 | Overall Accuracy 91% | Kappa index 0.84 | |
| 2000 | Vegetation | 154 | 1 | 2 | 0 | 157 | 0.98 |
| Built-up | 4 | 214 | 21 | 0 | 239 | 0.90 | |
| Bare-land | 6 | 5 | 91 | 0 | 102 | 0.89 | |
| Water | 0 | 0 | 0 | 10 | 10 | 1 | |
| Total | 164 | 220 | 114 | 10 | 508 | ||
| Producer Accuracy | 0.94 | 0.97 | 0.80 | 1 | Overall Accuracy 92% | Kappa index 0.88 | |
| 2010 | Vegetation | 214 | 3 | 8 | 0 | 225 | 0.95 |
| Built-up | 9 | 185 | 13 | 0 | 207 | 0.89 | |
| Bare-land | 6 | 7 | 51 | 0 | 64 | 0.80 | |
| Water | 0 | 1 | 1 | 8 | 10 | 0.80 | |
| Total | 229 | 196 | 73 | 8 | 506 | ||
| Producer Accuracy | 0.93 | 0.94 | 0.70 | 1 | Overall Accuracy 91% | Kappa index 0.85 | |
| 2022 | Vegetation | 154 | 1 | 2 | 0 | 157 | 0.98 |
| Built-up | 4 | 214 | 21 | 0 | 239 | 0.90 | |
| Bare-land | 6 | 5 | 91 | 0 | 102 | 0.89 | |
| Water | 0 | 0 | 0 | 10 | 10 | 1 | |
| Total | 164 | 220 | 114 | 10 | 508 | ||
| Producer Accuracy | 0.94 | 0.97 | 0.80 | 1 | Overall Accuracy 92% | Kappa index 0.88 |
| Season | Year | None [%] | Weak [%] | Middle [%] | Strong [%] | Stronger [%] | Strongest [%] |
|---|---|---|---|---|---|---|---|
| Summer | 1990 | 39.47 | 0.00 | 0.00 | 22.99 | 0.00 | 37.54 |
| 2000 | 41.92 | 0.00 | 0.00 | 14.92 | 0.00 | 43.16 | |
| 2010 | 45.85 | 0.00 | 0.00 | 0.00 | 14.06 | 40.09 | |
| 2022 | 38.82 | 0.00 | 0.00 | 9.47 | 0.00 | 51.71 | |
| 2030 | 37.43 | 0.00 | 0.00 | 10.08 | 0.00 | 52.49 | |
| Winter | 1990 | 66.00 | 0.00 | 0.00 | 0.00 | 0.00 | 34.00 |
| 2000 | 67.43 | 0.00 | 0.00 | 0.00 | 0.00 | 32.57 | |
| 2010 | 54.81 | 0.00 | 0.00 | 0.00 | 0.00 | 45.19 | |
| 2022 | 42.36 | 0.00 | 0.00 | 0.00 | 0.00 | 57.64 | |
| 2030 | 37.73 | 0.00 | 0.00 | 0.00 | 0.00 | 62.27 |
| Type | Year | |||||
|---|---|---|---|---|---|---|
| UTFVI summer | 2022 | 0.9311 | 0.9536 | 0.9822 | 0.9822 | 0.9622 |
| UTFVI winter | 2022 | 0.8365 | 0.8815 | 0.9107 | 0.9107 | 0.8848 |
| LULC | 2022 | 0.7668 | 0.8554 | 0.8662 | 0.8662 | 0.8386 |
| Agreement/Disagreement | UTFVI Summer | UTFVI Winter | LULC 2022 |
|---|---|---|---|
| Agreement due to chance | 0.2500 | 0.3333 | 0.2000 |
| Agreement due to quantity | 0.2441 | 0.1833 | 0.3039 |
| Agreement at stratum level | 0.0000 | 0.0000 | 0.0000 |
| Agreement at gridcell level | 0.4710 | 0.4044 | 0.3804 |
| Disagreement at gridcell level | 0.0085 | 0.0396 | 0.0588 |
| Disagreement at stratum level | 0.0000 | 0.0000 | 0.0000 |
| Disagreement due to quantity | 0.0263 | 0.0394 | 0.0569 |
Disclaimer/Publisher’s Note: The statements, opinions and data contained in all publications are solely those of the individual author(s) and contributor(s) and not of MDPI and/or the editor(s). MDPI and/or the editor(s) disclaim responsibility for any injury to people or property resulting from any ideas, methods, instructions or products referred to in the content. |
© 2023 by the authors. Licensee MDPI, Basel, Switzerland. This article is an open access article distributed under the terms and conditions of the Creative Commons Attribution (CC BY) license (https://creativecommons.org/licenses/by/4.0/).
Share and Cite
Khachoo, Y.H.; Cutugno, M.; Robustelli, U.; Pugliano, G. Unveiling the Dynamics of Thermal Characteristics Related to LULC Changes via ANN. Sensors 2023, 23, 7013. https://doi.org/10.3390/s23157013
Khachoo YH, Cutugno M, Robustelli U, Pugliano G. Unveiling the Dynamics of Thermal Characteristics Related to LULC Changes via ANN. Sensors. 2023; 23(15):7013. https://doi.org/10.3390/s23157013
Chicago/Turabian StyleKhachoo, Yasir Hassan, Matteo Cutugno, Umberto Robustelli, and Giovanni Pugliano. 2023. "Unveiling the Dynamics of Thermal Characteristics Related to LULC Changes via ANN" Sensors 23, no. 15: 7013. https://doi.org/10.3390/s23157013
APA StyleKhachoo, Y. H., Cutugno, M., Robustelli, U., & Pugliano, G. (2023). Unveiling the Dynamics of Thermal Characteristics Related to LULC Changes via ANN. Sensors, 23(15), 7013. https://doi.org/10.3390/s23157013

