The Prediction of Residual Electrical Life in Alternating Current Circuit Breakers Based on Savitzky-Golay-Long Short-Term
Abstract
1. Introduction
2. Principles
2.1. Principal Component Analysis
2.2. Maximum Information Coefficient
2.3. Savitzky–Golay Convolution Smoothing Algorithm
2.4. Long Short-Term Memory Neural Network
3. Prediction Model
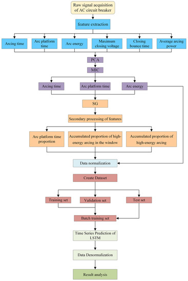
3.1. Summary of the Prediction Model
3.2. The Model Loss Function and Evaluation Metrics
4. Experimental Environment and Feature Extraction
4.1. Experimental Environment
4.2. Feature Extraction
5. Case Analysis
5.1. Feature Parameter Processing
5.2. Feature Parameter Selection
5.3. Smoothing the Feature Sequence Based on the SG Algorithm
5.4. Model Parameter Settings
5.5. Comparison of Prediction Results
6. Conclusions
Author Contributions
Funding
Data Availability Statement
Acknowledgments
Conflicts of Interest
Abbreviations
| LSTM | Long short-term memory neural network |
| SG | Savitzky–Golay convolutional smoothing |
| PCA | Principal component analysis |
| MIC | Maximum information coefficient |
| MSE | Loss function |
| RMSE | Root mean square error |
| MAE | Mean absolute error |
| Coefficient of determination |
References
- Sidhu, H.; Goel, N.; Chacko, S. Selection of optimum circuit breaker for a low-voltage industrial power distribution system. In Proceedings of the 2021 7th International Conference on Electrical Energy Systems (ICEES), Chennai, India, 11–13 February 2021; pp. 89–94. [Google Scholar]
- Yu, M.; Wang, D.; Luo, M. Model-based prognosis for hybrid systems with mode-dependent degradation behaviors. IEEE Trans. Ind. Electron. 2014, 61, 546–554. [Google Scholar] [CrossRef]
- An, D.; Kim, N.H.; Choi, J.-H. Practical options for selecting data-driven or physics-based prognostics algorithms with reviews. Reliab. Syst. Saf. 2015, 133, 223–236. Available online: https://www.sciencedirect.com/science/article/pii/S0951832014002245 (accessed on 22 May 2023). [CrossRef]
- Ren, L.; Meng, Z.; Wang, X.; Lu, R.; Yang, L.T. A wide-deep-sequence model-based quality prediction method in industrial process analysis. IEEE Trans. Neural Netw. Learn. Syst. 2020, 31, 3721–3731. [Google Scholar] [CrossRef] [PubMed]
- Fan, X.; He, J.; Zhang, X.; Haung, Z.; Liang, C.; Shi, W. The least squares method for vcb electrical endurance parameters predicting research based on breaking current weighted cumulative method. In Proceedings of the 2012 25th International Symposium on Discharges and Electrical Insulation in Vacuum (ISDEIV), Tomsk, Russia, 2–7 September 2012; pp. 509–512. [Google Scholar]
- Liu, Z.; Wang, L. Electrical life assessment of the low-voltage circuit breaker (lvcb) considering arc voltage. Energies 2022, 15, 3070. Available online: https://www.mdpi.com/1996-1073/15/9/3070 (accessed on 11 April 2023). [CrossRef]
- Huang, K.; Zhao, S. Evaluation of residual service life of high voltage circuit breaker. In Proceedings of the 2012 China International Conference on Electricity Distribution, Shanghai, China, 10–14 September 2012; pp. 1–4. [Google Scholar]
- Lu, C.; Wang, C.; Xie, J. Online estimation of residual electrical lifetime for PV low voltage circuit breaker based grey algorithm. In Proceedings of the 2023 IEEE 3rd International Conference on Power, Electronics and Computer Applications (ICPECA), Shenyang, China, 29–31 January 2023; pp. 1216–1220. [Google Scholar]
- Li, K.; Zhao, C.; Niu, F.; Zheng, S.; Duan, Y.; Huang, S.; Wu, Y. Electrical performance degradation model and residual electrical life prediction for ac contactor. IEEE Trans. Components Packag. Manuf. Technol. 2020, 10, 400–417. [Google Scholar] [CrossRef]
- Li, K.; Li, Z.; Duan, Y.; Zheng, S.; Liu, Z.; Gao, Z. Simulation and prediction of residual electrical life of ac contactors based on gamma process. Electr. Meas. Instrum. 2018, 55, 105–111. [Google Scholar] [CrossRef]
- Sun, S.; Wang, Q.; Du, T.; Wang, J.; Li, S.; Zong, J. Quantitative evaluation of electrical life of ac contactor based on initial characteristic parameters. IEEE Trans. Instrum. Meas. 2021, 70, 1–10. [Google Scholar] [CrossRef]
- Wang, Z.; Shang, S.; Zhai, G.; Ren, W. Research on storage degradation testing and life prediction based on arma and wavelet transform model for aerospace electromagnetic relay. In Proceedings of the 2014 IEEE 60th Holm Conference on Electrical Contacts (Holm), New Orleans, LA, USA, 12–15 October 2014; pp. 1–8. [Google Scholar]
- Liu, J.; Yu, Z.; Zuo, H.; Fu, R.; Feng, X. Multi-stage residual life prediction of aero-engine based on real-time clustering and combined prediction model. Reliab. Eng. Syst. Saf. 2022, 225, 108624. Available online: https://www.sciencedirect.com/science/article/pii/S0951832022002642 (accessed on 12 April 2023). [CrossRef]
- LeCun, Y.; Bengio, Y.; Hinton, G. Deep learning. Nature 2015, 521, 436–444. [Google Scholar] [CrossRef]
- Jordan, M.I.; Mitchell, T.M. Machine learning: Trends, perspectives, and prospects. Science 2015, 349, 255–260. [Google Scholar] [CrossRef]
- Zhipeng, H.; Zhao, H. Electrical lifespan evaluation of miniature circuit breakers. Trans. China Electrotech. Soc. 2022, 37, 1031–1040. [Google Scholar]
- Sun, S.; Wen, Z.; Du, T.; Wang, J.; Tang, Y.; Gao, H. Remaining life prediction of conventional low-voltage circuit breaker contact system based on effective vibration signal segment detection and mccae-lstm. IEEE Sens. J. 2021, 21, 21862–21871. [Google Scholar] [CrossRef]
- Su, J. Research on electrical life trace prediction of contact based on sg-bp algorithm. J. Phys. Conf. Ser. 2021, 1952, 032035. [Google Scholar] [CrossRef]
- Fu, H.; Liu, Y. A deep learning-based approach for electrical equipment remaining useful life prediction. Auton. Intell. Syst. 2022, 2, 16. [Google Scholar] [CrossRef]
- Sun, S.; Liu, J.; Wang, J.; Chen, F.; Wei, S.; Gao, H. Remaining useful life prediction for ac contactor based on mmpe and lstm with dual attention mechanism. IEEE Trans. Instrum. Meas. 2022, 71, 1–13. [Google Scholar] [CrossRef]
- Ringnér, M. What is principal component analysis? Nat. Biotechnol. 2008, 26, 303–304. [Google Scholar] [CrossRef]
- Reshef, D.N.; Reshef, Y.A.; Finucane, H.K.; Grossman, S.R.; McVean, G.; Turnbaugh, P.J.; Lander, E.S.; Mitzenmacher, M.; Sabeti, P.C. Detecting novel associations in large data sets. Science 2011, 334, 1518–1524. [Google Scholar] [CrossRef]
- Schafer, R.W. What is a savitzky-golay filter? [lecture notes]. IEEE Signal Process. Mag. 2011, 28, 111–117. [Google Scholar] [CrossRef]
- Yu, Y.; Si, X.; Hu, C.; Zhang, J. A Review of Recurrent Neural Networks: LSTM Cells and Network Architectures. Neural Comput. 2019, 31, 1235–1270. [Google Scholar] [CrossRef]
- Kingma, D.P.; Ba, J. Adam: A method for stochastic optimization. arXiv 2014, arXiv:1412.6980. [Google Scholar]
- GB/T 14048.2-2020; General Administration of Quality Supervision. Low-Voltage Switchgear and Controlgear—Part 2: Circuit-Breakers. Inspection and Quarantine of the People’s Republic of China. Standards Press of China: Beijing, China, 2020.
- Smugala, D.; Bonk, M. Study of arc parameters of ac relays operating under distorted supply voltage conditions. Energies 2020, 13, 4785. [Google Scholar] [CrossRef]
- Uddin, M.P.; Mamun, M.A.; Hossain, M.A. Pca-based feature reduction for hyperspectral remote sensing image classification. IETE Tech. Rev. 2021, 38, 377–396. [Google Scholar] [CrossRef]

















| Test Conditions | GB14048.2 |
|---|---|
| Load voltage | (1 + 5%)AC415V |
| Load current | 800 A |
| Power factor | 0.8 |
| Operation frequency | 20 times/h |
| Test frequency | 50 Hz |
| Time | Status |
|---|---|
| The rotation of the mechanism drives the movement of the movable contact. | |
| The first closure of the movable and stationary contacts generates an electric current. | |
| The contacts remain stably closed, and the contact voltage stabilizes. | |
| The mechanism rotates in the opposite direction, causing the contacts to separate, resulting in an arc between the contacts. | |
| After the contacts separate, the arc continues to discharge between the contacts. | |
| The arc extinguishes when the current crosses. |
| Serial Number | Feature Name | Computational Formulas |
|---|---|---|
| 1 | Maximum closing voltage | |
| 2 | Closing bounce time | |
| 3 | Arc platform time | |
| 4 | Arc time | |
| 5 | Arc energy E | |
| 6 | Average arcing power P | |
| 7 | Arc platform time proportion | |
| 8 | Accumulated proportion of high-energy arcing in the window | |
| 9 | Accumulated proportion of high-energy arcing |
| Prediction Models | BP | GRU | LSTM |
|---|---|---|---|
| RMSE | 0.067 | 0.201 | 0.068 |
| MAE | 0.054 | 0.169 | 0.057 |
| 0.946 | 0.500 | 0.945 | |
| Max error | 0.187 | 0.363 | 0.162 |
| Effective precision | 0.946 | 0.500 | 0.945 |
| Standard deviation of prediction accuracy | 0.064 | 0.131 | 0.067 |
| Calculation time | 55.6 s | 47.3 s | 42.5 s |
| Prediction Models | BP | GRU | LSTM |
|---|---|---|---|
| RMSE | 0.061 | 0.066 | 0.046 |
| MAE | 0.046 | 0.056 | 0.033 |
| 0.955 | 0.947 | 0.974 | |
| Max error | 0.217 | 0.127 | 0.116 |
| Effective precision | 0.955 | 0.947 | 0.974 |
| Standard deviation of prediction accuracy | 0.060 | 0.054 | 0.045 |
| Calculation time | 52.3 s | 45.9 s | 40.3 s |
Disclaimer/Publisher’s Note: The statements, opinions and data contained in all publications are solely those of the individual author(s) and contributor(s) and not of MDPI and/or the editor(s). MDPI and/or the editor(s) disclaim responsibility for any injury to people or property resulting from any ideas, methods, instructions or products referred to in the content. |
© 2023 by the authors. Licensee MDPI, Basel, Switzerland. This article is an open access article distributed under the terms and conditions of the Creative Commons Attribution (CC BY) license (https://creativecommons.org/licenses/by/4.0/).
Share and Cite
Ouyang, J.; Chi, C. The Prediction of Residual Electrical Life in Alternating Current Circuit Breakers Based on Savitzky-Golay-Long Short-Term. Sensors 2023, 23, 6860. https://doi.org/10.3390/s23156860
Ouyang J, Chi C. The Prediction of Residual Electrical Life in Alternating Current Circuit Breakers Based on Savitzky-Golay-Long Short-Term. Sensors. 2023; 23(15):6860. https://doi.org/10.3390/s23156860
Chicago/Turabian StyleOuyang, Junfeng, and Changchun Chi. 2023. "The Prediction of Residual Electrical Life in Alternating Current Circuit Breakers Based on Savitzky-Golay-Long Short-Term" Sensors 23, no. 15: 6860. https://doi.org/10.3390/s23156860
APA StyleOuyang, J., & Chi, C. (2023). The Prediction of Residual Electrical Life in Alternating Current Circuit Breakers Based on Savitzky-Golay-Long Short-Term. Sensors, 23(15), 6860. https://doi.org/10.3390/s23156860

