Data Provenance in Healthcare: Approaches, Challenges, and Future Directions
Abstract
1. Introduction
- To study the state-of-the-art technologies used for data provenance in healthcare.
- To provide insight to readers about important attributes of data provenance for healthcare applications.
- To identify the latest trend to achieve data provenance.
- To identify research gaps and provide future research directions.
2. Background
2.1. Data Provenance Overview
2.1.1. Data Provenance
2.1.2. Usage of Data Provenance
2.1.3. Short Description of Technologies Used for Data Provenance
- (a)
- Logging-based technology
- (b)
- Cryptography-based technology
- (c)
- Blockchain-based technology
- (d)
- Ontology-based technology
2.1.4. General Architecture for Data Provenance
2.2. Healthcare Overview
2.2.1. Healthcare Data
2.2.2. Healthcare Stakeholders
2.2.3. The WHO and Healthcare
2.3. Healthcare and Data Provenance
2.4. GDPR, Healthcare, and Data Provenance
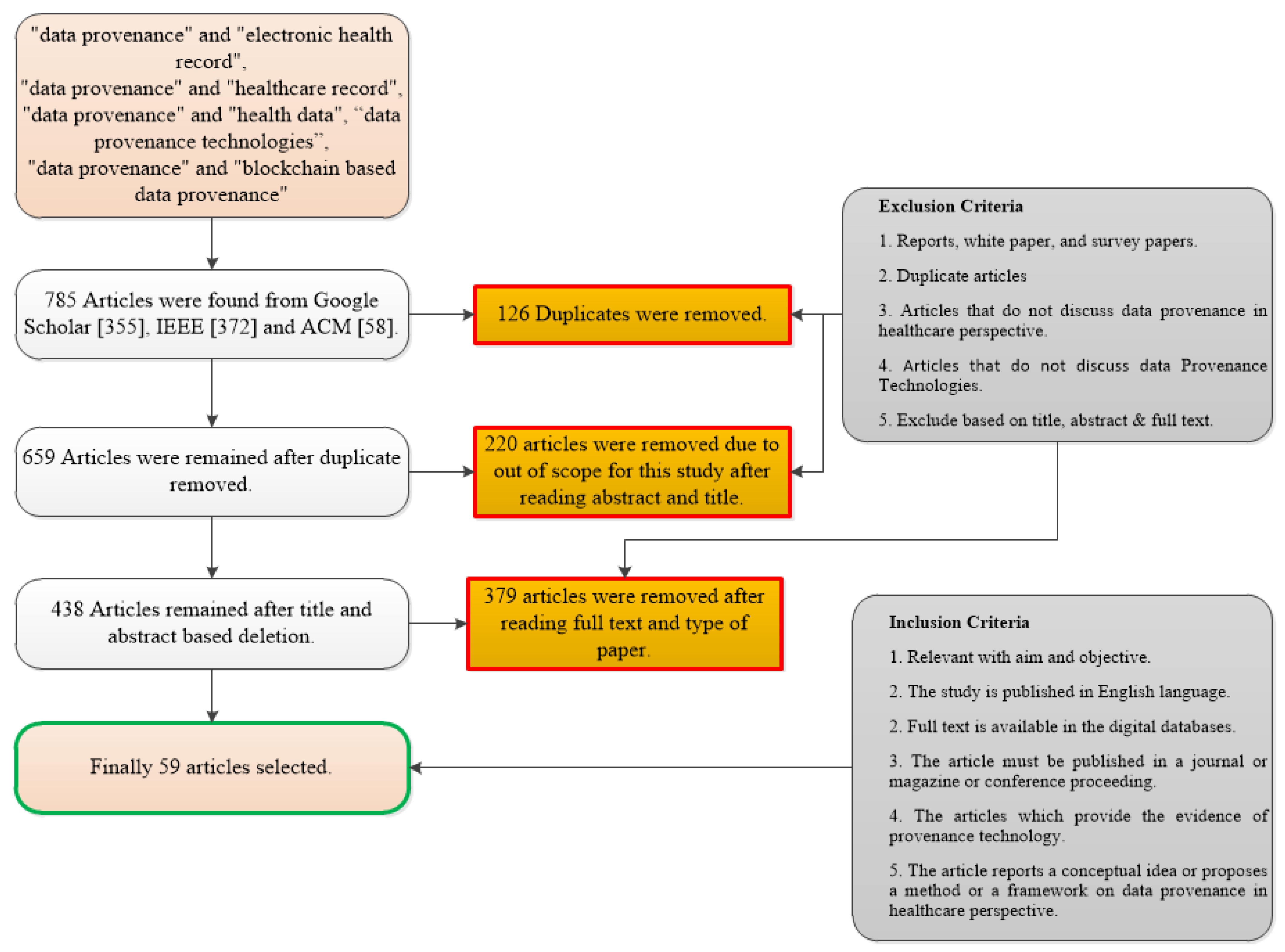
3. Research Methodology
3.1. Need of Conducting SLR
3.2. Research Question (RQ) and Motivation
- RQ-1
- Which technologies were used for achieving data provenance?
- RQ-2
- Which combinations of technologies were used to achieve data provenance?
- RQ-3
- Which application in healthcare achieves privacy, security, integrity, traceability, unforgeability, and compliance using the technologies discussed in RQ-1 and RQ-2?
- RQ-4
- What are the major challenges and issues for future research?
3.3. Search Strategy
3.4. Inclusion and Exclusion Criteria
- (a)
- Reports, white papers, and survey papers;
- (b)
- Duplicate articles;
- (c)
- Articles that do not discuss data provenance from a healthcare perspective;
- (d)
- Exclude based on title, abstract, and full text.
- (a)
- Relevant with aim and objective;
- (b)
- The study is published in the English language;
- (c)
- Full text is available in a digital database;
- (d)
- The article must be published in a journal or magazine or conference proceeding;
- (e)
- The article reports a conceptual idea or proposes a method or a framework for data provenance from a healthcare perspective.
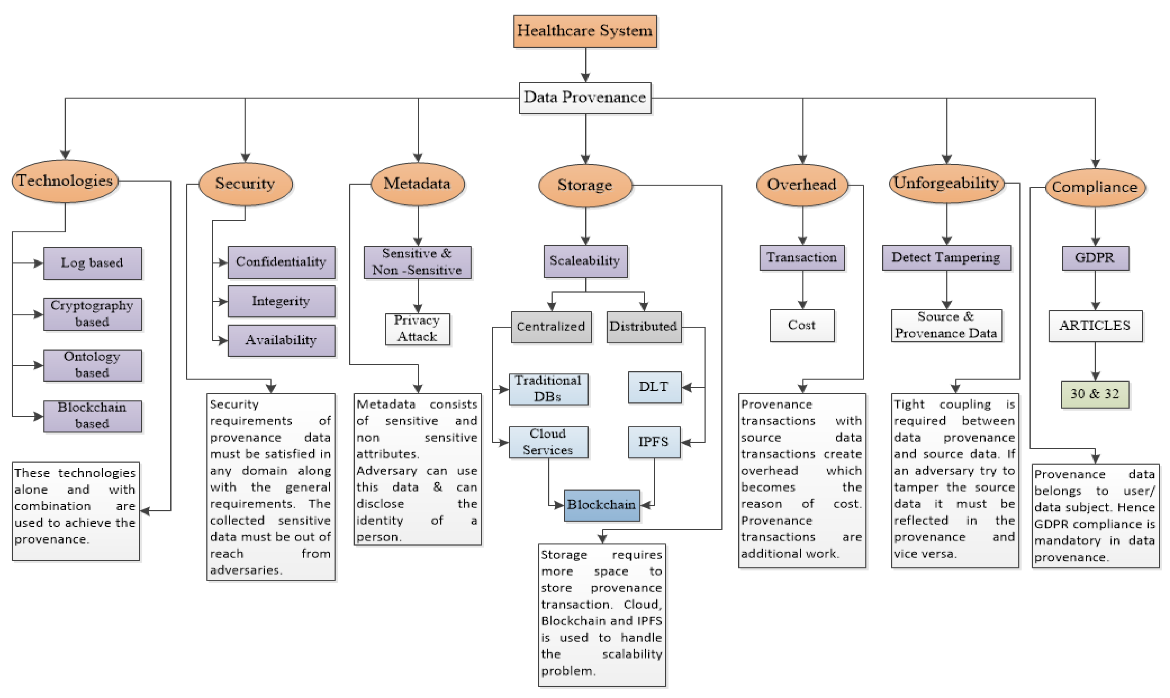
3.5. Classification Criteria
3.6. Data Extraction
3.6.1. Technologies
3.6.2. Security
3.6.3. Storage
3.6.4. Metadata
3.6.5. Overhead
3.6.6. Unforgeability
3.6.7. Compliance
4. Results
4.1. Research Trend
4.2. Research Questions
4.2.1. Addressing RQ-1
4.2.2. Addressing RQ-2
4.2.3. Addressing RQ-3
4.2.4. Addressing RQ-4
- (a)
- When the provenance is stored, the occupation of the data subject is not considered. Some jobs are highly sensitive, e.g., civil servants, government employees, armed forces, researchers who work in atomic plants, etc., and others have less sensitive information. We have found in our SLR that provenance is not classified and prioritized according to its sensitivity.
- (b)
- Provenance metadata protection is not discussed in detail in the literature. Metadata consist of sensitive and non-sensitive attributes, and adversaries can attack using non-sensitive metadata. The classification between sensitive and non-sensitive metadata stored in provenance is very important for user privacy protection. This can be addressed by researchers in the future.
- (c)
- The provenance storage of data subjects is directly related to privacy. There is a need to perform plenty of work in this regard. If the GDPR rules are wrapped into provenance data, privacy may be preserved. In our SLR, we have found a few research articles that emphasize the importance of the GDPR as it relates to healthcare data provenance. There is a need to address this issue not only on a conceptual level but also in an implementation context.
- (d)
- The GDPR highlights the importance of the data subject’s consent for data handling. Unfortunately, considerable work is not carried out for healthcare data provenance.
- (e)
- Current research is achieving data provenance using blockchain technology. A public blockchain has issues with GDPR compliance and scalability. The existing web-based or cloud services-based healthcare systems deal with GDPR and scalability issues efficiently but are susceptible to a singular point of failure. The combination of web, cloud, and blockchain, either public or private-based approaches, may solve the issues of GDPR compliance and scalability.
5. Discussion
5.1. Taxonomy
5.1.1. Technologies
5.1.2. Security
5.1.3. Storage
5.1.4. Metadata
5.1.5. Overhead
5.1.6. Unforgeability
5.1.7. Compliance
5.2. Timeline
6. Contributions
- This paper presents the techniques used to achieve data provenance in healthcare. We found four techniques, i.e., log-based, cryptography-based, blockchain-based, and ontology-based techniques for achieving data provenance, as discussed in Table 5. Further, we explored the work carried out to achieve the data provenance with the combination of these techniques, as discussed in Table 6. We found that limited work was performed to achieve provenance using the combination of these technologies. Researchers can find possible solutions using these techniques, as discussed in Table 6 or can introduce new techniques to achieve data provenance.
- This SLR discussed the GDPR compliance issue in the field of healthcare data provenance, which was not discussed in any other SLR. In Table 7, we have explored different attributes. GDPR compliance is one of them, and the purpose was to explore compliance issues because provenance data belongs to entities, i.e., the data subject who is a patient in case of healthcare data, or the data controller, etc. GDPR Article 30 is related to the record of processing activities. In data provenance, we store actions performed by the data subject or data controller to achieve trustworthiness. Though the authors, in their research work, achieved data provenance, they did not discuss the GDPR compliance issues. Very rare work is done in this regard. Dealing with the GDPR compliance issues when achieving data provenance in healthcare will help and set a new direction for research in the future.
- In existing healthcare systems, authors have achieved data provenance. But they did not explain which types of data they are storing during the operations or actions performed by the user or administrator. Because provenance consists of sensitive and non-sensitive information, an adversary can attack and may reveal the identity of the user. So, when you are collecting provenance, it is important to classify the metadata into different categories and protect them from adversaries using encryption techniques. Provenance security and provenance metadata are very important attributes from the research point of view in the future.
- Blockchain technology ensures the immutability of data. But when dealing with big data, especially in the medical field, it becomes challenging. As the data grow in the blockchain, the performance of the application degrades. Every new miner will download a complete copy of the data. Also, the GDPR conflicts with blockchain for storing data. The data stored on a blockchain cannot be easily modified or deleted; it can create compliance issues under the GDPR. For big data applications in the future, we recommend using cloud services with blockchain technology. Through integrating blockchain and cloud services, organizations can leverage the strengths of both technologies to achieve a more comprehensive solution. Blockchain will deal with security and the cost of maintenance, and the cloud environment will deal with storage issues, performance, and compliance. Its decentralized and tamper-resistant nature enhances data security, making it difficult for unauthorized individuals to manipulate or tamper with the stored information.
- The timeline in Figure 11 shows that the trend in achieving data provenance after 2015 is by means of blockchain technology. Blockchain works using transactions. The transactions become the reason for communication overhead in the blockchain as the network grows. The provenance may put an additional burden on the blockchain due to additional transactions of data provenance in terms of cost. The evaluation of data provenance transactions with data storage is also required.
- Another important direction that is already in use for capturing provenance is the use of ontologies. Capturing provenance using ontology is very flexible and can cover as many domains as possible. Several ontologies exist in the literature for data provenance. It is also very helpful in provenance visualization and analysis. Ontologies store the provenance record, and researchers can apply encryption techniques to provenance data in an ontology to protect it from malicious entities. In ontologies, one can classify the data in different classes according to the importance of data.

Limitations
7. Conclusions and Future Work
Author Contributions
Funding
Acknowledgments
Conflicts of Interest
References
- Buneman, P.; Khanna, S.; Tan, W.C. Data provenance: Some basic issues. In Proceedings of the International Conference on Foundations of Software Technology and Theoretical Computer Science, New Delhi, India, 13–15 December 2020; Springer: Berlin/Heidelberg, Germany, 2000. [Google Scholar]
- Ma, T.; Wang, H.; Cao, Z.; Yong, J.; Zhao, Y. Access Control Management with Provenance in Healthcare Environments. In Proceedings of the 2016 IEEE 20th International Conference on Computer Supported Cooperative Work in Design (CSCWD), Nanchang, China, 4–6 May 2016. [Google Scholar]
- Sabaa, H.; Panda, B. Data Authentication and Provenance Management. In Proceedings of the 2007 2nd International Conference on Digital Information Management, Lyon, France, 28–31 October 2007; Volume 1. [Google Scholar]
- Yan, Z.; Yu, X.; Ding, W. Context-aware verifiable cloud computing. IEEE Access 2017, 5, 2211–2227. [Google Scholar] [CrossRef]
- Yu, X.; Yan, Z.; Vasilakos, A.V. A survey of verifiable computation. Mob. Netw. Appl. 2017, 22, 438–453. [Google Scholar] [CrossRef]
- Yu, X.; Yan, Z.; Zhang, R. Verifiable outsourced computation over encrypted data. Inf. Sci. 2019, 479, 372–385. [Google Scholar] [CrossRef]
- Elkhodr, M.; Alsinglawi, B.; Alshehri, M. Data Provenance in the Internet of Things. In Proceedings of the 2018 32nd International Conference on Advanced Information Networking and Applications Workshops (WAINA), Krakow, Poland, 16–18 May 2018. [Google Scholar]
- Jagadish, H.V.; Olken, F. Database management for life sciences research. ACM SIGMOD Rec. 2004, 33, 15–20. [Google Scholar] [CrossRef]
- Hossain, M.M.; Hasan, R.; Zawoad, S. Trust-IoV: A Trustworthy Forensic Investigation Framework for the Internet of Vehicles (IoV). In Proceedings of the 2017 IEEE International Congress on Internet of Things (ICIOT), Honolulu, HI, USA, 25–30 June 2017. [Google Scholar]
- Sigwart, M.; Borkowski, M.; Peise, M.; Schulte, S.; Tai, S. Blockchain-Based Data Provenance for the Internet of Things. In Proceedings of the 9th International Conference on the Internet of Things, Bilbao, Spain, 22–25 October 2019. [Google Scholar]
- Hossain, M.M.; Hasan, R.; Zawoad, S. Data Provenance Trusted Model in Cloud Computing. In Proceedings of the 2013 International Conference on Research and Innovation in Information Systems (ICRIIS), Kuala Lumpur, Malaysia, 27–28 November 2013. [Google Scholar]
- Hajnal, Á.; Kifor, T.; Pedone, G.; Varga, L.Z. Benefits of provenance in home care. Stud. Health Technol. Inform. 2007, 126, 330. [Google Scholar]
- Moreau, L.; Groth, P.; Miles, S.; Vazquez-Salceda, J.; Ibbotson, J.; Jiang, S.; Munroe, S.; Rana, O.; Schreiber, A.; Tan, V.; et al. The provenance of electronic data. Commun. ACM 2008, 51, 52–58. [Google Scholar] [CrossRef]
- Jiang, W.; Hu, C.; Pasupathy, S.; Kanevsky, A.; Li, Z.; Zhou, Y. Understanding customer problem troubleshooting from storage system logs. In Proceedings of the 7th Conference on File and Storage Technologies, San Francisco, CA, USA, 24 February 2009; pp. 43–56. [Google Scholar]
- Suen, C.H.; Ko, R.K.L.; Tan, Y.S.; Jagadpramana, P.; Lee, B.S. S2logger: End-to-end Data Tracking Mechanism for Cloud Data Provenance. In Proceedings of the 2013 12th IEEE International Conference on Trust, Security and Privacy in Computing and Communications, IUCC-2013, Melbourne, Australia, 16–18 July 2013. [Google Scholar]
- Priyadharshini, M.D.; Ananth, C. A secure hash message authentication code to avoid certificate revocation list checking in vehicular adhoc networks. Int. J. Appl. Eng. Res. 2015, 10, 1250–1254. [Google Scholar] [CrossRef]
- Sultana, S.; Shehab, M.; Bertino, E. Secure provenance transmission for streaming data. IEEE Trans. Knowl. Data Eng. 2012, 25, 1890–1903. [Google Scholar] [CrossRef]
- Tharaud, J.; Wohlgemuth, S.; Echizen, I.; Sonehara, N.; Müller, G.; Lafourcade, P. Privacy by Data Provenance with Digital Watermarking—A Proof-of-Concept Implementation for Medical Services with Electronic Health Records. In Proceedings of the 2010 Sixth International Conference on Intelligent Information Hiding and Multimedia Signal Processing, Darmstadt, Germany, 15–17 October 2010; pp. 510–513. [Google Scholar] [CrossRef]
- Salman, T.; Zolanvari, M.; Erbad, A.; Jain, R.; Samaka, M. Security services using blockchains: A state of the art survey. IEEE Commun. Surv. Tutor. 2018, 21, 858–880. [Google Scholar] [CrossRef]
- Liang, X.; Shetty, S.; Tosh, D.; Kamhoua, C.; Kwiat, K.; Njilla, L. Provchain: A blockchain-based data provenance architecture in cloud environment with enhanced privacy and availability. In Proceedings of the 2017 17th IEEE/ACM International Symposium on Cluster, Cloud and Grid Computing (CCGRID), Madrid, Spain, 14–17 May 2017; pp. 468–477. [Google Scholar]
- Neisse, R.; Steri, G.; Nai-Fovino, I. A Blockchain-Based Approach for Data Accountability and Provenance Tracking. In Proceedings of the 12th International Conference on Availability, Reliability and Security, Reggio Calabria, Italy, 29 August–1 September 2017. [Google Scholar]
- Guarino, N. (Ed.) Formal Ontology in Information Systems: Proceedings of the First International Conference (FOIS’98), 6–8 June, Trento, Italy; IOS Press: Amsterdam, The Netherlands, 1998; Volume 46. [Google Scholar]
- Dalpra, H.L.; Costa, G.C.B.; Sirqueira, T.F.M.; Braga, R.M.; Campos, F.; Werner, C.M.L.; David, J.M.N. Using Ontology and Data Provenance to Improve Software Processes. In Proceedings of the Brazilian Seminar on Ontologies, São Paulo, Brazil, 8–11 September 2015. [Google Scholar]
- Hasan, S.S.; Sultan, N.H.; Barbhuiya, F.A. Cloud Data Provenance Using IPFS and Blockchain Technology. In Proceedings of the Seventh International Workshop on Security in Cloud Computing, Auckland, New Zealand, 8 July 2019. [Google Scholar]
- Benet, J. Ipfs-content addressed, versioned, p2p file system. arXiv 2014, arXiv:1407.3561. [Google Scholar]
- Bose, R.J.C.; Phokela, K.K.; Kaulgud, V.; Podder, S. Blinker: A Blockchain-Enabled Framework for Software Provenance. In Proceedings of the 2019 26th Asia-Pacific Software Engineering Conference (APSEC), Putrajaya, Malaysia, 2–5 December 2019; pp. 1–8. [Google Scholar]
- Khatal, S.; Rane, J.; Patel, D.; Patel, P.; Busnel, Y. 2021. Fileshare: A Blockchain and IPFS Framework for Secure File Sharing and Data Provenance. In Advances in Machine Learning and Computational Intelligence; Springer: Singapore, 2021; pp. 825–833. [Google Scholar]
- Lovell, M.; Foy, M.A. General data protection regulation May 2018 (GDPR). Bone Jt. 2018, 7, 4142. [Google Scholar] [CrossRef]
- Krystlik, J. With GDPR, preparation is everything. Comput. Fraud Secur. 2017, 2017, 58. [Google Scholar] [CrossRef]
- Muniswamy-Reddy, K.K.; Holland, D.A.; Braun, U.; Seltzer, M.I. Provenance-Aware Storage Systems. In Proceedings of the Usenix Annual Technical Conference, General Track, Boston, MA, USA, 30 May–3 June 2006. [Google Scholar]
- Ram, S.; Liu, J. A New Perspective on Semantics of Data Provenance. In Proceedings of the First International Workshop on the role of Semantic Web in Provenance Management, Washington, DC, USA, 25 October 2009; Volume 526. [Google Scholar]
- Buneman, P.; Khanna, S.; Wang-Chiew, T. Why and Where: A Characterization of Data Provenance. In Proceedings of the International Conference on Database Theory, London, UK, 4–6 January 2001; Springer: Berlin/Heidelberg, Germany, 2001. [Google Scholar]
- Simmhan, Y.L.; Plale, B.; Gannon, D. A survey of data provenance in e-science. ACM SIGMOD Rec. 2005, 34, 31–36. [Google Scholar] [CrossRef]
- Hu, R.; Yan, Z.; Ding, W.; Yang, L.T. A survey on data provenance in IoT. World Wide Web 2020, 23, 1441–1463. [Google Scholar] [CrossRef]
- Gao, M.; Jin, C.Q.; Wang, X.L.; Tian, X.X.; Zhou, A.Y. A survey on management of data provenance. Chin. J. Comput. 2010, 33, 373–389. [Google Scholar] [CrossRef]
- Massi, M.; Miladi, A.; Margheri, A.; Sassone, V.; Rosenzweig, J. Using PROV and Blockchain to Achieve Health Data Provenance; University of Southampton Institutional Repository: Southampton, UK, 2018; pp. 1–24. [Google Scholar]
- Liu, J. W7 Model of Provenance, and Its Use in the Context of Wikipedia; The University of Arizona: Tucson, AZ, USA, 2011. [Google Scholar]
- Yazici, I.M.; Aktas, M.S. A novel visualization approach for data provenance. Concurr. Comput. Pract. Exp. 2022, 34, e6523. [Google Scholar] [CrossRef]
- Kim, H.M.; Laskowski, M. Toward an ontology-driven blockchain design for supply-chain provenance. Intell. Syst. Account. Financ. Manag. 2018, 25, 18–27. [Google Scholar] [CrossRef]
- Ramachandran, A.; Kantarcioglu, D.M. Using blockchain and smart contracts for secure data provenance management. arXiv 2017, arXiv:1709.10000. [Google Scholar]
- Kalogriopoulos, N.A.; Baran, J.; Nimunkar, A.J.; Webster, J.G. Electronic Medical Record Systems for Developing Countries. In Proceedings of the 2009 Annual International Conference of the IEEE Engineering in Medicine and Biology Society, Minneapolis, MI, USA, 3–6 September 2009. [Google Scholar]
- Onik, M.M.H.; Aich, S.; Yang, J.; Kim, C.S.; Kim, H.C. Blockchain in Healthcare: Challenges and Solutions. In Big Data Analytics for Intelligent Healthcare Management; Academic Press: Cambridge, MA, USA, 2019; pp. 197–226. [Google Scholar]
- Banerjee, S.; Hemphill, T.; Longstreet, P. Wearable devices and healthcare: Data sharing and privacy. Inf. Soc. 2018, 34, 49–57. [Google Scholar] [CrossRef]
- Manyazewal, T. Using the World Health Organization health system building blocks through survey of healthcare professionals to determine the performance of public healthcare facilities. Arch. Public Health 2017, 75, 50. [Google Scholar] [CrossRef]
- World Health Organization. Everybody’s Business—Strengthening Health Systems to Improve Health Outcomes: WHO’s Framework for Action; World Health Organization: Geneva, Switzerland, 2007. [Google Scholar]
- Kifor, T.; Varga, L.Z.; Álvarez, S.; Vázquez-Salceda, J.; Willmott, S. Privacy Issues of Provenance in Electronic Healthcare Record Systems. In Proceedings of the 1st International Workshop on Privacy and Security in Agent-Based Collaborative Environments (PSACE 2006), Hakodate, Japan, 9 May 2006. [Google Scholar]
- Pittman, P. Health Services Research in 2020: Data and methods needs for the future. Health Serv. Res. 2010, 45, 1431. [Google Scholar] [CrossRef] [PubMed]
- Lopez, M.H.; Holve, E.; Sarkar, I.N.; Segal, C. Building the informatics infrastructure for comparative effectiveness research (CER): A review of the literature. Med. Care 2012, 50, S38–S48. [Google Scholar] [CrossRef] [PubMed]
- Groth, P.; Jiang, S.; Miles, S.; Munroe, S.; Tan, V.; Tsasakou, S.; Moreau, L. An Architecture for Provenance Systems; University of Southampton: Southampton, UK, 2006. [Google Scholar]
- Asghar, M.R.; Ion, M.; Russello, G.; Crispo, B. Securing Data Provenance in the Cloud. In Proceedings of the International Workshop on Open Problems in Network Security, Lucerne, Switzerland, 9 June 2011; Springer: Berlin/Heidelberg, Germany, 2011. [Google Scholar]
- Mourby, M.; Mackey, E.; Elliot, M.; Gowans, H.; Wallace, S.E.; Bell, J.; Smith, H.; Aidinlis, S.; Kaye, J. Are ‘pseudonymised’data always personal data? Implications of the GDPR for administrative data research in the UK. Comput. Law Secur. Rev. 2018, 34, 222233. [Google Scholar] [CrossRef]
- Koutli, M.; Theologou, N.; Tryferidis, A.; Tzovaras, D.; Kagkini, A.; Zandes, D.; Karkaletsis, K.; Kaggelides, K.; Miralles, J.A.; Oravec, V.; et al. Secure IoT e-Health Applications Using VICINITY Framework and GDPR Guidelines. In Proceedings of the 15th International Conference on Distributed Computing in Sensor Systems (DCOSS), Santorini, Greece, 29–31 May 2019; p. 263270. [Google Scholar]
- Truong, N.B.; Sun, K.; Lee, G.M.; Guo, Y. GDPR-compliant personal data management: A blockchain-based solution. IEEE Trans. Inf. Secur. 2020, 15, 17461761. [Google Scholar] [CrossRef]
- Ma, S.; Guo, C.; Wang, H.; Xiao, H.; Xu, B.; Dai, H.-N.; Cheng, S.; Yi, R.; Wang, T. Nudging Data Privacy Management of Open Banking Based on Blockchain. In Proceedings of the 15th International Symposium on Pervasive Systems, Algorithms and Networks (I-SPAN), Yichang, China, 16–18 October 2018; p. 7279. [Google Scholar] [CrossRef]
- Ahmed, J.; Yildirim, S.; Nowostaki, M.; Ramachandra, R.; Elezaj, O.; Abomohara, M. GDPR Compliant Consent Driven Data Protection in Online Social Networks: A Blockchain-Based Approach. In Proceedings of the 3rd International Conference on Information and Computer Technologies (ICICT), San Jose, CA, USA, 9–12 March 2020; p. 307312. [Google Scholar] [CrossRef]
- Saglam, R.B.; Aslan, C.B.; Li, S.; Dickson, L.; Pogrebna, G. A Data-Driven Analysis of Blockchain Systems’ Public Online Communications on GDPR. In Proceedings of the IEEE International Conference on Decentralized Applications and Infrastructures (DAPPS), Oxford, UK, 3–6 August 2020; p. 2231. [Google Scholar] [CrossRef]
- Kitchenham, B.; Brereton, O.P.; Budgen, D.; Turner, M.; Bailey, J.; Linkman, S. Systematic literature reviews in software engineering—A systematic literature review. Inf. Softw. Technol. 2009, 51, 7–15. [Google Scholar] [CrossRef]
- Khan, M.M.; Ibrahim, R.; Ghani, I. Cross domain recommender systems: A systematic literature review. ACM Comput. Surv. 2017, 50, 1–34. [Google Scholar] [CrossRef]
- Yumna, H.; Khan, M.M.; Ikram, M.; Ilyas, S. Use of Blockchain in Education: A Systematic Literature Review. In Proceedings of the Asian Conference on Intelligent Information and Database Systems, Yogyakarta, Indonesia, 8–11 April 2019; Springer: Cham, Switzerland, 2019; pp. 191–202. [Google Scholar]
- Aly, M.; Khomh, F.; Haoues, M.; Quintero, A.; Yacout, S. Enforcing Security in Internet of Things Frameworks: A Systematic Literature Review. Internet Things 2019, 6, 100050. [Google Scholar] [CrossRef]
- Alomar, N.; Alsaleh, M.; Alarifi, A. Social authentication applications, attacks, defense strategies and future research directions: A systematic review. IEEE Commun. Surv. Tutor. 2017, 19, 1080–1111. [Google Scholar] [CrossRef]
- Musamih, A.; Jayaraman, R.; Salah, K.; Hasan, H.R.; Yaqoob, I.; Al-Hammadi, Y. Blockchain-Based Solution for the Administration of Controlled Medication. IEEE Access 2021, 9, 145397–145414. [Google Scholar] [CrossRef]
- Rabah, K. Challenges & opportunities for blockchain powered healthcare systems: A review. Mara Res. J. Med. Health Sci. 2017, 1, 45–52. [Google Scholar]
- Dogan, G. A Survey of Provenance in Wireless Sensor Networks. Adhoc Sens. Wirel. Netw. 2016, 30, 21–45. [Google Scholar]
- Can, O.; Yilmazer, D. A Privacy-Aware Semantic Model for Provenance Management. In Proceedings of the Research Conference on Metadata and Semantics Research, Karlsruhe, Germany, 27–29 November 2014; Springer: Cham, Switzerland, 2014. [Google Scholar]
- Imran, A.; Agrawal, R.; Walker, J.; Gomes, A. A Layer Based Architecture for Provenance in Big Data. In Proceedings of the 2014 IEEE International Conference on Big Data, Big Data 2014, Washington, DC, USA, 27–30 October 2014; pp. 29–31. [Google Scholar] [CrossRef]
- Cheah, Y.W.; Canon, R.; Plale, B.; Ramakrishnan, L. Milieu: Lightweight and Configurable Big Data Provenance for Science. In Proceedings of the 2013 IEEE International Congress on Big Data, Santa Clara, CA, USA, 27 June–2 July 2013; pp. 46–53. [Google Scholar]
- Ghoshal, D.; Plale, B. Provenance from Log Files: A BigData Problem. In Proceedings of the Joint EDBT/ICDT 2013 Workshops, Genoa, Italy, 22 March 2013. [Google Scholar]
- Ko, R.K.; Will, M.A. Progger: An Efficient, Tamper-Evident Kernel-Space Logger for Cloud Data Provenance Tracking. In Proceedings of the 2014 IEEE 7th International Conference on Cloud Computing, London, UK, 8–11 December 2014. [Google Scholar]
- Tan, Y.S. Reconstructing Data Provenance from Log Files. Ph.D. Thesis, The University of Waikato, Hamilton, New Zealand, 2017. [Google Scholar]
- Groth, P.; Gil, Y.; Magliacane, S. Automatic Metadata Annotation through Reconstructing Provenance. In Proceedings of the Semantic Web in Provenance Managment Workshop, Heraklion, Greece, 28 May 2012. [Google Scholar]
- Kaaniche, N.; Belguith, S.; Laurent, M.; Gehani, A.; Russello, G. Prov-Trust: Towards a Trustworthy SGX-Based Data Provenance System. In Proceedings of the 17th International Joint Conference on e-Business and Telecommunications-Volume 3: SECRYPT, Paris, France, 8–10 July 2020; ScitePress: Setúbal, Portugal, 2020. [Google Scholar]
- Ma, S.; Zhang, X.; Xu, D. Protracer: Towards Practical Provenance Tracing by Alternating between Logging and Tainting. In Proceedings of the Network and Distributed System Security Symposium, San Diego, CA, USA, 21–24 February 2016; Volume 2. [Google Scholar]
- Vikhe, A.; Desai, P. Data provenance verification for secure hosts using advance cryptography algorithm. Int. J. Comput. Appl. 2014, 88, 25–27. [Google Scholar] [CrossRef]
- Sultana, S.; Ghinita, G.; Bertino, E.; Shehab, M. A Lightweight Secure Provenance Scheme for Wireless Sensor Networks. In Proceedings of the 2012 IEEE 18th International Conference on Parallel and Distributed Systems, Singapore, 17–19 December 2012; pp. 101–108. [Google Scholar]
- Wang, C.; Bertino, E. Sensor network provenance compression using dynamic bayesian networks. ACM Trans. Sens. Netw. (TOSN) 2017, 13, 1–32. [Google Scholar] [CrossRef]
- Siddiqui, M.S.; Rahman, A.; Nadeem, A. Secure data provenance in IoT network using bloom filters. Procedia Comput. Sci. 2019, 163, 190–197. [Google Scholar] [CrossRef]
- Yang, Y.; Liu, X.; Guo, W.; Zheng, X.; Dong, C.; Liu, Z. Multimedia access control with secure provenance in fog-cloud computing networks. Multimed. Tools Appl. 2020, 79, 10701–10716. [Google Scholar] [CrossRef]
- Javaid, U.; Aman, M.N.; Sikdar, B. Blockpro: Blockchain Based Data Provenance and Integrity for Secure Iot Environments. In Proceedings of the 1st Workshop on Blockchain-enabled Networked Sensor Systems, Shenzhen, China, 4 November 2018. [Google Scholar]
- Sigwart, M.; Borkowski, M.; Peise, M.; Schulte, S.; Tai, S. A secure and extensible blockchain-based data provenance framework for the internet of things. Pers. Ubiquitous Comput. 2020, 1–15. [Google Scholar] [CrossRef]
- Shetty, S.; Red, V.; Kamhoua, C.; Kwiat, K.; Njilla, L. Data provenance assurance in the cloud using blockchain. In Proceedings of the Disruptive Technologies in Sensors and Sensor Systems, Anaheim, CA, USA, 2 May 2017; Volume 10206, pp. 125–135. [Google Scholar]
- Musamih, A.; Salah, K.; Jayaraman, R.; Arshad, J.; Debe, M.; Al-Hammadi, Y.; Ellahham, S. A blockchain-based approach for drug traceability in healthcare supply chain. IEEE Access 2021, 9, 9728–9743. [Google Scholar] [CrossRef]
- Gong, J.; Lin, S.; Li, J. Research on Personal Health Data Provenance and Right Confirmation with Smart Contract. In Proceedings of the 2019 IEEE 4th Advanced Information Technology, Electronic and Automation Control Conference (IAEAC), Chengdu, China, 20–22 December 2019; Volume 1. [Google Scholar]
- Can, O.; Yilmazer, D. Improving privacy in health care with an ontology-based provenance management system. Expert Syst. 2020, 37, e12427. [Google Scholar] [CrossRef]
- Cadenhead, T. Secured Data Provenance Using Semantic Web Technologies; The University of Texas at Dallas: Richardson, TX, USA, 2011. [Google Scholar]
- Hartig, O.; Zhao, J. Publishing and consuming provenance metadata on the web of linked data. In Proceedings of the Provenance and Annotation of Data and Processes: Third International Provenance and Annotation Workshop, IPAW 2010, Troy, NY, USA, 15–16 June 2010. [Google Scholar]
- Sahoo, S.S.; Sheth, A.P. Provenir Ontology: Towards a Framework for Escience Provenance Management. 2009. Available online: https://corescholar.libraries.wright.edu/knoesis/80 (accessed on 8 May 2022).
- Kuo, T.T.; Kim, H.E.; Ohno-Machado, L. Blockchain distributed ledger technologies for biomedical and health care applications. J. Am. Med. Inform. Assoc. 2017, 24, 1211–1220. [Google Scholar] [CrossRef]
- Rahman, M.S.; Khalil, I.; Mahawaga Arachchige, P.C.; Bouras, A.; Yi, X. A novel architecture for tamper proof electronic health record management system using blockchain wrapper. In Proceedings of the 2019 ACM International Symposium on Blockchain and Secure Critical Infrastructure, Auckland, New Zealand, 8 July 2019; pp. 97–105. [Google Scholar]
- Ali, S.; Wang, G.; Bhuiyan, Z.A.; Jiang, H. Secure Data Provenance in Cloud-Centric Internet of Things via Blockchain Smart Contracts. In Proceedings of the 2018 IEEE SmartWorld, Ubiquitous Intelligence & Computing, Advanced & Trusted Computing, Scalable Computing & Communications, Cloud & Big Data Computing, Internet of People and Smart City Innovation (SmartWorld/SCALCOM/UIC/ATC/CBDCom/IOP/SCI), Guangzhou, China, 8–12 October 2018; pp. 991–998. [Google Scholar]
- Sembay, M.J.; de Macedo, D.D.J.; Dutra, M.L. A Proposed Approach for Provenance Data Gathering. Mob. Netw. Appl. 2021, 26, 304–318. [Google Scholar] [CrossRef]
- Margheri, A.; Masi, M.; Miladi, A.; Sassone, V.; Rosenzweig, J. Decentralised provenance for healthcare data. International J. Med. Inform. 2020, 141, 104197. [Google Scholar] [CrossRef] [PubMed]
- Xia, Q.I.; Sifah, E.B.; Asamoah, K.O.; Gao, J.; Du, X.; Guizani, M. MeDShare: Trust-less medical data sharing among cloud service providers via blockchain. IEEE Access 2017, 5, 14757–14767. [Google Scholar] [CrossRef]
- Hardin, T.; Kotz, D. Amanuensis: Information provenance for health-data systems. Inf. Process. Manag. 2021, 58, 102460. [Google Scholar] [CrossRef]
- Kubendiran, M.; Singh, S.; Sangaiah, A.K. Enhanced security framework for e-health systems using blockchain. J. Inf. Process. Syst. 2019, 15, 239–250. [Google Scholar]
- Bawany, N.Z.; Qamar, T.; Tariq, H.; Adnan, S. Integrating Healthcare Services Using Blockchain-Based Telehealth Framework. IEEE Access 2022, 10, 36505–36517. [Google Scholar] [CrossRef]
- Lomotey, R.K.; Deters, R. Mobile-Based Medical Data Accessibility in mHealth. In Proceedings of the 2014 2nd IEEE International Conference on Mobile Cloud Computing, Services, and Engineering, Oxford, UK, 8–11 April 2014; pp. 91–100. [Google Scholar] [CrossRef]
- Li, S.; Zhang, Y.; Xu, C.; Cheng, N.; Liu, Z.; Shen, X.S. Besure: Blockchain-based cloud-assisted ehealth system with secure data provenance. In Proceedings of the 2021 IEEE/ACM 29th International Symposium on Quality of Service (IWQOS), Tokyo, Japan, 25–28 June 2021; pp. 1–6. [Google Scholar]
- Sun, Y.; Lu, T.; Gu, N. A Method of Electronic Health Data Quality Assessment: Enabling Data Provenance. In Proceedings of the 2017 IEEE 21st International Conference on Computer Supported Cooperative Work in Design (CSCWD), Wellington, New Zealand, 26–28 April 2017; pp. 233–238. [Google Scholar] [CrossRef]
- Zhuang, Y.; Sheets, L.R.; Chen, Y.-W.; Shae, Z.-Y.; Tsai, J.J.P.; Shyu, C.-R. A Patient-Centric Health Information Exchange Framework Using Blockchain Technology. IEEE J. Biomed. Health Inform. 2020, 24, 2169–2176. [Google Scholar] [CrossRef]
- Sabir, A.; Fetais, N. A Practical Universal Consortium Blockchain Paradigm for Patient Data Portability on the Cloud Utilizing Delegated Identity Management. In Proceedings of the 2020 IEEE International Conference on Informatics, IoT, and Enabling Technologies (ICIoT), Doha, Qatar, 2–5 February 2020; pp. 484–489. [Google Scholar] [CrossRef]
- Odoom, J.; Soglo, R.S.; Danso, S.A.; Xiaofang, H. A Privacy-Preserving Covid-19 Updatable Test Result and Vaccination Provenance Based on Blockchain and Smart Contract. In Proceedings of the 2019 International Conference on Mechatronics, Remote Sensing, Information Systems and Industrial Information Technologies (ICMRSISIIT), Accra, Ghana, 20–22 December 2019; pp. 1–6. [Google Scholar]
- Ma, T.; Yong, J.; Wang, H.; Zhao, Y. Causal Dependencies of Provenance Data in Healthcare Environment. In Proceedings of the 2015 IEEE 19th International Conference on Computer Supported Cooperative Work in Design (CSCWD), Calabria, Italy, 6–8 May 2015; pp. 643–648. [Google Scholar] [CrossRef]
- Holland, D.A.; Braun, U.; Maclean, D.; Muniswamy-Reddy, K.-K.; Seltzer, M.I. Choosing A Data Model and Query Language for Provenance. In Proceedings of the 2nd International Provenance and Annotation Workshop (IPAW’08), Salt Lake City, UT, USA, 17–18 June 2008; Springer: Berlin/Heidelberg, Germany, 2008. [Google Scholar]
- Seneviratne, O.; Kagal, L. Enabling Privacy through Transparency. In Proceedings of the 2014 Twelfth Annual International Conference on Privacy, Security and Trust, Toronto, ON, Canada, 23–24 July 2014; pp. 121–128. [Google Scholar] [CrossRef]
- Muniswamy-Reddy, K.-K.; Macko, P.; Seltzer, M.I. Provenance for the Cloud. In Proceedings of the USENIX Conference on File and Storage Technologies (FAST ‘10), San Jose, CA, USA, 23–26 February 2010; Volume 10. [Google Scholar]
- Muniswamy-Reddy, K.-K.; Seltzer, M. Provenance as first class cloud data. ACM SIGOPS Oper. Syst. Rev. 2010, 43, 11–16. [Google Scholar] [CrossRef]
- Gibb, G.; Zeng, H.; McKeown, N. Outsourcing Network Functionality. In Proceedings of the First Workshop on Hot Topics in Software Defined Networks, Helsinki, Finland, 13 August 2012. [Google Scholar]
- Groth, P.; Moreau, L. PROV-Overview. An Overview of the PROV Family of Documents. 2013. Available online: https://eprints.soton.ac.uk/356854/ (accessed on 13 May 2022).
- Oliveira, W.; Ambrósio, L.M.; Braga, R.; Ströele, V.; David, J.M.; Campos, F. A framework for provenance analysis and visualization. Procedia Comput. Sci. 2017, 108, 1592–1601. [Google Scholar] [CrossRef]
- Pandit, H.J.; Lewis, D. Modelling Provenance for GDPR Compliance using Linked Open Data Vocabularies. In Proceedings of the 5th Society, Privacy and the Semantic Web—Policy and Technology Workshop (PrivOn 2017), Co-Located with ISWC 2017, Vienna, Austria, 22 October 2017. [Google Scholar]










| Sr # | Usage | Ref. | 
|---|---|---|
| 1 | Ensure data trustworthiness and data quality. | [3] | 
| 2 | Detect errors in data generation and processing. | [4,5,6] | 
| 3 | Help in data recovery and trust management between sensors. | [7] | 
| 4 | Improve data readability and describe data citation. | [8] | 
| 5 | Useful in forensic investigation in the field of IoT healthcare. | [9] | 
| 6 | In healthcare, the complete information of healthcare creation, access, and transfer. | [10] | 
| 7 | Achieving trust using data provenance for cloud provider. | [11] | 
| 8 | In home care, why and how procedures applied in treatment can be improved. | [12] | 
| 9 | Trusted document history of artwork. | [13] | 
| # | ID | Date | Time | Action | Revision | Hash | ||
|---|---|---|---|---|---|---|---|---|
| Name | Reason | Location | ||||||
| 1 | 11 | 25 May 2022 | 12:40:22 | Create | Blood Test | Florida | 0 | X | 
| 2 | 12 | 26 May 2022 | 14:23:01 | Append | Medical Report | Texas | 1 | Y | 
| 3 | - | - | - | - | - | - | - | - | 
| RQ | Motivation | 
|---|---|
| 1 | The objective of this research question is to highlight the technologies which achieve provenance. | 
| 2 | The objective of this research question is to find the technologies which achieve data provenance in combination with each other. | 
| 3 | The objective of this research question is to find healthcare applications that achieve data provenance while maintaining privacy, security, integrity, traceability, unforgeability, and compliance. | 
| 4 | The objective of this question is to find out those data provenance challenges and issues which need to be addressed in the future. | 
| Article Type | 2010 | 2011 | 2012 | 2013 | 2014 | 2015 | 2016 | 2017 | 2018 | 2019 | 2020 | 2021 | 2022 | 
|---|---|---|---|---|---|---|---|---|---|---|---|---|---|
| Conference | 2 | 2 | 3 | 2 | 5 | 6 | 2 | 7 | 3 | 2 | |||
| Journal | 1 | 1 | 1 | 1 | 3 | 3 | 1 | 6 | 6 | 1 | |||
| Chapter | 1 | ||||||||||||
| Thesis | 1 | 
| Ref. | Provenance Technology | Purpose | 
|---|---|---|
| [10] | Blockchain-based | The authors proposed a generic framework based on blockchain which is simplified in adoption and provides data provenance. | 
| [15] | Log-based | The authors proposed a data event logging system in the cloud which captures, analyzes, and visualizes data events. It deals with cloud security problems related to critical data. | 
| [16] | Cryptography-based | The authors in this work propose an approach called cryptographic provenance verification consisting of two modules: sign and verify. The purpose was to protect data from fake keystroke injection. | 
| [17] | Cryptography-based | The author in this technique proposed a watermarking-based method for provenance embedding to avoid insider and outsider attacks. | 
| [20] | Blockchain-based | The purpose of the authors was to achieve data provenance through detecting operations on cloud files as objects with the help of blockchain technology. They store the provenance in blockchain transactions. | 
| [23] | Ontology-based | The authors in this work presented a proposal using the PROV process based on PROV-O ontology to capture the process data provenance in software processes to improve product quality. | 
| [31] | Ontology-based | The authors proposed a w7 model which captures the provenance semantics for data in any domain. The purpose was to capture domain-specific provenance. | 
| [68] | Log-based | Using logs, the authors proposed a model for identifying and collecting provenance data from log files and showed that capturing data provenance through logs is very helpful in some circumstances. | 
| [69] | Log-based | According to the authors, this research deals with data security and data activity audit. It was applied to a cloud system. | 
| [70] | Log-based | In this work, the author extracts data provenance through reconstructing log files. He models the information from log files into provenance relations. | 
| [71] | Log-based | In this work, the authors stored provenance data as a separate file and used this provenance to detect changes in the dataset. | 
| [72] | Log-based | The authors proposed a Prov-Trust system that stores the provenance using log files which capture the events of smart contracts or via blockchain transactions, depending on the provenance change event. | 
| [73] | Log-based | The authors proposed a lightweight provenance tracing system based on system event logging and unit-level taint propagation. | 
| [74] | Cryptography-based | Using advanced cryptography algorithms, the authors proposed a data provenance system for secure hosts. | 
| [75] | Cryptography-based | In this paper, the authors proposed a lightweight novel scheme to securely transmit sensor data provenance. This scheme avoids the tampering of data from adversary attacks. | 
| [76] | Cryptography-based | The authors in this research work provided efficient techniques for provenance encoding. This technique is based on a dynamic Bayesian network. | 
| [77] | Cryptography-based | According to the authors, the proposed scheme reduced the storage requirement and computational time for the Internet of Things. | 
| [78] | Cryptography-based | In this paper, the authors proposed a scheme to trace the origin and transformation history of multimedia data sharing and dissemination. | 
| [79] | Blockchain-based | The authors in this research achieve data provenance and data integrity using blockchain with smart contracts. | 
| [80] | Blockchain-based | The authors identified the functional and non-functional requirements for a secure data provenance framework in IoT. They also proposed a solution for scalability and privacy issues in the blockchain. | 
| [81] | Blockchain-based | The author proposed cloud-based data provenance using blockchain. This work traces operations on data and generates provenance. Due to the global blockchain network, tampering with provenance is challenging. | 
| [82] | Blockchain-based | The authors proposed a blockchain-based approach with smart contracts for drug traceability in healthcare. | 
| [83] | Blockchain-based | The author proposed a blockchain-based model for data provenance. Also, their purpose was the security and traceability of personal health data with data provenance. | 
| [84] | Ontology-based | The proposed system detects privacy violation to reduce privacy risks in the healthcare domain. It was implemented using semantic technologies. | 
| [85] | Ontology-based | The purpose was to provide a security model for protecting data provenance using semantic web technologies. | 
| [86] | Ontology-based | This research work deals with the source of data published on the web using provenance vocabulary. | 
| [87] | Ontology-based | In this work, the authors proposed the Provenir ontology. It was designed for the origin of genetic data and has similar features to provenance vocabulary [86]. | 
| [88,89] | Blockchain-based | According to the authors, the origins of assets are traceable (like patient records) using blockchain technology and records can be confirmed. | 
| Ref. | Combination of Technologies | Purpose | 
|---|---|---|
| [24] | Blockchain- and cryptography-based | The purpose of the author in this research is to store the provenance data efficiently using blockchain and IPFS [25] technology with the secure hash function SHA-256. | 
| [26] | Blockchain- and ontology-based | The author used blockchain and PROV ontology specifications for software provenance. | 
| [27] | Blockchain- and ontology-based | The author of this paper used the ontology and blockchain combination to control the flow of personal data. The use of ontology helps in identifying the entities involved in personal data processing. | 
| [36] | Blockchain and ontology-based | In this research work, the authors solved the problem of data provenance using blockchain and PROV ontology. | 
| [39] | Blockchain- and ontology-based | In this paper, to determine the provenance, the author used the traceability ontology and enforced traceability constraints on platforms based on the Ethereum blockchain. | 
| [90] | Blockchain- and cryptography-based | In this paper, the author stored the cryptographic hash of device metadata in a blockchain and stored the actual data in the cloud for scalability. | 
| Ref. | Applied Field | Technologies Used | ML | PS | C | I | A | MP | S | PO | U | GDPR | 
|---|---|---|---|---|---|---|---|---|---|---|---|---|
| [91] | Brazilian hemotherapy | Provenance data model | I | N | Y | N | N | N | N | N | N | N | 
| [92] | Healthcare data | HLF, BC, and smart contract | I | Y | Y | Y | Y | N | N | N | N | N | 
| [93] | Medical data sharing | BC and smart contract | I | Y | Y | Y | Y | N | Y | Y | N | N | 
| [94] | Mobile health data | BC and trusted execution environment | E | Y | Y | Y | Y | Y | N | Y | Y | N | 
| [95] | E-health system | BC | P | Y | N | Y | N | N | Y | N | N | N | 
| [18] | Electronic medical record | Digital watermarking | I | Y | N | Y | N | N | N | N | N | N | 
| [36] | Healthcare data | PROV and Blockchain | I | Y | Y | Y | Y | N | Y | N | Y | N | 
| [50] | Healthcare scenario | Not mentioned | P | Y | Y | Y | Y | N | Y | Y | Y | N | 
| [62] | Controlled medication | Ethereum BC, smart contract, and IPFS | I | Y | Y | Y | Y | Y | Y | Y | N | N | 
| [66] | Big data | Digital signature and encryption | P | Y | N | N | N | N | Y | Y | N | N | 
| [96] | Healthcare | Blockchain | P | Y | Y | Y | Y | Y | Y | N | N | N | 
| [7] | IoT healthcare application | - | A | Y | N | N | N | N | N | N | N | N | 
| [80] | Health monitoring system | BC and smart contract | E | Y | Y | Y | Y | N | Y | Y | Y | N | 
| [82] | Health supply chain | Blockchain, Ethereum, smart contract | I | N | N | Y | Y | N | * | N | N | N | 
| [84] | Healthcare data | Semantic web technologies | I | Y | Y | Y | Y | N | N | N | N | N | 
| [85] | Healthcare data | Semantic web technologies | I | Y | Y | Y | N | N | N | N | N | N | 
| [97] | Mobile-based health data | WebView, XCode | E | Y | N | Y | N | N | Y | N | N | |
| [98] | E-health | Blockchain | I | Y | Y | Y | Y | N | N | N | Y | N | 
| [99] | E-health data | Not mentioned | I | N | N | N | N | N | N | N | N | N | 
| [100] | Healthcare | Blockchain, smart contract | I | N | Y | Y | Y | N | * | N | N | N | 
| [101] | Patient data | Consortium BC | I | Y | Y | Y | Y | N | N | N | N | N | 
| [102] | COVID vaccination | Blockchain and smart contract, IPFS | I | Y | Y | Y | Y | N | N | N | N | N | 
| [103] | Medical data | RDBMS | P | Y | N | N | N | N | N | N | N | N | 
| Disclaimer/Publisher’s Note: The statements, opinions and data contained in all publications are solely those of the individual author(s) and contributor(s) and not of MDPI and/or the editor(s). MDPI and/or the editor(s) disclaim responsibility for any injury to people or property resulting from any ideas, methods, instructions or products referred to in the content. | 
© 2023 by the authors. Licensee MDPI, Basel, Switzerland. This article is an open access article distributed under the terms and conditions of the Creative Commons Attribution (CC BY) license (https://creativecommons.org/licenses/by/4.0/).
Share and Cite
Ahmed, M.; Dar, A.R.; Helfert, M.; Khan, A.; Kim, J. Data Provenance in Healthcare: Approaches, Challenges, and Future Directions. Sensors 2023, 23, 6495. https://doi.org/10.3390/s23146495
Ahmed M, Dar AR, Helfert M, Khan A, Kim J. Data Provenance in Healthcare: Approaches, Challenges, and Future Directions. Sensors. 2023; 23(14):6495. https://doi.org/10.3390/s23146495
Chicago/Turabian StyleAhmed, Mansoor, Amil Rohani Dar, Markus Helfert, Abid Khan, and Jungsuk Kim. 2023. "Data Provenance in Healthcare: Approaches, Challenges, and Future Directions" Sensors 23, no. 14: 6495. https://doi.org/10.3390/s23146495
APA StyleAhmed, M., Dar, A. R., Helfert, M., Khan, A., & Kim, J. (2023). Data Provenance in Healthcare: Approaches, Challenges, and Future Directions. Sensors, 23(14), 6495. https://doi.org/10.3390/s23146495
 
        





 
       
       