Towards Topology-Free Programming for Cyber-Physical Systems with Process-Oriented Paradigm
Abstract
1. Introduction and Motivation
- First of all, in the field of automation, parallelism is an integral part of the control algorithm. This circumstance is reflected in so-called process-oriented languages; for example, in the recently developed poST language, which is a process-oriented dialect of the IEC 61131-3 Structured Text [13]. In the poST language, a program is built as a set of weakly dependent processes—FSM-like structures. Therefore, the process-oriented specification of the control algorithm contains information about its possible parallelization.
- Secondly, in contrast to parallel programming goals, the need for parallelization is primarily caused not by the desire to reduce the computation time but by the desire to reduce the cost of the system as a whole and the cost of its maintenance by using smaller, less expensive, and more flexible microprocessors, reducing the length of wires, reducing the complexity of wiring, and improving maintainability, providing the opportunity to implement various control strategies [3,14].
- Thirdly, for control problems, an extremely important circumstance is the possibility of formally verifying the algorithms being created. For the process-oriented paradigm, we developed the mathematical model of hyperprocesses. Informally, a hyperprocess involves expanding the processes in the system into one process by periodically turning on the logical processes in the program according to the round robin strategy to execute the code in their current states. A number of formal methods for the process-oriented programming languages have been developed [15,16] based on the semantics of a hyperprocess. Correspondingly, when developing a methodology for the topologically independent programming of control systems based on a process-oriented approach, it is desirable to reuse the existing verification methods.
2. Related Works
2.1. Distributed Control Systems for Vehicles
2.2. Design of Distributed Control Systems Based on IEC 61131-3/61499
2.3. Solving Conflicts in Distributed Systems
3. Theoretical Framework for the Proposed Approach
- interaction with an external environment via sensors, actuators, controls, and indicators;
- indefinite running time;
- cyclic execution;
- event-driven behavior;
- synchronism, expressed in the active use of operations with time intervals, which is required to ensure that the control program matches the dynamic characteristics of the plant;
- control flow concurrency, which aims to describe the parallelism of physical processes on the plant;
- hierarchical structure.
3.1. Process-Oriented Programming
3.2. Deploying a Process-Oriented Specification on a Distributed Architecture with Semantics of a Centrally Controlled Implementation
- deterministic behavior of a distributed system;
- a high degree of granularity up to placing only one process on a node of the distributed system;
- preserving the semantics of the monolithic implementation.
4. Proposed Approach
4.1. Motivation and Hypothesis
4.2. The Heuristic Approach
- two processes using the same variable should both be in the same cluster;
- two processes using the same process should both be in the same cluster;
- processes forming a loop relative to the use relation should be in the same cluster.
- If , and , then .
- If , and , then .
- .
- If , and , then .
5. Case-Study: Bottle-Filling System and Sluice System
5.1. The Bottle-Filling System
5.2. Process-Oriented Specification of Plant Simulator and Controller
- In the first step, the algorithm produces seven clusters identified by the process names: Initialization, MainLoop, TankFilling, ForcedSterilization, KeepSterilization, BottleFilling, and NextBottle clusters.
- In the second step, the algorithm adds the variables to the clusters: iLowLevel to the MainLoop cluster; iHighLevel and oFillTank to the TankFilling cluster; iHighTemp and oSteam to the ForcedSterilization cluster; iLowTemp to the Keep Sterilization cluster; iBottleLevel and oFillBottle to the BottleFilling cluster; iBottlePosition and oConveyor to the NextBottle cluster.
- In the third step, the algorithm merges the ForcedSterilization and KeepSterilization clusters to the ForcedSterilization cluster because the processes use the same variable.
- In the fourth step, the algorithm merges the Initialization and MainLoop clusters to the Initialization cluster because both processes use the same process (KeepSterilization).
- In the fifth step, the algorithm produces no changes because looped processes MainLoop and Initialization already belong to the same cluster. Thus, finally, we have five independent clusters separated by variables and processes.
5.3. Implementation on AVR Microcontrollers
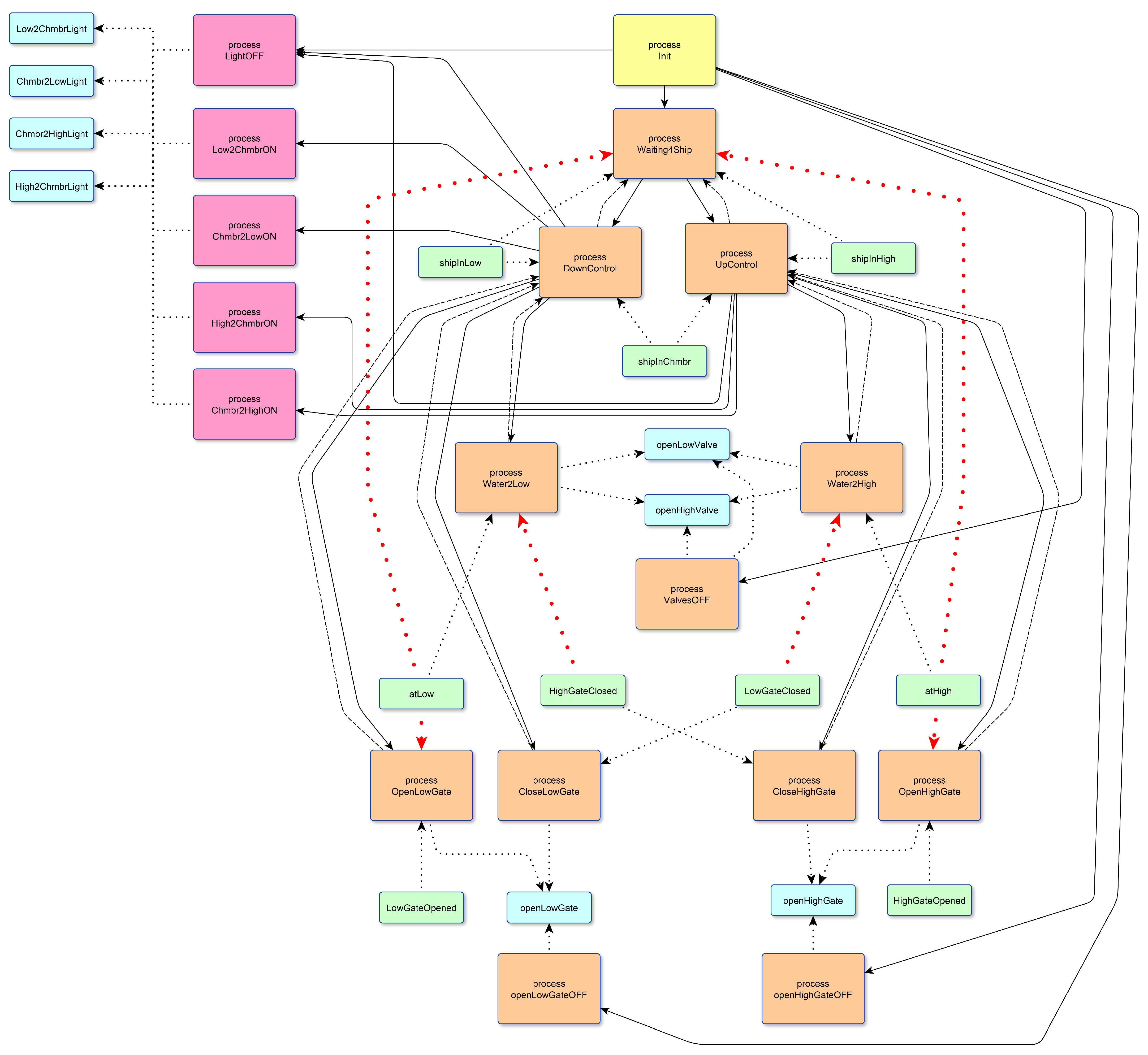
5.4. The Sluice Control System
6. Discussion and Conclusions
Author Contributions
Funding
Institutional Review Board Statement
Informed Consent Statement
Data Availability Statement
Conflicts of Interest
Abbreviations
| CAN | Controller Area Network | 
| CPS | Cyber-Physical System | 
| CPPS | Cyber-Physical Production System | 
| ECU | Electronic Control Unit | 
| HCECC | Hierarchical and Concurrent Execution Control Chart | 
| IAS | Industrial Automation System | 
| MCU | Microcontroller Unit | 
| MVC | Model-View-Controller | 
| PLC | Programmable Logic Controller | 
| PRET | PREcision Timed (machine) | 
| PTIDES | Programming Temporally Integrated Distributed Embedded Systems | 
| TTCAN | time-triggered CAN | 
| UART | Universal Asynchronous Receiver/Transmitter | 
| WCET | Worst Case Execution Time | 
References
- Capehart, B.L.; Capehart, L.C. Web Based Energy Information and Control Systems: Case Studies and Applications; CRC Press: Boca Raton, FL, USA, 2021. [Google Scholar]
- Chakraborty, S.; Ramesh, S. Programming and Performance Modelling of Automotive ECU Networks. In Proceedings of the 21st International Conference on VLSI Design (VLSID 2008), Hyderabad, India, 4–8 January 2008; pp. 8–9. [Google Scholar]
- Lee, D.; Allan, J.; Bennett, S. Distributed real-time control systems using CAN. In Fieldbus Technology: Industrial Network Standards for Real-Time Distributed Control; Mahalik, N.P., Ed.; Springer: Berlin, Heidelberg, 2003; pp. 357–385. [Google Scholar] [CrossRef]
- Sakle, S.V.; Kadam, M.R.; Dhande, M.J. Review paper of Vehicle control system using CAN protocol. Int. J. Orange Technol. 2021, 3, 40–45. [Google Scholar]
- Drozdov, D.; Atmojo, U.D.; Pang, C.; Patil, S.; Ali, M.I.; Tenhunen, A.; Oksanen, T.; Cheremetiev, K.; Vyatkin, V. Utilizing software design patterns in product-driven manufacturing system. In Proceedings of the International Workshop on Service Orientation in Holonic and Multi-Agent Manufacturing, Paris, France, 1–2 October 2020. [Google Scholar]
- Thramboulidis, K. IEC 61499 vs. 61131: A Comparison Based on Misperceptions. J. Softw. Eng. Appl. 2013, 6, 405. [Google Scholar] [CrossRef]
- Strasser, T.; Zoitl, A.; Christensen, J.H.; Sünder, C. Design and execution issues in IEC 61499 distributed automation and control systems. IEEE Trans. Syst. Man Cybern. Part C (Appl. Rev.) 2010, 41, 41–51. [Google Scholar] [CrossRef]
- Thramboulidis, K. Different perspectives [Face to Face; “IEC 61499 function block model: Facts and fallacies”]. IEEE Ind. Electron. Mag. 2009, 3, 7–26. [Google Scholar] [CrossRef]
- Kim, J.C.; We, K.S.; Lee, C.G.; Lin, K.J.; Lee, Y.S. HW resource componentizing for smooth migration from single-function ECU to multi-function ECU. In Proceedings of the 27th Annual ACM Symposium on Applied Computing, Trento, Italy, 25–29 March 2012; pp. 1821–1828. [Google Scholar]
- Fox, G.C.; Williams, R.D.; Messina, P.C. Parallel Computing Works! Elsevier: Amsterdam, The Netherlands, 2014. [Google Scholar]
- Vajk, T.; Dávid, Z.; Asztalos, M.; Mezei, G.; Levendovszky, T. Runtime model validation with parallel object constraint language. In Proceedings of the 8th International Workshop on Model-Driven Engineering, Verification and Validation, Wellington, New Zealand, 17 October 2011; pp. 1–8. [Google Scholar]
- Lee, E.A. The past, present and future of cyber-physical systems: A focus on models. Sensors 2015, 15, 4837–4869. [Google Scholar] [CrossRef]
- Zyubin, V.E.; Rozov, A.S.; Anureev, I.S.; Garanina, N.O.; Vyatkin, V. poST: A process-oriented extension of the IEC 61131-3 structured text language. IEEE Access 2022, 10, 35238–35250. [Google Scholar] [CrossRef]
- Vairal, R.V.; Kharde, S.P. A review on vehicle control system by using CAN protocol. Int. J. Adv. Res. Electr. Electron. Instrum. Eng. 2015, 11. [Google Scholar] [CrossRef]
- Anureev, I.; Garanina, N.; Liakh, T.; Rozov, A.; Zyubin, V.; Gorlatch, S. Two-step deductive verification of control software using Reflex. In Perspectives of System Informatics. PSI 2019. Lecture Notes in Computer Science, vol 11964; Bjørner, N., Virbitskaite, I., Voronkov, A., Eds.; Springer: Cham, Switzerland, 2019. [Google Scholar] [CrossRef]
- Zyubin, V.; Anureev, I.; Garanina, N.; Staroletov, S.; Rozov, A.; Liakh, T. Event-driven temporal logic pattern for control software requirements specification. In Fundamentals of Software Engineering. FSEN 2021. Lecture Notes in Computer Science, vol 12818; Hojjat, H., Massink, M., Eds.; Springer: Cham, Switzerland, 2021. [Google Scholar] [CrossRef]
- Controller Area Network CAN, an Invehicle Serial Communication Protocol. J1583_199003. Available online: https://www.sae.org/standards/content/j1583_199003/ (accessed on 6 July 2023).
- Staroletov, S. A Software Framework for Jetson Nano to Detect Anomalies in CAN Data. In Proceedings of the 2023 International Smart Industry Conference, Sochi, Russia, 27–31 March 2023; pp. 490–498. [Google Scholar] [CrossRef]
- Obermaisser, R. Event-Triggered and Time-Triggered Control Paradigms; Springer Science & Business Media: Berlin/Heidelberg, Germany, 2004; Volume 22. [Google Scholar]
- Albert, A. Comparison of event-triggered and time-triggered concepts with regard to distributed control systems. Embed. World 2004, 2004, 235–252. [Google Scholar]
- Leen, G.; Heffernan, D. TTCAN: A new time-triggered controller area network. Microprocess. Microsyst. 2002, 26, 77–94. [Google Scholar] [CrossRef]
- Baek, W.; Jang, S.; Song, H.; Kim, S.; Song, B.; Chwa, D. A CAN-based Distributed Control System for Autonomous All-Terrain Vehicle (ATV). IFAC Proc. Vol. 2008, 41, 9505–9510. [Google Scholar] [CrossRef]
- Tindell, K.; Burns, A.; Wellings, A.J. Calculating controller area network (CAN) message response times. Control. Eng. Pract. 1995, 3, 1163–1169. [Google Scholar] [CrossRef]
- Chen, R.; Liu, B.; Pan, M.; Zhou, H. Design of Distributed Control System for the Pick-up Robot Based on CAN Bus. In Proceedings of the 2019 IEEE International Conference on Mechatronics and Automation (ICMA), Tianjin, China, 4–7 August 2019; pp. 102–107. [Google Scholar]
- Liangfei, X.; Jianfeng, H.; Xiangjun, L.; Jianqiu, L.; Minggao, O. Distributed control system based on CAN bus for fuel cell/battery hybrid vehicle. In Proceedings of the 2009 IEEE International Symposium on Industrial Electronics, Seoul, Korea, 5–8 July 2009; pp. 183–188. [Google Scholar]
- Shiau, J.K.; Hung, W.S.; Chang, C.M. Development of a Distributed Multi-MCU Based Flight Control System for Unmanned Aerial Vehicle. J. Appl. Sci. Eng. 2015, 18, 251–258. [Google Scholar]
- Christensen, J.H. Design patterns for systems engineering with IEC 61499. In Proceedings of the Verteilte Automatisierung-Modelle und Methoden für Entwurf, Verifikation, Engineering und Instrumentierung (VA2000), Magdeburg, Germany, 22–23 March 2000; pp. 63–71. Available online: http://www.holobloc.com/papers (accessed on 6 July 2023).
- Vyatkin, V.; Hanisch, H.M.; Pang, C.; Yang, C.H. Closed-loop modeling in future automation system engineering and validation. IEEE Trans. Syst. Man Cybern. Part C (Appl. Rev.) 2008, 39, 17–28. [Google Scholar] [CrossRef]
- Thramboulidis, K. A cyber–physical system-based approach for industrial automation systems. Comput. Ind. 2015, 72, 92–102. [Google Scholar] [CrossRef]
- Schwab, C.; Tangermann, M.; Lueder, A. The modular TORERO IEC 61499 engineering platform-Eclipse in automation. In Proceedings of the 2005 IEEE Conference on Emerging Technologies and Factory Automation, Catania, Italy, 19–22 September 2005; Volume 2. [Google Scholar]
- Dai, W.; Vyatkin, V. Redesign distributed PLC control systems using IEC 61499 function blocks. IEEE Trans. Autom. Sci. Eng. 2012, 9, 390–401. [Google Scholar] [CrossRef]
- Ribeiro, L.; Björkman, M. Transitioning from standard automation solutions to cyber-physical production systems: An assessment of critical conceptual and technical challenges. IEEE Syst. J. 2017, 12, 3816–3827. [Google Scholar] [CrossRef]
- Patil, S.; Drozdov, D.; Vyatkin, V. Adapting software design patterns to develop reusable IEC 61499 function block applications. In Proceedings of the 2018 IEEE 16th International Conference on Industrial Informatics (INDIN), Porto, Portugal, 18–20 July 2018; pp. 725–732. [Google Scholar]
- Patil, S.; Drozdov, D.; Zhabelova, G.; Vyatkin, V. Refactoring of IEC 61499 function block application—A case study. In Proceedings of the 2018 IEEE Industrial Cyber-Physical Systems (ICPS), Saint Petersburg, Russia, 15–18 May 2018; pp. 726–733. [Google Scholar]
- Cruz Salazar, L.A.; Ryashentseva, D.; Lüder, A.; Vogel-Heuser, B. Cyber-physical production systems architecture based on multi-agent’s design pattern—Comparison of selected approaches mapping four agent patterns. Int. J. Adv. Manuf. Technol. 2019, 105, 4005–4034. [Google Scholar] [CrossRef]
- Zyubin, V.; Rozov, A. Using Process-Oriented Structured Text for IEC 61499 Function Block Specification. In Proceedings of the Advances in Model and Data Engineering in the Digitalization Era: MEDI 2021 International Workshops: DETECT, SIAS, CSMML, BIOC, HEDA, Tallinn, Estonia, 21–23 June 2021; pp. 217–227. [Google Scholar] [CrossRef]
- Guellouz Ep Addad, S. Towards a New Methodology for Design, Modelling, and Verification of Reconfigurable Distributed Control Systems Based on a New Extension to the IEC 61499 Standard. Dissertation zur Erlangung des Grades des Doktors der Ingenieurwissenschaften der Naturwissenschaftlich–Technischen Fakultät der Universität des Saarlandes und Tunisia Polytechnic School, Carthage University. 2021. Available online: https://publikationen.sulb.uni-saarland.de (accessed on 6 July 2023).
- Sinha, R.; Roop, P.S.; Shaw, G.; Salcic, Z.; Kuo, M.M. Hierarchical and concurrent ECCs for IEC 61499 function blocks. IEEE Trans. Ind. Inform. 2015, 12, 59–68. [Google Scholar] [CrossRef]
- Marschall, B.; Schleicher, M.; Sollich, A.; Becker, T.; Voigt, T. Design and installation of an agent-controlled cyber-physical production system using the example of a beverage bottling plant. IEEE J. Emerg. Sel. Top. Ind. Electron. 2021, 3, 39–47. [Google Scholar] [CrossRef]
- Hopsu, A.; Atmojo, U.D.; Vyatkin, V. On portability of IEC 61499 compliant structures and systems. In Proceedings of the 2019 IEEE 28th International Symposium on Industrial Electronics (ISIE), Vancouver, BC, Canada, 12–14 June 2019; pp. 1306–1311. [Google Scholar]
- Cruz, E.M.; Carrillo, L.R.G.; Salazar, L.A.C. Structuring Cyber-Physical Systems for Distributed Control with IEC 61499 Standard. IEEE Lat. Am. Trans. 2023, 21, 251–259. [Google Scholar] [CrossRef]
- Parant, A.; Gellot, F.; Zander, D.; Carré-Ménétrier, V.; Philippot, A. Model-based engineering for designing cyber-physical systems from product specifications. Comput. Ind. 2023, 145, 103808. [Google Scholar] [CrossRef]
- Dijkstra, E.W. The structure of the “THE”-multiprogramming system. Commun. ACM 1968, 11, 341–346. [Google Scholar] [CrossRef]
- Dhoked, S.; Golab, W.; Mittal, N. Recoverable Mutual Exclusion; Springer Nature: Berlin/Heidelberg, Germany, 2023. [Google Scholar]
- Eidson, J.C.; Lee, E.A.; Matic, S.; Seshia, S.A.; Zou, J. Distributed real-time software for cyber–physical systems. Proc. IEEE 2011, 100, 45–59. [Google Scholar] [CrossRef]
- Lee, E.A. Plato and the Nerd: The Creative Partnership of Humans and Technology; MIT Press: Cambridge, MA, USA, 2017. [Google Scholar]
- Lohstroh, M.; Menard, C.; Bateni, S.; Lee, E.A. Toward a Lingua Franca for Deterministic Concurrent Systems. ACM Trans. Embed. Comput. Syst. 2021, 20. [Google Scholar] [CrossRef]
- Li, H.; Liu, Q.; Liu, M.; Sun, B.; Du, B. Robust Deadlock Control for Reconfigurable Printing Manufacturing System Based on Process Algebra. IEEE Access 2023, 11, 42473–42484. [Google Scholar] [CrossRef]
- Feng, L.; Huang, D.; Jin, M.; Li, W.; He, Z.; Yu, A.J. Quality control scheme selection with a case of aviation equipment development. Eng. Manag. J. 2020, 32, 14–25. [Google Scholar] [CrossRef]
- Onori, M. Evolvable assembly systems: A new paradigm? In Proceedings of the 33rd International Symposium on Robotics, Stockholm, Sweden, 7–11 October 2002. [Google Scholar]
- Merdan, M.; Koppensteiner, G.; Zoitl, A.; Favre-Bulle, B. Distributed agents architecture applied in assembly domain. In Proceedings of the KSS’2007: The Eighth International Symposium on Knowledge and Systems Sciences, Ishikawa, Japan, 5–7 November 2007. [Google Scholar]
- Farid, A.M.; Ribeiro, L. An axiomatic design of a multiagent reconfigurable mechatronic system architecture. IEEE Trans. Ind. Inform. 2015, 11, 1142–1155. [Google Scholar] [CrossRef]
- Zyubin, V. Software Psychology of Control Software Design and Development. In Proceedings of the 2021 International Symposium on Knowledge, Ontology, and Theory (KNOTH), Novosibirsk, Russia, 4 December 2021; pp. 100–103. [Google Scholar] [CrossRef]
- Kof, L.; Schätz, B. Combining aspects of reactive systems. In Proceedings of the Ershov Memorial Conference, Novosibirsk, Russia, 9–12 July 2003; Volume 2890, pp. 344–349. [Google Scholar]
- Zyubin, V. poST-Program for Controlling Bottle Filling System. Available online: https://github.com/vzyubin/CaseStudies/blob/main/BottleFilling.post (accessed on 6 July 2023).
- Zyubin, V.E.; Liakh, T.V.; Rozov, A.S. Reflex language: A practical notation for cyber-physical systems. Syst. Inform. 2018, 12, 85–104. [Google Scholar] [CrossRef]
- Kharchenko, A.D.; Zyubin, V.E.; Rozov, A.S. Towards E-Learning Support for Advanced PLC-Programming: Virtual Training Kit for a Sluice Controller with the poST Language. In Proceedings of the 2022 IEEE 23rd International Conference of Young Professionals in Electron Devices and Materials (EDM), Altai, Russia, 30 June–4 July 2022; pp. 708–713. [Google Scholar]
- Liakh, T.V.; Garanina, N.O.; Anureev, I.S.; Zyubin, V.E. Verifying Reflex-software with SPIN: Hand Dryer Case Study. In Proceedings of the 2020 21st International Conference of Young Specialists on Micro/Nanotechnologies and Electron Devices (EDM), Chemal, Russia, 29 June–3 July 2020; pp. 210–214. [Google Scholar] [CrossRef]
- Ponomarenko, A.A.; Garanina, N.O.; Staroletov, S.M.; Zyubin, V.E. Towards the Translation of Reflex Programs to Promela: Model Checking Wheelchair Lift Software. In Proceedings of the 2021 IEEE 22nd International Conference of Young Professionals in Electron Devices and Materials (EDM), Souzga, the Altai Republic, Russia, 30 June–4 July 2021; pp. 493–498. [Google Scholar] [CrossRef]
- Chernenko, I.; Anureev, I.; Garanina, N. Proving Reflex Program Verification Conditions in Coq Proof Assistant. In Proceedings of the 2021 IEEE 22nd International Conference of Young Professionals in Electron Devices and Materials (EDM), Souzga, the Altai Republic, Russia, 30 June–4 July 2021; pp. 485–488. [Google Scholar] [CrossRef]











| Disclaimer/Publisher’s Note: The statements, opinions and data contained in all publications are solely those of the individual author(s) and contributor(s) and not of MDPI and/or the editor(s). MDPI and/or the editor(s) disclaim responsibility for any injury to people or property resulting from any ideas, methods, instructions or products referred to in the content. | 
© 2023 by the authors. Licensee MDPI, Basel, Switzerland. This article is an open access article distributed under the terms and conditions of the Creative Commons Attribution (CC BY) license (https://creativecommons.org/licenses/by/4.0/).
Share and Cite
Zyubin, V.E.; Garanina, N.O.; Anureev, I.S.; Staroletov, S.M. Towards Topology-Free Programming for Cyber-Physical Systems with Process-Oriented Paradigm. Sensors 2023, 23, 6216. https://doi.org/10.3390/s23136216
Zyubin VE, Garanina NO, Anureev IS, Staroletov SM. Towards Topology-Free Programming for Cyber-Physical Systems with Process-Oriented Paradigm. Sensors. 2023; 23(13):6216. https://doi.org/10.3390/s23136216
Chicago/Turabian StyleZyubin, Vladimir E., Natalia O. Garanina, Igor S. Anureev, and Sergey M. Staroletov. 2023. "Towards Topology-Free Programming for Cyber-Physical Systems with Process-Oriented Paradigm" Sensors 23, no. 13: 6216. https://doi.org/10.3390/s23136216
APA StyleZyubin, V. E., Garanina, N. O., Anureev, I. S., & Staroletov, S. M. (2023). Towards Topology-Free Programming for Cyber-Physical Systems with Process-Oriented Paradigm. Sensors, 23(13), 6216. https://doi.org/10.3390/s23136216
 
        



