The smashHitCore Ontology for GDPR-Compliant Sensor Data Sharing in Smart Cities
Abstract
1. Introduction
2. Use Cases
2.1. UC1-Smart City Services
2.2. UC2-Insurance Services
3. Related Work
3.1. Semantic Models for Consent
3.2. Semantic Models for Sensor Data
3.3. Semantic Models for Contracts
3.4. Summary
4. Methodology
- Use case identification and analysis of the range of intended users and specific use-case related requirements (i.e., competency questions) (see Table 1) with industry collaborators.
- Identification of the main concepts needed for consent and contracts in UC1 and UC2. Review of GDPR requirements for informed consent with legal experts.
- Gathering and analysis of existing ontologies for consent (see [8]), contracts, sensor data and data processing.
- Creation of the smashHitCore ontology by reusing specific classes and their respective properties from existing ontologies. Definition of new use case-specific concepts.
- Preservation of consistency by following the “isA” relationship between subclasses and classes (e.g., Sensor isA Device). Capitalisation of each word when labelling classes (e.g., Data Source) and following the British English language standard.
- Evaluation of the expressivity of the ontology with the competency questions derived during Step 1 (see Table 1).
- Evaluation of the correctness of the ontology with the HermiT [46] reasoner.
- Reviewing and editing of the ontology again if needed.
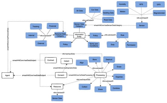
5. The smashHitCore Ontology
5.1. Consent
5.2. Contracts
5.3. Information Entity
5.4. Agent and Role
5.5. Data Source and Resource
5.6. Data Processing
5.7. Location and Time
6. Application of smashHitCore for GDPR Compliance
7. Evaluation
7.1. Ontology Evaluation
7.2. Interoperability and Performance Evaluation
8. Conclusions
Author Contributions
Funding
Institutional Review Board Statement
Informed Consent Statement
Data Availability Statement
Acknowledgments
Conflicts of Interest
References
- Regulation (EU) 2016/679 of the European Parliamentand of the Council of 27 April 2016 on the Protectionof Natural Persons with Regard to the Processing of Per-Sonal Data and on the Free Movement of Such Data, Andrepealing Directive 95/46/EC (General Data ProtectionRegulation). Official Journal of the European Union, L119. 2016.
- Information Commissioner’s Office (ICO). Lawful Basis for Processing. Available online: https://ico.org.uk/media/for-organisations/guide-to-the-general-data-protection-regulation-gdpr/lawful-basis-for-processing-1-0.pdf (accessed on 11 November 2021).
- Freire, N.; de Valk, S. Automated interpretability of linked data ontologies: An evaluation within the cultural heritage domain. In Proceedings of the IEEE International Conference on Big Data (Big Data), Los Angeles, CA, USA, 9–12 December 2019; pp. 3072–3079. [Google Scholar] [CrossRef]
- The smashHit Project. Public Report D1.3 Public Innovation Concept. 2021. Available online: https://www.smashhit.eu/wp-content/uploads/2021/03/smashHit_D1.3_Public_Innovation_Concept_v100.pdf (accessed on 10 March 2023).
- Murtazina, M.S.; Avdeenko, T. An ontology-based approach to support for requirements traceability in agile development. Procedia Comput. Sci. 2019, 150, 628–635. [Google Scholar] [CrossRef]
- Lakehal, A.; Alti, A.; Roose, P. A semantic event based framework for complex situations modeling and identification in smart environments. Int. J. Adv. Comput. Res. 2019, 9, 212–221. [Google Scholar] [CrossRef]
- Fensel, D. Ontologies—A Silver Bullet for Knowledge Management and Electronic Commerce; Springer: Berlin/Heidelberg, Germany, 2001. [Google Scholar] [CrossRef]
- Kurteva, A.; Chhetri, T.R.; Pandit, H.J.; Fensel, A. Consent Through the Lens of Semantics: State of the Art Survey and Best Practices. Semant. Web J. 2021, Pre-Press, 1–27. [Google Scholar] [CrossRef]
- Chhetri, T.R.; Kurteva, A.; DeLong, R.J.; Hilscher, R.; Korte, K.; Fensel, A. Data Protection by Design Tool for Automated GDPR Compliance Verification Based on Semantically Modeled Informed Consent. Sensors 2022, 22, 2763. [Google Scholar] [CrossRef]
- The smashHit Consortium. smashHit Project. Available online: https://smashhit.eu (accessed on 11 March 2023).
- W3C. OWL Web Ontology Language. Available online: https://www.w3.org/TR/owl-ref/ (accessed on 21 December 2022).
- The smashHitCore Ontology. Available online: https://github.com/smashhiteu/smashhiteu.github.io/tree/main/ontology (accessed on 31 March 2023).
- The smashHit Project. The smashHitCore Ontology for GDPR-Compliant Sensor Data Sharing in Smart Cities. Available online: https://smashhiteu.github.io (accessed on 31 March 2023).
- Tauqeer, A.; Kurteva, A.; Chhetri, T.R.; Ahmeti, A.; Fensel, A. Automated GDPR Contract Compliance Verification Using Knowledge Graphs. Information 2022, 13, 447. [Google Scholar] [CrossRef]
- smashHit. UC2—Smart City Services. Available online: https://smashhit.eu/d7-5-demonstrator-of-services-using-integrated-traffic-smart-city-and-cpp-data/ (accessed on 30 March 2023).
- MyData Global and KIRAHub. H3C Event: Built for People—Human-Centric Solutions for the Built Environment. Available online: https://oldwww.mydata.org/h3c-event-built-for-people-6-april-2022/ (accessed on 30 March 2023).
- smashHit. UC1—Insurance Services. Available online: https://smashhit.eu/d6-5-demonstrator-of-services-using-integrated-cpp-and-insurance-data/ (accessed on 30 March 2023).
- Fatema, K.; Hadziselimovic, E.; Pandit, H.J.; Debruyne, C.; Lewis, D.; O’Sullivan, D. Compliance through Informed Consent: Semantic Based Consent Permission and Data Management Model. In Proceedings of the Privacy and the Semantic Web—Policy and Technology Workshop Co-Located with ISWC 2017, Vienna, Austria, 22 October 2017. [Google Scholar]
- Pandit, H.J.; Debruyne, C.; O’Sullivan, D.; Lewis, D. GConsent—A Consent Ontology Based on the GDPR. In Proceedings of the Semantic Web: European Semantic Web Conference (ESWC 2019), Portoroz, Slovenia, 2–6 June 2019; Volume 11503, pp. 270–282. [Google Scholar] [CrossRef]
- Pandit, H.J. GConsent: A Consent Ontology Based on the GDPR. Available online: https://openscience.adaptcentre.ie/ontologies/GConsent/docs/ontology (accessed on 10 October 2022).
- Palmirani, M.; Martoni, M.; Rossi, A.; Cesare, B.; Livio, R. Pronto: Privacy ontology for legal compliance. In Proceedings of the European Conference on e-Government (ECEG), Santiago, Spain, 25–26 October 2018; pp. 142–151. [Google Scholar]
- Loukil, F.; Ghedira, C.; Boukadi, K.; Benharkat, A. LIoPY: A Legal Compliant Ontology to Preserve Privacy for the Internet of Things. In Proceedings of the IEEE 42nd Annual Computer Software and Applications Conference (COMPSAC), Tokyo, Japan, 23–27 July 2018; Volume 2, pp. 701–706. [Google Scholar] [CrossRef]
- National Institute of Standards and Technology (NIST). Available online: https://www.nist.gov (accessed on 19 March 2023).
- Compton, M.; Barnaghi, P.; Bermudez, L.; García-Castro, R.; Corcho, O.; Cox, S.; Graybeal, J.; Hauswirth, M.; Henson, C.; Herzog, A.; et al. The SSN ontology of the W3C semantic sensor network incubator group. J. Web Semant. 2012, 17, 25–32. [Google Scholar] [CrossRef]
- The BPR4GDPR Project. Compliance Ontology, Deliverable D3.1. Available online: https://www.bpr4gdpr.eu/wp-content/uploads/2019/06/D3.1-Compliance-Ontology-1.0.pdf (accessed on 10 September 2021).
- Kirrane, S.; Fernández, J.D.; Bonatti, P.; Milosevic, U.; Polleres, A.; Wenning, R. The SPECIAL-K Personal Data Processing Transparency and Compliance Platform. arXiv 2020, arXiv:2001.09461. [Google Scholar]
- Special Privacy. Available online: http://specialprivacy.eu (accessed on 6 March 2022).
- Pandit, H.J.; Polleres, A.; Bos, B.; Brennan, R.; Bruegger, B.; Ekaputra, F.J.; Fernández, J.D.; Hamed, R.G.; Kiesling, E.; Lizar, M.; et al. Creating a vocabulary for data privacy: The first-year report of data privacy vocabularies and controls community group (DPVCG). In Proceedings of the On the Move to Meaningful Internet Systems: OTM 2019 Conferences: Confederated International Conferences: CoopIS, ODBASE, C&TC 2019, Rhodes, Greece, 21–25 October 2019; Springer: Berlin/Heidelberg, Germany, 2019; pp. 714–730. Available online: https://w3c.github.io/dpv/dpv/ (accessed on 2 March 2023).
- DPV-GDPR. Available online: https://w3c.github.io/dpv/dpv-gdpr/ (accessed on 2 March 2023).
- Russomanno, D.; Kothari, C.; Thomas, O.A. Building a Sensor Ontology: A Practical Approach Leveraging ISO and OGC Models. In Proceedings of the International Conference on Artificial Intelligence, Las Vegas, NV, USA, 27–30 June 2005; Volume 2. [Google Scholar]
- Botts, M.; Robin, A. Sensor Model Language (SensorML) Implementation Specification; Version 1.0.0; OpenGIS: Rockville, MD, USA, 2007. [Google Scholar]
- Niles, I.; Pease, A. Towards a standard upper ontology. In Proceedings of the International Conference on Formal Ontology in Information Systems, Ogunquit, ME, USA, 17–19 October 2001; Volume 2001, pp. 2–9. [Google Scholar] [CrossRef]
- Haller, A.; Janowicz, K.; Cox, S.; Lefrançois, M.; Taylor, K.; Le-Phuoc, D.; Lieberman, J.; García-Castro, R.; Atkinson, R.; Stadler, C. The modular SSN ontology: A joint W3C and OGC standard specifying the semantics of sensors, observations, sampling, and actuation. Semant. Web 2019, 10, 9–32. [Google Scholar] [CrossRef]
- Janowicz, K.; Haller, A.; Cox, S.J.; Le Phuoc, D.; Lefrançois, M. SOSA: A lightweight ontology for sensors, observations, samples, and actuators. J. Web Semant. 2019, 56, 1–10. [Google Scholar] [CrossRef]
- Stevenson, G.; Knox, S.; Dobson, S.; Nixon, P. Ontonym: A collection of upper ontologies for developing pervasive systems. In Proceedings of the Workshop on Context, Information, and Ontologies at the 6th European Semantic Web conference (ESWC), Hersonissos, Greece, 31 May–4 June 2009. [Google Scholar] [CrossRef]
- Eid, M.; Liscano, R.; el Saddik, A. A Universal Ontology for Sensor Networks Data. In Proceedings of the 2007 IEEE International Conference on Computational Intelligence for Measurement Systems and Applications, Ostuni, Italy, 27–29 June 2007; pp. 59–62. [Google Scholar] [CrossRef]
- Licht, T.R. The IEEE 1451.4 proposed standard. IEEE Instrum. Meas. Mag. 2001, 4, 12–18. [Google Scholar] [CrossRef]
- Kabilan, V.; Johannesson, P. Semantic Representation of Contract Knowledge using Multi Tier Ontology. In Proceedings of the First International Conference on Semantic Web and Databases, Berlin, Germany, 7–8 September 2003; pp. 395–414. [Google Scholar]
- de Cesare, S.; Geerts, G.L. Toward a perdurantist ontology of contracts. In Proceedings of the International Conference on Advanced Information Systems Engineering, Gdansk, Poland, 25–29 June 2012; Springer: Berlin/Heidelberg, Germany, 2012; pp. 85–96. [Google Scholar] [CrossRef]
- Bennett, M. The financial industry business ontology: Best practice for big data. J. Bank. Regul. 2013, 14, 255–268. [Google Scholar] [CrossRef]
- EDM Council. The Financial Industry Business Ontology (FIBO). Available online: https://spec.edmcouncil.org/fibo/ (accessed on 11 January 2022).
- Petrova, G.; Tuzovsky, A.F.; Aksenova, N.V. Application of the Financial Industry Business Ontology (FIBO) for development of a financial organization ontology. J. Phys. Conf. Ser. 2017, 803, 012116. [Google Scholar] [CrossRef]
- Noy, N.; McGuinness, D.L. Ontology Development 101: A Guide to Creating Your First Ontology; Technical Report KSL-01-05 and SMI-2001-0880; Stanford Knowledge Systems Laboratory and Stanford Medical Informatics: Stanford, CA, USA, 2001. [Google Scholar]
- VocBench. Available online: http://vocbench.uniroma2.it (accessed on 28 February 2023).
- Uschold, M.; King, M. Towards a Methodology for Building Ontologies. In Proceedings of the Workshop on Basic Ontological Issues in Knowledge Sharing, Held in Conjunction with IJCAI-95, Montreal, QC, Canada, 20–25 August 1995. [Google Scholar]
- Shearer, R.D.; Motik, B.; Horrocks, I. Hermit: A highly-efficient OWL reasoner. In Proceedings of the OWLED, Washington, DC, USA, 1–2 April 2008; Volume 432, p. 91. [Google Scholar]
- Lebo, T.; Sahoo, S.; McGuinness, D.; Belhajjame, K.; Cheney, J.; Corsar, D.; Garijo, D.; Soiland-Reyes, S.; Zednik, S.; Zhao, J. Prov-o: The Prov Ontology; World Wide Web Consortium: Cambridge, MA, USA, 2013; Volume 30, Available online: https://www.w3.org/TR/prov-o/ (accessed on 2 March 2023).
- Groups, W.C. Schema.org. Available online: https://schema.org (accessed on 9 July 2022).
- World Wide Web Consortium. Data Catalog Vocabulary (DCAT). 2014. Available online: https://www.w3.org/TR/vocab-dcat-2/ (accessed on 20 February 2023).
- The CampaNeo Ontology. Available online: https://github.com/STIInnsbruck/CampaNeoUI/blob/master/ontology/CampaNeo.owl (accessed on 20 February 2022).
- Object Management Group. Languages, Countries, and Codes (LCC) Version 1.1 Beta 2. Available online: https://www.omg.org/spec/LCC/1.1/Beta1/PDF (accessed on 26 December 2021).
- Matentzoglu, N.; Malone, J.; Mungall, C.; Stevens, R. MIRO: Guidelines for minimum information for the reporting of an ontology. J. Biomed. Semant. 2018, 9, 6. [Google Scholar] [CrossRef] [PubMed]
- Iannella, R. The Open Digital Rights Language: XML for Digital Rights Management. Inf. Secur. Tech. Rep. 2004, 9, 47–55. [Google Scholar] [CrossRef]
- Time Ontology in OWL. Available online: https://www.w3.org/TR/owl-time/ (accessed on 13 April 2022).
- smashHit Demonstrator Videos. Available online: https://smashhit.eu/demonstrator-videos/ (accessed on 30 March 2023).
- smashHit Whitepapers. Available online: https://smashhit.eu/whitepapers/ (accessed on 30 March 2023).
- Dragoni, N.; Giallorenzo, S.; Lafuente, A.L.; Mazzara, M.; Montesi, F.; Mustafin, R.; Safina, L. Microservices: Yesterday, today, and tomorrow. In Present and Ulterior Software Engineering; Springer: Berlin/Heidelberg, Germany, 2017; pp. 195–216. [Google Scholar]
- De Lauretis, L. From monolithic architecture to microservices architecture. In Proceedings of the IEEE International Symposium on Software Reliability Engineering Workshops (ISSREW), Berlin, Germany, 28–31 October 2019; pp. 93–96. [Google Scholar] [CrossRef]
- Knoke, F.; Nwankwo, I. Practitioner’s Corner · Managing Data Protection Compliance through Maturity Models: A Primer. Eur. Data Prot. Law Rev. 2022, 8, 536–543. [Google Scholar] [CrossRef]
- SPARQL Query Language for RDF. Available online: https://www.w3.org/TR/rdf-sparql-query/ (accessed on 2 February 2022).
- Rasmusen, S.; Widauer, S.; Penz, M.; Nako, P.; Kurteva, A.; Roa-Valverde, A.J.; Fensel, A. Raising Consent Awareness with Gamification and Knowledge Graphs: An Automotive Use Case. Int. J. Semant. Web Inf. Syst. 2022, 18, 1–21. [Google Scholar] [CrossRef]
- Bless, C.; Dötlinger, L.; Kaltschmid, M.; Reiter, M.; Kurteva, A.; Roa-Valverde, A.J.; Fensel, A. Raising Awareness of Data Sharing Consent Through Knowledge Graph Visualisation. In Further with Knowledge Graphs, Proceedings of the SEMANTiCS Conference, Amsterdam, The Netherlands, 6–9 September 2021; Alam, M., Groth, P., de Boer, V., Pellegrini, T., Pandit, H.J., Montiel, E., Doncel, V.R., McGillivray, B., Meroño-Peñuela, A., Eds.; IOS Press: Amsterdam, The Netherlands, 2021; Volume 53, pp. 44–57. [Google Scholar] [CrossRef]
- Sirin, E.; Parsia, B.; Grau, B.C.; Kalyanpur, A.; Katz, Y. Pellet: A practical owl-dl reasoner. J. Web Semant. 2007, 5, 51–53. [Google Scholar] [CrossRef]
- Poveda-Villalón, M.; Gómez-Pérez, A.; Suárez-Figueroa, M.C. Oops!(ontology pitfall scanner!): An on-line tool for ontology evaluation. Int. J. Semant. Web Inf. Syst. 2014, 10, 7–34. [Google Scholar] [CrossRef]
- Chhetri, T.R. Improving Decision Making Using Semantic Web Technologies. In Proceedings of the Semantic Web: European Semantic Web Conference (ESWC) Satellite Events, Virtual Event, 6–10 June 2021; Springer International Publishing: Cham, Switzerland, 2021; pp. 165–175. [Google Scholar] [CrossRef]
- smashHit Consortium. smashHit Concept (White Paper); White paper is part of the smashHit project deliverable D2.2 smashHit Methodology (final); smashHit Consortium: Bremen, Germany, 2022. [Google Scholar] [CrossRef]
- smashHit Consortium. smashHit Semantic Model Technical Essay; Technical essay is part of the smashHit project deliverable D2.2 smashHit Methodology (final); smashHit Consortium: Bremen, Germany, 2022. [Google Scholar] [CrossRef]
- Ducq, Y.; Chen, D. How to measure interoperability: Concept and approach. In Proceedings of the 2008 IEEE International Technology Management Conference (ICE), Lisbon, Portugal, 23–28 June 2008; pp. 1–8. [Google Scholar]
- Guédria, W.; Naudet, Y.; Chen, D. Maturity model for enterprise interoperability. Enterp. Inf. Syst. 2015, 9, 1–28. [Google Scholar] [CrossRef]
- smashHit Consortium. smashHit Data Owner User Guide; User guide part of the smashHit project deliverable D2.2 smashHit Methodology (final); smashHit Consortium: Bremen, Germany, 2022. [Google Scholar] [CrossRef]
- Ontotext. GraphDB. Available online: https://www.ontotext.com/products/graphdb/?ref=menu (accessed on 6 June 2023).
- Kurteva, A. Making Sense of Consent with Knowledge Graphs. Available online: https://resolver.obvsg.at/urn:nbn:at:at-ubi:1-113241 (accessed on 4 June 2023).
- Rasmusen, S. Increasing Trust and Engagement in the Age of GDPR: A Digital Contracting Tool Supported by Knowledge Graphs. Master’s Thesis, University of Innsbruck, Innsbruck, Austria, 2022. [Google Scholar]
- Kurteva, A. Implementing Informed Consent with Knowledge Graphs. In Proceedings of the Semantic Web: European Semantic Web conference (ESWC) Satellite Events, Virtual Event, 6–10 June 2021; Springer International Publishing: Cham, Switzerland, 2021; pp. 155–164. [Google Scholar] [CrossRef]
- Lin, Y.; Harris, M.R.; Manion, F.J.; Eisenhauer, E.; Zhao, B.; Shi, W.; Karnovsky, A.; He, Y. Development of a BFO-based informed consent ontology (ICO). Bioinformatics 2014, 1327, 84–86. [Google Scholar]
- DALICC. Available online: https://www.dalicc.net (accessed on 4 December 2022).
- Pellegrini, T.; Havur, G.; Steyskal, S.; Panasiuk, O.; Fensel, A.; Mireles, V.; Thurner, T.; Polleres, A.; Kirrane, S.; Schönhofer, A. DALICC: A License Management Framework for Digital Assets. In Proceedings of the Internationales Rechtsinformatik Symposion (IRIS), Salzburg, Austria, 21–23 February 2019; Volume 10. [Google Scholar]
- Otte, J.N.; Beverley, J.; Ruttenberg, A. BFO: Basic formal ontology. Appl. Ontol. 2022, 17, 17–43. [Google Scholar] [CrossRef]
- BFO Discussion Group. Basic Formal Ontology (BFO) 2.0. Available online: https://github.com/bfo-ontology/BFO/wiki (accessed on 10 June 2023).




| Questions | Relevant smashHitCore Concepts and Object Properties |
|---|---|
| Informed consent questions: | |
| What is the purpose of the consent? | gconsent:Consent, dpv:Purpose, dpv:hasPurpose, smashHitCore:hasContext, smashHitCore:atLocation, smashHitCore:inMedium, smashHitCore:isAboutData |
| What is the duration of the given consent? | smashHitCore:consentID, smashHitCore:atDateTime, smashHitCore:hasExpirationDate, smashHitCore:hasRetentionDate |
| What is the status of consent? | smashHitCore:consentID, gconsent:StatusInvalidFofProcessing, gconsent:Withdrawn, smashHitCore:Granted, gconsent:isStatusFor, gconsent:hasStatus |
| What is the context of consent? | smashHitCore:consentID, smashHitCore:Context, smashHitCore:hasContext, smashHitCore:atLocation, smashHitCore:atDateTime, smashHitCore:inMedium |
| How was consent requested, granted, revoked? | smashHitCore:consentID, gconsent:Consent, gconsent:Medium, smashHitCore:inMedium, consent:AppBased, consent:Audio, consent:Video |
| Who provides the consent? | gconsent:Consent, smashHitCore:consentID, prov:Agent, smashHitCore:agentID dcat:Role, smashHitCore:DataSubject, smashHitCore:isProvidedBy |
| Data source and data processing questions: | |
| What type of data is consent requested for? | dpv:DataSource, dcat:Resource, smashHitCore:SensorDataCategory, smashitCore:hasContext, smashhitCore:hasMetadata |
| What processing will be performed to the data? | dpv:Processing, smashHitCore:hasMethod, dcat:Resource, dpv:Align, dpv:Erase, dpv:Analyse, dpv:Alter, dpv:Consult, dpv:Record, dpv:Restrict, rdf:hasInputData, rdf:hasOutputData |
| What is the source of the data? | dpv:DataSource, smashHirCore:Device, sensor:Sensor, smashHitCore:SensorDataCategory, smashHitCore:hasSensorDataCategory |
| Who is responsible for the data processing? | prov:Agent, prov:Organization, prov:Person, prov:SoftwareAgent, gconsent:hasRole, smashHitCore:DataController, smashHitCore:DataProvider |
| Agent questions: | |
| What entities are involved with the data? | prov:Agent, prov:Organization, prov:Person, prov:SoftwareAgent, rdf:Role, gconsent:hasRole, dcat:hadRole, smashHitCore:DataController, smashHitCore:agentID, smashHitCore:signatureID |
| Who is the data controller? | rdf:Role, gconsent:hasRole, dcat:hadRole, smashHitCore:DataController, smashHitCore:signatureID |
| Who is the data subject? | rdf:Role, smashHitCore:DataSubject, gconsent:hasRole, dcat:hadRole, smashHitCore:signatureID |
| How to identify a person? | dpv:PersonalDataCategory, dpv:Identifying, dpv:Name, dpv:OfficialID, dpv:UID, dpv:Username, dpv:Password, dpv:Contact, smashHitCore:hasContactPoint, dpv:EmailAddress, dcat:hadRole, gconsent:hasRole, smashHitCore:agentID, smashHitCore:signatureID |
| How to identify an organisation? | dpv:PersonalDataCategory, dpv:Identifying, dpv:Name, dpv:Contact, smashHitCore:hasContactPoint, dpv:EmailAddress, dcat:hadRole, gconsent:hasRole, smashHitCore:agentID |
| Contract questions: | |
| What is the type of the contract between the entities? | fibo-fnd-agr-agr:MutualContractualAgreement, smashHitCore:BusinessToBusiness, smashHitCore:BusinessToConsumer |
| Who is involved in the contract? | prov:Agent, prov:Organization, prov:Person, prov:SoftwareAgent, gconsent:hasRole, dcat:hadRole, dcat:Role, smashHitCore:DataController, smashHitCore:DataSubject, smashHitCore:agentID |
| What is the duration of the contract? | fibo-fnd-agr-smashHitCore:contractID, ctr:hasEffectiveDate, smashHitCore:hasCreationDate, smashHitCore:hasEndDate, smashHitCore:hasExpirationDate, smashHitCore:hasMinimumDuration |
| What does a contract include? | fibo-fnd-agr-smashHitCore:contractID, ctr:hasContractualElement, smashHitCore:TermsAndConditions, odrl:Policy, odrl:Duty, smashHitCore:Obligations, smashHitCore:obligationID, smashHitCore:hasSignatures, fibo-fnd-agr-ctr:hasBeneficiary |
| What is the status of a contract? | smashHitCore:contractID, smashHitCore:ContractStatus, smashHitCore:hasContractStatus, smashHitCore:Created, smashHitCore:Updated, smashHitCore:Expired, smashHitCore:Pending, smashHitCore:Renewed, smashHitCore:Signed, smashHitCore:Terminated |
| What are the states of the contract obligations? | smashHitCore:contractID, smashHitCore:Obligations, smashHitCore:obligationID, smashHitCore:ObligationState, smashHitCore:hasPendingState, smashHitCore:hasFulfilled, smashHitCore:hasInvalid, smashHitCore:hasValid |
Disclaimer/Publisher’s Note: The statements, opinions and data contained in all publications are solely those of the individual author(s) and contributor(s) and not of MDPI and/or the editor(s). MDPI and/or the editor(s) disclaim responsibility for any injury to people or property resulting from any ideas, methods, instructions or products referred to in the content. |
© 2023 by the authors. Licensee MDPI, Basel, Switzerland. This article is an open access article distributed under the terms and conditions of the Creative Commons Attribution (CC BY) license (https://creativecommons.org/licenses/by/4.0/).
Share and Cite
Kurteva, A.; Chhetri, T.R.; Tauqeer, A.; Hilscher, R.; Fensel, A.; Nagorny, K.; Correia, A.; Zilverberg, A.; Schestakov, S.; Funke, T.; et al. The smashHitCore Ontology for GDPR-Compliant Sensor Data Sharing in Smart Cities. Sensors 2023, 23, 6188. https://doi.org/10.3390/s23136188
Kurteva A, Chhetri TR, Tauqeer A, Hilscher R, Fensel A, Nagorny K, Correia A, Zilverberg A, Schestakov S, Funke T, et al. The smashHitCore Ontology for GDPR-Compliant Sensor Data Sharing in Smart Cities. Sensors. 2023; 23(13):6188. https://doi.org/10.3390/s23136188
Chicago/Turabian StyleKurteva, Anelia, Tek Raj Chhetri, Amar Tauqeer, Rainer Hilscher, Anna Fensel, Kevin Nagorny, Ana Correia, Albert Zilverberg, Stefan Schestakov, Thorben Funke, and et al. 2023. "The smashHitCore Ontology for GDPR-Compliant Sensor Data Sharing in Smart Cities" Sensors 23, no. 13: 6188. https://doi.org/10.3390/s23136188
APA StyleKurteva, A., Chhetri, T. R., Tauqeer, A., Hilscher, R., Fensel, A., Nagorny, K., Correia, A., Zilverberg, A., Schestakov, S., Funke, T., & Demidova, E. (2023). The smashHitCore Ontology for GDPR-Compliant Sensor Data Sharing in Smart Cities. Sensors, 23(13), 6188. https://doi.org/10.3390/s23136188

