Near-Field Beamforming Algorithms for UAVs
Abstract
:1. Introduction
2. Model and Analysis of Phase Error in Beamforming
3. Parameter Estimation and Beamforming Based on KF, EKF, and UKF
3.1. KF-Based Beamforming Algorithm
| Algorithm 1. KF-based beamforming algorithm. |
| Inputs: The total number of elements is N, length of the array is L, total number of samples is M, ideal array position is , target position is , measurements of the array position are (n = 1, 2, …, N, m = 1, 2, …, M), measurements of the array signal phases are , error variances of the array position measurement on the axes are, respectively, , , and , error variances of the array position transition on the axes are, respectively , , and , the error variance of the phase measurements is . Outputs: The estimation values of residual phases are , the values of beamforming are . Step 1: According to the ideal array position and target position, ideal weights are calculated as , where . According to Equation (16), the state and measurement noise covariances in KF are, respectively, calculated as and . By substituting the array position measurements into Equation (6) and substituting Equation (6) into Equation (5), is obtained using Equation (8). Step 2: According to Equation (14), KF is performed. For the nth element:
Step 3: Estimation values of the residual phase are obtained from . Step 4: Estimation values of the beamforming are obtained from . |
3.2. UKF-Based Beamforming Algorithm
- Initialize. In this process, we can obtain as the first estimation value of our UKF beamforming algorithm.
- UT is used in the state function to update the Sigma point set:
- 3.
- The mean value and covariance of the target state are predicted according to the Sigma point set:
- 4.
- The measurement transfer function is again processed using UT, and the measurement prediction is updated to generate new Sigma points as follows:
- 5.
- The mean value, covariance, and cross-covariance of the measurements are predicted according to the new Sigma point set:
- 6.
- State correction. The Kalman gain is calculated, and the state variance is updated:
| Algorithm 2. UKF-based beamforming algorithm. |
| Inputs: The total number of elements is N, length of the array is L, total number of samples is M, ideal array position is , target position is , measurements of the array position are (n = 1, 2, …, N, m = 1, 2, …, M), measurements of the array signal phases are , error variances of the array position measurements on the axes are, , , and , respectively, the error variance of the phase measurements is , state dimension is k, total number of Sigma points is 2k (i = 1, 2, …, 2k), scaling ratio is , the weights of the sampling points are . Outputs: The estimation values of the residual phases are , the values of beamforming are . Step 1: According to the ideal array position and target position, ideal weights are calculated as , where . According to Equation (16), the initial noise covariance in UKF is calculated as . By substituting the array position measurements into Equation (6) and substituting Equation (6) into Equation (5), is obtained using Equation (8). Step 2: UKF is performed for the nth element.
Step 3: Estimation values of the residual phase are obtained from . Step 4: Estimation values of beamforming are obtained from . |
3.3. EKF-Based Beamforming Algorithm
| Algorithm 3. EKF-based beamforming algorithm. |
| Inputs: The total number of elements is N, length of the array is L, total number of samples is M, ideal array position is , target position is , measurements of the array signal phases are , (n = 1, 2, …, N, m = 1, 2, …, M), error variances of the array position measurements on the axes are , , and , respectively, the error variance of the phase measurements is . Outputs: The estimation values of signal phases are , the values of beamforming are . Step 1: According to the ideal array position and target position, ideal weights are calculated as , where . According to Equation (24), , , the initial noise covariance is , initial value of cross covariance is , covariance of measurement noise is , , and , as shown in Equation (25). Step 2: According to Equation (24), when the target signal of the desired direction is received, EKF is performed to estimate the phase difference caused by the range difference between the actual array position and ideal array position.
Step 3: The position difference between the actual array position and target position is obtained from , which can be transformed to a phase value as a phase compensation function using , where represents 2-Norm. Step 4: According to Step 2, estimation values of the signal phase are obtained from . Step 5: By compensating with , estimation values of the residual phase are obtained from . Step 6: Estimation values of beamforming are obtained from . |
3.4. Performance Analysis for the Proposed Algorithms
4. Simulation Analysis
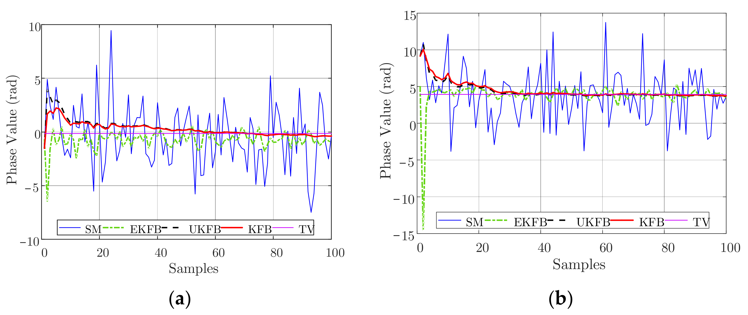
4.1. Parameter Estimation Simulation
4.2. Beamforming Simulation
5. Conclusions
Author Contributions
Funding
Institutional Review Board Statement
Informed Consent Statement
Data Availability Statement
Conflicts of Interest
References
- Lin, Z.; An, K.; Niu, H.; Hu, Y.; Chatzinotas, S.; Zheng, G.; Wang, J. SLNR-Based Secure Energy Efficient Beamforming in Multibeam Satellite Systems. IEEE Trans. Aerosp. Electron. Syst. 2023, 59, 2085–2088. [Google Scholar] [CrossRef]
- Lin, Z.; Lin, M.; Champagne, B.; Zhu, W.-P.; Al-Dhahir, N. Secrecy-Energy Efficient Hybrid Beamforming for Satellite-Terrestrial Integrated Networks. IEEE Trans. Commun. 2021, 69, 6345–6360. [Google Scholar] [CrossRef]
- Lin, Z.; Lin, Z.; Niu, H.; An, K.; Wang, Y.; Zheng, G.; Chatzinotas, S.; Hu, Y. Refracting RIS-Aided Hybrid Satellite-Terrestrial Relay Networks: Joint Beamforming Design and Optimization. IEEE Trans. Aerosp. Electron. Syst. 2022, 58, 3717–3724. [Google Scholar] [CrossRef]
- Lin, Z.; Lin, M.; de Cola, T.; Wang, J.-B.; Zhu, W.-P.; Cheng, J. Supporting IoT With Rate-Splitting Multiple Access in Satellite and Aerial-Integrated Networks. IEEE Internet Things J. 2021, 8, 11123–11134. [Google Scholar] [CrossRef]
- Zhang, Y.; Wang, G.; Peng, S.; Leng, Y. Beamforming Research for Near-field Linear Sparse Array Based on Unmanned Aerial Vehicle Swarm. J. Electron. Inf. Technol. 2023, 45, 181–190. [Google Scholar]
- Shi, X.; Yang, C.; Xie, W.; Liang, C.; Shi, Z.; Chen, J. Anti-Drone System with Multiple Surveillance Technologies: Architecture, Implementation, and Challenges. IEEE Commun. Mag. 2018, 56, 68–74. [Google Scholar] [CrossRef]
- Smith, J.W.; Torlak, M. Efficient 3-D Near-Field MIMO-SAR Imaging for Irregular Scanning Geometries. IEEE Access 2022, 10, 10283–10294. [Google Scholar] [CrossRef]
- Faul, F.T.; Eibert, T.F. Setup and Error Analysis of a Fully Coherent UAV-based Near-Field Measurement System. In Proceedings of the 2021 15th European Conference on Antennas and Propagation (EuCAP), Online, 22 March 2021; pp. 1–4. [Google Scholar]
- Zhang, H.; Shlezinger, N.; Guidi, F.; Dardari, D.; Imani, M.F.; Eldar, Y.C. Beam Focusing for Near-Field Multiuser MIMO Communications. IEEE Trans. Wirel. Commun. 2022, 21, 7476–7490. [Google Scholar] [CrossRef]
- Meinecke, B.; Werbunat, D.; Haidari, Q.; Linder, M.; Waldschmidt, C. Near-Field Compensation for Coherent Radar Networks. IEEE Microw. Wirel. Compon. Lett. 2022, 32, 1251–1254. [Google Scholar] [CrossRef]
- Liu, W.; Ren, H.; Pan, C.; Wang, J. Deep Learning Based Beam Training for Extremely Large-Scale Massive MIMO in Near-Field Domain. IEEE Commun. Lett. 2023, 27, 170–174. [Google Scholar] [CrossRef]
- Ning, B.; Tian, Z.; Mei, W.; Chen, Z.; Han, C.; Li, S.; Yuan, J.; Zhang, R. Beamforming Technologies for Ultra-Massive MIMO in Terahertz Communications. IEEE Open J. Commun. Soc. 2023, 4, 614–658. [Google Scholar] [CrossRef]
- Zhang, Y.; Wu, X.; You, C. Fast Near-Field Beam Training for Extremely Large-Scale Array. IEEE Wirel. Commun. Lett. 2022, 11, 2625–2629. [Google Scholar] [CrossRef]
- Wang, X.; Lin, Z.; Lin, F.; Hanzo, L. Joint Hybrid 3D Beamforming Relying on Sensor-Based Training for Reconfigurable Intelligent Surface Aided TeraHertz-Based Multiuser Massive MIMO Systems. IEEE Sens. J. 2022, 22, 14540–14552. [Google Scholar] [CrossRef]
- Zhou, B.; Liu, A.; Lau, V. Successive Localization and Beamforming in 5G mmWave MIMO Communication Systems. IEEE Trans. Signal Process. 2019, 67, 1620–1635. [Google Scholar] [CrossRef]
- Alabed, S. Noncoherent Distributed Beamforming in Decentralized Two-Way Relay Networks. Can. J. Electr. Comput. Eng. 2020, 43, 305–309. [Google Scholar] [CrossRef]
- Ouassal, H.; Yan, M.; Nanzer, J.A. Decentralized Frequency Alignment for Collaborative Beamforming in Distributed Phased Arrays. IEEE Trans. Wirel. Commun. 2021, 20, 6269–6281. [Google Scholar] [CrossRef]
- Huber, S.; Younis, M.; Krieger, G.; Moreira, A. Error Analysis for Digital Beamforming Synthetic Aperture Radars: A Comparison of Phased Array and Array-Fed Reflector Systems. IEEE Trans. Geosci. Remote Sens. 2021, 59, 6314–6322. [Google Scholar] [CrossRef]
- Doerry, A. Motion Measurement for Synthetic Aperture Radar; Sandia National Lab.: Albuquerque, NM, USA, 2015.
- Hoffman, A.J.; Bester, N.-P. RSS and Phase Kalman Filter Fusion for Improved Velocity Estimation in the Presence of Real-World Factors. IEEE J. Radio Freq. Identif. 2021, 5, 75–93. [Google Scholar] [CrossRef]
- Liu, Q.; Wang, Z.; He, X.; Zhou, D.H. On Kalman-Consensus Filtering with Random Link Failures Over Sensor Networks. IEEE Trans. Autom. Control 2018, 63, 2701–2708. [Google Scholar] [CrossRef]
- Rigatos, G.; Serpanos, D.; Zervos, N. Detection of Attacks Against Power Grid Sensors Using Kalman Filter and Statistical Decision Making. IEEE Sens. J. 2017, 17, 7641–7648. [Google Scholar] [CrossRef]
- Muñoz, S.; Ros, J.; Urda, P.; Escalona, J.L. Estimation of Lateral Track Irregularity through Kalman Filtering Techniques. IEEE Access 2021, 9, 60010–60025. [Google Scholar] [CrossRef]
- Di, Z.; Zhiheng, H.; Wenxue, Z. Accurate estimation of line-of-sight rate under strong impact interference effect. J. Syst. Eng. Electron. 2020, 31, 1262–1273. [Google Scholar] [CrossRef]
- Lee, J.K. A Parallel Attitude-Heading Kalman Filter Without State-Augmentation of Model-Based Disturbance Components. IEEE Trans. Instrum. Meas. 2019, 68, 2668–2670. [Google Scholar] [CrossRef]
- Sjøberg, A.M.; Egeland, O. Lie Algebraic Unscented Kalman Filter for Pose Estimation. IEEE Trans. Autom. Control 2022, 67, 4300–4307. [Google Scholar] [CrossRef]
- Yang, Z.; Yan, Z.; Lu, Y.; Wang, W.; Yu, L.; Geng, Y. Double DOF Strategy for Continuous-Wave Pulse Generator Based on Extended Kalman Filter and Adaptive Linear Active Disturbance Rejection Control. IEEE Trans. Power Electron. 2022, 37, 1382–1393. [Google Scholar] [CrossRef]
- Ouyang, X.; Zeng, F.; Lv, D.; Dong, T.; Wang, H. Cooperative Navigation of UAVs in GNSS-Denied Area with Colored RSSI Measurements. IEEE Sens. J. 2021, 21, 2194–2210. [Google Scholar] [CrossRef]
- Kumru, M.; Köksal, H.; Özkan, E. Variational Measurement Update for Extended Object Tracking Using Gaussian Processes. IEEE Signal Process. Lett. 2021, 28, 538–542. [Google Scholar] [CrossRef]
- Zheng, G.; Chen, C.; Song, Y. Height Measurement for Meter Wave MIMO Radar based on Matrix Pencil Under Complex Terrain. IEEE Trans. Veh. Technol. 2023; early view. [Google Scholar]
- Liu, W.; Liu, J.; Liu, T.; Chen, H.; Wang, Y.-L. Detector Design and Performance Analysis for Target Detection in Subspace Interference. IEEE Signal Process. Lett. 2023, 30, 618–622. [Google Scholar] [CrossRef]
- You, W.; Li, F.; Liao, L.; Huang, M. Data Fusion of UWB and IMU Based on Unscented Kalman Filter for Indoor Localization of Quadrotor UAV. IEEE Access 2020, 8, 64971–64981. [Google Scholar] [CrossRef]
- Muhammad, W.; Ahsan, A. Airship aerodynamic model estimation using unscented Kalman filter. J. Syst. Eng. Electron. 2020, 31, 1318–1329. [Google Scholar] [CrossRef]
- Wang, S.; Lyu, Y.; Ren, W. Unscented-Transformation-Based Distributed Nonlinear State Estimation: Algorithm, Analysis, and Experiments. IEEE Trans. Control Syst. Technol. 2019, 27, 2016–2029. [Google Scholar] [CrossRef]
- Yang, J.; Zhang, W.-A.; Guo, F. Dynamic State Estimation for Power Networks by Distributed Unscented Information Filter. IEEE Trans. Smart Grid 2020, 11, 2162–2171. [Google Scholar] [CrossRef]
- Xue, Z.; Cheng, S.; Li, L.; Zhong, Z.; Mu, H. A Robust Unscented M-Estimation-Based Filter for Vehicle State Estimation with Unknown Input. IEEE Trans. Veh. Technol. 2022, 71, 6119–6130. [Google Scholar] [CrossRef]
- Zerdali, E. A Comparative Study on Adaptive EKF Observers for State and Parameter Estimation of Induction Motor. IEEE Trans. Energy Convers. 2020, 35, 1443–1452. [Google Scholar] [CrossRef]
- She, Z.; Liu, J.; Liang, Q.; Zou, W. Identification For PMSM Rotor Speed Based on Optimized Extended Kalman Filter and Load Torque Observer. In Proceedings of the 2020 IEEE International Conference on Applied Superconductivity and Electromagnetic Devices (ASEMD), Tianjin, China, 16 October 2020; pp. 1–2. [Google Scholar]
- Zerdali, E. Adaptive Extended Kalman Filter for Speed-Sensorless Control of Induction Motors. IEEE Trans. Energy Convers. 2018, 34, 789–800. [Google Scholar] [CrossRef]
- Wang, Y.; Xu, L.; Sun, S.; Lu, X.; Sun, J. Influence of Parameters in Kalman-filter-based Method on Image Quality for Electrical Capacitance Tomography. In Proceedings of the 2021 IEEE International Instrumentation and Measurement Technology Conference (I2MTC), Glasgow, UK, 17–20 May 2021; pp. 1–6. [Google Scholar]
- Assa, A.; Plataniotis, K.N. Adaptive Kalman Filtering by Covariance Sampling. IEEE Signal Process. Lett. 2017, 24, 1288–1292. [Google Scholar] [CrossRef]
- Wen, F.; Shi, J.; He, J.; Truong, T.-K. 2D-DOD and 2D-DOA Estimation Using Sparse L-Shaped EMVS-MIMO Radar. IEEE Trans. Aerosp. Electron. Syst. 2023, 59, 2077–2084. [Google Scholar] [CrossRef]
- Carrara, W.G.; Goodman, R.S.; Majewski, R.M. Spotlight Synthetic Aperture Radar: Signal Processing Algorithms; Artech House: Boston, MA, USA, 1995; pp. 203–206. [Google Scholar]
- Li, Y. Research on Time Synchronization Technique of the UAV Receiving Array Radar System. Master’s Thesis, University of Electronic Science and Technology of China, Chengdu, China, 2022. [Google Scholar]
- Liu, X.; Wang, T.; Wu, J.; Chen, J. Phase synchronization method based on MIMO direct path wave for UAV distributed coherent aperture radar. Syst. Eng. Electron. 2020, 42, 1014–1025. [Google Scholar]
- Merlo, J.M.; Mghabghab, S.R.; Nanzer, J.A. Wireless Picosecond Time Synchronization for Distributed Antenna Arrays. IEEE Trans. Microw. Theory Tech. 2023, 71, 1720–1731. [Google Scholar] [CrossRef]
- Aranda, I.A.; Pérez-Zúñiga, G. Highly Maneuverable Target Tracking Under Glint Noise via Uniform Robust Exact Filtering Differentiator with Intra-pulse Median Filter. IEEE Trans. Aerosp. Electron. Syst. 2022, 58, 2541–2559. [Google Scholar] [CrossRef]










| Index | Value | |||||||
|---|---|---|---|---|---|---|---|---|
| Algorithm | Average Time of Algorithm (s) | Average Sidelobe Level (dB) | Main Lobe Width (°) | Average Time of Algorithm (s) | Average Sidelobe Level (dB) | Main Lobe Width (°) | ||
| KFB | 0.2703 | −23.8775 | 0.094 | 0.2698 | −24.0005 | 0.0970 | ||
| UKFB | 3.2502 | −23.9203 | 0.094 | 3.2922 | −24.0247 | 0.0980 | ||
| EKFB | 8.6538 | −18.2883 | 0.094 | 7.1471 | −18.2838 | 0.0910 | ||
| KFB | 0.2650 | −22.9399 | 0.092 | 0.2696 | −22.8134 | 0.0980 | ||
| UKFB | 3.2373 | −22.9773 | 0.092 | 3.2888 | −22.9625 | 0.0980 | ||
| EKFB | 7.2024 | −15.5946 | 0.092 | 7.1468 | −15.3128 | 0.0980 | ||
| KFB | 0.2655 | −22.1120 | 0.0985 | 0.2686 | −22.1552 | 0.0980 | ||
| UKFB | 3.2394 | −21.9564 | 0.0983 | 3.2911 | −22.1734 | 0.0983 | ||
| EKFB | 7.2007 | −13.6235 | 0.0983 | 7.1441 | −13.5411 | 0.0980 | ||
| KFB | 0.2644 | −21.5081 | 0.0983 | 0.2677 | −21.5187 | 0.0996 | ||
| UKFB | 3.2345 | −21.5867 | 0.0982 | 3.2896 | −21.5938 | 0.0995 | ||
| EKFB | 7.2048 | −12.4386 | 0.0982 | 7.1452 | −12.3304 | 0.0993 | ||
Disclaimer/Publisher’s Note: The statements, opinions and data contained in all publications are solely those of the individual author(s) and contributor(s) and not of MDPI and/or the editor(s). MDPI and/or the editor(s) disclaim responsibility for any injury to people or property resulting from any ideas, methods, instructions or products referred to in the content. |
© 2023 by the authors. Licensee MDPI, Basel, Switzerland. This article is an open access article distributed under the terms and conditions of the Creative Commons Attribution (CC BY) license (https://creativecommons.org/licenses/by/4.0/).
Share and Cite
Zhang, Y.; Wang, G.; Peng, S.; Leng, Y.; Yu, G.; Wang, B. Near-Field Beamforming Algorithms for UAVs. Sensors 2023, 23, 6172. https://doi.org/10.3390/s23136172
Zhang Y, Wang G, Peng S, Leng Y, Yu G, Wang B. Near-Field Beamforming Algorithms for UAVs. Sensors. 2023; 23(13):6172. https://doi.org/10.3390/s23136172
Chicago/Turabian StyleZhang, Yinan, Guangxue Wang, Shirui Peng, Yi Leng, Guowen Yu, and Bingqie Wang. 2023. "Near-Field Beamforming Algorithms for UAVs" Sensors 23, no. 13: 6172. https://doi.org/10.3390/s23136172
APA StyleZhang, Y., Wang, G., Peng, S., Leng, Y., Yu, G., & Wang, B. (2023). Near-Field Beamforming Algorithms for UAVs. Sensors, 23(13), 6172. https://doi.org/10.3390/s23136172
